Fórum témák
» Több friss téma |
Fórum » Földhurok, avagy mit csináljunk, mikor minden zúg
Témaindító: A Jani, idő: Ápr 17, 2006
Témakörök:
Sziasztok.Segítséget szeretnék kérni.Készítettem egy kis 5.1-es hangrendszert.Ez áll 5*15w és teljesen különálló 100w-ból.A probléma a 5*15 w-al van.Bárhogy próbálom csillapítani,mégis van brumm.Sajnos már nincs ötletem.Az erősítő egy trafóról üzemel,de kb az teljesítmény 50%-át használja ki.Van valami ötletetek?
Túl sok ötlet lenne és kár lenne találgatni. Nyákterv kellene kezdetnek.
Meg valami fénykép, amin lehet látni a fizikai kialakítást is: földelések, árnyékolások, csatlakozók, kezelőszervek bekötése.
Sziasztok!
Olvastam a Földhurok, avagy mit csináljunk mikor minden zúg cikket az oldalon. Antenna kábelen galvanikus leválasztáshoz 2 db 10nF-os 250V-os kerámia kondenzátort ír a cikk. Kérdésem az lenne hogy csak 250V-os jó vagy esetleg nagyobb 1000-2000V-os is mert nem kapok sehol a környéken? És csak kerámia a kondenzátor? Válaszotok előre is köszönöm.
Szia! A cikk úgy fogalmaz: minimum 250V-os feszültség tűrésű legyen a kondenzátor, tehát 1000-2000V-osat nyugodtan rakhatsz bele. A kerámia kivitelhez viszont ragaszkodni kell.
Teljesen jó a kV -os kondi, de általában azt nehezebb beszerezni. A 10 nF sem kritikus, 1 - 10 nF között bármi jó. Kerámia kondenzátor is fontos, mert azok kivitele ebben az értéktartományban kicsi a soros induktivitásuk, ami igen fontos a közel 700 MHz -es frekvenciákra nézve. Nem árt még, ha a kondikat a legrövidebb lábakkal kötöd be, ill az árnyékolásra 2 db kondit kötsz, egymással szemben, a koax két oldalán.
Ha valaki tud rá magyarázatot , jó lenne :
Központi antenna kábelre (2 különböző szolgáltatónál is) a kábelen sugárzott rádiókból akartam felvenni asztali számítógéppel . Mindig volt búgás , pedig antennaleválasztót is használtam -> kondenzátorosat , kis ferritre tekert 2 külön tekercselt néhány menetest is , kb. 1 cm-re voltak a vezetékek , de a tv-beltéri is néha zajosabb képet ad scarton mint antennán . Eddig semmi értelmes megoldás és ötlet nem született . Egyáltalán megoldható ?
A hangot válaszd le, ne az antennát és lehetséges, hogy van még valami más is rádugva ami földelt.
Hello!
Építettem egy erősítőt TDA2030-as IC-vel és kicsit búg de azért zavaróan. Valakinek van ötlete a probléma kiküszöbölésére? Előre is köszi!
Tapfeszulltseg szurese lehet az egyik problema .
A masik ok lehet a helytelenul tervezett "nulla" (fold) vezetekek . Ajanlott a "csillag" konfiguracio , a szurokondenzator "nulla" pontjarol kulon kulon kell vezetni a huzalozast mindegyikk erosito "blokk"-hoz. Maganak az IC-nek is a kisjelu bementi "fold" ( nulla ) kulon van vezetve a nagyaramu vegerosito resz ugyancsak kulon vezeteken, a hangszoronak is kulon vezetek a puffer/szuro-kondenzator "nulla" pontjarol . Egyes az IC-hez az ajanlott kapcsolasi rajzokon a ketfele "fold" kulon grafikus jellel van feltuntetve . Ha nem megfelelo a huzalozas a bugason kivul meg a gerjedes veszelye is bekovetkezhet . Megneztem a kapcsolasi rajzokat ,nincs kulon jeloles de erdemes az ajanlott nyak. -okat lekopirozni .TDA2030 pdf
Köszi a választ!
Elég nagy valószínűséggel a tápfelüszltséggel van a gond mert egy egyszerű adapterrel táplálom ami eléggé gagyi. Szeretnék építeni hozzá egy tápot, a trafó már megvan hozzá csak stabilizátor IC kellene csak az a baj hogy én csak a 7812 és a 7912-t ismerem amik csak 1.5A-ig vannak tervezve. Valaki tudna ajánlani valami stabilizátor IC-t ami 12V és 3-5A-ral is elbáník?
Sziasztok!
Nekem olyan gondom van, hogy ha a projektort rádugom laptopra vagy DVD lejátszóra, akár monitor kábellel, akár azzal a sárga RCA kábellel, majd a lejátszó eszköz hangját rákötöm az erősítőre, akkor az zúg, ha megy a lejátszás, ha nem. Két kérdésem lenne: 1. Mi okozza ezt a zúgást? 2. Hogy lehetne a legolcsóbban, legegyszerűbben zúgás mentessé tenni? Már több hónapja problémát okoz, de most jutottam el arra a szinte, hogy meg kellene oldani, ezért kérlek segítsetek.
Hello!
Egy kis segítségre lenne szükségem (mellékeltem a kapcsolási rajzot meg a nyáktervet) Megépítettem ez a kapcsőlást stereoban: Link és nagyon búg és az IC-k is nagyon gyorsan felmelegednek. Valaki tudna segíteni a problémámban? Nem a tápfeszültséggel van a gond mert megépíttetem monoban is ugyanezt a kapcsolást és ott ugyanazzal a táppal aligha búg. (Annyit még mondok róla hogy kiszereltem az előző kapcsolásból de szerintem semelyik alkatrész sem sérült meg.) A hozzászólás módosítva: Márc 24, 2013
Sziasztok!
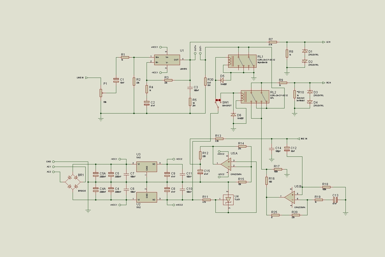
Az LSpLAB progihoz hangszórómérés céljából megépítettem a képen látható kapcsolást. Az SW1 kapcsolóval tudok váltani SPL ill. Impedancia mérés között. A gond az hogy az SW1 bármelyik állásában búg a hangszóró, pedig csak egy relét működtet. A relé tápja és földje a nyákon kialakított csillagpontból táplálkozik. Ha nincs behúzva relé akkor a búgás megszűnik. Már nincs több ötletem hogy mitől búghat. ![]() Előre is köszi!
Szia! A +VCC1 ponton mekkora a feszültség, ha a relé tekercs beterhel? A táp ripple nem lóghat be 15V alá?
A hozzászólás módosítva: Ápr 2, 2013
A +VCC1 ponton 19.3V van amikor behúz a relé. Beteszek egy másik 7812-t csak a reléknek. Mindjárt kiderül ér e valamit.
Hiába lesz két stabilizátor, ha ugyan azt a tápot terheli. A 19,3V elegendőnek tűnik, hacsak nem értékvesztettek a C4 pufferek.
Amit egyszer régen nagyon furcsálltam ,persze biztosan van magyarázat rá, ha egy erősítőt építettem szimmetrikus táppal nem búgott. Ha a táp egyik dc ágát egy kicsit nagyobb fogyasztóval leterheltem (ez akár egy égő is lehetett) akkor már hallatszott a végfokon egy alap búgás.(akkor is ha közvetlen a pufferkondira tettem az égőt. ) erre találtam ki hogy akkor a + - táp közé rakom.így nem jött elő a búgás. Én a jelfogókat a graetz + - ágára kötném direktbe. Semmi értelme stabil tápról járatni. (és a testet még véletlenül sem keverném bele.)
Szia! Az is nagyon jó. Ilyen aszimmetrikus terhelésnek lehet készíteni az AC-ről egy-egy diódával segéd pozitív tápot.
A relét egy osztóval rákötöttem a + - tápra és a búgás megszünt. A fene se gondolta volna hogy ez okozza. Már csak azt a kis zúgást kellene valahogy kiszedni belőle, mert sajnos az is van egy kicsi. Köszönöm mindkettőtök segítségét.
Ettől a módosítástól egyrészt szimmetrikus a két tápoldal terhelés, másrészt nem folyik a testen a reléáram. Nem derül ki melyik volt a bűnös. Nehezen betűzöm a rajzot, az erősítő LM1875? Annak kiváló a táp hullámosság-elnyomása. Ebben az esetben a test vezetés lesz a ludas. Erre utal a megmaradó búgás is. Fotón, vagy NYÁK-tervben be tudnád mutatni, hogy segíthessünk a hurok feltárásában?
A hozzászólás módosítva: Ápr 3, 2013
A nyáktervet már időközben átterveztem, ezért marad a fotó. A fontosabb részeket bejelöltem rajta. Ha a bemenetet rövidre zárom akkor zúg. A potit maxra tekerve már nem annyira.
A poti nem tudom hol van. A poti GND-t kösd közvetlen C2 gnd-re!
Ha a képen látható felső barna vezetéket 2cm-el lejjebb kötöttem, a búgás teljesen megszűnt. Ez a GND egy ravasz jószág.
Nagyon oda kell figyelni rá. Még egyszer köszönöm a segítséget.
Az R kimeneten az RL2 bekapcsolásakor még mindig van egy kis brumm. Az R17, R18 test lábainak húztam külön vezetéket a csillagpontból, de semmi nem változott.
Az alábbiaknak egy közös testpontot kell kialakítani, innen minden egyéb alkatrész érintése nélkül kell a csillagpontra csatlakozni. Mikrofon bejövő test, C13, C15, RCH kimeneti test.
Megcsináltam amit mondtál és -20dB lett az eredménye. Így már elfogadható.
Viszont ha rádugom a mikrofont akkor kicsit zajosabb lesz az egész. A mikrofon egy Panasonic WM-61A típus.
Sajnos összeszedi a környezeti elektromos zavarokat. Nincs tapasztalatom kondenzátor mikrofonnál mi a hatásos szűrés.
Van egy Yahama szintim és egy általános laptopom (mikrofon bemenettel).
Azt szeretném elérni, hogy a szinti kimenetét rákötve a laptop bemenetére a lehető legkisebb zaj mellett tudjak felvenni. (most is felveszi, de nagyon nagy az alapzaj). Nem zajszűrőt szeretnék építeni, hanem azt megtudni, hogy mik azok amikkel csökkenteni lehet a zajt. (Pl földelt konnektor, töltőről levegyem-e vagy inkább rajta legyen, milyen vezetéket érdemes használni, mennyire számít a szinti adaptere stb...). Jelenleg egy 12V-os 1A-es gagyi adaptertől kapja az áramot a szinti egy földeletlen konnektorból. A laptop töltő nélkül ment. A vezeték egy mezei sztereó kisjack-es vezeték, de mivel a szinti nagy jack-es így egy átalakító is van közbe iktatva. (Kb 50cm-es a vezeték) |
Bejelentkezés
Hirdetés |










Nagyon oda kell figyelni rá. Még egyszer köszönöm a segítséget. 
Viszont ha rádugom a mikrofont akkor kicsit zajosabb lesz az egész. A mikrofon egy Panasonic WM-61A típus. 

