Fórum témák
» Több friss téma |
Fórum » LED-es kivezérlésjelzők
Témaindító: KeserűCukor, idő: Márc 27, 2006
Témakörök:
Hello! Nézd meg, hogyan oldottam meg, a motor visszavezetését. Az U2b IC kimenetén, 0..4V feszültség jelenik meg, a PWM-től függően. üdv!
Üdv!
Bocsánat de elvesztettem a fonalat... Hol nézzem meg? Illetve milyen ic? Az a helyzet, hogy még nincs konkrét kapcsolásom sem amiből kiindulhatnék a kivezérlés jelzőre csak a ford. szab. van meg. De ha tudnál javasolni egyet az nagyon jó lenne.
Hello!
Nem tudom kire mész. Avagy mit szeretnél használni. Számtalan kivezérlésmérő és IC van akár itt a fórumon is, abból választasz és össze lehet a kettőt illeszteni. A másik topikban javasolták, hogy a meghajtó fokozatot is lehet mérni, az is jó ötlet, akkor nem kell ez az illesztő fokozat sem, csak egy RC integrátor. De akár 4 Led-re egy LM324-ből kialakított komparátor is lehet, (pld. ehhez hasonlóan) de annak több alkatrész igénye van. De egy LM3914-is, teljesen jó, az ugyan 10 Led-et tud hajtani, de elhagyható akár a fele is, ha nem kell az összes Led. üdv! A hozzászólás módosítva: Ápr 20, 2013
Köszönöm!
Ez már jó lesz csapásiránynak. Minél egyszerűbbet szeretnék. LM324 es kapcsolás (az első amit javasoltál) szimpatikus, egyszerűnek tűnik. Gondolom meg lehet oldani, hogy ne csak a 11.5 V és13V között mérjen...
Persze, csak egyforma értékű ellenállások kellenek bele és már is lineáris a dolog..
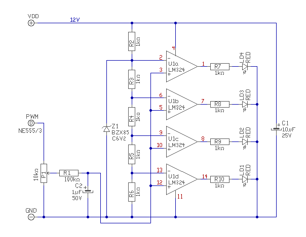
Hello! Megrajzoltam, hogy egyértelmű legyen.. üdv!
Sziasztok! Olyan kérdéssel fordulok hozzátok,hogy van nekem 6db BA6124-es ic-m.Ez az ic,ugyebár 5 ledet vezérel,de kérdezném,hogy össze lehet-e úgy kötni 3db-ot,hogy 15 ledet vezéreljen egy csatornába? Köszönöm.
Esetleg nem úgy kell sorosan kötni,hogy az első ic utolsó lednek a jelét egy kondin keresztül vinni tovább a következő ic-nek a bemenetére?Aki tuja ezt kérem segítsen!
Szia!
Próbáld meg a leosztott bemeneti feszültséggel vezérelni a második IC-t így: Bővebben: Link.
Nagyon köszönöm,meg próbálom,és ha működne,meg próbálnál nekem 3 ic-ről sorosan egy kapcsolási rajzot készíteni?
Nem kell nagy rajztudás ehhez, csak tégy mindegyik IC bemenetére egy pár kiloohmos potmétert és ezekkel lődd be az IC-k közötti sima átkapcsolást.
Össze huzagoltam próba kép,csak annyi a baj vele,hogy a második ic sokára kezd el dolgozni.
Értem,köszönöm a segítséget.
Köszönöm!
Így biztos menni fog, ez nagy segítség. Gyártok nyákot, veszek ic-ket és mehet. Még a végén egész komoly lesz a cimbora mézpergetője
Üdv! Elkészítettem a nyákot... úgy ahogy sikerült. Szeretnélek megkérni, hogy ha van időd nézd át, hogy jó e? Igyekeztem ahogy tudtam de még mindig csak world be sikerült beilleszteni
remélem azért látszik annyira amennyire kell.
Hello! Jónak néz ki, bár egy ellenállást pluszként látok benne, ami a poti közepéről a GND-re megy. üdv!
Nagyon köszönöm! Így már ki merem nyomtatni.
Amúgy valóban lehet, hogy az plusz alkatrész, megnézem.
Hello! Ha már így bele lendültünk a módosításba, had módosítsak én is rajta, hogy cseppet ésszerűbb legyen.. üdv!
Tehát 1K kerül mindenhova és így lesz lineáris...jól értem? Illetve nem kell 250K -s poti elég a 10k-s nagyobb előtét ellenállással. Eszerint a kapcsolás nem változik csupán az értékek.
A hozzászólás módosítva: Ápr 25, 2013
Az R1/C2 integrátoron létrejövő egyenfeszültséget hasonlítja össze a referenciával. A referencia feszültség növekedés arányos az ellenállások értékével. Ha a referencia egyforma ellenállásokból áll akkor lineáris a dolog.
Azért változik a kapcsolás, mert R1 máshova került, más a funkciója. A P1 egy feszültség osztó, R1/C2 egy RC integrátor. üdv!
Sziasztok!
Szeretnék egy kis segítséget kérni ezzel a kivezérlésjelzővel kapcsolatban Bővebben: Link Megépítettem mindent ahogy a cikk is közli.(Rengetegen építették már ezt a típust -én most rugaszkodtam neki harmadjára és semmi) Tehát minden ugyan az az alkatrész ami a cikkben van és minden ugyan úgy áll hibátlanok -kimértem őket.-9V-os elemet tettem tápforrásként és telefonról próbáltam meghajtani ,de nem történt semmi. Ha végighúztam az ujjamat a tranzisztorokon a nyákoldali forrasztásokon akkor kivillantak a ledek. De semmi több nem történt. Mi lehet a gond ebben az esetben? Üdv!--Arpi--
Hello!
- Elsőként adj egy 1kohm-os ellenálláson keresztül +9V-os feszültséget a második tranyó bázisába. Ekkor az összes Led-ek jelezni kell. - Ha így működik, akkor az első erősítő fokozatnál van gond, vagy kicsi a bementi jel. Mérj feszültségeket az első tranyó lábain. - Ha van egy kis 6..12V-os trafód, annak 50Hz-es feszültségét kapcsold a bemenetre, és szabályozd a potit. Szép sorban ki kellene gyulladjon az összes Led. (9V tápfesznél, nem biztos, hogy teljesülni fog, hogy az összes ég..) üdv!
Itt van róla pár kép:
Jól látom a homályban, hogy a két dióda fordítva van bekötve? Mert akkor nem is fog működni. Nézd meg a kis fekete vonalat rajta, arra áll-e mint a rajzon..
És tényleg!
Köszönöm. Megcserélem illetve a táprésznél a hidegítő kerámia kondim 100nF helyett 10 nF nem sokat dob rajta de azt is kicserélem.
Nem látom a BAT diódákat helyesen ültetted-e be. Minden esetre tőlük a panel közepe felé van egy 4,7µF kondenzátor. Annak lábait kösd össze, így az első tranzisztor 1k kollektor ellenállásáról a feszültség némi áttételen keresztül a LED-ekre kéne jusson, java részük akár világíthatna is szépen. Tanulságos lenne a beszámolód erről a kísérletről.
Az előbbi két HSZ-t csak most olvastam. A hozzászólás módosítva: Jún 1, 2013
Köszi.
Megpróbátam és rövidre zártam a lábait a kondinak vagyis összekötöttem. És minden led világított
Elő kéne venni a voltmérőt és megmérni az összekötött kondi lába melletti 1k ellenálláson mekkora a feszültség. Tehát az ellenállás egy-egy lábára megy a mérőcsúcs. Ha 9V-tal táplálod akkor 4V lenne az ideális érték. Amennyiben kevesebb, akkor az első tranzisztornak kell a körmére nézni. A tranzisztor számát olvasd le, és mérj rá az ott lévő másik három ellenállásra.
Azt nem is írtam, hogy a kondenzátortól kezdődően teljesen jó a kapcsolás
A BAT diódák bekötése így megfelelő.
0.5V van a 2 láb között
A tranzisztor Emitter -bázis lábai között dióda mérővel tépfesz nélkül 0,663-at mértem A hozzászólás módosítva: Jún 1, 2013
|
Bejelentkezés
Hirdetés |










A BAT diódák bekötése így megfelelő. 




