Fórum témák
» Több friss téma |
Fórum » Motor vezérlése hőmérséklet függvényében (ablak nyitás-zárás)
Témaindító: macsaba, idő: Jún 24, 2013
Témakörök:
Sziasztok!
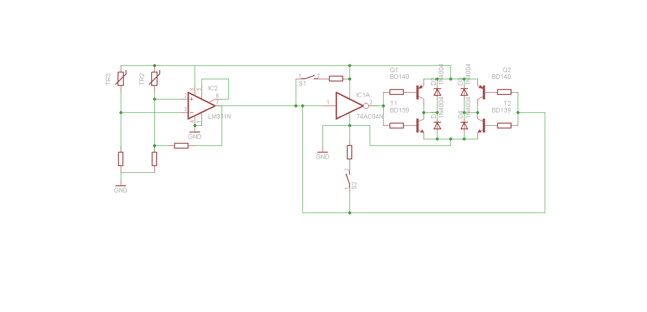
Arra gondoltam a nagy melegben, építek egy szerkezetet, ami nyitja, zárja az ablakot, attól függően, hogy kint hűvösebb van-e mint bent (este kinyitja, reggel bezárja). A mechanika egy menetes szár, amit egy 12V DC motor hajt (ha esetleg érdekel, valakit tehetek föl tervet, és ha kész fotót is). Elektronikából igencsak kezdő vagyok és ezt sikerült összerakni. Működése: a komparátor magas vagy alacsony jelet ad attól függően, hogy melyik termisztor ellenállása a nagyobb. Ez után egy H-híd féleség következik megspékelve két végálláskapcsolóval, és ugye ha az egyik fölkapcsol (Pl.: S1) akkor ez felhúzza a komparátor kimenetét így hiába lenne alacsony jel, megáll a motor. A fő problémám az, hogy nem igazán értem az adatlapokat és így nem tudom egy termisztor karakterisztikáját. A másik problémám, hogy én úgy tudom hogy a komparátor hisztézise valahogy így van: . Na most a komparátor részt innen szedtem:Bővebben: Link. Ugye itt R1 és R2 10K amiből 2-es osztás adódik és mivel Uki nagyjából 12V a hisztézis 12 V. Na mondom itt valahol elnéztem valamit szóval légy szíves mondja el nekem valaki mi is a helyzet.![]() És végezetül egy nagyon kezdő kérdés: mekkora legyen a végálláskapcsolók utáni ellenállások értéke (feltéve, ha jó az amit kitaláltam)? A segítséget előre is köszönöm.
Bocsánat, most látom hogy elrontottam a címet...
Ha rámegyek, hogy moderációt kérek akkor kijavítják? Vagy van más mód a javításra?
A hiszterézis 6V, mert 12*10/(10+10). Uhiszt = Uki * R1/(R1+R2)
A végálláskapcsolós kérdésedre én nemtudok válaszolni, de 1K...10K ra tippelnék.
Hello!
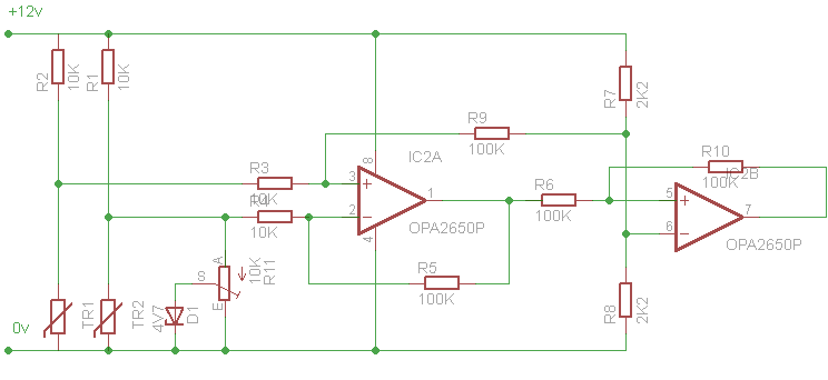
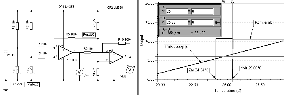
(Nem kellet volna a Sas-ban kikapcsolni az alkatrész azonosító számokat, mert így nehéz hivatkozni bármire.) - A termisztornak megtalálod az adatlapját, ha tudod milyen típusú. Az értékét a 25 fok mellett mért ellenállással adják meg. Mivel ez egy ellenállás, a hőfokra az értéke százalékosan változik. (Vagy is ha az ellenállása 10kohm és az 10%-al megváltozik,akkor 11kohm lesz. De amikor a hőfok magasabb és az értéke 5kohm és ez változik 10%-al, akkor az 5,5khm lesz. Ezért az ellenállásának változása a hőfok függvényében exponenciális jelleget mutat.) A termisztor hőegyütthatója negatív, és átlagosan -3,6%/K az ellenállás változása. Azért átlagosan, mert más-más típusnak más lehet, valamint a hőfok tartományban is változik ez az érték valamit. - A termisztort ezért célszerű egy feszültségosztóban elhelyezni, mert ott is exponenciálisan kellene változzon az ellenállása, hogy az osztás feszültség lineáris legyen. Így ha az osztó egyik tagja a termisztor, egy adott hőfoktartományban közel lineárisnak vehető a feszültségváltozás, mert a kettő próbálja kiegyenlíteni egymást. De ha egy táblázatból ha kikeresed a termisztor adott hőfokhoz tartozó ellenállás értékét, akkor egyszerű feszültségosztóval már számolható az osztáspont feszültsége. Minden estre a működésnél, a tól-ig hőfoktartományt ki kell találni, hogy azon belül a feszültségosztási értékek értelmezhető tartományba essenek. Ha most a közepes hőfoktartományt az egyszerűség kedvéért 25 fokra választjuk, a termisztor értéke 10kohm ezen hőfokon, és az osztó felső ellenállása is 10 kohm, akkor 25fokon az osztásponton féltápfeszültséget kapunk. Ha nő a hőmérséklet, ez az osztás feszültség csökken, ha csökken akkor nő. (Nálad ez fordított, mert felülre tetted a termisztort.) Kb. ennyit a termisztor megértéséhez. A komparátor: - Amit rajzoltál, egy differenciál komparátor. Ide csatoltál vissza pozitívan (helyesen), hogy a komparátornak legyen hiszterézise. Lesz is, csak nem az, amit számítottál. Mert a képlet akkor lenne igaz, ha a visszacsatolás osztására a teljes tápfeszültség jutna. De nem az jut. Mert a lényeg, hogy a visszacsatoló ellenállás (az LM311 kimenete és neminvertáló bemenete között), mennyire tudja feszültségben elmozdítani az LM311 neminvertáló bemenetét. De a + bemenet nem a GND-n van, hanem a termisztoros osztó, leosztott pontján. Ami 25fok esetén, ugye most 6V-on van. Vagy is ha az LM311 kimenete ha magas szinten van, akkor ott 12V-lesz, a visszacsatolási ponton meg 6V. Így egyből nem jó az osztás képlete. Továbbá a visszacsatolás feszültségosztójának felső tagja ugyan a visszacsatoló ellenállás, de alsó tagja nem az NTC alatti ellenállás, hanem ez és az NTC párhuzamos eredője. Mert a tápfeszültség és a GND pont stabil feszültségen van. Ez egyenáramú szempontból ugyan különböző feszültségpontok, de váltóáramú szempontból ekvi-potenciális pontnak tekintendő. Így a két ellenállás ebből a szempontból párhuzamosan van. (Hogy miért váltóáram, mikor itt csak egyenáramok vannak? Mert mi a pozitív visszacsatolás által létrehozott feszültségváltozást szeretnénk kiszámolni. Egy feszültségváltozás pedig már nem tekinthető egyenáramnak.) Vagy is a képlet amit számoltál, akkor lenne igaz, ha biztosított lenne, hogy az LM311 neminvertáló bemenete GND potenciálon lenne (legalábbis virtuálisan) valamint az LM kimenete a plusz és mínusz tápfesz között változna. Hiszen ekkor és ezért lenne igaz a 2-es szorzó. Pluszba vinné a visszacsatolást ha a kimenet +12V lenne, és mínuszba, ha -12V lenne. Csak hogy ez nem igaz, mert eleve egy tápfeszültség van, A visszacsatolási ponton feszültség van (ami ráadásul a hőfok függvényében még változik is). Így ebben a formában a képlettel nem lehet számolni. (Egyébként az is gond, hogy az LM311 kimenete nyitott kollektoros és ahhoz, hogy annak kimenete +12V legyen, egy felhúzó ellenállást kel a kimenet és a tápfesz között alkalmazni.) A kimeneti kör.. - A végállás kapcsolót semmiképen nem lehet ezen a módon megoldani. Hiszen az inverter ki és bemenetén logikai jelek vannak. Az vagy alacsony "L" vagy magas "H". Ha ide visszacsatolsz, mi fog történni? Ha mondjuk a bement magas, és a motor elindul nyitó irányba és megérkezik a végállás, akkor az visszabillenti alacsony állapotba? Akkor a végállás után elindul visszafelé. Mihelyt elhagyná a kapcsolót, újból nyitna. Vagy is a végállás közelében ide-oda dadogna a dolog. ezt így megoldani nem lehet, nincs "Stop" állapot. Vagy nyit, vagy zár. A legegyszerűbb megoldás az lenne, hogy ha a végállás kapcsoló sorba lenne a motorra, áthidalva egy diódával. Így ha a motor eléri a végállás kapcsolót, bontja a motoráramot. Dióda azért kell, hogy egy-egy végállás kapcsoló, csak abban az irányba hasson, amerre megy a motor. (Mert különben nem lehetne visszafelé elindítani.) Ekkor, ha a híd kimenete elbillen nyitó irányba, a motor elindul, majd a végállás bontja az áramkört.Ez az állapot mind addig fennáll, míg záróirányúra nem vált a vezérlés. Ha nem így akarod megoldani, akkor a híd két oldalának vezérlését külön külön kell megoldani, és oda bevinni logikai jelként a végállást. Ekkor pld. nyugalomban a híd mind két fele alacsony szinten van, a motor áll. Ha nyitóba megy, a baloldala magas szintre vált, a motor elindul. Ha elérte a végállását, a baloldal visszavált alacsony szintre a motor megáll. stb.. - De a híddal is lehet gond. Mikor a híd bemenete L-ről H-ra vált, abban a pillanatban mind két tranyó nyitva van. Ez bizony zárlatot okoz a táp két pontja között, eben a pillanatban. ezt vagy kibírja a BD vagy nem. De javaslom néz be a H-híd topikba és ott tanulmányozd a kérdést. Én minden esetre az érzékeléshez más utat választanák. Különválasztanám a differenciál képzést, és a komparátor funkciót, hogy az egymástól függetlenül állítható/számítható legyen. - A két termisztort ugyan úgy egy-egy feszültségosztóba helyezzük el. Ha a hőfok egyenlő (legyen az bármilyen értékű is), a hídátlóban nincs feszültség különbség. A hídátló differenciáli jelét, egy különbségképző kapcsolással erősíteném fel. Az OP1 erősítése itt mintegy tízszeres. Ez az R5/R3 és R6/R4 arányával állítható be. - Mivel csak egy tápfeszültséget használunk, az R7-R8 ellenállással egy tápfesz közepet alakítunk ki. Vagy is itt 12V tápfesz mellett, 6V mérhető. A különbségképző nem a GND ponthoz képest adja a különbségi feszültséget, hanem ehhez a féltápfeszültségű ponthoz képest. (Ezért R5 nem a GND-re, hanem erre a referencia pontra csatlakozik.) Így mikor a két termisztor azonos hőfokon van, a hídátló különbsége nulla, OP1 kimenetén nem nulla, hanem 6V mérhető. Ha megjelenik a hőfok differencia ehhez a 6V-os ponthoz képest lesz az értelmezhető. - Az OP2 komparátor is ezt a 6V-os pontot veszi viszonyítási alapnak. A visszacsatolást az R10 és R9 aránya határozza meg. Vagy is ha a komparátor kimenete magas szinten van (+12V) akkor R10 ellenállásra az átváltás pillanatában 12V-6V esik. Ha pedig az OP2 kimenete alacsony szinten (GND) van, akkor is 6V a különbség a referencia pont és a kimenet között. (Persze ez nem teljesen igaz, mert az IC kimeneti maradék feszültségének tartományát is figyelembe kellene venni. Hiszen sem a tápra, sem a GND-re nemképes teljesen lemenni. De főleg a tápra nem.) - A hiszterézis így a 6V-referenciához képest alakul ki. Vagy is most a 25fokra nézve közel szimmetrikus. Avagy a hiszterézis a kapcsolási pontot "közrefogja". - A hiszterézis számításnál, hozzávetőlegesen a következőképpen kell eljárni: Meg kell nézni, mekkora áram folyik át R10 ellenálláson, és kiszámítani, ez R9-en mekkora feszültséget fog ejteni. IR10=UR10/R10=(12V-6V)/100k=60uA. Ez R9-en ejti majd a feszültséget. UR9=IR9*R9=60uA*10k=0,6V. Vagy is a komparátor hiszterézise OP1 kimenetére nézve +-600mV. (A szimulációban látható, hogy közel ezt az értéket kaptuk. De most nem vettük figyelembe az OPA maradék feszültségeit.) Látható, hogy ez hőfokdifferenciára nézve, kb. +-0,6fokot jelent. (Vedd észre, hogy! A visszacsatolásnál nem kell figyelembe venni R9-nél az ellenállásokat, mint előző áramkörnél. Hiszen az OP1 kimeneti ellenállása R9-hez képest igen alacsony. Vagy is nem kapcsolódik sorba R9-el csak az OPA kis kimeneti ellenállása. A referencia osztóra, csak OP2 bemenete és R5 100kohm csatlakozik csak. Így a bement magas ellenállása és R7-R8 párhuzamos eredőjéhez képest, R5 kb. 100-szor nagyobb. Vagy is nem befolyásolják jelentősen a referencia osztó feszültségét.) Nos talán ennyit a kis egyszerű áramkör megértéséhez. Remélem el is olvasod, mert szerintem tanulságokat is tartalmaz. Az ábrán láthatod a különbségi jel változását a hőfok függvényében. Erről még azt kel tudni, hogy a termisztor sajátossága miatt, a differenciális változás nem minden hőfokon azonos értékű. 20 fok mellett 1fokra eső feszültségváltozás kb. 920mV, míg ugyan ez 40fok mellett kb. 809mV Vagy is 20..40fok között a hiszterézis értéke kb. 13%-ot változik. De a beállított kiegyenlítési hőfokpont nem. Viszont nem vettük figyelembe a termisztorok együtt-futási hibáit. Mert az is lehet. üdv!
Nagyon köszönöm, hogy ilyen bőven kifejtetted a dolgot de még van egy két kérdés.
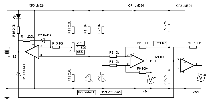
![]() Amit készítettél kapcsolás ott az egyik termisztor mellé az van írva, hogy fix 25 C°, de ez is változik (hiszen a szoba is hűl, amikor nyitva az ablak). Szerintem így is működik de azért biztos ami biztos... A másik kérdésem, ha nem túl bonyolult, hogyan lehetne megoldani, hogy kb. 20 C° alatt automatikusan becsukja az ablakot (akkor is ha kint 18 C° van). Készítettem egy rajzot de valamiért az az érzésem, hogy nem jó, de azért kirakom ötletnek... A lényege annyi hogyha a belső hőm. túl alacsony akkor ugye a feszültségosztón egy bizonyosnál magasabb feszültség jön létre ami számításaim szerint kb. 5,45 V, majd a poti osztását úgy állítom be, hogy ezt ossza le kb. 4,8V-ra ami már nyitja a zénert. Üdv!
Hello!
- Ez csak a szimuláció miatt van. Ha ott szimulálom a hőmérséklet emelkedését, akkor mind két NTC hőfoka nő. Vagy is a differencia végig nulla lenne. Ezért az egyiket fix hőfokra állítom be, hogy csak a másik változzon. (Ezért van a szimulátorban abszolút és relatív hőmérséklet.) - Gondoltam, hogy más védelemre is szükség lesz. De ezt a dolgot nem így kel lekezelni. Annak az NTC-nek a feszültségét, amire szeretnénk hogy működjön a védelem, összehasonlítjuk egy feszültségosztó kimeneti feszültségével, egy komparátor segítségével. Majd enne kimeneti jelével kapcsolunk valamit. pld. a nyitogató szabályzó komparátorát is elbillenthetjük. Ez egy "vagylagos" művelet lesz. - Most a belső hőfokot vettem fix 25fokra, és a külsőt változtattam. üdv! A hozzászólás módosítva: Jún 25, 2013
Köszi nagyon a segítséget. Majd ha lesz időm nekiállok építeni aztán meglátjuk mi lesz belőle...
|
Bejelentkezés
Hirdetés |




. Na most a komparátor részt innen szedtem:

Ha rámegyek, hogy moderációt kérek akkor kijavítják? Vagy van más mód a javításra? 









