Fórum témák
» Több friss téma |
Sziasztok Mesterek!
Jutányos áron vettem hobbistúdiózás céljából egy fent említett keverőt (Kép1, Kép2). Kersgéltem a neten, hátha találok valami kapcsolási rajzot vagy valamit segítségképpen, de semmit sem találtam 1-2 képen kívül. Annyit mondtak róla, hogy egy klubban használták, de aztán bezárt egy időre és csak ott porosodott. Amikor be akarták kapcsolni, nem reagált. Egy gyors átvizsgálás után a trafót (kép) azonnal kidobtam belőle, mert nem tette a dolgát. Jelenleg egy kis módosításon átesett DR-4524-gyel tesztelem, tesztelném. Az első kérdésem, hogy ugyebár ha egy trafónak - amiről semmit sem tudok, mert szinte semmi nem volt ráírva (Trafó) - több kivezetése van, és van közöttük ugyanolyan színű vezeték, akkor azonos értékűek. Mert ebben úgy nézett ki a trafó, hogy volt ugyebár a Primer: ez egyértelmű; volt a Szekunder, pontosabban Szekunderek: 2db zöld, 2db szürke és egy fekete kivezetése volt. A fekete a gnd (gondolom ), a 2db zöld volt/lehetett a 2x18V (ezt a panelból gondolom: Panel), a két szürke meg kb 4-5V volt/lehetett, mert egy analóg VU méter világításához ment (pontosabban szerintem a világításához).A második kérdésem az, hogy ha jól látom a képen (dióda), akkor egyenirányítva van a 18V a diódákkal, de akkor miért kellett 2x18V? Vagy rosszul gondolom? A harmadik kérdésem, hogy ha ki van égve (Kép)az egyik bemeneti IC, akkor attól a többinek működnie kellene, nem? Egyébként online csak a HQ-nál találtam ilyen IC-t (NJM4558LD), de nincs "kedvem" egy 250 ft-os termékért kifizetni az 1300 Ft-os postaköltséget... Egyik munkatársam most körülnéz Mosonmagyaróváron, mert én oda is csak 1000 ft-ért tudok bemenni, és itt Jánossomorján nincs ilyen bolt (tudtommal)A negyedik és egyben utolsó kérdésem nem közvetlen ide tartozik (tudom, hogy va erre külön topik), de gondoltam megkérdezem, ha már itt vagyok és nem probléma: mi lehet ez? Egyébként nem vagyok egy guru, egyenlőre csak ismerkedek a témával, úgyhogy csak megértően a buta kérdéseimmel kapcsolatban. ![]() Válaszaitokat előre is köszönöm: Kipuke
Pontosan mire szeretnéd használni? Ez egy DJ keverő, stúdióba nem ilyen való.. Remélem túl sokat nem fizettél érte.
A 2x18V gondolom azért kell, mert +- egyenfesz kell neki. Vagyis az eredeti trafó középleágazásos volt, és a tápegység végén + és - 18V-od is lehetett. Gondolom valami stabilizátor van utána azért. Így viszont a sima 12V-os táppal nem fog menni. Egy hibás IC miatt elvileg mennie kéne a többinek, de ha mondjuk teljesen zárlatos, akkor nem fog.. Az az alkatrész 0 ohmos ellenállás, vagyis átkötés. A gépi beültetés miatt szoktak ilyet csinálni.
Lehet megköveznek érte, de én azért azzal a trafóval még nem számolnák le véglegesen. Mivel még az is rá van írva, hogy van benne biztosíték. Ettől kezdve azt azért megkeresném benne. Jellemzően a 230V os részen az első szigetelés alatt található, csak a burkoló műanyagot kell óvatosan leszedni a tekercs bevezetésnél.Ez után a bizti cserélhető általában, és minden mehet tovább.(persze lehet ha ismét összerakod ,ismét így végzi...)
A 4558 pedig rémképeimben ugyan olyan bekötésű mint a legtöbb dual műveleti erősítő, így próba képen akár más típusra is cserélhető. (TL072 biztosan kapható szinte bárhol max zajosabb, kevésbé kivezérelhetőbb lesz, de próbára szerintem megteszi.) Ha az IC kiégett akkor a tápját is átnézném .A rossz ic-t kivenném, és megpróbálnám a táprészt felderíteni.Lehet az élete árán mentette meg a többit.(bár ha felrobbant erősen a villám sújtotta kategóriába tartozik szerintem)
Cavalier: köszönöm a válaszod, de hidd el, nekem jó lesz. Egy kis gitár, egy kis ének meg billentyű a garázsba. A dobnak meg úgysem kell, elég hangos az...
ja és ráadásul 2 kimenete van, úgyhogy az egyik megy az erősítőhöz, a másikkal meg "amatőr" felvételt is tudunk készíteni, hogy vissza lehessen hallgatni. Erre pont tökéletes. És egyébként 3500 Ft volt. Ja és még valami: azért mert a képen egy 12V-os tápegység van, attól még a DR-4524 az 24V-os és állítható. Az adj. 1K-s trimmert kicseréltem 10K-sra és így 9,2V és 27,4V között tudom állítani. Az alkatrészért pedig külön köszönet. Egyébként azért nem gondoltam átkötésnek, mert a másik panelon vannak sima drótos átkötések.proba: Neked is köszönöm a választ. Egyébként próbáltam megkeresni a biztosítékot, de szerintem csak rá van írva... A primert is és a szekundert is megnéztem, de nincs. Egyébkét egy másik topikban, régebben, már kaptam erről információkat, és akkor segített. (Természetesen egy másik trafóról van szó.) Megpróbálom majd vissza vezetmi a tápot. A TL072-vel meg majd megpróbálkozom, ha a cimborám végre rám írna, hogy kapott-e
A francba, nem tudok már módosítani...
![]() Mint mondtam, nem vagyok egy guru, úgyhogy kellene egy kis segítség. Adott ugyebár a tápegység, aminek van egy + és egy - kivezetése. Van itt előttem 4 db különböző diódahíd is (nevezetesen: KBPC2502, KBPC3506, RS403L, RS603), de fogalmam sincs hogyan kellene bekötni, hogy kapjak +- egyenfeszt. Mit hova kellene kötni? Segítségeteket előre is köszönöm (ui.: ilyennel még sosem foglalkoztam...)
Visszakövettem a tápot. A + ágon van egy 7815 fesszabályzó, a - ágon meg a párja, egy 7915. Azokról meg tudom állapítani, hogy jók-e? És bár annyira nem értek hozzá, deátnéztem egy pár kapcsolást, és ez mintha egy egyenirányítás lenne (táprész)? Nyugodtan b*sszatok le, ha nem az...
A trafó tekercsének van egy harmadik lába is (jelen esetben a közepe.) az a GND - re volt kötve (szerintem) .
Az egyenirányítás mint ahogyan a rajzról is látszik elég egyszerű a Graetz + a plusz táp Graetz - a negatív táp a trafó két széle megy a Graetz váltó pontjaira, a tekercsek közös középső kivezetése a GND. A 7815/7915 ha nem zárlatos semelyik irányba , akkor max kivéve lehetne kimérni egy tápegységgel. Gondolom ha a ki/bemenete között nem zárlatos akkor bedugás után túl nagy kárt már nem okoz, max a feszültség nem lesz meg rajta ( mondjuk ha a kimeneten van még több zárlatos IC is ,akkor még ha jó akkor sem lesz rajta kimenő feszültség) Trafóknál már láttam olyat is, hogy négy kivezetése volt neki 2*110V os, és a kettő közötti átkötés volt a biztosíték, ami a tekercsek közé volt behelyezve.
Na egyenlőre a trafós bekötéses részt nem nagyon értem. Engem az érdekelne, hogy az én trafommal (kapcsoló üzemű) megoldható-e. Mert nekem van a trafón a betàpnak (230v) 2 vezeték meg van kb 24v egyen kivezetésnek 2 vezeték (aminek a feszje egyébként változtatható egy trimmerrel 9v-27v között). Na azt hogyan kössem rá a Graetz-re?
A hozzászólás módosítva: Júl 17, 2013
Az emlegetett kapcsolouzemu tap nem lesz elegendo, mivel csak egy kimenete van, de az se lenne elegendo letrehozni egy lebegopontos +/- tapot, ahhoz minimum 2x18V DC vagyis 36V-ra lenne szukseg. A 18V >>> Altalanossagban ezeknek a stabkockaknak kimeneti szint+3V szuksegeltetik. Neked egy kb 2x13V esetleg 2x15V AC-s trafora van szukseged.
Az NJM nem beszerezhetetlen, mindossze 42cent a mousernel. Ha a Magyar postaban meg lehetne bizni, el is kudtem volna neked. Nalunk ez nem kerdeses, standard postan siman lehet laptopot is kuldeni, ugy hogy nem tunik el
![]() A bekotese ITT. Ha jol emlekszem a TL sorozatnak nem is volt SIP tokos kivitele. A hozzászólás módosítva: Júl 17, 2013
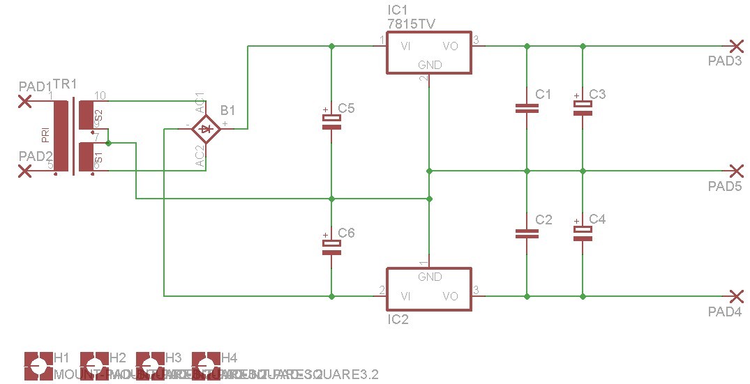
Mellékeltem egy kettős táp kapcsolási rajzát, olyan van ebben is, ahogy elsőre mondtam is, és ahogy sejtettem, a + és - 15V-os stabilizátor..
Tehát ezt csak egy két szekunder tekerccsel rendelkező trafóval lehet/érdemes megoldani. 1000Ft körüli áron bármelyik sarki elektro boltban kell lennie. A 3500 Ft meg végülis nem rossz ár érte.
Igaz, én csak a számot néztem, a képet/ a szám végét azt nem.
Bár elég nehéz és körülményes lenne, de nem lehetetlen bekötni TL072-t és tesztelés gyanánt teljesen megfelel. És az pont van is 2-3 db. Már csak egy trafót kell valahonnan szereznem.
Ja és Cavalier: Idézet: szerintem erre nem lesz szükségem, hiszen rajta van a panelen gyárilag, de azért köszi. Egyébként, Somorja sajnos "körgyűrűs település"; egy sarok sincs közel s távol, amelyiken találnék egy elektro boltot. „Mellékeltem egy kettős táp kapcsolási rajzát...”
Sziasztok Mesterek!
Ismét visszatértem, mert ismét problémába ütköztem. Sajnos a múlt héten elég sokat dolgoztam, ezért semmit nem haladtam a javítással, meg egyébként sem sikerült trafót szereznem. Na de most egy cimbitől sikerült szereznem egy ilyet: Trafó. Igen, tudom, hogy csak 12V, de tesztelni biztosan elég, a teljesítménye is megvan viszont mint a képen is látszik: 2x115V a primer oldal. A mellékelt képen lerajzoltam, hogy néz ki a bekötés, és engem az érdekelne, hogy ezt hogyan lehetne - ha egyáltalán lehet - 230V-ra kötni? Válaszaitokat előre is köszi: Kipuke |
Bejelentkezés
Hirdetés |




), a 2db zöld volt/lehetett a
postaköltséget... Egyik munkatársam most körülnéz Mosonmagyaróváron, mert én oda is csak 1000 ft-ért tudok bemenni, és itt Jánossomorján nincs ilyen bolt (tudtommal)
A primert is és a szekundert is megnéztem, de nincs. Egyébkét egy másik topikban, régebben, már kaptam erről információkat, és akkor segített. (Természetesen egy másik trafóról van szó.) Megpróbálom majd vissza vezetmi a tápot. A 






