OK
Mégsem
Hobbivasút
|
HESTORE
|
Kislexikon
Hírek
Cikkek
Fórum
OK
Hírek
Cikkek
Fórum
Lexikon
Segédprogramok
Apróhirdetés
Fórum témák
[OFF] Pihenő pákások témája
- Elektronika, és politikamentes topik
Elektronikában kezdők kérdései
Ez milyen alkatrész-készülék?
ARM - Miértek hogyanok
Ki mit épített?
PIC kezdőknek
AVR - Miértek hogyanok
NYÁK-lap készítés kérdések
•
Oszcilloszkóp, avagy hogyan kell használni?
•
V-FET és SIT erősítő kapcsolások
•
Érdekességek
•
Mosógép vezérlők és általános problémáik
•
FET helyettesítése
•
LED-es kivezérlésjelzők
•
Crystal radio - detektoros rádió
•
NYÁK-tervező programok
•
Rossz HDD javítás, mentés
•
WiFi / WLAN alapkérdések
•
Sprint-Layout NYÁK-tervező
•
Hangsugárzó építés, javítás - miértek, hogyanok
•
Felajánlás, azaz ingyen elvihető
•
Arduino
•
Számítógép hiba, de mi a probléma?
•
Autórádió (fejegység) problémák, kérdések, válaszok
•
Mikrohullámú sütő javítás, magnetron csere, stb.
•
Fejhallgató erősítő
•
Lézergravírozás
•
A műhely (bemutató topik, ahol az alkotások készülnek)
•
Brushless motor elektronika
•
Hifi erősítők tervezése
•
Alternativ HE találkozó(k)
•
Kameramozgató kocsi
•
Ki hol gyártatja a NYÁK-ot ?
•
HESTORE.hu
•
Erősítő mindig és mindig
•
Kapcsolóüzemű (PWM) végfok építése
•
Elektromos távirányítós kapunyitó
•
Zenegép játékgép, készítése javítása
•
TECHNICS erősítők, javításuk
•
A KiCad paneltervező
•
PIC programozás assemblyben
•
Tranzisztor béta mérő, mérési módszerek
•
Klíma szervizelés, javítás
•
Folyamatábrás mikrokontroller programozás Flowcode-dal
•
135.6 kHz-es HGA22 vevő
•
Villanyszerelés
•
LED-es lámpa, meghajtó áramkör
•
Aggregátor feszültség szabályzó
•
Gigatron TTL számítógép
•
RF távirányító építés
•
Tervezzünk nyákot EasyEDA-val
•
Hűtőgép probléma
•
LPT portos hangkártya (Covox)
•
Kapcsolási rajzot keresek
•
Tranzisztorok helyettesítése
•
Kamerás megfigyelőrendszer
•
Elfogadnám, ha ingyen elvihető
•
Általános antennás kérdések, válaszok
•
Retro számítógépek
•
Labortápegység készítése
•
Skoda Octavia elektromos probléma
•
Videokamera javítása
•
Autó-generátor nem tölt rendesen
» Több friss téma
Fórum
» LED-es fordulatszám mérő autóba
Új kérdés a topikon belül
LED-es fordulatszám mérő autóba
Témaindító:
StefanFM
, idő: Márc 7, 2006
Témakörök:
Technika
»
Fénytechnika
Lapozás:
1. oldal
2. oldal
3. oldal
4. oldal
OK
4 / 4
(#)
zolek
hozzászólása
Júl 29, 2013
/
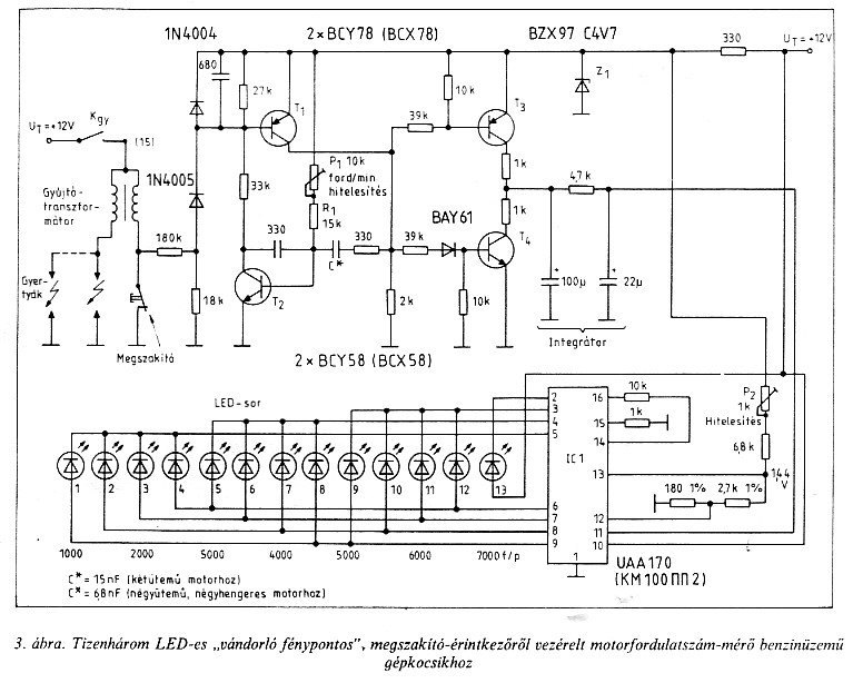
Ez működő képes lenne? Ami hozzá kell meg van minden alkatrész ezért érdekelne.
Fordulatszám...jpg
(#)
zolek
hozzászólása
Okt 14, 2013
/
papars0000
UAA170fordul...brd
UAA170fordul...sch
(#)
zolika60
válasza
zolek
hozzászólására
(»)
Okt 14, 2013
/
Szerintem működik, valami ilyesmi volt a Wartburgban ezelőtt harminc évvel.
Következő:
1. oldal
2. oldal
3. oldal
4. oldal
»»
4 / 4
Bejelentkezés
Felhasználónév
Jelszó
Jegyezz meg!
Belépés
» Elfelejtett jelszó
» Regisztráció
Hirdetés
A használat feltételei
•
Adatvédelem
•
GY.I.K., Használati útmutató és szabályok
•
Impresszum
•
Elosztó
•
Hiba jelentése
Az oldalon sütiket használunk a helyes működéshez. Bővebb információt az
adatvédelmi szabályzatban
olvashatsz.
Megértettem