Fórum témák
» Több friss téma |
A fejekről találtam doksikat:
Link Ahogy nézem 30kHz-nél megálnak a fejek max. frekiben mivel utána jelentős csillapítások vannak. Elég borsosak-mostmár tudom hogy miért hitelesítik olyan drágán .Egyes leírásokban 10kHz illetve 20kHz-es max frekit javasolnak (fölötte alig van fej és a fejek által szolgáltatott jel is kicsi).
Ez a 30kHz a kristály rezonancia ferkvenciája köré esik. Ezt nem igazán érdemes megközelíteni.
Tapasztalatból mondom, spektrumanalizátoros mérések alapján, hogy részemre a "hihetőségi sáv" 10Hz és 6,3kHz közé esett. Lefelé azért nem érdemes menni, mert ott már mindenféle zaj, offset és egyebek bezavarnak, nem beszélve a geológiai és ápületi lengésekről, fent pedig más eredetű technológiai rezgéseket fogunk detektálni, aminek nem túl sok köze lesz a csapágyhoz. (Turbó gépcsoportoknál. tömszelence, gőzbeáramlási zaj, szivattyúknál-szelepeknél kavitációs zaj és egyebek.) Egy csúszócsapágyas kétpólusú turbógépcsoportnál jellemző és egyben meghatározó frekvencia, a forgásfrekvencia és kétszeres illetve háromszoros többszöröse. (50-100150Hz) Így egyszerű gépállapot monitorozásnál, 20Hz..1KHz ig terjed az átvitel sávja. A maximális rezgésamplitudót tapasztalati úton állapítják meg (X-Y-Z irányban), és ehhez állítják a védelmi szintet. Ha megkérdezel egy gépészt, hogy mely kiemelt frekvencián elért rezgésmaximumnál kell a gépet leállítani, igen csak vakargatni fogja a fejét. Bocs, ha úgy tűnik, hogy itt osztom az észt, nincs szándékomban. Elméleti síkon meg vannak fogalmazva a problémák, viszont gyakorlatban sokkal nehezebb az ügy. (Gép diagnosztikáról beszélek, és nem gondolnám, hogy szakértője vagyok az ügynek. :no: ) üdv! proli007
Igen, a spectrumanalizátor lenne neki az igazi. Utoljára 1996-ban foglalkozgattam kicsit rezgésméréssel. A mérőműszer a Brül 2526-os. Aztán jött egy másik kollega aki átvette tőlem, tekintve hogy többszáz mérési pont volt én meg a főmunkám mellett foglalkoztam vele. Szóval sok gondot okozott nekem az hogy gépsoraink vannak , amik persze sohasem azonos fordulatszámon üzemelnek sőt még a terhelés is állandóan változik és emiatt a jellemző megfigyelt frekvenciák mindig máshová esnek. A ventillátorok ebből a szempontból nagyon hálásak voltak.
Ahogy említed a kábelzaj és egyéb villamos zajok is bekevernek. Cseri81-nek szerencsére ez utóbbi már nem fog gondot okozni, mert integrált erősítős a mérőfeje. Egy széles tartomány megfigyelésével meg az a probléma hogy esetleg a kiegyensúlyozatlanság dominál idővel (kopás,felrakodó anyag) amihez a csapágy meghibásodásának ebben az esetben semmi köze. Az a javaslatom hogy a kiegyensúlyozatlanságra jellemző frekvenciát ki kellene szűrni mindenképpen. Vagy ahogy korábban javasoltam egy kiemelő erősítővel végig ellenőrizgetni a várható jellemző frekvenciákat.
Éppen egy ilyen B K 2526-os rejtőzik a szekrényemben, van hozzá elég jó szoftver is. Az elején én is sok mindent méricskéltem vele de a folytonosság az nálam is félbeszakadt, de ha majd később lessz időm újrakezdem. Én transzformátoron és söntfojtón lévő szivattyúk és ventilátorok méréséhez használtam 750, 400, 220, 120kV-os környezetben. A tapasztalatom hogy nagyon érdekes dolgokra képesek a villanymotorokhoz kapcsolódó szivattyúk és ventilátorok (főleg ha egy transzformátoron van egymás mellett 7 szivattyú és 21 ventilátor de ebből csak egy részét lehet kikapcsolni közben a trafón meg átfolyik 4-500MVA).
Egy ideális eset az szép lehet - villanymotor terhelés nélkül két csapággyal - főleg ha ismerem a csapágyak összes adatát. Egyébként a B K 2526-ról a mai napig állítják hogy a legjobban sikerült műszer - igaz már nem gyártják.
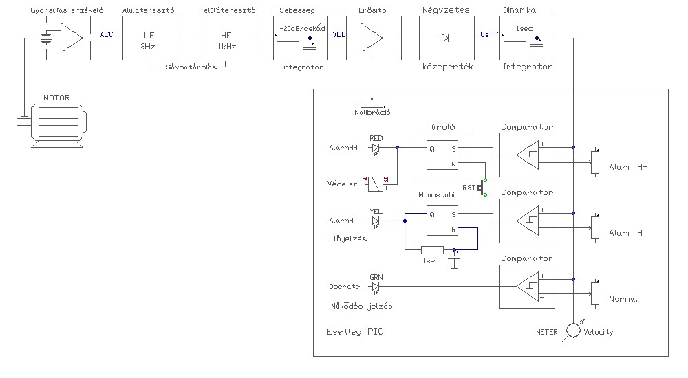
Köszönöm a blokkvázlatott és a doksikat! Ez alapján má könnyebb lesz elindulni!
Most a PIC programozást nézegetem. Igy elsöre azért nemis olyan egyszerü! bbatka! Azt mondod pár sorban megirható ez a kis program?
Régebben már szerintem már belinkeltem, de itt van mégegyszer! Erre a fejre gondoltam.
Még egy kérdés, létezik valamilyen magyar nyelvü PIC programozó?
Watt fejlesztett egy saját égetőt. Miért fontos az neked hogy magyar legyen. Aztán ott van az Oshonsoft-os, amit korábban javasoltam.
Szóval a PIC program sorrendben valahogy így épülne fel. 1, Frekvencia beállítás (alul és felüláteresztő központi frekije külön állítható.) Ehhez kell egy 4x4-es billentyűzet. Az érték egyből kiíratni LCD-re. 2, Potméter beállítás SPI-n keresztül 3, A/D mintavétel 4, Mért érték kiíratása LCD-re 5, Az esetleges riasztási szinteknek megfelelő LED kigyújtás, v. üzenet kiíratása LCD-re
Akkor proli007 által javasolt blokkvázlat alapján lehet gondolkodni? Mert mondjuk szerintem áz jó lenne.
Az Oshonsoft-os progit nézegetem! Azért ez nekem elég erős! Azért kérdeztem van-e valamilyen magyar nyelvű, mert magyarul jobban kiigazodnék rajta.
Kónya László
Mikrovezérlők alkalmazástechnikája PIC mikrovezérlők un. " Nagy Kónya könyv" üdv! proli007
Kérdezz inkább ha valamit nem tudsz az égető szoftverben. Mondjuk én az ICprog-ot használom a Propic2 égetővel meg az Mplab-ot ICD2-vel, de nem hiszem hogy az angol tudásra lenne szükség.
Közben feltelepítettem a Mikropascal 7 demót a gépemre, kívácsi vagyok az SPI támogatásra.
Renben támogatja az SPI-t. Még az nem villágos hogy a chipselect hogy történik? A PIC egy lábát használva vagy minden potihoz külön PIC láb kell. Az SPI ismeretem egyenlő a nullával. Látom nem úszom meg hogy ne néznék utána. Egyébként úgytűnik végtelenül egyszerű. Van mintapélda is hozzá a Mikropascal-ban.
const CHIP_SEL = 0; konstans deklarálás PORTC.CHIP_SEL := 0; chip kiválasztás (ezt a részt még nemértem) RC0 lesz a chipselect SPI_init(); // standard beállítások kiválasztása SPI_write(0xFF); 255-ös érték küldése a digipotinak Egy kis kedvcsináló a Mikropascal helpjéből:
A parancsszavak jelentését hol találom meg? Inkább én is a Micropascalban fogom irni! Amúgy van különbség közte? Csak a megjelenés, igaz? A programot mindkettöben lefutatthatom!
bbatka! Akkor pár nagyon amatör kérdés Microp-hoz:
device - PIC kiválasztása Clock - órajel, ez itt 8MHz Még folytatom...
Igen, erröl! A PIC18-asról! Legalábbis ha azt a PIC-et használjuk, amit Te mondtál!
Kezdem sejteni, akkor ezekszerint a kérdésed a Mikropascalra vonatkozik. 20Mhz-es kvarcot használj inkább.
Igen, igen! Ez egyszerübbnek tünik, mint a Microchipes! Oké 20MHz!
Várj, keverek itt jobbra-balra! A programot az Oshonsoft-os PIC18 Simulatorban fogom irni! Nem a Micropascalban! Bocs! Én kevertem be!
Szóval ebben az Oshnsoft-os PIC18-ban szeretném írni majd a progit! Ebben ha tudnál segíteni...
Nagyából értem mik vannak itt csak nem tudom hogy álljak neki, mert még soha nem programoztam ilyen környezetben és másmilyenben sem ![]() Lenne pár nagyon durva kérdésem: - Hol kell a programot írni? - A program elején mit jelentenek a speciális regiszterek és az általános cél regiszterek? A másik a Tools, gondolom itt lehet beállítani mindent és itt kell majd a programot is írni! Hát nem is tudom mit kérdezek, kis segitséget ha tudnátok! Köszönöm!
A Picsimulatoride demója csak 50 sort fordít és talán 30 -szor lehet elindítani, gondolom ezzel tisztában vagy.
1, Mellékelek egy képet. E szerint állítsd be a fejlesztőkörnyezetet. Amit nem látsz, azt hagyd békén. 2, Basicben fejlesztünk. Azok a csúnya regiszterek (SFR,GPR)valószínűleg nem fognak kelleni. 3, A Special File Regiszter : Itt tudod beállítani a PIC-be integrált hardvereket pl, portkezelés, A/D átalakító, SPI meg sok egyéb. A Microchip oldaláról érdemes letölteni a PIC18F452 adatlapját. Ott néhányszáz oldalon leírja ezeket részletesen. Az általános regiszterekbe menti a definiált változókat és állandókat. Szimulációnál jól végig lehet követni a változásaikat. 4, A Tools/Basic compiler-be írod a programot. Lényeges hogy Alldigital utasítás legyen a legelső sor, mert alapbeállításban analógként kezeli a PIC-et.
Okés! Eddig megvagyok! Beállítottam a dolgokat!
30 indítás??? Na király! Még ez is! Most holnap meglesz a Kónya féle mikrovezérlők alkalmazástechnikája c. könyv! Abból majd valamit ki tudok puskázni ide? Vagy a Basic-ben lévő parancsszavakat hol találom meg? Még régen volt C64-esem, ott aszthiszem ilyen nyelven mentek a parancsok...de az már nagyon rég volt!
Szerintem úgy lenne a legjobb, ha keresnék valamilyen mintaprogramot és azon keresztül nagyából elmondanád, hogy mit csinál! Úgy hamar megérteném! Mert így a semmiből sajna nem tudok progit írni!
És még valami, akkor a Special Function Regiszter-t ki kell töltenem erre a PIC-re jellemzően?
Itt találtam pár dolgot.
http://www.ezaz.hu/vip/pic.htm
"Special Function Regiszter-t ki kell töltenem erre a PIC-re jellemzően?"
Nem, leírtam. Az oshon oldala teli van példával, sőt még a basic utasítások is fent vannak. De ha megnézed a feltelepült programot a start menüben, akkor ott is megtalálod. A csatolt file-t meg becsüld meg , mert feltúrtam érte a netet. Remélem nem kérdezed meg hogy mi ez és hogyan kell használni.
Sajnos ez még nem az igazi. Az 50 soros fordítási korlát benne van továbbra is.
Talán belefér a programod.
Köszi a fäjlokat! Majd úgy irom a progit, hogy 50 sorba beleférjen!
Müködik minden! Nagyából kezdem érteni a parancsokat is.
Már csak az a kérdés, hogy kb. mit írjak a programba? A blokkvázlat alapján, amit proli007 rajzolt! Tehát előszőr is Alldigital, vagyis hogy ne analógként kezelje a PIC-et! Nem azt szeretném, hogy írd meg a progit, hanem, hogy miket kellene beleírnom, hogy müködjön? Egy kb vázlatot! A többi menni fog... |
Bejelentkezés
Hirdetés |




.









