Fórum témák
» Több friss téma |
Fórum » Kombinált gáztűzhely
Témaindító: hosszutoll, idő: Jan 9, 2011
Témakörök:
Vettünk nemrég kéz alól egy EKC 5603X íipusú kombinált gáztűzhelyet.
Mostanában ha a sütőt ( ez a villany része ) használjuk egy idő után együtt villog néha elalszik a sütőtér világítás és a sütő működését jelző kis lámpa és ez felettébb idegesíti a nejem. Olyan mintha időnként nem lenne áram. A vezetéket és a becsatlakozást már ellenőriztem, ott rendben van. Ha lenne valakinek ötlete, hogy mitől van ez a villogás ?
Kontakthiba a tápellátási körben. szakadásmérővel, ellenállásmérővel végig kell mérni a csatlakozótól, a kapcsolón át, a fogyasztókig mindent, és valahol kibukik a hiba.
Anyósomnál is a kapcsoló volt a ludas, jól beégtek az érintkezői. Szerencsére szétszedhető volt, mindet megcsiszoltam, picit erősítettem a rugók nyomásán, s azóta vidáman üzemel.
Ilyenkor érdemes egy 230/230 relét beépíteni, és a kapcsolón csak a behúzótekercs áramát átvinni. Olyan relét kell választani aminek a munkaérintkezője vidáman elbírja a sütő teljesítményét. Valószínűleg sokkal olcsóbb lesz, mint a gyári kapcsolóórából újat venni ráadásul örök. Utána ha kell a relé könnyen cserélhető, ha mégis cserére szorul.
Fery
Hello mindenkinek!
2 éve vettük a kombinált tűzhelyünket a tipusa zanussi zcg563mw1 (sütő része elektromos) 250c° a maximum hőfoka, a gond 190C°-tól kezdődik leold megfigyeltem van az előlapon egy narancssárga kis visszajelző lámpa ami lekapcsol ha eléri a beállított hőfokot , 190-ig nagyon jól működik de e felet már csak állandó melegítést jelez és lekapcsolja az egész sütőt. A kérdés: szakszervizt kell hívnom vagy házilag is meglehet csinálni? Válaszokat előre is köszi. üdv Ferkonya!
Sziasztok!
Segítsetek, ha tudtok. Van egy grill funkciós Pelgrim gáztűzhelyünk és nem működik rendesen a grillezés. Feltekerem a hőfokszabályzót 250 C-ra a fűtőszál izzik, a piros lámpa folyamatosan világít, de a hőmérséklet 150 C-nál nem megy feljebb és így nem grillezi meg az ételeket. Korábban ez nem így volt. Hol lehet a hiba? Előre is köszi.
Sziasztok.Bocsi hogy ide írok de nem találtam a megfelelő topicot.Az lenne a problémám hogy volt egy régi mora218 fajtájú gáztűzhelyünk ami igen csak meggyötört volt már és cserére ildomos,hozzá jutottam egy másikhoz ami mora 1401-es fajtájú és sajna földgázzal használták és nekünk meg pb-re kellene rákötni de mondták hogy valami fúvókákat kel ahhoz cserélni benne.Na az lenne a kérdésem hogy a régiből jó lenne bele,mivel ahol ilyet kapnék nagyon messze van tőlünk és ezért most nem nagyon akarnák 100-200 km utazni.És én talán ki tudnám cserélni ha ugyebár mást nem kell rajta csinálni
Segítségeteket előre is köszönöm.
Igaz, hogy nem elektronikus a kérdés, de segítenék. Elvileg, -ha a menetek azonosak- meg lehet csinálni, én mégis szakemberre bíznám! A tökéletes működéshez ugyanis a levegő+gáz keveréken is állítani kell, ami nem biztos, hogy ugyanaz mint a másik gáznál.
Okés.Pont most néztem meg és nem az a menet az újban 6-os a régiben 8as.Nem tudom hol lehet ilyet a neten rendelni mert találtam egész készletet 1000FT csak az a baj amelyik oldalt néztem min 3000ft kell rendelni,plusz még a posta
Na mindegy azért köszönöm a segítséget.
Ezt az oldalt nézted:Bővebben: Link
Sziasztok!
Adott egy Electrolux EKK511502W típusú kombinált tűzhely és elég érdekes hibát produkál. 0-250 fokig lehet állítani de 220 fok felett kb fél másodpercenként ki-be kapcsol. Mindegy milyen üzemmódban van. Szerintetek mi lehet a hiba oka?
Sziasztok!
Nemrég vettünk egy AEG kombinált tűzhelyt. Az a gondom vele hogy a sütő használata közben melegek a gombok, meg végül is az egész tűzhely. Volt már valakinek ilyen problémája?
Szép napot!
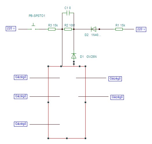
Egy kis segítségre lenne szükségem. Elromlott a gázfőzőlapom gyújtószikrát adó egysége. A D1 GV 26N típusú alkatrészre gyanakszom mert az szakadást mutat. Nem biztos hogy dióda mert nem találtam semmi adatot erről az alkatrészről, de olyan a tokozása mint egy diódának. Az alsó piros keretes dobozként megjelölt alkatrészt sem tudom mi lehet mert az egy gyufaskatulyányi méretű doboz ami ki van öntve műgyantával. A kérdésem hogy mi lehet az a GV26N és mivel lehet helyettesíteni? Köszönöm.
A család vásárolt egy Zanussi ZCG 560NW kombinált gáztűzhelyet. A leírásban 1850 W villamos fogyasztás írtak. A rendszer 1 fázisú. Milyen vastag rézvezeték kell a táplálásához? Köszönöm a segítséget mindenkinek.
Durván 2 KW, az 10A. Bőven elég neki a 1.5mm2-es réz vezeték- ez 16A-ig bírja- és nyugodtan bekötheted egy 2+F-es dugaljba ugyan ilyen dugvillával C 16A-es biztosítékkal.
Sziasztok!
Remélem valaki tud segíteni. Van egy Indesit K3G21S/(W)R típusú gáztűzhelyem, aminek a sütőjével van valami baj. Nem marad meg a láng, kb 4-5 percig ég utána kialszik.Ha kinyitom a sütő ajtót,- megnézni a sült állapotát- becsukás után nem sokkal el alszik a láng. Most cseréltek rajta thermo elemet, totál új, az Orczy áruházban lett vásárolva,ehhez a tűzhelyhez. Ennek a sütő kapcsolója dupla, mert felül is van egy gázégő a grillezéshez. Lehet, hogy a kapcsoló halt meg? Esetleg van köztetek olyan szerelő, akinek van ilyen kapcsolója eladó?? Előre is köszi a választ! Üdvözlettel: Kovács Gábor A hozzászólás módosítva: Jan 28, 2013
Sziasztok!
Remélem valaki tud segíteni. Ma kaptam egy pelgrim avant garde típusú kombinált tűzhelyet, amin nem működik a kijelző panel. Vagyis csak villog rajta egy óra 0:00. És hiába nyomom a plusz-minusz gombot semmit nem reagál. Illetve van rajta még 4gomb, de azokra sem reagál. Mit tudok vele kezdeni? Ki kell cserélni az egész kijelzőt vagy csak meg kell nézni, hogy jól van-e összekötve?
Mindenkinek Szép napot!
Már nem tudok hova fordulni, tehát itt próbálkozom !!!! Pár napja a Karancs gáztűzhely (PB-ről megy) irgalmatlanul fűstől a sütő része! Ha valakinek van ötlete mit tehetek azon kívül, hogy 10 ezerért szerelőt hívjak akkor nagyon szívesen fogadnám ha oldalt ajánl ahol választ találhatok az is nagy segítség lenne. Így karácsony előtt elég kellemetlen helyzetbe kerültem. SEGÍTSÉG Szép Ünnepeket Mindenkinek! ktih
Szia! Ha van egy kis gyakorlati érzéke valakinek a környezetedben: szét kell szedni, és kipucolni; vagy a légbeszívója koszolódott el, vagy a lángtérbe került szennyeződés. A sütő oldalai kiakaszthatók, és kihúzhatók, utána az alja, és a teteje is (vagy fordítva). Van elől csavarral rögzített is. Nem ördöngösség, kis kézügyesség.
Köszönöm a jó tanácsot, mindjárt neki esek s ha vagyok utána referálok!
nagyon köszönöm a gyorsaságoz is ...... ktih
granpa
sikerült - valami spárga vagy kötél került az oldala és a tűztér közé, azért a levegő fúvókákat is át fújtam most minden szép és jó.... Kellemes Ünnepeket Kívánok! ktih A hozzászólás módosítva: Jan 28, 2013
Köszöntök mindenkit!
Segítséget kérek, mert nem találtam elérhető kereskedőt aki magánszemélynek (nekem) tudna szállítani a MORA MK 54320 G tip. készülékhez 2 kW-os körfűtőszálat. A neten találtam de csak vállalkozót szolgál ki. A Rotovillonline oldalán a cikkszám: THHHFK 0016 Sürgős lenne a dolog, mert a sütő e nélkül nem üzemel. A körfűtőszál foglalatán a következő azonosító található: TYP6210/000 Ha valaki tud segítsen akár termékkel, vagy infóval. Köszi. R.Jani
Nem tudom hol laksz, de Pesten a VIII. ker. Baross utca végén van egy alkatrész áruház, ott olyan is van amit már mindenki elfelejtett (vagy még ki sem találták). Vedd ki a rosszat, és vidd el mintának, hasonló biztos lesz. Hívhatod telefonon, ímélezhetsz is nekik. Hajdúsági alkatrész bolt azt hiszem a nevük.
Orczy Alkatrész Áruház, tel: 1-333-03-02
Kedves "granpa"!
Köszönöm gyors válaszod és az infót. Én ózdi vagyok, így marad a telefon.
Üdv!
vettünk egy használt Elektrolux ek 666 ce kerámialapos tűzhelyet,és nem működik a sütője..a lámpák világítanak oldalt rajta,a felsőlapok is melegítenek..aztán annyi..ötlet?
Sziasztok!
Van egy Gorenje kombinált tűzhelyünk aminek digitális kijelzője van. Kb 4 éves .Digitális órája és időzitője van. Sajna ezzel olyan probléma merült fel hogy halványan világít a kijelzője, és közben még pulzál is a fényerő mikoa sütő bvan kapcsolva. Ezt kb egy éve produkálja. Mit lenne érdememegnézni nála? Előre is köszönöm a segítséget! Üdv: lazack Ui: csatolok 2 képet hátha valaki már ismeri ezt a tipust.
Kedves Mindenki!
Van egy Elektrolux EKC 5603x tipusú kombi tűzhelyem, amiben elégett a sütőbe benyúló hőmérsékletérzékelő kivezetése. Azt szeretném megkérdezni, hogy ennek az alkatrésznek mi a hivatalos neve és hol lehet ezt beszerezni. Köszönöm előre is az infót!
Nem ilyet keresek.
A sütő hátulján van szerelve, és a sütőbe "lóg be" az érzékelője. Nincs rajta semmi más, csak két csúszósarunak a füle, amire a lánysarut kellene rátolni. Ezek a sarufülek égtek meg , valószínűleg kontakthiba miatt. A hozzászólás módosítva: Nov 16, 2013
|
Bejelentkezés
Hirdetés |




A kérdés: szakszervizt kell hívnom vagy házilag is meglehet csinálni? Válaszokat előre is köszi. üdv Ferkonya!
Segítségeteket előre is köszönöm. 


