Fórum témák
» Több friss téma |
Szijasztok. Szeretnék készíteni, egy pontmátrixos futófényes valamit, amilyenek a kirakatban vannak. Szóval nagyon sokat gondlkoztam rajta, sok verziot láttam, de nem tudom eddig mi lenne az ideális. PICet ismerem programoztam már. Köszi
ejnye, saját magunknak pontot adni a kérdésért...--vicsys
Egy LED tudsz villogtatni, úgy hogy tranzisztorról kapja a tápot amit vezérelsz. és egy másik tranzisztor ami a testre teszi a LEDet amit megint vezérelni kell. Ez megy ?
Oszlop vezérléshez olyan tranzisztort kell választani amelyik elbírja a oszlop áramát. Ami lehet akár 50-100mA LEDenként. Ha 10 LEDet akarsz az oszlopba akkor 0,5-1A is lehet. Soronkénti vezérlésbe, elég a LED árama 50-100mA A LEDek, nagyon rövid ideig, világítanak. Ezért írom, a 50-100mA. Az 50Hz márt észre lehet venni, mozgás közbe, a villogást. Ha két oszlopot tervezel márt, 100Hz kell. És így tovább. Ha 10oszlop van, 1KHz itt márt nem elég a LEDnek a 10-20mA.
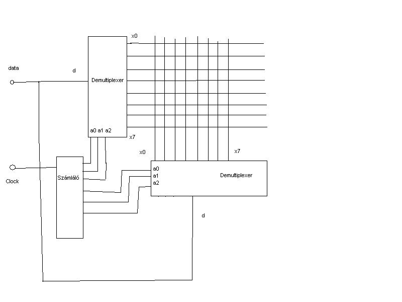
Szerintetek ez így működik? Lásd kép. Lehetne az egyik demultiplexi déjét magasra kötni, vagy mindegy?
pl Párhuzamos portról lehetne meghajtani két biten, jó nagy frekin. Egy [i,j]tömbben tárolhatnám a pixelek értékeit. Egy tripla forciklussal vezérelném legbelül a clock, kíjjebb pl. a sor kívül az oszlopindex... Sajnos egy 10*100 as kijelzés az 1000db led+2000tranyó, szóval lehetetlen megépíteni házilag...
A megoldásodnál mivel a sorok és az oszlopok is demultiplexerrel vannak meghajtva, ezért egyszerre csak egy LED világíthat. Így külön kellene végigmenned minden soron belül a LEDeken, tehát a LEDek nagyon ritkán villannának fel (8x8-as mátrix esetén az idő 1/64-ed részében világít csak), tehát túl halvány lenne.
Én 8x8-as LED mátrixot akarok csinálni párhuzamos portra úgy, hogy a port 8 bitje 8 tranzisztoron keresztül hajta meg az összes oszlopot, de csak annak az oszlopnak a LEDjei fognak világítani, amelyiket éppen kiválasztjuk. Az oszlop kiválasztásához demultiplexer helyett egy Johnson számlálót (4017-es IC) + 8 tranzisztort használok majd, mivel úgyis csak sorban akarjuk léptetni és így elég a port 2 pinje. Az egyik lépteti a számlálót, a másikkal a 8. oszlop után resetelni lehet a számlálót, így újra az első sorra lehet ugrani.
Így gondoltam én is: Link
Azért az oszlopokat célszerű a Johnson számlálóval meghajtani, mert így könnyebb a kiírandó szöveget jobbról balra léptetni.
Tehát 8adat+2pin Azaz 10 bitet használsz?
Aha látom az ábrát... Igen.
A Johnson sok szempontból jó ötlet!
Viszont, ha maradnánk az enyémnél egy+clock adatbiten, úgy, hogy a demultik kimeneteire melyek a tranyók bázisaira vannak kötve, tennénk egy olyan értékű (pl:100n) kondit melyek késleltetik a ledek fényének megszünését. (tudom lehetne léptetőregiszterekkel is) Ebben az esetben szerintem megnő a fényerő, hisz a tranyók tovább vannak nyitva, így a led azonos fényerővel de hosszabb ideig ég. Ez így csak 2*8 kondi! Kevesebb vezeték, de programozni nehezebb.
Ez a kondenzátoros dolog a Johnsonos esetben is használható. A LEDek rövidebb időre nagyobb áramot is elviselnek, így növelhető a fényerő. Erre szükség is van ha a kitöltési tényező nem nagy.
A Te esetedben alul kisebb tranzisztorok is megfelelőek, mert nem kell az egész oszlop áramát elbírniuk, hacsak nem világít mégis az összes LED a beiktatott kondik miatt. 10 bit a párhuzamos portnál megoldható, mert a 8 adatbitre könnyű kiírni az adott oszlopnak megfelelő értéket, és az 1., 14., 16., valamint a 17. pin is használható kimenetként LPT-n, csak a címe más mint a 8 adatbité és egy részük negált.
no én arrra gondoltam, D tároló a sorokhoz oszlopokhoz, 0 tranyó, mütyür ellenállattal, mert olyan gyorsan villog hogy felfitási idő miatt ugyse vehet fel max áramot, amugy én ilyen 8*8asbol 5öt tennék egymás mellé, ésarra gondoltam minden 8*8as sor és oszlopához külön d tároló, külön port, tehát minden sor pölö pic d portja lenne, minden oszlop meg pölö c port, és az egy adottt kijelzőhöz tartozo sori és oszlopi d tároló (74hct574) vezérlő jele össze lenne kötve, tehát ecccerre megakpja sort és más porton oszlopot, és a két tárolót mivel eccerre vezérlem, ezért eccerre nyitnak, megjelenik az adott kép, letörölni a képet, és következő többit ugyanigy, persze egy 8x8 is időmultpiplexbe lenne tehát pontrol pontra mennék végig, pölö egy ozlop mindig engedélyezve lenne, és a sorral állitom hogy az adott oszlopon belül mi égjen.
az előbb emlitett ic totemp-s kimenetü, kimenet és föld között 10mA kimenet és táp között 8mA-t tud kihajtani. rajzot MAJD mellékelek
Ha minden sorra és oszlopra külön tárolót használsz, akkor elég sok tároló kell... Ebben az esetben nem használhatsz kis ellenállást, mert hosszú ideig világít egy-egy LED, és a tároló kimenetét kis ellenállás esetén túlterhelnéd.
de izé nah. szóval kivillantom, aztán el is tüntetem. mindezt vm durva órajellel, mondjuk 16f877 és 20 mega kristály
És amikor valami hiba miatt megáll a kiíratás? Vagy reset alatt, amikor a kimenetek mind H szinten vannak? (AVR mikrokontrollereknél így van, nem tudom, hogy PIC-nél is így van-e...
) Akkor kimúlik az adott tároló? Én úgy tervezem, hogy 30 mA-nél ne folyhasson soha több áram, mert a PC bekapcsolásakor a printer portot is leteszteli...
hmmm. ez igaz, resetnél a PIC épp azt ir ki amit gondol. szeretnék egy jó megoldást, ami biztonságos. csak minimum 5ször 8x8ast kelljen hogy meghajtson. lehet hogy tranyós megoldás lesz egy halom demux-al?
a johnson számlálót nehéz szinkronizálni nem?
Szerintem az általam leírt megoldást tovább lehet fejleszteni 5*8x8-asra. Egy TTL kimenetre több IC bemenete csatlakozhat, így mind az 5 LED-mátrix puffer IC-it bekötheted ugyanarra a portra, és a puffer IC-k közül az aktívat egy demultiplexerrel tudnád kiválasztani. Az oszlop léptető 5 db Johnson IC clock és reset lábait is lehet egybe kötni, mert a 4017-esnek van clock enable lába, amivel kiválaszthatod az éppen aktívat. Persze elég vagy a puffer IC-ket vagy a számlálókat kiválasztani, nem kell mindketőt...
Ha 5*8x8 helyett 4*10*8 felosztás is jó, akkor csak 4 db Johnson számláló kellene, persze akkor ezeket is külön kellene kiválasztani... A kérdés hogy a felvillanások nem túl ritkák-e? A legjobb megoldás az oszloponként külön tároló lenne, de az 40db IC-t jelent...
Annak adod a pontot aki a legtöbbet - jobban segített.
Ezzel elismered a munkályát vagy tudását. 5x7 pontmátrix kijelző vezérlése. Az elmélet UA! Valamint: LED mátrixos kijelző LED matrix EPROM-mal S egy lezárt téma:Ledmátrix... Jó olvasást!
Milyen típusú Johnson számlálot használsz? HEX vagy BIN? Vagy az mindegy?
A fórumban olvasottak alapján rajzoltam 1 ábrát.
Szerintetek ez így jó lenne? Ami számomra kétséges az a bc212 tranzisztor. Ez elég lenne ide? Úgy emlékszem ez 200 mA-ig bírja. Abban nem vagyok biztos, hogy ez elég lenne a 6 led vezérléséhez. A használt ledek: L-1553GDT Adatlapját is mellékelem. Egyébként ez így életképes megoldás lenne szerintetek? Köszönöm a választ! |
Bejelentkezés
Hirdetés |






) Akkor kimúlik az adott tároló? Én úgy tervezem, hogy 30 mA-nél ne folyhasson soha több áram, mert a PC bekapcsolásakor a printer portot is leteszteli...






