Fórum témák
» Több friss téma |
Viszont meg is veheted pontosan ezt készre szerelt működő állapotban.Bővebben: Link
Igen ez valóban egy igen könnyen összerakható kis jószág ^^ pár perc és villoghatunk is
Feltéve ha van kéznél megfelelő PIC és olyan eszköz is, amivel bele tudjuk égetni a programot.
Esetleg PIC nélküli másfajta verzió?
Húú. ezt megépítettem és mondhatom nagyon jó
és pár ellenálás és kész. Ledek ha kellenek akkor tuti hogy itt a srácok olcsón megszámolnak neked pár darabot
Ledek? Nekem nem kellenek. A kapcsolás sem az én érdemem...
De tessék itt van, megtaláltam neked
A hozzászólás módosítva: Feb 1, 2014
Ja,, nem neked akartam írni a fiúnak aki keres annak ment volna
ez a kapcsolás egy srác csinálta itt.. én meg is építettem.. nagyon jó működik A hozzászólás módosítva: Feb 1, 2014
Amugy vicsys, néztem az oldalad, nagyon jo kis oldal
engedelmeddel el is spájzoltam
Sziasztok! Lenne egy gyors kérdésem
. Ezt a kapcsolást 12V- os led-szalaggal üzemeltetném. Elég a tápot felhúznom és az előtét ellenállásokat (R5; R6) átszámítani, vagy még a potméterek körül is kell számolgatni?Válaszokat Köszönöm!
Hello! Nem írtad a Led szalag áramfelvételét. De abban általában benne van az áramkorlátozó ellenállás, így ezek az ellenállások szükségtelenek. Viszont a PNP tranyó helyett inkább javaslom, hogy PFet-et használj a kimeneten. De nem ebben a kapcsolásban, hanem a Source a +12V-on, Gate az IC kimenetén, és a szalagot a Drain és a GND közé kösd be. Ekkor terhelhető lesz a kapcsolás. üdv!
Köszönöm! Majd kipróbálom, előbb szereznem kell PFET-et
. A 12v hatására nem változik meg az R-C tag ?
Cseppet de az időben nem jelentős. De inkább tegyél a tápfeszre egy 470µF-ot, mert nem tudom miről táplálod, lehet rángatni fogják a Led-ek. Az, visszahathat.
Oké Feltétlen, csak kísérletezgetnék egy kicsit
(tápegységről).Köszönöm még egyszer.
Sziasztok.
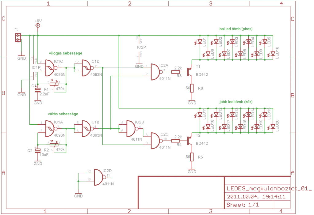
Szeretném megépíteni ezt a Teljesítmény villogó LED-del féle kapcsolást de lenne 1-2 kérdésem. Valahol itt a topicban olvastam, hogy a ledeknél "külön gondoskodni kell a megfelelő áramkorlátozásról!" Ezt mivel lehet megtenni? Valamit, hogy a trimer potméter helyet lehet használni normál potmétert, hogy menet közben lehessen állítgatni? És még egy amatőr kérdés, a panelnál hogy vannak bekötve a ledek? A bal és jobb részen sorban sorban, majd a bal és a jobb csoportok párhuzamosan? Előre is köszönöm! A hozzászólás módosítva: Ápr 4, 2014
Szia!
Az aramkor 12V-rol uzemel-altalaban-. Idézet: Ezt a szerepet egy megfeleloen meretezett, a LEDekkel sorba kotott ellenallas szokta magara vállalni.„...hogy a ledeknél "külön gondoskodni kell a megfelelő áramkorlátozásról...” Idézet: Lehetni lehet, a kerdes, hogy megeri-e? -magan velemeny-„..hogy a ledeknél "külön gondoskodni kell a megfelelő áramkorlátozásról..” Idézet: lsd a melleklet peldaul„...hogy vannak bekötve a ledek?...” Termeszetesen a rajzon csak a LRD bekotes IRANYAt jeloltem. A LED csoportokat az aktualis feszultseg es a nyitofesz ismereteben kell kialakitani. A hozzászólás módosítva: Ápr 4, 2014
Köszönöm a gyors választ. És a trimer potit helyett lehet normál potit használni, valamilyen tengelyest, hogy lehessen menet közben változtatni?
Köszönöm az eddigi válaszokat. Még annyit, hogy hogy érdemes csoportosítani a ledeket ha monduk 2x10db-ot szeretnék használni? Vagy inkább 8 vagy 12db-ot kellene használni az egyik oldalon, hogy párosan lehessen csoportosítani a párhuzamosan kötött ledeket?
szia!
Igen erdemes. A csoportok kialakitasanal arra kell figyelni, hogy peldaul az Ube :12V, akkor a pirosbol /nyitofesz:2.03V/ 5db-ot is sorba kothetsz egy 91R ellenallassal. Mig a kek-bol /nyitofesz:3.7V/ csak 3db-ot + 43R ellenallas. Termeszetesen kevesebbet kothetsz sorba, de akkor az aramkorlatozot ujra kell szamolni. A hozzászólás módosítva: Ápr 6, 2014
Megvannak az alkatrészeim, a panelt is legyártottam, csak még egy olyan kérdésem van hogy 470k-s poti helyett 500k-som van. Használhatom az 500k-st?
Szerintem nyugodtan. Kart nem okozol vele.
Köszönöm a válaszokat, nagyon jó kis kapcsolás.
Íme egy kis videó a saját után-építésemről. Azt még meg szeretném kérdezni, hogy a jumper helyett használható esetleg kapcsoló a menet közbeni váltásra vagy arra érzékeny?
Szép Napot !
Azt szeretném kérdezni hogy ha kék és piros színben szeretném megépíteni változtatni kell valamit a kapcsoláson ? Üdv
S mit szeretnel valtoztatni?
Gondolom van valami elgondolasod, hogy a kerdest feltetted.
csak úgy értem hogy a nyitófeszültségek miatt nem fog az egyik oldal folyamatosan világítani ?
Szamolni kell a LEDek nyitofeszultsegevel.
Az aramkor 12VDC-rol fut, igy 12v-ra szamolva a ledeket tokeletesen fog menni. Itt szamoltam kicsit A hozzászólás módosítva: Máj 26, 2014
|
Bejelentkezés
Hirdetés |




engedelmeddel el is spájzoltam 
