Fórum témák
» Több friss téma |
Fórum » Forrasztópákák - melyik miért jó
Kalibrálni hőmérős multival kéne úgy, hogy a hőszenzort rácsípteted egy krokodillal a pákahegyre és úgy figyeled. De ez le van írva szerintem abban a cikkben is, amit most linkeltek.
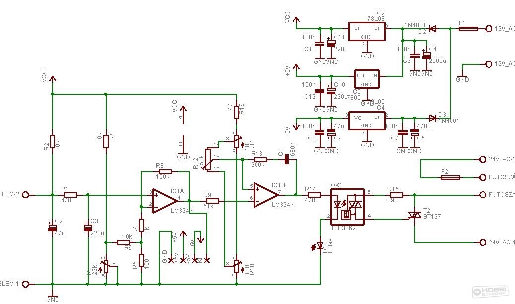
FAHRENHEIT 28003 utánépítőknek néhány mondat.
Régebben én is szóvá tettem ezt az állomást után építés céljából. lásd:hsz Az állomás erdeti gyártója (ha minden igaz) a kínai ZHONGDI. Zhongdi Egyéb gyártmányok: Welleman Fahrenheit Hosszú keresgélés után találtam egy ZD-919 nyák képet. Ez alapján módósítottam az ismert kapcsolási rajzot és rajzoltam meg a nyáktervet. Megépítettem és tökéletesen működik.
Minden után építő nevében köszi a fáradságot, még annyi hogy a triak lábkiosztása a nyák fotón ne legyen megtévesztő a szemlélőknek, ezért azt javíthatnád.
Tökéletesen igazad van.
Már megfeletkeztem róla. Én is észrevettem anno mikor a képet találtam. Akkor nem foglalkoztam vele mert nem zavart. De most bele javítok a pontosság kedvéért.
Sziasztok!
Szeretném megépíteni a képen látható kapcsolást nekem nem kell a hőmérséklet kijelzés. Minek kel a + - 5 volt?
Az icl 7107 nek kell.
Vagyis a kijelzönek.
Szia.Az utánépítők kedvéért a nyákon húzd össze az 555, 6-7-es lábait.A gyári nyákon is rövidzár van!Talán így jobban működik!A kapcsolási rajz ebben legalább pontos!Egyébként az elmúlt napokban én is ezzel a kapcsolással próbálkoztam,egy hőelem halt, sárganyelű pákához szerettem volna alkalmazni.De a rajz szerinti formában nálam sem működött.A triak nem tért magához!Nagyon jókor jött a ,,gyári segítség" Köszi. Üdv.sityu.
A hozzászólás módosítva: Feb 14, 2014
Szia. Köszi az észrevételt. Valamikor tavaly nyáron dobtam össze sebtében a cuccot mert sürgős volt. A „kasznit” is ideiglenesnek szántam, de máig így van. Na meg a párhuzamosan készült hőelemes páka dobozolása is. Jófajta lepukkant orosz akkutöltők doboza. D
Valóban hibás a nyák rajz. Nálam egy csepp ón az átkötés. Csak ezt már elfelejtettem. Javítom a rajzot.
Így igaz,csak apróság volt az észrevétel,csupán csak a kezdők miatt tettem szóvá.A +7,5 V-ot én egy másik zénerrel oldottam meg,mert nálam is felmerült a kérdés,hogy miként áll be a + feszültség 7,5 V-ra?De a Te megoldásod megadta a választ.Köszönöm mégegyszer.Üdv.sityu.
Üdv mindenkinek!
Némi nehézségem támadt a forrasztó állomásom beállításában! A szabályzó a jól ismert JLT-s kapcsolás, amire vzoole kapcsolása isalapul, a páka a kékügumis solomon. Arról van szó, hogy a k hőelemes táblázatból a feszülgség erősítéssel beszorzott értékre hiába kalibrálom, nem reagál. A minimum hőmérséklethez kb. 1V, a maximumhoz kb. 2,5V tartozna, de ezeken a feszültség értékeken nem kapcsol be. Próbáltam az eredeti megoldást, 100k-poti, vele párhuzamosan egy 2,2k trimer. Próbáltam attila86 verzióját, 50k poti vele sorosan alul felül 100 Ohmos trimer, a felső 47 Ohmmal kapcsolódik a tápra. Próbáltam feszültségosztó híddal, hogy a felső tagok fix ellenállások, az alsó trimer. De egyik sem működik ahogy kell! Ha hideg pákával addig tekerem a trimert, míg be nem gyújt a triak, nem hajlandó kikapcsolni. Az erősítő Au151-szeres. A trimerek 2,5k-sak, a főpoti 50k. Jelenleg a vzoole által is alkalmazott párhuzamos trimmerek között lévő főpoti megoldást használnám, 2,5k-s trimerek 50k-s poti. Mi lehet a baj?
Sziasztok
Egy olyan kérdéssel fordulok hozzátok hogy milyen vezetékkel lehet helyettesiteni a farenheit 28003-as páka és állomás közötti meglévő vezetéket. Szeretném kicserélni mert nagy merev és zavar. Üdv Kovács G
Szia.Szert teszel ( vásárolsz ) hőálló ( kb. 250 fok ) folyadékok szállítására alkalmas szilikongumi csőre,aminek, D 7mm,d 5mm a mérete.Autós boltokban is lehet kapni,vagy körbe nézel kedves barátunk oldalain.A meglévő külső,merev szigetelést óvatosan lebontod a páka vezetékéről úgy,hogy a törésgátló még hasznosítható maradjon,amennyiben nem sikerül,úgy új törésgátló kell.A páka szétszedése után a két vezeték behúzása a következő lépés.Összeszereled és ismerkedsz a pákád új fílingjével,majd örömkönnyek!
Üdv.sityu.
Sziasztok!
Szeretnék építeni egy forrasztóállomást, ahhoz keresek pákát. Érdemes lehet EZT megvenni? Minősége, tartóssága milyen? Lehet benne használni esetleg Weller pákahegyet? Köszönöm
Érdemes megvenni.
Nem rossz, kb egy minőség a solomonnal, de szerintem picit kevésbé tartós. Nem weller kompatibilis.
Sziasztok!
Aoyue 968A+ kombi állomásomhoz keresnék forrasztó csúcsokat (hegyeket). Tudtok ajánlani olyan készletet amiben minden szükséges fej megtalálható. Az ebayt nézegetem és az a problémám, hogy nem tudom eldönteni melyik hegykészletet vegyem. Szoktam smd-zni is elég gyakran. Vett már közülünk valaki ilyet? pl: Ezt néztem ki! Köszönöm a válaszaitokat!
Sziasztok!
Érdeklődni szeretnék, hogy van-e tapasztalatotok többek között e-bayről is rendelhető forrasztó állomások minőségéről? Érdemes velük foglalkozni, vagy jobban megéri egy itthon kapható Fahrenheit/Weller. E-bay-en ezeket néztem többek között: KADA 852D+, SAIKE 852D++ Valamint még esetleg ezekről is szívesen hallanék véleményt: noname, AOYUE 968A+, noname2 Előre is köszi a választ és üdv: * A hozzászólás módosítva: Márc 1, 2014
Szia!
Az aoyue 968a+ van nekem és bátran ajánlom megvételre. Nagyon jó termék és sokoldalúan használható. Épp most keresek hozzá plusz hegyet mert gyárilag csak kettőt adnak. Üdv!
Azt megkérdezhetem, hogy te itthon vetted, vagy kintről rendelted?
Szia!
Itthonról vettem a sp**dsh*p -ból. Üdv!
Üdv! Én egy hónapja vettem a l*dlből egy forrasztó állomást. Olcsó volt és megtetszett.
Az alap szándék az volt, hogy annyi pénzért megéri megvenni, majd kiberhelni és beleépíteni egy komolyabb páka belét. Amikor kézbevettem megsajnáltam mert elég jól nézett ki. Hát adtam neki egy esélyt. Kicseréltem a munkakábelt(forrasztóállomás és a forrasztó között) egy jó kis szilikon gubancgátlós kábelre. Ekkor meglepődtem a szétszedés után. A páka sima 230V-os 48W-os. az "állomás"-ba helyet kapott egy dimmer, amivel a "hőfokot" lehet beállítani. Ezt a csalódást félretéve kicseréltem a kábelt. Hát nagy meglepetésemre a páka nagyon jó! (volt) Jól lehet szabályozni, a páka hegye is tökéletesen forraszt, nem csak a nagyobb felületén! Boldogan forrasztgattam vele, mindaddig míg 3 nappal ezelőtt a fázis kábel forrasztása levált, és úgy *** a cin fogása közben, hogy összeroppantottam a kis műanyag hengert amibe a cin van. A hozzászólás módosítva: Márc 4, 2014
Nekem annak a pákának a hegye szakadt be forrasztás közben.
Sziasztok!
Elnézést ha kicsit OFF-olok de: Lehet tudni, hogy a Hakko 936 "Aoyue 936" néven futó kópiája miért szűnt meg hazai forgalmazásban? Egyik napról a másikra eltűnt az összes üzletből ahol láttam.
Ezt a pákát szerintetek érdemes megvenni? Lehet vajon normálisan használni? Szinte ingyen van
![]() És 30W elég? Mert a 60-as is csak 10 ft-tal drágább. A hozzászólás módosítva: Máj 26, 2014
Bocsáss meg ha ezt írom, de ez az "izé" pont annyit ér, amennyibe kerül ...
Normálisan használni nem igazán lehet, de ennyi pénzért vedd meg kipróbálni.
A hozzászólás módosítva: Máj 26, 2014
De amúgy mi vele a baj? Bocsi a hülye kérdésért, de egyáltalán nem ismerem a pákákat.
Alapszabály, hogy falba dugós pákát ne vegyél.
Ez kábeleket összeforrasztani még jó lehet, de kiforrasztani valamit már gyenge, a szabályozhatóság hiányáról nem is beszélve. Nekem is volt egy olcsó pákám, meg is bántam, hogy kidobtam rá a pénzt.Ez nem sok pénz, de számíts rá, hogy 3 hónap múlva már jobbat fogsz akarni. A hozzászólás módosítva: Máj 26, 2014
|
Bejelentkezés
Hirdetés |














Az alap szándék az volt, hogy annyi pénzért megéri megvenni, majd kiberhelni és beleépíteni egy komolyabb páka belét. Amikor kézbevettem megsajnáltam mert elég jól nézett ki. Hát adtam neki egy esélyt. Kicseréltem a munkakábelt(forrasztóállomás és a forrasztó között) egy jó kis szilikon gubancgátlós kábelre. Ekkor meglepődtem a szétszedés után. A páka sima 230V-os 48W-os. az "állomás"-ba helyet kapott egy dimmer, amivel a "hőfokot" lehet beállítani. Ezt a csalódást félretéve kicseréltem a kábelt. Hát nagy meglepetésemre a páka nagyon jó! (volt) Jól lehet szabályozni, a páka hegye is tökéletesen forraszt, nem csak a nagyobb felületén! Boldogan forrasztgattam vele, mindaddig míg 3 nappal ezelőtt a fázis kábel forrasztása levált, és úgy
Ez kábeleket összeforrasztani még jó lehet, de kiforrasztani valamit már gyenge, a szabályozhatóság hiányáról nem is beszélve. Nekem is volt egy olcsó pákám, meg is bántam, hogy kidobtam rá a pénzt.