Fórum témák
» Több friss téma |
Hello!
Segítségeteket szeretném kérni erősítő ügyben. Van egy régi erősítőm, ami már elöregedett, és gyenge is. TDA2822M tipusu IC van benne. Azt szeretném negkérdezni, hogy ezzel az IC-vel lehet-e vmit kezdeni. Nem szeretnék sokat költeni erősítőre, ezért gondoltam erre az IC-re. Aki tud, segítsen! Kösz!
Szia, például lehet egy ilyen erőlködőt,.. (fejhallgatóhoz)
valve: Gyorsabb voltál
én éppen az adatlapot nézegettem, ott is benne van ez a kapcsolás csak nincs belerajzolva a fülhalgató nÁnÁ: Kicsit körülnézhetnél mielőtt új témát nyitsz!!! Barátunk a gugli! Ha beírod hogy TDA2822M a második találat az adatlap és azokban mindig van néhány egyszerű kapcsolás az IC felhasználására!!! A valve által belinkelt kapcsolás MAX egy ezres (egy ellenállat 2ft, stb)
Mindenki probálkozik,..
Amgy igaza van bave00 kollégának,.. Lehet használni a keresőt is,.. Ezután probáld ki azt`is, vagy a googleval,..,..
Kösz!
Ez elég egyszerűnek tűnik, első erősítőmnek meg is teszi. Az ár is jó. (16 vagyok, tehát nem saját keresetből építetek.) Mégegyszer kösz!
No, itt az igért, pcb,.. Ha van valami gond vele, bökdössetek,.. (megjgyz; a szürő köndik nincsenek rátervezve a nyákra, a szépség és szimetrikusság kedvéért, de kellenek neki, s minél közelebb az kell forrasztani őket az erőlködőhöz,..)
HibaJavítás: az IC 4 -es lába lemegy a testre! (átnéztem most még 1x és most vettem észre) :eek2:
Itt van az átalakított rajz,.. (Express PCB -vel lehet megnyitini az eredeti filet,..)
Köszönöm a pontot! Ha`még van valami, ami homályos akkor szólj, s segítek miben tudok, tudunk,..
No, még módosítottam egy kicsitt az áramkörön, meg most totál szimmetrikus,.. (kivétel az átkötés)
Üdv!
Én ebből építettem meg a mono változatot. Tettem rá egy 8ohm-os 2wattos hangszórót és halkan szépen szólt de hangosan már "zajgenerátorkodott". Mivel a 9 voltos elem volt a bűnös, ezért kapott még egy kondit és ilyen lett kb: KÉP Így már egész jó lett. A nagyon mélyet meg nem kell erőltetni vele ui: Nekem marad ez a módosított kapcsolás, mert telefonhoz lesz kis hangfalnak megépítve és így elemekről is szépen fog működni. Nyákrajzot nem csináltam, csak próbapanelre építettem, mert csak egy hirtelen jött ötlet volt és tesztelni akartam, hogy megéri-e. A válasz igen Kezdőknek(nekünk) tökéletes és a hangja se olyan csapni való.
Hali! Nekem olyan gondom lenne, hogy egy Technika márkájú 2.1es hangfalszettben egyik pillanatról a másikra elment a mély, de nem teljesen, hanem ha lekötöm a másik 2 hangszórót és felhengosítom akkor halkan szól. Szétkaptam és 2db TDA2822M IC alapú kapcsolás van benne, az egyik gondolom a mélyé, a másik meg a maradék 2 hanszóróé. Valakinek lenne esetleg valami ötlete, hogy mitől lehet ez?
Cseréld ki. Amúgy a mélyek mért monóban vannak?
Azért, mert a mély tartományban a fül (agy) irányérzékelő képessége lecsökken, és ezért lehet spórolni a mély hangszórókkal.
Hello!
usb-ről lehet üzemeltetni ezt az erősítőt? láttam, hogy minimum 1,8 V kell neki, csak biztos akarok lenni
Ha jól tudom az USB 5V 500mA. Ez szerintem elég lenne neki.
hello
Lehet USB-ről működtetni a kicsikét, nekem azóta fut róla amióta az eredeti trafója bedöglött (kb 2 év) és az USB portom még mindig él és virul
Sziasztok Volt nekem itthon egy rossz erősítő ezzel az IC-vel még jó régen pillanatpákával lett kiszedve az eredeti nyákból. Elképzelhető hogy megfőtt akkor mert nagyon halkan és nagyon torzan szól. PC-táppal próbáltam de én úgy gondolom a végfok ic a ludas mert a többi alkatrész jó ezt a kapcsolást építettem Stereo változat meg ha jól emlékszem ez volt az eredeti is annyi különbséggel hogy volt rajta füles kimenet is.
Szia!
Melyik az a kapcsolás, mert az adatlapban több is látható.
1-es példa (figure 1) aminek a 3-as példa (figure 3) a beültetési rajza is STEREO kivitel.
Üdv! Építek TDA2822m-el egy erősítőt, de egy valamit nem értek. Jelenleg 4 voltról járatom, így jól szól, viszont nem túl hangos. Ha feljebb veszem a hangerőt, akkor egy idő után torzít, ez normális. De miért van az, hogy a tápfeszt megemelem akár csak 5 voltra, akkor már ugyanazon a hangerőn is torzít mint amin 4 volton nem. Miért van ez, és hogy lehetne kiküszöbölni?
Szia!
Mert valószínűleg alacsony impedanciával terheled és túl nagy az áram neki. Én egy 62Ohmos fejhallgatóval használom nekem nagyon megfelel és 9V-os elemről táplálom.
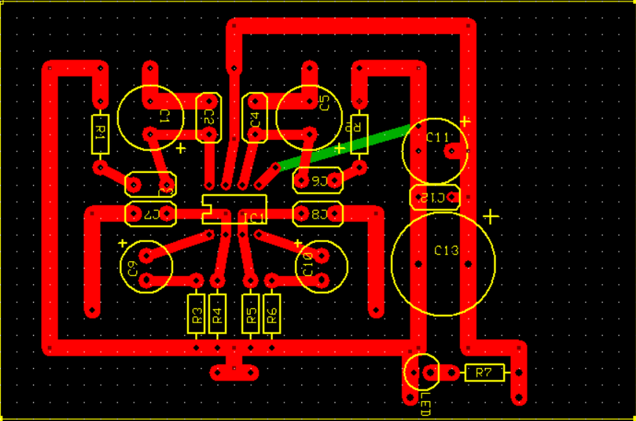
Sziasztok!
Megépítettem valva kapcsolását az 1.1v-t, annyi különbséggel, hogy betettem egy LED-et is. Csak annyi a probléma, hogy nem akar szólni, bármit kötök rá a bemenetre kötöttem telefon, laptopot, asztali gépet, mp3-at. A kimenetre meg kötöttem 3W/4Ohm-os hangfalakat és fejhallgatót is. Leellenőriztem a nyákot szakadás nincs az ellenállásokat megmértem azok is okék, a kondenzátorok meg újak. 12 Volttal táplálom és a TDA2822M-et is 2-szer kicseréltem, hátha az a ludas, de semmi sem változott. Szerintetek mi lehet a hiba? Köszönöm. Üdv.
A Ledet hova kötöted? Milyen kapcsolást építettél meg?
Hello!
Mellékeltem a képet. Ezek az alkatrészek. R1, R2 --> 4,7 Ohm C1, C5 --> 1000 µF (elko, 25 V) C2, C4 --> 1 µF (fólia, 63 V) C3, C6 --> 100 nF (fólia, 63 V) C7, C8 --> 4,7 µF (bipolár elko, 25V) C9, C10 --> 100 µF (elko, 25 V) R3, R6 --> 100 Ohm R4, R5 --> 15 kOhm C11 --> 22 µF (elko. 25 V) C12 --> 100 nF (kerámia, 63 V) C13 --> 2200 µF (elko, 25 V) LED --> 3 mm, diffúz, piros R7 --> 1,2 kOhm
Szia! A rajzod alulnézet, tehát a forrasztási oldal. Ennek megfelelően ültetted be az IC-t?
|
Bejelentkezés
Hirdetés |




én éppen az
A valve által belinkelt kapcsolás MAX egy ezres (egy ellenállat 2ft, stb)











