Fórum témák
» Több friss téma |
Még én nem építettem meg , de már létezik ilyen.
A hozzászólás módosítva: Jún 2, 2014
Dobnál egy linket? Megnézném a komplett kütyüt, meg a szoftvert. Talán valamit tudok hasznosítani belőle...
A hozzászólás módosítva: Jún 2, 2014
Pillanat összeszedem , mert külön pdf ek között van
Próbáltam kiszedni , de nem jó , mert túl nagy méretre jön ki , és nem tudom ide feltölteni.Megpróbálom másképp pill.
A hozzászólás módosítva: Jún 2, 2014
Na talán , így már jó lesz .Az egész projektből ennyi van meg , de gondolom rá lehet keresni , ha valaki nagyon akarja.
Köszi, de ez egy sima "panelmérő" semmi köze a teszterhez. Hasonló cucc van nekem is megépítve. Én úgy értettem a hozzászólásodból, hogy a teszterhez van ilyen kiegészítő kütyü.
Én úgy is írtam , hogy kiegészítésként hozzá lehet építeni aki akarja.
És ehhez semmi nem kell , csak a PC0 , és a PC1 bemenetekre kötött némi kiegészítés. Az alap , így is meg van , tehát kijelző processzor a teszterben is rendelkezésre áll a többi már kézügyesség kérdése .
Ebben nem értem a logikát. Most akkor mit mivel kell hozzáépíteni? Mert ezzel az erővel bármit hozzá lehetne tenni mint kiegészítést, akár egy AVR égetővel is lehetne kombinálni.
Igy igaz .Az eddig megépített teszter is a processzor köré épített alkatrészek által teszi a dolgát vagy nem ?
Magában a processzorban semmi előre beépített a különféle méréshez szükséges elemek nincsenek meg .Tehát csak a processzor köré külső elemekkel épített alkatrészekkel lehet méréseket elérni , illetve majd szoftveresen azt beállítani megírni . A hozzászólás módosítva: Jún 2, 2014
Ez részben igaz, részben nem. Persze vannak alkatrészek, de ha az teljesen alap felállást nézzük. Van 3 bemenet ebből három közvetlenül 3- 3 ellenállásokon keresztül csatlakozik az AVR bemeneteire. Semmi extra. Mégis mér, azonosítja az alkatrészt. (tranzisztor, ellenállás, kondi stb.) Tehát mégis van abban a mikrokontrollerben valami ami megoldja ezeket a feladatokat.
Persze , de ne felejtsük el , hogy ott van a szoftver is.
Megtaláltam az eredeti lengyel oldalt. Ott ez külön multiméterként van megcsinálva ATMEGA8-al. Azonban van egy-két fenntartásom a pontosságával kapcsolatban. Úgy látom (a programot még nem néztem át) belső oszcillátort és referenciát használ. Bár gondolom ez a pontosság egy tápegység kijelzőjének megfelelő. Komolyabb műszer esetén nem kellene külső oszcillátort és mondjuk LT1004 referenciát használni. Bár ugye ezek a teszterben adottak.
Mint írtam el kell vonatkoztatni a csak külön multiméterként atmega8 al megépített mérő készüléktől .Az alkatrész teszterhez csak a PC0 - és a PC1 pontokra csatlakoztatott pár darab osztó ellenállás , és a szoftver kell.Persze kinek milyen processzorral épített tesztere van ahhoz kell hozzá írni a szoftvert .Külön menüt lehet csinálni neki stb stb stb .És a már megépített teszter egyébként is külső kvarcról ketyeg legalább is az enyém , de szerintem akinek már az új verziós van annak szintén.
Persze. Ezt írtam is. Mondjuk szerintem nem érdemes túlzottan elbonyolítani egy jól használható műszert. Ráadásul amikor a legnagyobb e-aukciós oldalon pár száz forintért tudsz szerezni Atmega8 proci, vagy akár 500-600 forintért egy kék LCD-t, akkor érdemesebb szerintem külön megépíteni. Vagy ha egy dobozban szeretné valaki elkészíteni, akkor morgó fórumtárs diódás átkapcsolójával kombinálni.
Kinek hogy.Bár szerintem pont az lenne a lényeg , hogy egyben legyen minden , és ne keljen hatféle mérő eszköz külön külön.Az atmega8 procit el kell felejteni , és atmega 328 , illetve még nagyobb is szóba jöhet bár a 328 ba is bőven belefér még sok minden.
Szia!
Szerintem is jó dolog, ha bizonyos funkciók egy műszeren belül elérhetők. Véleményem szerint elsősorban olyan funkciók sorolhatók ide, amikre viszonylag ritkábban van szükség, pl. kapacitás, induktivitás, zener, stb. Ugyanakkor egy áramkör élesztésekor nem nagyon tudom elképzelni, hogyan lehetne egy műszerrel egyszerre mérni mondjuk feszültséget, áramot, frekvenciát, miközben ezeket gyakran egyidőben kell vizsgálni. Gondolkoztam azon, hogy esetleg érdemes lenne kiterjeszteni a frekvencia mérés határát. Rendeltem is olyan tokot, amivel (kvarctól függően) 400 - 800 MHz-ig ki lehetne tolni a határt. Mégis elbizonytalanodtam, hogy valóban kell-e ez egy ilyen kézi műszerbe, vagy inkább ott van az asztali frekvenciamérő.
Szia
Azért a mindennapi alkatrész elemek vizsgálata ami sokféle lehet arra ez a teszter kiváló . És talán még egy két funkciót lehet hozzá építeni, ami hasznos lehet egy áramkör vizsgálatánál. De amiről te írtál az már egy speciális mérési állapot , ami több dolog egyidejűleg történő mérés /ét/ megjelenítését jelenti. Erre talán az oszcilloszkóp jobban megfelelne. Ennek a teszternek talán az az erőssége , hogy hordozható telepes persze aki úgy alakítja ki , és viszonylag sok tudással rendelkezik kis hiba százalékkal , de ez elhanyagolható ,és valójában jól teszi a dolgát , és elérhető mindenki számára. Néha már azt veszem észre , hogy többet használom mint a többi műszert , és van helye az asztalon mindenképpen.
Sziasztok!
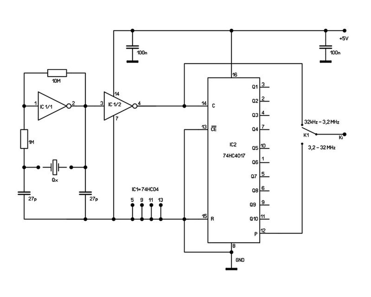
Építettem a teszter frekvenciamérő funkciójához egy kvarcteszter adaptert. A méréshatár kierjesztéséhez első körben a kvarcot cseréltem 16 MHz-re, így kb. 7,5 MHz-ig mért. Második nekifutásra az adapter oszcillátorát kiegészítettem egy 7490 tízes osztóval, ezzel már 32 kHz-32 MHz-ig lehet kvarcokat mérni. A probléma csak az volt, hogy az adapter csatlakoztatásakor, a 7490 áramfelvétele miatti feszültségeséstől a teszter újraindult. A jelenlegi formában hibátlanul működik, kétoldalas nyákon, SMD alkatrészekkel. Az oszcillátor 74HC04, az osztó pedig 74HC4017-tel van megépítve. Ha valakit érdekel, melléklem a kapcsolási rajzot.
Természetesen nyugodtan tedd fel szívesen megnézném.
Valaki nem próbálta még meg egy Arduino Pro Mini (M368; 5V; 16MHz) köré felépíteni a tesztert? Olcsó, 18x33mm-es, a 16MHz kvarc alap, ráadásul van egy dc-dc táp rajta, így 9V közvetlenül ráköthető, vagy LiIon akku esetén külső boost táppal 5V-ról ketyeghet.
Nyilván a bootloader benne van, de mivel az összes láb elérhető, egy ISP hozzárakott felületen keresztül nem lehetne felülírni az egészet a jelenleg elérhető kóddal?
Sziasztok!
Használom a tesztert egy ideje - teljes megelégedéssel. Jelenleg az 1.10 softwerrel. Amit most észrevettem, az az, hogy JFET -et pl. J310 vagy BF244 mérve hibázik. Mutat: két szembe diódát vagy NPN tranzisztort vagy JFET -et. Tudjátok mi okozza ezt? Tapasztaltok hasonlót?
Szia!
Nekem a "Morgo" féle utolsó magyarított szoftver van benne (328P). Nálam a BF244B a következőt hozza: N-JFET 123=GDS -----> (ez persze csatlakoztatás függő) I=2,2mA Vg=1,5V A hozzászólás módosítva: Jún 23, 2014
Szép estét !
Elképzelhető, hogy a tester (1.1-es szoftverrel) PNP tranyónak mér egy 2N6028-as UJT-t ? (Morgo fórumtársunk anno nem ezt mérte...) Villám sújtotta készülékben volt ez a példány amit mértem.
Szervusztok.
Pár hete vásároltam ebay-ről egy "csináld magad" kittben egy ilyen tesztert. Elsősorban induktivitás mérés miatt van rá szükségem.Össze állítottam és gyorsan ki is próbáltam pár különböző tranzisztorral,diódával,kondival és ellenállással.Ezeket szépen fel is ismerte és (ellenállás tekintetében,DMM-el összehasonlítva) kellően pontosnak bizonyul.Majd ahogy időm engedte kipróbáltam egy induktivitáson amit szintén jól megmért elsőre (4.1Ohm / 2.04mH),de... ![]() Most jön a furcsaság. Megmértem multiméterrel is és az is ohmikusan 4.1-4.2 Ohmot mért.Eddig rendben.Ezután forrasztottam mind a két lábára egy-egy alkatrész lábat,mert így is nehéz volt bele gyömöszölni a teszter csatlakozójába,hogy így majd könnyebb lesz a dolgom. Ekkor ért a meglepetés. Bármely mérőpontra tettem 1-2 , 2-3 állásba már 10 vagy 9.9 Ohmot és 716mH mért.Ez vajon mitől lehet? Ezek után megint megmértem multiméterrel és maradt a 4.1 Ohm.Gondoltam a forrasztási időt hosszóra hagytam és túlmelegítettem az alkatrészt,de erre figyeltem tényleg csak egy pöttyintéssel raktam fel a két alk, lábat. Vagy ahogy olvastam, összeszedett valami koszt az asztalról a panel ez miatt a szórt kapacitás elviheti a mérés eredményét?Mondjuk nem tisztítottam meg a panelt forrasztás után a gyanta cseppektől,mert az óhatatlanul is keletkezett ugye bár.A furcsa az,hogy ezek után már sima ellenállást is nagyon pontatlanul mér. A hozzászólás módosítva: Júl 4, 2014
Az összerakott kittet ahol forrasztottad nem árt megtisztítani a mindenféle gyanta , illetve maradványoktól. Főleg a teszter mérő bemenetei nagyon érzékenyek ere .
Jól írták előttem, sajnos nagyon sok gyanta okoz ilyen problémát. Engem már sok kapcsolásban megszívatott. Én alkoholos ronggyal szoktam áttörölni, a panelt, ez általában segít.
Szia!
A stab/zéner mérésnél lévő 3 csatlakozási pont közül a két középsőt hova kell csatlakoztatni a kapcsolásban? Az alsó ugye a GND, a felső a step up konverterből kijövő feszültség (1k ellenállás beépítése esetén az 1N5819 után kell kötni, ha nincs beépítve, akkor a tranzisztor fokozat kimenetére), ha jól értem. Milyen célt szolgálnak az alsó és a 3.-ik csatlakozás közötti pad-ek? Mit kell oda tenni? Üdv A hozzászólás módosítva: Júl 17, 2014
Most kicsit nem értem .Melyik pad re gondolsz , és hol van ?
Az általam készített smd nyákra gondolsz ami a doboz felső kinti részén van ?
Igen, arra. Bejelöltem a képen.
|
Bejelentkezés
Hirdetés |



















