Fórum témák

» Több friss téma
Fórum » Hegesztő-transzformátor szabályzása
Lapozás: OK   25 / 27
(#) mpisti válasza Klorid hozzászólására (») Szept 21, 2016 /
 
Hát igen, ez így van. Ami tisztán olvasható,az a "MIN." a másik trimmer mellett az "X" jól látszik az pedig szerintem a MAX. lehetne, -de nem az. A visszaégést "BURNBACK" felirat szokta jelölni, de ennél a kártyánál ez a funkció a MAX poti helyére került, talán a szitázást kellene hozzáigazítani. Köszönöm a kiigazítást.
A hozzászólás módosítva: Szept 21, 2016
(#) c27 hozzászólása Szept 30, 2016 /
 
Sziasztok!

Van egy régi kb. 40kg os hegesztőtrafó, aminek a szabályozását szeretném megcsinálni. Ugyan vannak a primer tekercsnek megcsapolásai, de annyira erős, hogy 2,5-es pálcánál kisebbel nem lehet vele hegeszteni, pedig jó lenne ha vinné a 2-est is.
Szóval ezt a kapcsolást építeném meg hozzá a primer oldal szabályozásához. A kérdésem az, hogy a 20uH induktivitásnak mekkora ferritgyűrű kell vagy elhagyható e? (Időnként előkerül a 4-es pálca is, de ahhoz már nem kell a szabályzó így inkább a 2-3,2 pálcáknál használnám.)
Van hozzá egy BTA-41 triak kéznél.
A hozzászólás módosítva: Szept 30, 2016
(#) ferci válasza c27 hozzászólására (») Szept 30, 2016 /
 
Szia!
Triaccal biztos nem csinálnám meg ehhez a trafóhoz.. ellenpárhuzamos tirisztorokkal vagy soros fojtóval vagy a primerbe, vagy a szekunderbe, megfelelő lemezköteggel, huzallal.
Ha van rá lehetőséged, tekerj a primerhez még, hogy gyengébb legyen.
A csapolásokat nem tudom, miért emlegeted.. a teljes primer is "kevés" a 2-es pálcához.
(#) Ge Lee válasza c27 hozzászólására (») Szept 30, 2016 /
 
Az induktivitásnak inkább csak zavarszűrő szerepe van, elhagyhatod. Ez a szabályozó ebben a formában remek egy fúrógéphez, de a trafó elé kötve szerintem füstölni fog a triac. Nagyon combos (méretre is) triac-ot kell odarakni, és snubbert is kell tenni vele párhuzamosan, mert az induktív fesztüskék is meggyilkolják.
A böszme nagy trafókkal az a baj hogy az általában használt 15-25 menetes megcsapolásokkal minimális áramcsökkenés van csak a fokozatok között. Amit legutóbb javítottam abban még meg is növeltem a csapolások menetszámát, és így is olyanra adódott hogy a legerősebb állásban 105A folyt, a leggyengébben meg 75A körül ha jól emlékszem.
Szabadulj meg tőle és építs egy invertert.
(#) c27 válasza Ge Lee hozzászólására (») Szept 30, 2016 /
 
Szabadulj meg tőle.
Hát amúgy 3,2-es pálcát szépen viszi és ha kazánt kell hegeszteni azért arra nem rossz, és ráadásul szép mély varratot csinál (már amikor ez előny).
Gondolkodtam lehet kellene egy kisebb is, de a szabályozóval azért megpróbálnám. A snubberről tudnál pár részletet is mondani?
Fúrógéphez? Aszinkron motorhoz vagy a sima kézi fúróhoz/flexhez?
A hozzászólás módosítva: Szept 30, 2016
(#) erbe válasza c27 hozzászólására (») Szept 30, 2016 /
 
Ha ide tettél volna egy képet a trafódról, jobb válaszokat kaphattál volna.
Leírásod szerint egy, "nem hegesztőtrafónak készült" trafóval hegesztesz. Két megoldás van, amivel vékony pálcákkal is szépen tudsz hegeszteni (bár én a 2-es pálcát nem javaslom. Amit 2-essel meg lehet hegeszteni, azt 2,5-össel is meg lehet hegeszteni, csak szebben. ). Egyik megoldás a soros ellenállás. 4-es, 5-ös huzalból tekersz 5-6 cm átmérőjű 50-100 menetes spirált. Vastagabb huzal jobb, mert kevésbé melegedik és nem rogy össze. Jobb az öntartása. A testet onnan veszed le róla, ahol legkedvezőbb számodra a varrat minősége.
Másik megoldás fojtó bekötése akár a primer, akár a szekunder oldalra. 2-3 megcsapolás elegendő rá, de a méretet úgy kell hozzákísérletezni a trafóhoz. A vasmag keresztmetszete mindkét esetben a trafó keresztmetszetének fele-egésze legyen. Nem lehet előre megmondani, függ a trafó kivitelétől.
(#) Ge Lee válasza c27 hozzászólására (») Szept 30, 2016 /
 
Nyilván kefés motorhoz, az aszinkronhoz frekiváltó kell. A rajz amit linkeltél fúrógépek belsejében van. A snubber egy soros RC tag párhuzamosan a triakkal, feladata hogy a kapcsolások utáni tüskéket, lengéseket csillapítsa. Rajzot és értékeket most nem tudok mutatni mert nem a saját gépem előtt ülök, de ha ráguglizol triakos teljesítményszabályozókra fogsz találni. Volt egy 10kW-os dimmerem abban ez korrektül meg volt csinálva, már bánom hogy nem rajzoltam le a főkörét.
A trafónak meg érdemes megnézni az elrendezését, illetve feszt és áramot mérni a szekunderen, már ha van lakatfogód.
(#) c27 válasza erbe hozzászólására (») Szept 30, 2016 /
 
Tehetnék képet csak már este van kb 40kg-os trafó, és kifejezettem hegesztőtrafónak készült, csak kicsit túl lett méretezve, bár nagyobb pálcákhoz tökéletes 3,2 és 4-es pálcával szépen lehet vele hegeszteni reggeltől estig megállás nélkül. Régen ez jól is jött, de manapság már inkább kis pepecs munkák vannak, így célszerűbb lenne ha 2-es pálcával is lehetne hegeszteni pl. 1,5-es lemezt. (Ugyan 2,5-es is lehet, de csak csipkedni, különben átég. Co és avi pedig nincs, a bolt inverteresek között nagyon sok a gagyi építeni pedig még nem szántam rá magam főleg a ferritmag hiánya és nehéz beszerezhetősége miatt.)
Az ilyen soros ellenállást és fojtót anyag hiányában mellőzném.
A trafóról pár adat ha jól tudom 4x6mm-es tömör réz van 4db összesodorva szekundernek és 2x2,2-es a primer tekercs. Menetszámot nem tudok nem én készítettem, a vasmag pedig kb. 30x25x10cm. A csévetest 6x10-es maga a trafó kéménykötésben van azaz 4db lemez van eltologatva és úgy jön ki a zárt vasmag. Az egyik szárán van a primer és a szekunder egymáson.

Ge Lee
Áramot nem tudok mérni sajnos nincs lakatfogóm, a priméren 1x akartam mérni, de kevés volt a 20A méréshatár igaz 3,2-es pálcával próbáltam, de szerintem csak épp hogy túlment rajta mert 18A körül volt kb 1mp-ig aztán ugrott át méréshatáron kívülre. (Nem ruszki pálca!)
(#) erbe válasza c27 hozzászólására (») Szept 30, 2016 /
 
Idézet:
„kifejezettem hegesztőtrafónak készült”

Idézet:
„Az egyik szárán van a primer és a szekunder egymáson”

Hát nem.
Ez szoros csatolású trafó, hegesztőhöz pedig laza csatolású trafó kell, ahol egyik száron van a primer, másikon a szekunder. Más elrendezésnél mindkét száron vagy egy-egy primer és kicsit távolabb tőle egy-egy szekunder. Kis áramokhoz söntszabályzót is raknak közéjük.
Idézet:
„Az ilyen soros ellenállást és fojtót anyag hiányában mellőzném.”

Soros ellenálláshoz nem tudsz megvenni ~5 m 5-ös vasdrótot?
(#) Ge Lee válasza c27 hozzászólására (») Okt 1, 2016 /
 
Ha az egymáson azt jelenti hogy nem egymás mellett van a primer és a szekunder hanem a szekunder a primerre van rátekerve, akkor az a trafó nem jó hegesztőnek, mert nem esik a feszültsége a kellő mértékben (kicsi a szórása). Co-nak lenne jó, nyilván kisebb feszültség mellett. Nekem is volt régen ilyenem, ezzel egy dolgot lehet csinálni, fojtót kell tenni bele, vagy soros ellenállást de azon jó nagy veszteség lesz.
Pálcából 2-est nem érdemes venni, inkább az 1,6-ost ami rövidebb is, sokkal könnyebb dolgozni vele, de annak már a 60A is sok. Vigyázva az 1-es lemezt is meg lehet vele hegeszteni.
(#) c27 válasza Ge Lee hozzászólására (») Okt 1, 2016 /
 
Értem, akkor ez már marad így. (Az 5-ös vasdrótnak is kellene hely nem beszélve, hogy jó kis radiátor lesz belőle, maga a trafó is elég sok helyet foglal, még egy ilyen ellenállásnak is helyet keresni nem egyszerű.)
Van még elfekvőben egy hasonló trafónak való anyag, lehet azt kellene megcsinálni normálisan akkor már laza csatolással, de az is lehet megkeresem és megmérem pontosan a méreteket és ha tudtok segíteni leméretezném. Ha lesz rá valamikor időm akkor meg összeraknám.
(#) erbe válasza Ge Lee hozzászólására (») Okt 1, 2016 /
 
Idézet:
„Vigyázva az 1-es lemezt is meg lehet vele hegeszteni.”

A 2,5-össel is.
0,4-0,5-ös lemezt (autókarosszéria) is kifoltoztam vele.
A hozzászólás módosítva: Okt 1, 2016
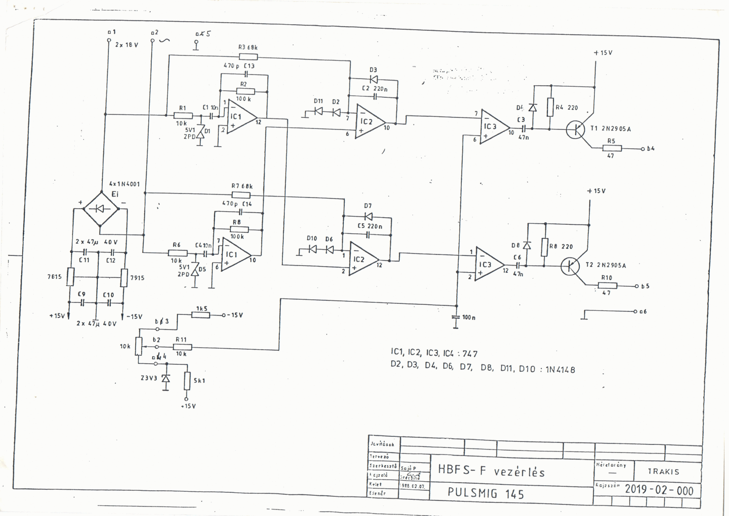
(#) Petike13 hozzászólása Jan 10, 2017 /
 
Tisztelt Fórumtársak!
Van valakinek nyák terve az alábbi vezérléshez?
Köszönöm előre is!

001.jpg
    
(#) Gafly válasza Petike13 hozzászólására (») Jan 10, 2017 /
 
Elsőként el kellene tudni olvasni. Én hiába nagyítom, nem látom rendesen...
Pedig érdekes lenne a szabályzás miatt
Szerintem volna is, aki rákattanna...
(#) vision61 válasza Gafly hozzászólására (») Jan 10, 2017 /
 
(#) Petike13 válasza Gafly hozzászólására (») Jan 10, 2017 /
 
Ennek a sönttel ellátott verziója. Sajnos jobb minőségben nincs meg.
A hozzászólás módosítva: Jan 10, 2017
(#) nzozz hozzászólása Ápr 28, 2017 /
 
Sziasztok!
Van egy járomszabályzású hegesztőtrafóm, amihez szeretnék egy kiegészítő szabályozót, mert jó lenne eloxáláshoz is használni a trafót és a kis alkatrészekhez kellően alacsony áramerősséget kell alkalmazni, amit esetleg az eredeti szabályozással már nem tudok beállítani. Amúgy a felirat szerint ez egy 7,2kVA -es, 230/400V -os, 180/210A -es trafó (de csak 230V -os kábel van most bekötve), 65V üresjárati feszültséggel.
Tudnátok ehhez valami jó kapcsolást javasolni?

Köszönöm
(#) erbe válasza nzozz hozzászólására (») Ápr 29, 2017 /
 
Eloxáláshoz a hegesztőtrafó feszültsége és árama is sok. Egy akkutöltő, aminek a kimenete 17-20 V-ig felvihető, bőven elegendő.
Olvasnivaló
Olvasnivaló2
A hozzászólás módosítva: Ápr 29, 2017
(#) nzozz válasza erbe hozzászólására (») Ápr 29, 2017 /
 
Csak akkutöltőm nincs, hegesztőtrafóm meg van 2 féle is. Az egyik cikkben AC esetén 40-60V feszültséget és 1,5-2 A/dm2 áramsűrűséget javasoltak és ez nagyjából stimmel is illetve az eredetileg keresett szabályozóval ez tovább csökkenthető, szabályozható.
(#) erbe válasza nzozz hozzászólására (») Ápr 29, 2017 /
 
Több triakos szabályzó rajzát is megtalálhatod itt.
(#) szapora hozzászólása Szept 10, 2017 /
 
Üdvözletem Mindenkinek!
A képeken látható egy készülék (régi mozivetítő tápegysége volt), amelynek a transzformátora egytekercses. Sok csapolás található rajta. 2,5-es rézzel van tekercselve. Kérdésem lenne, hogy át lehet-e alakítani hegesztő transzformátor primer oldali szabályozásához? Jelenlegi kapcsolással felmerülő kérdésekre szívesen válaszolok.
Előre is köszönöm!
(#) ferci válasza szapora hozzászólására (») Szept 11, 2017 /
 
Szia!
Ha az egész tekercs 2.5-ös réz, akkor minden további nélkül kipróbálhatod. Átnézed a fokozatkapcsolás szisztémáját és simán sorbakapcsolod a primer tekerccsel. Az egyik véghez képest lépkedsz tovább a leágazásokkal a minimum és a maximum között. Végülis egy induktív előtétet alkalmazol és csak az a kérdés, mennyire hatásos, mennyire ejti le a feszültséget terhelés/hegesztés alatt.
(#) Pafi válasza ferci hozzászólására (») Szept 11, 2017 /
 
Ez nem induktív előtét hanem autotranszformátor. A feszültséget csökkenti, de a reaktanciához minimálisat ad hozzá. Jobb lenne ténylegesen soros induktivitás, de talán ez is segít picit.

Soros tagként bekötni nem szabad, mert úgy sokszoros feszültség alakul ki a primeren és átüthet. Közben meg brutálisan zúg.
(#) Gafly válasza Pafi hozzászólására (») Szept 11, 2017 /
 
Arra vigyázz, hogy hogyan dugja be, mert nem szerencsés, ha ívfogás közben ott figyel a fázis az elektródán
(#) Pafi válasza Gafly hozzászólására (») Szept 11, 2017 /
 
A meglévő hegesztő trafó elé lesz bekötve, nem pedig egymagában.
(#) ferci válasza Pafi hozzászólására (») Szept 11, 2017 /
 
Nem értjük egymást... ha egy autotrafót nem mint "trafót" kötök sorba egy másik trafó primerjével, hanem egy bizonyos tekercsrészét, az is "tényleges soros induktivitás", ahogy írtad.
A kérdés az volt, mit lehet vele tenni, én pedig nem az egész "dobozra" gondoltam nyilván, hanem csak a "trafó" ( tekercs, induktivitás ) részre a fokozatkapcsolóval.
A "soros tag" pedig természetesen megintcsak egyenlő a "ténylegesen soros induktivitás"-sal.
A kérdés csak az, hogy érdemes-e alkalmazni, mekkora tartományt fogna át.
Hogy egyről beszéljünk, azért csatolom a skicc érdemi részét sallangok nélkül..
(#) pjg válasza ferci hozzászólására (») Szept 11, 2017 /
 
Ez így működik. Próbáld ki. Lehet, hogy meg kell fordítani a tekercs végeket, hogy a sok menet ne legyen az áramkörben.
Vigyázz. Lehet, hogy feltranszformálja a feszültséget. Autótrafó.
A hozzászólás módosítva: Szept 11, 2017
(#) ferci válasza pjg hozzászólására (») Szept 11, 2017 /
 
Én tudom, hogy működik..( már igen régen kipróbáltam ) - azért is javasoltam reggel. Nyilván tesztelni kell, melyik részt érdemes betenni.
Azonkívül pedig van még alkalmazható trükk, de erre most nem térek ki.
A hozzászólás módosítva: Szept 11, 2017
(#) pjg válasza ferci hozzászólására (») Szept 11, 2017 /
 
Térj csak ki. Mire gondolsz?
(#) ferci válasza pjg hozzászólására (») Szept 11, 2017 /
 
Nincs nálam az a "trafó".. - lehet még játszani az induktivitás csökkentésével keményen, kellően átgondolt rövidzárral**.
Ami feszültség pedig feltranszformálódás után lenne ( vagy nem** ), az normális.
Következő: »»   25 / 27
Bejelentkezés

Belépés

Hirdetés
XDT.hu
Az oldalon sütiket használunk a helyes működéshez. Bővebb információt az adatvédelmi szabályzatban olvashatsz. Megértettem