Fórum témák

» Több friss téma
Fórum » LED-es emlékeztető
 
Témaindító: bancsi15, idő: Jan 16, 2008
Lapozás: OK   1 / 1
(#) bancsi15 hozzászólása Jan 16, 2008 /
 
Sziasztok!!

Szükségem lenne egy olyan kapcsolásra, melyben egy vagy két Led kb. 2 óránként kezd el villogni. Az, hogy meddig villog, az nem annyira érdekes, de szerintem úgy 10 perc biztosan elég lesz.

Köszi!!

Üdv.
(#) Norberto válasza bancsi15 hozzászólására (») Jan 16, 2008 /
 
Egy astabil multivibrátor vezérel egy másik ugyanilyen típusút. Az egyik nagyon "asszimetrikusan" van beállítva (2 óra vs. 10 perc), a másik pedig "szimmetrikusan", tehát mp-enként kigyullad-elalszik a LED. Kb. ennyiből áll a feladat.
(#) bancsi15 válasza Norberto hozzászólására (») Jan 16, 2008 /
 
Szia!!

Köszi a gyors választ!
Tudnál még egy kicsit segíteni benne?
Valami rajzos formára gondoltam. Nyáktevet csinálok, már hozzá magam is!
(#) kobold válasza bancsi15 hozzászólására (») Jan 16, 2008 /
 
Ilyenből csinálsz kettőt, és összekötöd
De ekkora intervallumra már lehet, hogy számlálós típusú időzítés alkalmasabb volna.
(#) bancsi15 válasza kobold hozzászólására (») Jan 16, 2008 /
 
Szia!

Értem!

Az egyik kimenetét a másik 2-es lábára kell kötni?
Amásik kimenetét pedig a ledhez?
És mekkora értékek kellenek ahhoz, hogy úgy működjön ahogy írtam?

Bocsi a sok kérdésért, de nem vagyok még valami profi ebben.

ui.: milyen az a számlálós típusú időzítés ?
(#) uli válasza bancsi15 hozzászólására (») Jan 16, 2008 /
 
szia!
na csapjunk bele
az OUT lába az icnek a 3as, rgo arra kell kötni a másikat. A kondenzátor ellenállás értékek a következőképpen alakulhatnak:

HA
R1 18500 k
R2 1900 k
c 470 uF
akkor nagyjából az idők jók. Magas jelet ad ~6600 mp-ig ami kb 110 perc, ezután alacson szintű jelet 600 mp ig ami pedig kb 10 perc. megközelítőleg!! próbéld ki ird be a kalkulátorba. Ezek után egy olyan kis ák-t kellene a végébe illeszteni, ami figyeli mikor ad LOW vagy HI jelet. Ha LOW jel van, akkor kéne bekapocslni a másik astabilt, ami mpenként villogtatja ledeket. ezek értékei:
R1 = 1k
R2 = 65 k
c = 22 uF

Keresek oylan ÁK-t ami figyeli mikor van low vagy high jel, és ezekután, ha még kell összeállítom a komplett kapcsolást is
remélem tudtam segíteni
üdv: Uli
(#) bancsi15 válasza uli hozzászólására (») Jan 16, 2008 /
 
Szia!!

Az nagyon jó lenne, ha összeállítanád nekem a kapcsolást!!

Köszi a segítséget!!
(#) uli hozzászólása Jan 16, 2008 /
 
na megvan, rájöttem hogy csináljam
pillanat készül a akapcsolás
(#) lgyk válasza uli hozzászólására (») Jan 16, 2008 /
 
Az első astabil és a tranyós vezérlés valahogy így néz ki, a második astabilt pedig a PNP vagy az NPN tranyó után, a LEDek helyére kötni, attól függően, hogy L szinten kapjon tápfeszt (PNP), vagy H szinten (NPN).

Freki számításához:
http://www.hobbielektronika.hu/segedprogramok/?page=astabil555&btnkeres=OK[Astabil...][/url]
http://www.schematica.com/555_Timer_design/555_Timer_PRO.htm[555 Timer PRO][/url]

Ilyen nagy időzítési intervallumnál az alacsonyabb szivárgóáramú tantál kondit érdemes az elektrolitkondenzátor helyett használni.

Bár nem tudom, mennyire lesz megbízható az időzítés...
(#) uli hozzászólása Jan 16, 2008 /
 
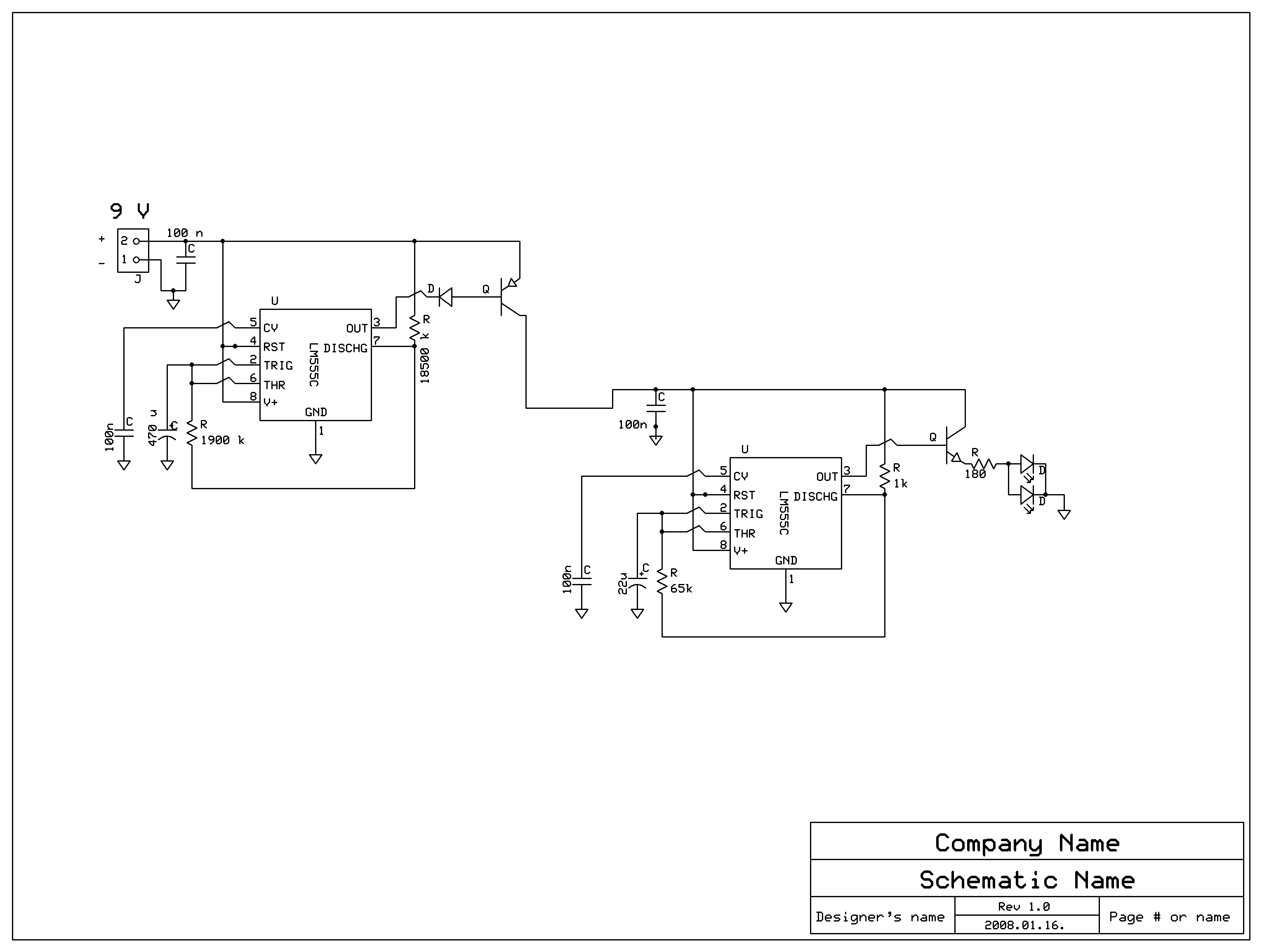
tessék:
íme.
annyit szeretnék még tudni elemről működteted majd
vagy dugasztápról vagy miről?
Ez a kapcs 9 V os elemre lett tervezve. de ha másról szeretnéd működtetni szolj és áttervezem.
ULi
(#) uli válasza lgyk hozzászólására (») Jan 16, 2008 / 4
 
ezesetben, vissza a tervező asztalhoz! Köszönöm, hogy mutattál példát . Én relével oldottam meg, de ez bizonyára gazdaságosabb megoldás lesz. Köszönöm


íme a javított rajz

javjpeg.jpg
    
(#) bancsi15 válasza uli hozzászólására (») Jan 16, 2008 /
 
Köszi a segítséget!!!!

Üdv.
(#) uli hozzászólása Jan 16, 2008 /
 
pontot kaphatok?
(#) proli007 válasza bancsi15 hozzászólására (») Jan 16, 2008 /
 
Uraim!

Két óra időre, elég bizarr dolog analóg késleltetést készíteni. Nem zavar benneteket a 470µF-os kondi és a hatalmas értékű ellenállás? Mi lesz a szivárgási áramokkal? Jelen kialakítással még elvileg is, csak kb. 15perc késleltetést kapsz.

Ezt semmi estre ne készítsd el! Nézz utána, hogy egy CD4060-ban van oszcillátor, és utána tetemes frekvencia osztó, mely ha akarod, akkor meghosszabbíthatod, CD4020-akkal. Ha az villogási ütemet használod a számlálóhoz, akkor már csak egy diódás "és" kapu kell hozzá és egy tranzisztor. Ha külön akarod változtatni az időt, akkor a villogáshoz külön oszcillátor kell. (CD4093,NE555...)

üdv! proli007
(#) bancsi15 válasza proli007 hozzászólására (») Jan 16, 2008 /
 
Szia!

Esetleg valai rajzot tudnál mutatni, hogy mire gondolsz?
(#) proli007 válasza bancsi15 hozzászólására (») Jan 16, 2008 /
 
Holnap elkészítem, de addig Te is nézz utána.

üdv! proli
(#) proli007 válasza bancsi15 hozzászólására (») Jan 17, 2008 /
 
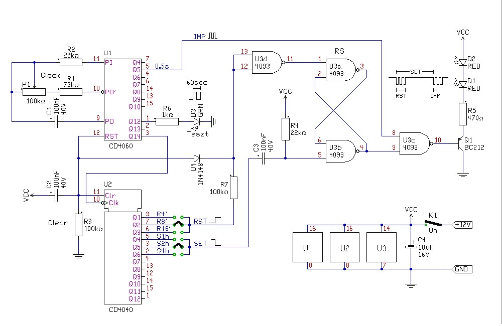
Hello! Elkészült a kis áramkör.

Működése:
Az áramkörben egy oszcillátor van, tehát minden időzítés egymáshoz kötött. Az oszcillátor (ütemjel) az U1, R1, R2 és P1 alkatrészekből áll. Frekvenciája a P1 potenciométerrel állítható. Amennyiben nincs szükség állításra, akkor a potméter el is hagyható, és R1 helyére, kb. 82kohm-os ellenállás tehetünk.

A számlálóláncok binárisak, tehát minden kimenet (Q) felezi az előtte lévő fokozat frekvenciáját. (v. kétszeresére növeli az időt)
Bekapcsoláskor, a C2-R3 törli a számlálókat, és biztosítja az első ütem azonosságát a többivel. Az U1 számláló meg van hosszabbítva az U2-vel. Így ezzel az ütemezéssel, akár 10nap késleltetés is beállítható. Az U1/Q12 kimenetén látható R6 és D3 Led, csak az időzítés működésének ellenőrzésére és az ütemjel beállítására van kialakítva (akár el is hagyható). Ezen a kimeneten az ütemjelet 60sec-ra állítva (30sec sötét, 30sec ég), a következő fokozatok időzítése már számítható. A Q13 kimenet már 2perc, a Q14 kimenet már 4perc…Az U1 Q5 kimenete szolgáltatja a Led villogási ütemét.
Az áramkörben a U3a és U3b kapuja egy RS tárolót alkot. Ezt a tárolót billentjük be a SET jellel és billentjük ki a RST jellel, az U2 kimeneteiről. Az U3b lefutó éllel, míg az U3a felfutó éllel billenthető. Amikor a számláló kiválasztott kimenete (S2h azaz Set 2 óra) bebillenti a tárolót, akkor az U3c kapu bemenetére „H” szint kerül, és a kapu beengedi a ledvillogtató IMP jelet. Így a Led-ek villogni fognak. Amikor a számláló tovább számlál és eltelik a kiválasztott kimenete (R8’ azaz Reset 8perc) magas szintre vált, az RS tár visszabillen és a Led villogása megszűnik. (A számláló a sötét idő alatt 8percenként törölni fogja a tárolót, de a tároló már az első törlés jelre átvált, Tehát a többi törlési jel hatástalan. A számláló SET beírása, egy C3-R4 differenciáló tagon keresztül egy impulzussal történik, hogy a számláló a beállított idő után visszabillenhessen. Ellenkező esetben a számláló egy órán keresztül beíró jelet kapna és törlése lehetetlenné válna.)
A jelzés üzemmódja jelenleg olyan, hogy a 2h „szünet” késleltetési idővel kezdődik, majd ennek leteltével 8percig van a szaggatott fényjelzés, és a ciklus kezdődik elölről. Ha bekapcsoláskor egyből a 8perces fényjelzéssel szeretnénk kezdeni, akkor a D4 diódát egyszerűen nem építjük be. (R7 akár rövidre is zárható).
Az időzítések beállítása (binárisan) a SET, RST, IMP bementek más-más Q kimenetre történő kötésével módosítható, nagy tartományban.

Megjegyzés:
- Tekintettel arra, hogy a SET jel minden periódus lefutó élére vált, viszont az RST jel a félperiódusban elhelyezkedő felfutó élre, ezért ugyan ahhoz a Q kimenethez SET esetén kétszeres idő tartozik.
- Vigyázat, a számláló kimenetei közül nincs mindegyik kivezetve.
- A Q-Q szünetidőtartamok között a P1 potenciométerrel állíthatjuk be a kívánt időt folyamatosan, de a szünetidővel, a jelzésidő és a villogási sebesség is együtt változik.

Jó gubacsolást! Proli007


Timer-2h.jpg
    
(#) zozz12 hozzászólása Ápr 25, 2011 /
 
Sziasztok!
A következő dologban szeretnék segítséget kérni: az egyik nagymamám már több mint 80 éves, minden baja van, gyógyszereket, szemcseppeket kell alkalmaznia minden nap. (nem szeretném részletezni az ezzel járó problémákat) Lényeg, hogy egy olyan szerkezet megépítésében szeretnék segítséget kérni, ami minden nap 4 vagy 5 különböző időpontban jelzi, melyik gyógyszer kell éppen bevenni, úgy, hogy volna 4-5 kis tálca és a megfelelő időpontban a megfelelő tálca fölött egy erős led kezdene villogni ill. meghúzna egy relét ami egy szirénát hozna működésbe. (mert nagyon rosszul hall, amellett hogy nagyon rosszul lát)

Köszönöm
(#) vicsys válasza zozz12 hozzászólására (») Ápr 25, 2011 /
 
Kövezzetek meg, de ezt a feladatot egy uC-rel lehetne szépen megoldani. (Meg persze egyszerűen is.)
Egy PIC16F886+DS1307 RTC+2x16 LCD+ledek és relé, valamint nyomogombok. Nagyvonalakban ennyi.
(#) proli007 válasza zozz12 hozzászólására (») Ápr 25, 2011 /
 
Hello!
Nem akarom elvenni a kedvedet az építéstől, de ismereteim szerint kapható erre a célra készült óra. A szirénát, meg megoldod..
üdv! proli007
(#) zozz12 válasza vicsys hozzászólására (») Ápr 25, 2011 /
 
Hát vicsys, akkor ebben egyet értünk. (hogy uC kell) Csak a probléma ott van, hogy nem tudok programozni, bár hamarosan tervezem egy AVR -Doper építését, mert érdekelnek a digitális cuccok. (bár egyre inkább úgy tűnik, valami PIC égető is jó volna majd)
Proli: hol és mennyiért? Mert ha másképp nem megy, akkor ez lesz a vége.
Ami még eszembe jutott, hogy a Topi féle "Időkapcsolós hosszabbító és elosztó" -t kicsit átdolgozni a jelenlegi célnak megfelelően. Szerintetek?
(#) proli007 válasza zozz12 hozzászólására (») Ápr 26, 2011 /
 
Hello!
Sajnos nem emlékszem, de láttam már ilyesmit. De a gyógyászati segédeszközök boltjában érdeklődjél szerintem..
üdv! proli007
Következő: »»   1 / 1
Bejelentkezés

Belépés

Hirdetés
XDT.hu
Az oldalon sütiket használunk a helyes működéshez. Bővebb információt az adatvédelmi szabályzatban olvashatsz. Megértettem