Fórum témák
» Több friss téma |
Fórum » Erősítőhöz való hangsugárzó védelem (koppanásgátló)
Témaindító: Thom, idő: Márc 14, 2006
Témakörök:
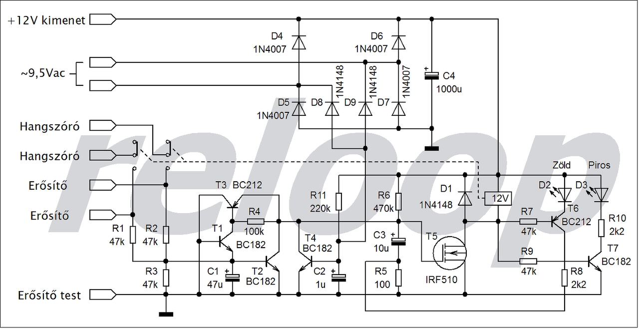
Tehat akkor ez nem a kopp_3 kapcsolasi rajza alapjan megtervezett panel? Mert azon en 2 ledet lattam
Ez a kopp-3 Alkotós panelterve.
A hozzászólás módosítva: Jan 28, 2015
Reloop részletesen leírja a működést. Az a két Led elvileg 1 db kétszínű (közös anódos). Piros mikor tiltva van (akár késleltet, akár DC hiba), és zöld mikor engedélyezve (üzemkész).
Mit lehetne kezdeni azzal kapcsolatban, hogy a koppanásgátló gyorsabban oldjon le, mint ahogy a tápot kikapcsolom? Bekapcsolásnál oké, nincs durr, de ahogy kikapcsolom azonnal kikapcsol a védelem is de túl későn. Tegyek elé a koppgátlónak valami nagyobb puffert a 12v bemenetére?
Amúgy a jelenség azért érdekes, mert csak előfokkal csinálja ezt. Ha az nincs a körben, csak simán a véget hajtom, akkor történik ez.
Bocsánat félre írtam. Tehát utolsó mondat:
Idézet: „Ha az nincs a körben, csak simán a véget hajtom, akkor történik ez.” Ha az nincs a körben, csak simán a véget hajtom, akkor NEM történik ez. Így a helyes. A hozzászólás módosítva: Feb 8, 2015
Szia!
Szerintem kevés az előfok tápfesz pufferelése. Azt növeld meg, hogy hosszabb ideig tartsa a tápfeszt. Valószínűleg hamar megszűnik a tápfeszültsége az előfoknak.
Megnézem. Köszi a javaslatot.
Holnap írok beszámolót.
Reloop kolléga is fel hívja a figyelmet valamire néhány hozzászólással feljebb: hálózati kapcsoló
A hozzászólás módosítva: Feb 11, 2015
Üdv.
Ezt a kapcsolást építettem meg, de nincs 0,47µF/35V-os kondim. Mivel lehetne helyettesíteni hogy működőképes legyen?
Sorba kötsz két 1µF-ost, vagy párhuzamosan kötsz 4-5 db. 100nF-ost, stb. (35V-ot bármilyen tud /bír).
Bocsánat a dupla postért, de ezzel a kapcsolással elakadtam. Egészen pontosan ezt az egyenáram-teszt részét nem értem. Tud valaki segíteni egy kicsit? (Ha ráadom a hálózatot, a zöld LED behúz, ha elveszem akkor elejt. Ez a része elméletileg működik. De a védelem része valahogy nem tiszta. )
Szia! Az A vagy a B pontra 1,5V-ot bármely polaritással kapcsolva a relének oldani kell, ugyanis a hangszóró nem szereti az egyenfeszültséget, ezért óvjuk tőle.
Azt értem. De a tesztet nem. Elég ha egy ceruza elemmel testhez zárom a bemeneti jelet?
Tedd az elemet az A pont és a test közé! Ugyan ezt az elem pólusainak felcserélésével is végezd el!
Nos leteszteltem... A másfél voltos duracell elemet műszerrel megnéztem, 1,3V-ot mutatott... Testhez és A ponthoz zárva nem húzott be, polaritást cseréltem úgy sem. Nos adtam neki 3V-ot adapterről, egyből ki is gyulladt a piros LED, de utánna nem akart elaludni. Áramtalanítottam, ujra beüzemeltem és most már a 3V-ra sem old le. Valamit kilőttem? :S
Mit ültettél a C1 470nF helyére? Elég sokat vártál a tiltásra? Kell pár másodperc míg a kondi feltöltődik.
Mivel nem volt 0,47µF-em így 4 darab 100nF-ot párhuzamba.
A 400nF elmegy. Próbáltad hosszabban feszültség alatt tartani a bemenetet?
Úgy érted magasabb feszültség alatt? Azt még nem.
*6V-tal sem reagál. Valamit kilőttem benne... Lehet hogy valamelyik tranzisztort :S A hozzászólás módosítva: Feb 11, 2015
Jó a 3V, csak hagyd rajta akár egy percig is, vagy tovább.
Hagyd rajta a 3V-ot, mérd meg és írd le az IC lábainak feszültségét testhez képest és a polaritást is jelölve.
Nincs itt semmi komoly hiba, a 3V nem jut el a 3-as illetve 6-os lábakra.
Kövesd a 3V-ot a forrástól az IC-ig!
3V-ot nem találok. R1 és R2-őn eső feszültség 1,9V testhez képest, még R4 és R5-ön semmi. A poén hogy pont nincs tartalék 1M-es ellenállásom.
Illetve pontosítok. Ha a bementre kötött pozitív szálhoz és az R4 és R5-hoz képest mérek ott megvan a rákapcsolt feszültség. A hozzászólás módosítva: Feb 11, 2015
A mérést csak testhez képest értelmezzük.
Ha rákötötted a 3V-os adaptert miért nem találsz 3V-ot? A C1 kondicsoportnál nem lehet valami átvezetés ami lehúzza a feszültséget? R4 rövidrezárható.
Mindjárt ellenörzöm a kondicsoportot. Ha C1 elszállt az okozhat ilyen hibát?
|
Bejelentkezés
Hirdetés |