Fórum témák
» Több friss téma |
Fórum » Központifűtés cserépkályhából elektronikával
Témaindító: makelele, idő: Jún 24, 2007
Témakörök:
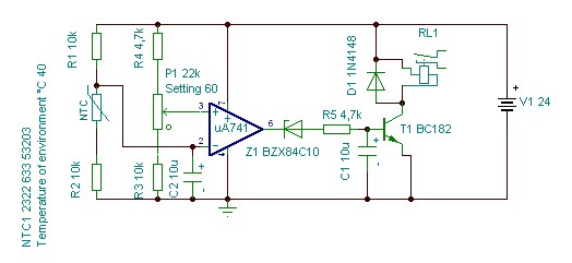
Átrajzoltam a rajzot. A panelterv már eszerint készült.
Még lehet hogy a gyakorlatban 1-2 alkatrészt módosítani kell. Ha valaki PTK-val akarja akkor az IC két bemenetét fel kell cserélni! Nekem az NTK 0 Celsiusnál 22kOhm.
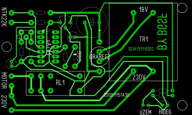
Itt a panelterv is... Bár az alkatrészek nincsenek poziciószámozva, de azért érthető....Szerintem! Ha működik akkor .lay fájlban is felteszem, ha valakit érdekel.
Phűűű! Meghalt a téma?
Megépítettem az áramkört... Holnap teszt! Remélem okés lesz!Néhány kép... Bocsi a minőségért, de csak mobil meg lámpafény... A panel teljes mérete 100X60mm. A relé 8A képes kapcsolni. Ez átlagban elég még több keringetőhöz is....A trafó 1,5VA saffer( ) 18VAC szekunderrel! Stabot nem tettem az áramkörhöz, mert a két referencia feszültség együtt mozog. Így nagy gubanc nincs mert a leosztott feszültségek aránya mindig egyforma lesz.
Sziasztok!
Segitséget kérnék! Olyan gondom van,hogy van egy zárt rendszerű,gáz központi fűtésem és most szeretnék egy vizteres kandallót(14KW) rákötni.Azt már tudom a kandalló nyitott rendszerre kell kötni.Ezt a két rendszert valamilyen módon szeretném összekötni pl. hőcserélővel.Kérdés milyen és mekkorra hőcserélőt kell vennem és még mit kell hozzá beszereznem.Ha valaki tudna esetleg rajzot küldeni annak nagyon örülnék Előre is köszönöm. Üdv.
Nem tudom feltűnt-e hogy ez egy elektronikával foglalkozó oldal, úgyhogy igazából nem ide való a kérdésed, de azért válaszolok. Hogy mekkora hőcserélő kell csak számításokkal lehetne pontosan meghatározni, egy biztos minél nagyobb teljesítményűt használsz annál nagyobb lesz a hatásfoka. Én saccra egy 40 KW-os lemezes hőcserélőt mondanék, és természetesen egy csomó szerelvény, szivattyú, elzáró szerelvények, termosztát, esetleg biztonsági szerelvények. A helyedbe keresnék a közelbe egy fűtésszerelőt, és vele köttetném be, mert ha nincs hozzá fogalmad könnyen tető nélkül maradhatsz! Egyébként látogasd meg, ezt az oldalt itt van egypár alap bekötési rajz.
A kandallód teljesítményénél sokkal nagyobb hőcserélő felesleges. Szerintem rajz sem kell, egy termetesebb víztartály meg egy hőfok figyelő elektronika kell neked. Ha fűtesz a kandallóban, legyen puffer ami elnyeli a hőt, ha meg nem, és kihűlt a puffer ne terhelje a gázfűtést. A kandalló hőfokát ugyanis nehéz egyenletessé tenni.
Szia.
Köszönöm a segitséget,ha nem birok vele keresek egy szakit.Mégegyszer köszi! Üdv.
Sziasztok! meg tudná valaki nekem saccolni,hogy ha pufferen keresztűl kötök rá a központi fűtésre mennyi lehet a veszteség a direkthez képest?
Szerintem ez elég relatív dolog. A puffer hőszigetelése a legkritikusabb pontja a veszteségeknek. Egy jól szigetelt puffer és csőhálózat esetén a hőveszteség 5-7% körüli. De ezt a hőtárolás miatt időben bőven "visszahozza" a rendszer a túlfűtések és a be- és kiapcsolgatások elmaradása miatt! Igazából ez egy nagyon leegyszerűsített esetre igaz, de annyi lehet a változó, hogy gyakorlatban ez ennél pontosabban megmondani igen nehéz lenne!
Én most tervezek egy hordozható 6kw-os kandallóba hőcserélőt építeni, csak még nem döntöttem el,hogy közvetlen kötöm a központira, vagy tárolóval. Ha közvetlen kötöm, annak nagyobb a kockázata és természetesen több biztonsági eszközt kell beiktatnom: (pl. áramszünet, elromlik a szivattyú,túlmelegszik a rendszer stb.) Az indirektnél csupán a tároló keringetéséről kell gondoskodni (egyebek mellett) és az lehet gravitációs, nem kell külön keringetni.
Ha már így összejöttünk visszaolvasva feltételezem,hogy elektromos szakember vagy, meg tudnád mondani,hogy milyen hőmérséklet kapcsoló bírja jobban a strapát a szivattyú biztonságos működtetéséhez? Kösz a választ.
Ha a vízhőmérséklet kapcsolóra gondolsz a kérdéseddel, akkor a sima csőtermosztátok megfelelnek a céljaidnak. Általában elég megbízhatóak! Ahogy most belegondolok akkor más fajta hőmérséklet kapcsolóra itt nincs szükség, mivel ezt a rendszert nem nagyon lehet szobatermosztáttal üzemeltetni. Még megoldás lehet a számodra az is, hogy használt áru piacon néha elég olcsón lehet venni számítógépes szünetmentes tápegységet, Ebbe új akku vásárlásával (így felújítva) megoldható az áramszünet esetén a szivattyú táplálása. De vásárlás előtt meg kell győződni róla, hogy megfelelően működik e a szünetmentesről a szivattyú, mert van olyan ami "nagyon négyszöges" jelet ad ki és nem megy róla a szivattyú!
Még annyit, hogy zárt rendszer esetén elég sok veszélyt rejt magában ez a kandallós kiegészítőfűtés! A biztonsági berendezések beépítéséről semmiképpen sem szabad elfeledkezni A gravitációs áramlás nem ad kielégítő eredményt ezekben az esetekben, mert nem biztosítható a megfelelő csőátmérő (általában).
Kösz a választ. Szünetmentes táp az bizony a számítógépemre is jó lenne, mert sokszor volt már,hogy elment az áram miközben fontos dokumentumot szerkesztettem, és minden elment. Újra kellett írni az egészet.Mindig attól tartok,hogy egyszer majd nem csak az tűnik el.A mi a fűtést illeti, olyan megoldásban is gondolkoztam,hogy magára a kandallóra kellene egy hőérzékelőt kötni, hogy már a kályha felmelegedése működésbe hozza a keringető szivattyút és amíg ki nem hűl addig működjön. Lehet,hogy mégis a csőtermosztát mellett maradok,annál is inkább, mert valószínűleg a pufferes megoldásnál fogok kikötni. A gravitációt meg tudom oldani, mivel a tartályt közvetlen a kandalló fölé kívánom elhelyezni a padláson természetesen alaposan leszigetelve. Ebben az esetben pedig nincs szükség külön keringetőre. Amúgy a panorámaüveges kandallóban tudom ellenőrizni és féken tartani a tüzet.
Sziasztok
Én most készülök egy ilyen rendszer csinálni, csak kisebben. Van egy "kandallóm" és azt a helységet szeretném befüteni vele. Én a napkollektoros rendszerekből ismert Drain-Back rendszerrel fogok próbálkozni. Előnye: ha nincs villany vagy nem kell a fűtés, akkor sincs esélye hogy felforralja a vizet. Ha lesz időm, a jövő héten összerakom.
Hogyan tudod elhelyezni a visszafolyó tartályt a kandalló szintje alá? Ki fogják bírni az odavezető szerelvények a kandalló hőjét amikor nem lesz benne víz? Ráadásul forró kandallóba vezeted bele a vizet ez elég veszélyes lesz a benne lévő víztér számára!
Hali mindenki! Épitettem egy " vizes" kandallót, 2-éve működik,4-szobát+mellékhelyiséget fűt. Az egész betét kihúzható a kerámiából bármikor. Akkor találtam ki, mikor rosszputyin elzárta a gázt. Áramszünet mellett is lehet fűteni! Ha valakit érdekel, bővebben irok. dokipapa.
Helló! Nekem is van egy cirkóm és egy "vizes" kandallóm,de az enyém nyitott rendszer. Ha a gázfűtésed zárt, akkor kell hőcserélő. Mivel a kandallo viztere kicsi, az áramszünet alatt meg lehet oldani, hogy ne forrjon fel a viz.Kell egy akkumulátor,egy áramátalakitó 12V-220V-ra és át lehet dugni a keringető szivattyút. Én kertes házban lakom és van 220-as áramfejlesztőm. Nincs gondom, ha nincs villany, vagy gáz.
Üdv!
Remélem jó topikba írok, ez volt a legközelebb hozzá. Van nekünk két cserépkályhánk, mindkettőben 1-1 Aero-Flame gázégő van. Elég öreg darabok, 22 évesek. Eddig remekül fűtötték a lakásunkat, de múlt télen az egyiket egyre nehezebb volt begyújtani. Ez még nem lenne nagy baj, mert csak egyszer kell begyújtani, aztán elvileg ég az őrláng egész télen, de tavaly néha magától ki is aludt. Ami egyrészt lehet hogy veszélyes (bár gázszivárgást nem érzékeltem), másrészt megint szenvedni kellett a begyújtással. Most kiszereltem, ahogy tudtam kitakarítottam, de semmi javulás nem történt. Valami tipp hogy mi baja lehet és hogy lehet javítani? Amúgy most még nem fűtünk, csak hogy jön a hideg már előre szeretném rendezni amit lehet
Szia!
Nagyon hozzáférni nem lehet ennek nem olyan a kialakítása mint mondjuk a gáz-boilernél hogy szabadon áll a fúvóka. Ahogy tudtam kifújtam az egészet minden szögből bár eléggé egyben van az egész és csak kevés rés van a szélein. Ugye abból indultam ki hogy 22 éve porosodik és hogy talán ez a baja, bár olyan sok por nem volt benne, végül is a cserépkályhába van beszerelve majdnem hermetikusan csak alulról kap levegőt egy szellőzőn az égéstér.
Nem az ajtó helyére van felépítve? Ha más nincs ki kell szerelni a takarításhoz, mert egyébként nem tudod megjavítani. Egy fotót ha felteszel róla, tán okosabb leszek. Vagy valamelyik kolléga.
Közben azt hiszem megtaláltam. A helyedben simán kivenném a kályhából és kitakarítanám a fúvókát. Ha nem érzed magad elég felkészültnek hozzá, keress egy gázszerelőt. Nehogy aztán baleset legyen. A hozzászólás módosítva: Szept 8, 2015
Ugye erről van szó?
Ugyan nem értek hozzá, de akkor itt lehet elásva a kutya: Idézet: „Lángőrzés: termoelem” 22 éve alatt könnyen léphet fel érintkezési hiba (kicsi feszültség, nagy áram)...
Az csak a kialvásra volna magyarázat, a nehéz begyújtásra nem.
Igazad van.
Idézet: „de tavaly néha magától ki is aludt.” Konkrétan erre reagáltam...
Szia, de természetesen az ajtó helyébe, a nyílásba van beépítve. Igen, kiszedtem és úgy takarítottam ki, a nagyja befelé áll, kívülről sokat nem lehet vele kezdeni.
A belinkelt képen lévő gázégő nagyon hasonló, az enyém "testvére" lehet, szinte mindenben ugyanígy néz ki, csak az enyémnek nem két rúdja áll befelé amiből jön ki a gáz hanem csak egy.
Az enyém típusszáma AF-7, nem 14.
Ettől még könnyen lehet hogy az enyémben is "termoelem" végzi a lángőrzést, és 22 év alatt simán kialakulhatott érintkezési hiba. Mi az a termolelem és hogy lehet megjavítani?
Most pont el kell mennem ügyintézni, de ha visszajöttem kiszerelem újból az egészet, lefényképezem és felrakom majd ide a képeket.
Illetve van hozzá egy meglepően alapos és hosszú dokumentáció amit adtak mellé annak idején, azt is beszkennelhetem.
Na itt vannak a képek, az elsőn még a helyén, azt kiszerelt és felfordított állapotában.
Most keresem hol s mit kéne meghúznom
Az előző komment utolsó képének közepe kinagyítva:
|
Bejelentkezés
Hirdetés |






Megépítettem az áramkört... Holnap teszt! Remélem okés lesz!
A panel teljes mérete 100X60mm. A relé 8A képes kapcsolni. Ez átlagban elég még több keringetőhöz is....

Közben azt hiszem 








