Fórum témák
» Több friss téma |
Fórum » Központifűtés cserépkályhából elektronikával
Témaindító: makelele, idő: Jún 24, 2007
Témakörök:
Szia mindenkinek.Mivel nem teljesen elektronikus a dolog de azért van benne bátorkodom nyitni ezt a témát.Az ötletem az lenne,hogy vajon cserépkályhából miként lehetne megoldani a nem nagy lakásunk központi fűtését persze úgy ,hogy maga a cserépkályha funkciója is megmarad.Tehát azt a helyiséget ahol van maga a kályha fűtené.Biztos van már több embernek is ilyen otthon ezért ötleteket hozzászólásokat lehetőségeket várnék minden lelkes hobbyt és a spórolást is szerető embertől.Az én ötletem szerint egy batár csőből készült hőcserélővel és radiátorokkal oldanám meg a kérdést de hogy hogy álljak naki és milyen anyagokat használjak nos arról fogalmam nem nagyon van.Ha lehet várnék még esetleg cserépkályha átrakásával építésével kapcsolatos segítséget is.Van itthon 2 is és ebből az egyiket szeretném átalakíta/tt/ni a kazántechnikásra
.Várom a hozzászólásokat.Hiszen jön a tél hiába van most meleg.
Látom, most nagyon benne vagy a hűtés-fűtés teknikákban
Nem értek hozzá, de szerintem egy csőkígyó jó lenne a cserépkályhában. Mondjuk az biztos, hogy valami strapabíró darab kellene, hogy ne keljen gyakran szétkapni a kazánt ha gond van vele. Szerintem sokkkal könnyebb és olcsóbb lesz az egész, ha nem le a tűztérbe telepíted a hőcserélőt, hanem magasabbra, vagy egész felülre, ahol nem éri közvetlenül a tűz. Így talán olcsóll is lesz az anyag hozzá. Viszont úgy kell megválasztani a csőkígyót, hogy az ne akadályozza a füst távozását. Hát nem könnyű, mert nem lehet szétkapni összerakni, hogy kisérletezzen az ember. De szerintem tuti biztos, hogy ha működik akkor akkor nagyon jó lesz! :yes:
eszembe jutott egy ötlet!!!
mi lenne, ha valahogy az oldalába, mondjuk középtájra egy fém keretet tennél, ahova csavarokkal egy vastag lemezet fogatsz. később a lemezre fogatot, a belső oldalra a hőcserélőt, és ha gond van vele, csak kicsavarod és kicseréled. Addig esetleg egy pót lemezt odatehetsz, és lehet addig is használni a cserépkályhát. Így még kísérletezni is lehet, hogy milyen hőcserélő az ideális... Látom azért ez a téma is jó mint minden az energiát legjobban hasznosítani próbáló ötlet.Egyről már hallottam eddig.Az úgy néz ki,hogy a tűztér maga a hőcserélő.Van ugye alul a rostély van hátsó és a két oldalsó része.Teteje meg alja nincs .Ez úgy van megoldva természetesen,hogy az egészben cirkulál a víz.Tehát közvetlen a tűzzel érintkezik.Na persze vastagfalú vagy collos csőből van és kb 600x600x600 mm úgy tudom.Ezenkívűl egy keringető szivattyú egy csőtermosztát egy biztonsági szelep ami kell ha jól gondolom.Ja és asszem egy kazánból kivett kiegyenlítő tartálya is van.Én úgy tudom,hogy ezekkel a paraméterekkel visz 4 db kb 1500mm-es 1db 1000mm-es és 2 db 600mm-es radiátort.+fűti ugye a helyiséget ahol van a kályha.Tehát nem kicsi a teljesítménye.Na lehet,hogy valamivel több fát kér de nem hiszem,hogy számottevő lenne a különbség.Vagy mégis?Mert ugye a cserépkályha egyik legjobb tulajdonsága a remek hőtároló képesség.Reggelre télen is mindig meleg itthon.Én csak azért szeretném továbbfejleszteni mert így nincs minden helyiségben fűtés.Meg 2-3 kályha már egyáltalán nem is gazdaságos.Ez is amolyan lassú de biztos fűtést adhat mert szerintem azért ahhoz,hogy 60 fokos víz legyen a kályhának kell melózni rendesen.Tehát nem szabad szerintem a nagyon meleg vízre utazni mert akkor túlmelegszik a kályha?A lemezes ötlet nem rossz de ugye a kályhában összevissza mennek a járatok.A miénkben elmegy fel a füst aztán balról jobbra indulva bejárja az egész kályha összes sarkát fentről le alulról fel jobbra balra.Ezért is raktározza a hőt és emígyen legalábbis a sarkokban dupla a fala is.Tehát ez nem járható szerintem.De lehet.Ezért is nyitottam a témát hátha lesznek még ilyen okos ötleteitek Üdv.
Csak vigázz a kondenzre!
Igen a fűtésnél is van kondenz, nemcsak a hűtésnél. Egy különbséggel itt a füstből a hideg csőre sav csapódik ki, és megeszi lassan a csövet. Ez minden kályha vége. Utánna kell cserélni a hőcserélőtt (nálad, ez a jobbik eset ), vagy az egész kályhát.
Szia.Amennyiben értesz ezekhez úgy légyszi adj egy két támpontot,hogy miből érdemes ilyen hőcserélőt csinálni,hogy tartós és működőképes is legyen.A cserépkályhát úgy 8-10 évente úgyis újra kell rakatni mert szétmegy lassan az agyag meg a samott szóval ez nem okoz gondot.A kérdés meddig bírja a vas?
Hát nekünk a kályha bő15évig birta, de tán az öntötvas az tovább birja.
Nem vagyok szakértő, de próbálj beszerezni öntötvas kályhából bordát (ezek a kályhák bordásak, mint a régi radjátorok). Azokból egy párat visszintesen elhelyezni, birja a tüzet, van hőfelszedő felülete, és tán örökéletű. De ez utóbbi majd kiderül.
Helló
Nekünk van olyan cserépkályhánk amiben van vízmelegitő ezköz. "Gyárilag" így rakatuk, most 3 éves. A vízmelegítő vastag vas lemezből készült, az adja a tűzteret. Most csinálok hozzá termosztátot. lényege az hogy bizonyos hőfok alatt ne menjen a keringető, és NEM árt ha a kályhába jutó levegőt is tudja szabályozni !! Egy nyitva felejtett salakoló ajtó, pár 10 perc alatt gőzgépet tud csinálni a kályhából, és az zárt rendszerű vízkör nyitott lesz...ezt tapasztalat (van tágulási tartályunk). Legyen megfelelően nagy radiátor felület, mert egyébként nem tudod felhűteni a kályhát, az "üzemi" hőfokra, vízforralás nélkül.
Szia.Igen erre gondoltam a csőtermosztátot ,hogy ne induljon a keringő csak bizonyos fok felett.A salakoló ajtó szabályozására láttam egy haveromnál egy jó dolgot.Ablaktörlőmotor szabályozza neki és rendkívűl sok energiát spóról vele.Az ajtó olyan jól zár hogyha becsukja a motor a tűz gyakorlatilag el is alszik.Ez pl áramszünet esetén is jól jöhet amikor a keringető is megáll.Persze annak mivel nem kazánra kell igencsak normális külsőt kell adni.De ez is megoldható szerintem.Amúgy köszi a tippeket.Esetleg átrakással kapcsolatban valami tudományod nincs?Üdv.
Szerintem egy sima tartály is megfelel a célodnak amit a tűztér fölé teszel közvetlenül, a gyári megoldások is ezt használják.Tüzelő biztosan több kell, hiszen azt a hőt is elő kell állítani amit a vízzel kiveszel belőle, ráadásul a hőtárolás is meg fog szünni mivel a víz elviszi azt a hőt is. Szerintem zárt rendszert ne építs bele mivel akkor áramszünet esetén biztonsági hűtést kellene alkalmaznod, hogy a víz ne forrjon fel.Valószínüleg jobb lenne ugynevezett gravitációs rendszert építeni hozzá mivel akkor nem kell biztonsági szelep sem és visszahűtő szelep sem és szivattyú sem így lényegesen egyszerübbb lenne a rendszer,ez a hőmérsékletkülönbségből adódó fajsúlykülönbséget használja a víz keringetésére, így ha nem elég meleg a víz nincs keringés és már megoldódott így az a probléma is, hogy ha nem elég meleg a víz ne legyen keringés.Hú ez hosszúra nyúlt, de ez elég sokoldalú téma
Azt láttam hogy építik, de hogy hogy bontják... Tehát az átrakásban nem tudok segíteni.
Az ajtó vezérlésen én is gondolkozom de 1 kész kályhánál ez már nehéz ügy, úgy hogy szép is legyen. Gravitációs rendszer kilőve, hacsaknem a következő emeletre teszed a radiátorokat! Tehát kell 1 szünetmentes táp, az ajtó bezárásához és a keringetéshez míg a tűz ki nem alszik annyira, hogy ne forralja fel a vizet.
Ha az építésben tudnál segíteni valamit annak nagyon örülnék.Lebontani azért letudom.Nem az a nehéz hanem építeni mert azért elég trükkös a dolog szerintem.De lehet,hogy tévedek.Ha valaki tud segíthetne valamilyen infóval akár írásos formában netán képekkel?A gravitációs rendszerhez szerintem is nagyobb szintkülönbség lenne ideális.De a rendszer tulajdonképpen nyitott is lehetne nem?Az nem jó?Hiszen nem olyan veszélyes mint a zárt.
A gravitációs rendszerehez nem kell emeletnyi szintkülönbség!
Sok un. etázs fűtés működött régebben földszintes lakásban. Kétségtelen hogy a hidraulikai méretezésre kényes és meglehetősen vastag csöveket kell használni. Nagy előnye hogy nem szükséges segédenergia, automatika még PIC sem! A témáról idősebb épületgépészek és fűtésszerelők tudnának mesélni. A levegő szabályozásához kapható(volt?) mechanikus kazán termosztát. Nem szép az igaz! A cserépkályha egy igazi mestermű és elég kényes jószág nekem is volt és próbálkoztam átépítéssel (Miután szétesett, minden mindegy alapon) de megfelelő anyagok és ismeret hiányában teljes csőd és nagy mocsok lett a vége. Én inkább egy gyári kandalló betétet próbálnék utánépíteni. (pl edilkamin)
Köszi.Nem mindenáron akarom én újraépíteni.Csak az a helyzet,hogy kb 80- 100-ért rakják újra.Az meg kicsit sok szerintem.Meg nekem.
Nem véletlen kerül annyiba, ugyanis nem 1 nap alatt készül el. A miénket több mint 1 hétig építették, összköltsége kb, fél milla. Kötőanyagnak agyagot használtak.
szia.viz gáz fütés szerelőként bátorkodom ide irni.nem sok minden kell egy ilyen átalakitáshoz.1 db keringetö szivattyu (25/4-es) 25=sziattyu csöátmérője. 4=4 méter emelö magasság.1 db tágulási tartály minimum 18 literes 1db biztonsági szelep 1.5 bar-os.2 db golyos csap 1"-os. 1 db 35-40 literes acél tartály 4mm-es vas lemezböl.1db csötermosztát.az acél tartályt a kályha belselyébe kell tenni.lehetöleg rákell ültetni a tüztérre ami samott téglábol van kialakitva.a tartály alja lehet vastagabb is mint 4mm-er.nem mintha kiégne.a tartályra heggesztesz 2 csonkot.az egyik a tetejére kerüljön a másik alulra de nem az aljára.ha ez megvan akkor a csonkokat kivezeted a kályhábol.az also csonkra (visszatérö) rákötö a szivatyut de ugy hogy a kályha felé nyomja a vizet.majd berakod a golyos csapot a szivattyu után.a másik csapot a felsö(elöre menö) csöre teszed.a tágulási tartályt izlés szerint bárhová teheted a visszatérő ágba.a biztonsági szelepet célszerü a tágulási tartály mellé rakni a visszatérö ágba.a csö termosztátot az elöre menö vezetére szereld fel kozel a kályhához.(ez vezérli a keringetö szivattyut).remélem nem hagytam ki semmit.és elnézést hogy ilyen hosszura sikerült a leirás.sok sikert a megépitéshez.
üdv Sergei
Szervusztok, nekünk ilyen van itthon, cserépkályhával "hajtott" központi.
Feltételezésem szerint eredetileg árammal fütött központinak indult, és a cserépkályhába csak késöbb lettek bevezetve a csövek, és a höcserélö. Ezt azért gondolom, mivel a vizet keringetö cirkulációs pumpa(szivattyú) az árammal fütö kazánnál van elhelyezve, egy másik szobában.Ráadásul, a cserépkályha úgy volt rákötve a rendszerre, hogy a pumpa FENT nyomta BE a vizet és ALUL JÖTT (volna) ki, és ráadásul ez a kijövö ág, a radiátorok visszafolyó (alsó) ágára volt csatlakoztatva. Ezzel a konfigurációval, szinte esélytelen volt bármit is felfüteni, kivéve a cserépkályhát, ami viszont forró volt. A megoldás az lett, hogy beszereltem még egy pumpát, a cserépkályhához, ami mostmár a megfelelö irányba keringeti a vizet. Kályhába alul be, fent ki a csö, ami megy a radiátorok felsö sarkaiba. Ugy tünt minden tökéletes, viszont van egy szépséghibája a dolognak. Nem lehet a vizet 30 foknál melegebbre füteni, viszont a kályha ismét sütös. Az a gond, hogy a szivattyú olyan gyorsan keringeti a vizet, hogy annak nincs ideje a kályhában felmelegedni. Azt szoktam csinálni, hogy kikapcsolom a szivattyut, ilyenkor viszonylag gyorsan felszalad a kályhában lévö viz hömérséklete, felengedem általában kb 60 fokig, utána be a szivattyut, es akkor végre kerül a radiatorokra 60 fokos viz is, ami meg is tenné, és ilyenkor a viz hömérséklete már nem 30, hanem 40 fokra esik vissza, amit állandó tüzeléssel lehet is tartni. Viszont ha melegebbet akarok, akkor megint ki-be kell kapcsolgatnom a pumpát. Tudtok-e segíteni abban, hogy hogyan lehetne ezt a pumpát egy kicsit lassabban járatni? Gyárilag 3 fokozat van rajta, de nekünk a leglassúbb is tul gyors. Egyébként, nálunk mindjárt a tüztérben vannak a csövek, függölegesen elhelyezve egymás mellett, a tüztérben két oldalt és hátul. Gondolom alul-felül össze vannak kötve ezek a függöleges csövek. Ha valakit érdekel, tehetek fel képet a kályha belsejéröl. Egyébként a pumpa: WILO star RS 25-4 pl itt egy ilyen: http://www.allproducts.com/environment/booster/Product-20071116112852.html
Nem kell lassabban járatni a "pumpát" elég ha a ki be kapcsolást egy termosztátra bízod és beállítod 50-60c -ra !
Nem vagyok teljesen jártas a fűtéstechnikában, de nem kellene véletlenül egy keverőcsap? Szerintem megoldaná a problémát, részben visszakeverni a kijövő vizet, így nem túl hideg vizet kap a kályha, és a kijövő víz is elég meleg lesz.
Értem.
Hát akkor azt hiszem, hogy a termosztátos megoldást választom, az a legegyszerübben kivitelezhetö, még ugysincs rendesen megoldva a pumpa áramba kötése, a szomszéd szobába dugom be egy konnektorba És milyen kell hogy legyen a termosztát ? Az csöre szerelhetö, vagy lyukat kell neki furni a cso falara? bocs, de még nem nagyon értek az ilyenekhez. És azt is be lehet állitani, hogy hány foknál kapcsoljon be, és mennyinél ki? Eszembe jutott még valami. Nem tudom, hogy jó ötlet-e, de ha lecsökkenteném a feszültséget a pumpának, akkor lasabban forogna ? (az lehet hogy még egyszerübb lenne) Köszönöm a válaszokat.
A volt lakásomban így volt megoldva a fűtés. Egy cserépkályha még három helyiséget fűtött melegvízzel. A mai napig is működik (kb10 éve). 3/4es csőből lett egy hőcserélő készítve a tűztérbe, és egy keringetőszivattyú nyomta a radiátoroknak a melegvizet. Mai napig is működik.. mert mondtam hogy szóljanak ha valami gáz van vele..Inkább én javítom... Mivel én terveztem és kiviteleztem, más ne barmoljon bele!
A termosztát csőre szerelhető legyen, ki ne fúrd a csövet! Sosem tudod majd rendesen tömíteni! Lehet kapni csőtermosztátot, ha nem akarsz építeni egyet...A keringető feszültségét ne csökentsd le mert csak kínlódni fog! A legtöbb keringető legalább 3 fokozatban állítható! De ha nem is építesz csőtermosztátot a rendszerbe akkor sincs gond. Ugyanis amíg a kályha meleg addig mindig ad melegvizet. Legfeljebb a szivattyú akkor is megy ha már nem kell. Lényegesen nem hűti a kályhát, csak az áramot fogyasztja, mivel a kályhában lévő hőcserélő felülete relatíve nem nagy. Tapasztalatom: amíg be nem rakódik a hőcserélő kátránnyal és korommal addig nagyon hamar felfőtt benne a víz! Kb egy hét után már bátrabban lehetett fűteni, és két hét után már úgy ahogy régebben. A víz olyan 80 fokig megy fel. Nekem Henko csővel volt kivitelezve, elosztóval, szelepekkel. Azóta már több fűtésvezérlést csináltam, és már jobban meg tudnám csinálni. Idézet: „...Ugyanis amíg a kályha meleg addig mindig ad melegvizet..” Nálam az a gond, hogy bármilyen meleg a kályha, a viz akkor sem lesz melegebb 30, esetleg 40 foknál-pedig a kályhát meg sem lehet érinteni. Ezért csinálom azt, hogy kikapcsolom a szivattyút kb 5 percre, és akkor 60 fokos vízzel adok neki egy löketet. A baj csak az, hogy aztán ismét visszaáll 30-40 fok közé, azzal pedig nem lehet 2 szoba+konyhát felfüteni. A kályha viszont sütös. Ezért gondoltam lassabb keringetésre. Ha már csötermosztát, akkor inkább késziteni szeretném Esetleg ezzel kapcsolatban tudtok segíteni valamit?Mit értesz az alatt, hogy "kinlodni fog a pumpa?"
Akkor neked nem a tűztérben van a hőcserélő! Hanem valamelyik füstjáratban. Először én is oda akartam tenni de sokat gondolkodtam. Azzal az a baj hogy ott már hidegebb a füstgáz és a méhidegebb felületre kicsapógik a kátrány meg a korom. Ez leszigeteli a csövet és rontja a hatásfokot. A tűzteres előnye hogy csak annyi rakódik rá amennyit nem tud leégetni a nagy hőfok. Emiatt a víz nem fő fel benne. Ha a vizet leengedtem a hőcserélőt szépen le lehetett égetni a koromtól és kátránytól. Hátránya hogy könnyebben forralja a vizet! Amíg ég a tűz benne olyan 80 fokos víz jön belőle... tehát ésszel kell tüzelni mert könnyen megszalad! Viszont a 80nm lakásomat, ami 3,2m belmagas volt egy fűtési szezon alatt 80q fával fűtöttem ki és 26 fok volt odabent. Még akkor sem volt gond ha egy napig nem gyújtottam be mert 20 fok alá akkor sem ment a hőmérséklet. Persze ehhez hozzá kell tegyem hogy 50 cm kőfal volt a külsőfal és a padlás dupla 20cm légréssel 10cm földréteggel rajta!
Amúgy most kell terveznem egy ilyen csőtermosztátot az egyik munkatársamnak. Igyekeznem kell vele mert már fűtene! Jövő hét kedd szerda magasságában már elkészül a prototipus. Az viszont gond lesz vele hogy ntk-m van és ahhoz kell tervezzem. De ha majd megadod hogy milyen hőérzékelőt tudtál szerezni akkor áttervezem. Szerintem vegyél egy akármilyen ptk ellenállást (a hőfokkal nő az ellenállása) és ahhoz tervezem majd. Én legtöbször a PT100-at használom, de ez nagyon drága de ipari körülményekhez kell.A pumpa azért fog kínlódni mert aszinkron motor! (naponta ilyeneket javítok) Ha nincs meg az üzemi feszültség akkor is ugyanolyan gyorsan forog terheletlenül mint normál esetben. Pl: normálisan csapágyazott 220/380V-os motor 3 fázisú 3X42V-ról is felpörög az üzemi fordszámra terheletlenül. DE! elég egy kis bibi és a motor megállhat. Ennek leégés a vége( manapság egy keringető min. egy tizes!). Az ilyen szabályozásokat frekvenciaváltóval oldom meg! Az védi is a motort, de drága.
Akár egy sima villanybojler termosztát is megfelel ,
a kijövő csőre bilincseled az érzékelőt és egy kis hőszigeteléssel körbe tekered .Ez olcsó és közvetlenül rákötheted a keringető szivattyút .
Bocs ha ismetlek valamit a leirasokbol hozzaszolasokbol nem olvastam el tuzzetessen minden hozzaszolast.
A dolog olyan hogy ha futesre akarod hasznalni hogy kell egy kis befektetes . Termeszetes keringesu rendszerek nagyatmeroju ( kisveszeseges ) csovek kellenek valamint ehez valo radiatorok .A cserepkalyha meg tulajdonkeppen a kazan .A kulombseg hogy a kazanokhoz kepest amiket jol leszigetelnek hogy ne legyen hoveszteseg a kazanhazban a tied helyben is futeni fog esetleg. Eleg nangy hovalto kell ugyancsak nagyatmeroju kis ellenalast kepviselo csovekbol osszeheggesztve. Szuleimnel van egy ilyen de a pincebe 2 m rel a foldszint alatt , akazant egy hasznalt kazan volt , most is mukodik .Gazzal lett futve.De amig nem volt meg az engedely a gazmuvektol egy telen at szennel lett futve eegyszer egy nap es OK volt. A kazan melle egy hatalmas boiler van kotve ez tarolja a melegvizet ,nyaron egyszeri melegites utan egy hetig van melegviz .Telen meg szukseg eseten le lehet zarni a feleje vezeto csovet . "Also " elosztasu rendszer ugy a "tour" mint a "retour" a padlo nivojan van vezetve.Minden radiatornak van szelloztetoje .A kazan feletti szobaban a plafon alatt van az "expansio" tartaly. A lenyeg hogy eg kazan kore kell egy cserepkalyhat epiteni egy eros vas keret kell ami tartja a nehez hovalto "szerpentin"-t . Ha nem volt tul hideg egyszeri befutes utan le lehetet zarni a futest , a kemenynillason levo klappanytyut lezarni ne huzza ki a meleget a kemenyen es egy napig meleg van... A csovek nem voltak hoszigetelve mivel minden meleg igy is ugy is a lakasba lett lesugarozva,
Itt a lényeg hogy nagyon kevés vizet kell melegíteni a kis csőátmérők miatt! Ezért kell a keringető szivattyú!
Tehát az egész rendszerben max 50 l víz kering. A bojler termosztát azért sem jó mert az kikapcsol, tehát invertálni kell, mindemellett nagy a hiszterézise és nem pontos a be-ki kapcsolási érték! Ha pedig valamilyen hibánál fogva felfő a víz...( a Henko 110 fokig bírja) akkor úgy nyomja szét a csatlakozókat hogy öröm nézni! Volt benne részem és a gőztől nem láttunk az egész lakásban! Aztán van még egy bibije a dolognak! Az áramszünet! Akkor nem megy a keringető de a tűz az meg ég magától... Tudom nem sokszor fordul elő, de mindig a legrosszabbkor! Nekem volt egy váltószelep és egy túlfolyó. Ilyen esetben a hálózati hidegvizet nyomta a rendszerbe és a túlfolyón ment ki a melegvíz a csatornába. Ezt az első áramszünet után csináltam meg és 3X használtam is! Ezt is meg akartam csinálni elektronikusra, de mivel már válófélben voltam így sz@rtam bele...Bocs!
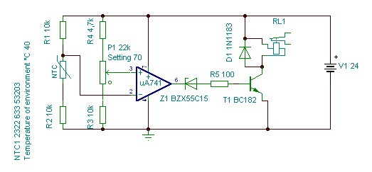
Megterveztem egy csőtermosztátot! Mivel csak 22k-s NTK-ám van így ezzel lett megoldva. Szimuláció szerint működik és a poti 70%-os állásánál már 40 foknál bekapcsol! Jövő héten lesz a kivitelezés, aztán próba!
A 100 ohmot lehet hogy módosítani kell! Zenertől függ!
Szia! Ha az 15V-os zéner akkor jobb lenne minimum 4,7K- ellenállást tenni oda, nehog tönkremenjen a tranzisztor.
Szia! Azért is írtam hogy át kell számolni. Ez még csak kísérlet. Már egy hasonlót építettem vagy 20 éve, de annak az volt a baja hogy a kapcsolási küszöbnél berezgett. Elkókkal növelni kell a hiszterézist. Emiatt kb 2 fok lesz a diferencia a be és kikapcsolás között, de ez itt nem gond. Itt nem kell tizedre tartani a hőfokot. Majd felrakom a módosított rajzot is, mert tegnap még agyaltam rajta egy kicsit és a nyákot is megterveztem hozzá. Hétfőn jó lenne legyártani és kipróbálni.
|
Bejelentkezés
Hirdetés |




.Várom a hozzászólásokat.Hiszen jön a tél hiába van most meleg.
Üdv.
), vagy az egész kályhát.
Sosem tudod majd rendesen tömíteni! Lehet kapni csőtermosztátot, ha nem akarsz építeni egyet...





