Fórum témák
» Több friss téma |
Huuu, az igen. Tényleg nem olcsó sajnos. Meg jó lenne valahol közelebb.
![]() A Q9101 mérésre jónak tűnik.
Esetleg hasonlítsd össze a FAN7529 , vagy az IRF7314 el.Nem biztos , de lehet , hogy jó lenne helyette .Az adatlapok alapján hátha lenne egyezés .Én nem tudom biztosra , csak fejből adtam ezt a lehetőséget.
Hmm, találtam egy ilyet.
Bővebben: Link
Lehet , de azért nézd össze az adatlapokat , és talán még olcsóbb is.
NCP1207A ic-m van új. Mintha az lenne, de az ld7752-ről nem találok egy valamirevaló pdf-et hogy összehasonlítsam.
Köszi már én is megtaláltam addigra.
![]() Igazság szerint nem nagyon értem mit kell nézni, annyi tiszta hogy a lábkiosztás ugyan az. A hozzászólás módosítva: Márc 16, 2016
Mindent ami az adatlapjukon van .Bekötési rajz , láb kiosztások stimmelnek e , feszültségek vezérlési dolgok stb.
Hát nagyon úgy nézem, hasonlítanak egymásra. De egyszerüsítem a dolgot, beforrasztom az ncp-t és meglátom mi lessz élesben. Nagyon úgy se csattan ha nem jó valami.
De, elég durvát tud csattanni.
A képen látható eredmény egy néhány centis láng kíséretében is le szokott repülni olykor. A hozzászólás módosítva: Márc 17, 2016
Sziasztok újabb dolgot vettem észre a tv-n,ha bekapcsolom akkor pár percig 3-4 csatorna csak hang, aztán az is elmegy,utána 6-7 perc múlva már mindent rendesen müködik kép is hang is.
Nem szedtem még szét van tipp hogy mi baja lehet? Köszi Sony Bravia KDL-V32A11E a tipusa
Őszintén, én félek az élesztéstől ilyenkor. Ezért ha kapcsitápot javítok, azt mindig kiviszem az udvarra és ott helyezem áram alá jó messziről.
Én nyomtam a dzsedierőt, de nem sikerült a távgyógyítás sajnos....
Ha TV-t akartok javítani, tessék szétszerelni legalább, senki sem fog csak úgy barkóbázni veletek és kitalálni látatlanban, hogy mi a baja a TV-nek! Gondoljátok már végig, hogy mit vártok mindíg amikor minden infó nélkül azt akarjátok, hogy mondja meg valaki, hogy mi a baja! Persze, van néhány típus aminek van jellemző hibája, de az alapokon akkor is illik átesni úgy mint: - Burkolat eltávolítása, gyanús, szemmel látható nyomok ellenőrzése. - Tápfeszültségek mérése, pupos kondenzátorok keresése szemrevételezéssel. - Gyanúsan melegedő, esetleg furcsa szagú alkatrészek keresgélése. - Kábelek, csatlakozók és biztosítékok ellenőrzése. Ha valakiben annyi önállóság és kreativitás sincs, hogy legalább a tápfeszültségeket ellenőrizze és a biztosítékokat egy bizonytalanul induló TV-nél például, az pattintsa fel a telefonkönyvet és keresse a legközelebbi márkaszervízt! A hozzászólás módosítva: Márc 17, 2016
Szóval
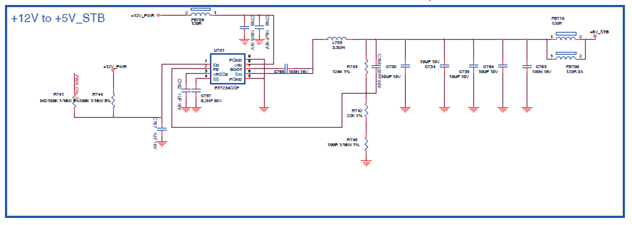
![]() Bekerült az NCP1207A, csatt nem volt. Látszólag megy a táp, 12V és 5V van. De nem indúl a cucc. Standby led sem világít.
Eddig jó, most a panelen ellenőrizd a stablizált feszültségeket, hogy eljutnak-e az integrált áramkörökig. (2.5V, 1.8V stb.)
Jól hangzik, akkor a mainboard-on folytasd a műveletet. Rövidzárat, vagy szakadást keress, lehetnek a panelen apró SMD biztosítékok is.
+5V-SW nincs. Csak 0,34v.
5V-stb van, ezt meg is kapja a q703, gate lábon is 5V van.
Eddig oké, de a nagy processzor a nyák közepén (gondolom van, nem tudom milyen a panel) kap tápfeszültséget? Elég jól felismerhetők a feszültségstabilizátorok egy ilyen panelen.
Nem, a proci se kap feszkót.
Akkor csekkold, hogy meddig jut el a feszültség, úgy látom rajzod is van hozzá.
Az 5v-sw kell szinte mindenhová, úgy nézem. A proci táp IC-je is azt kapja meg.
Lehet halott a q703?
Nem, a leírtak alapján zárva van a fet. Ez egy P csatornás FET a gate fel van húzva az 5V-ra, amikor megjön a magas szint a power on 2 feliraton a tranyó bázisára, akko kinyit a tranzitor, lehúzza a gate-et földre és kinyit a fet.
Ha a tranyó bázisára ráteszem a csipeszt, kinyit a fet.
Keresem, de nem találom, hogy ez a bizonyos power on 2, honnan is indul el egyáltalán? Egyébként, 0,11v mérhető mindenhol ahol power on 2 van. A hozzászólás módosítva: Márc 17, 2016
Egyébként ennek a tévének ez a típusa ? PHILIPS 32PFL3107H
Ezt a rajzot találtam hozzá. 3 széria egyben, a 91-es oldaltól kezdődik a miénk.Philips
Nos , ha nincs készenlét , akkor itt nézegess .
Az 5V-STB megvan.
Az 5v-SW nincs meg. A hozzászólás módosítva: Márc 17, 2016
|
Bejelentkezés
Hirdetés |















