Fórum témák
» Több friss téma |
Fórum » 2 impulzus áramkimaradás után
Van ott lejjebb egy 2 ütem nevű rajz 4093-al az működhet? Mert abban vannak kapuk.
Valahol elvesztettem a fonalat, mi a probléma?
A rajzon levő áramkör bekapcsoláskor reseteli a számlálót, aztán az 555 billegését egy kis szünet után kiadja, majd önzáróvá válik a számlánc a feszültség kimaradás-megjenéséig, ekkor elülről kezdi a bulit. Ennek az áramkörnek szintén feszültségmentesnek- áram alatt levőnek kell lennie, szinkronban a töltővel.
Vagy kissi írt az első oldalon az 555 reset lábáról,azzal le lehetne állítani? Nem ismerem az 555-öt,testen vagy felhúzva áll meg?
Tehát: mi a probléma?
Nálam folyamatosan megy az 555. A lényeg,hogy az akkura van kötve a bigyó,és nem tudom áramtalanítani.Erre csináltam egy tranyós áramkört,ami egy relén keresztül áramot ad neki,a tranyót egy led-et figyelő fotódióda vagy hasonló kapcsolgatja,de pont erre a ledre nem reagál(amikor megépítettem,több leddel is működött),de ami ebben a töltőben van azzal nem.Erre kivezettem ennek a lednek a lábát és most ezzel kéne valamit kezdeni,de közben rájöttem,hogy ha csak hozzáérintem a 4017 15-ös lábához,akkor müködik a dolog,de csak ha utána elveszem,mert valamiért bekavar a töltő elektronikájába és nem kapcsol be a töltő,ha ott marad.
Lehet,hogy zavaros voltam,a kivezetett led láb valahogy le van választva az akkutól,ezért működik,de ha ott marad,akkor bekavar,tehát valahogy csak 1 impulzust kéne leadatni vele,aztán leválasztani.
Nincs egy 12 voltos dugasztápod? Azzal táplálnád a kütyüt a táp meg a töltő 1 hosszabbítóba kell dugni és amikor elmegy az áram akkor elmegy a dugasztápból is, és már minden oké is.
Ne haragudj, mi a gond azzal, hogy billeg az 555?
Ráér, hadd csinálja, neked a tranyón jelenik meg 2 impulzusod, ez működik? Le lehet állítani a 4017-el együtt, de minek?
Még 1 pontosítás,most a töltő nyomógombjáról van kivezetve paralell 2 drót,és a töltő bekapcs ledjéről 1 drót,ami adja a 3.7V-ot
A kapcsolás működik,de nem tudom ujraindítani az áramszünet után,ezért kell leállítani ha elmegy a fesz.
Tehát ha nincs áram elalszik a led a töltőn,ezzel kéne kikapcsoltatni a kütyüt,és ha visszajön az áram,világít a led,az adná az ujraindítást.
Nem az 555 ficánkolása miatt nem bírod újraindítani, hanem nincs megfelelő reset alkalom a 4017 számára. Vagyis nem megy el, vagy nem eléggé a tápfeszültsége.
A C3 kondit növeld meg, lehet 1 µF elko is akár az ellenálást meg cseréld 100k -> 1k-ra, valószínű eleve elnyújtottabb lesz a reset jeled. De az csak akkor lesz, ha ugyanúgy feszültségmentes lesz az ütemadó kapcsolás, mint a töltő. Idézet: „Tehát ha nincs áram elalszik a led a töltőn,ezzel kéne kikapcsoltatni a kütyüt,és ha visszajön az áram,világít a led,az adná az ujraindítást.” Ok, értem már... Hamarosan előállok egy még újabb ötlettel.
SMD ledek vannak az elektronika paneljén,ezért nem nyúlnék bele,de a fényt ki lehetne használni a leállítás-ujraindításhoz.
az a gond,hogy az akku nem merül le,ha elmegy a fesz,tehát nem áll le az én kütyüm,ezért kellene a töltő ledjét figyeltetni.
Az a gond,hogy nem tudom milyen led,mert SMD és milyen optika tudja figyelni,ami itthon van az normál led és mindegyikre kapcsolt az áramkör,azért írtam,hogy minden müxik.
Kérdés: Van egy leded, ami indikálja a hálózatot és közben nem villog és néz félre?
a 1264076-os képernyőkép nevű kapcsolást csináltam meg,csak az opto felül van,hogy + -ot adjon,és egy relével adja az áramot,ha érzékelné a led fényét,már túl lennék a dolgon
Pontosan,és ha bármilyen normál ledre teszem az érzékelőt,működik ahogy kell,csak ebben a töltőben valami elvetemült cucc világít
A dolog nem nagyon fog így menni. A led fényét egy eléggé érzékeny opto kapcsolással lehet felhasználni.
Ami sokkal előbb fog a környezeti fényekre beinteni, mint gondolnád. Maradjunk a kokozo kolléga ajánlásánál - dugasztáp.
Ráadásul kikapcsol,amikor elkezd lépkedni gombnyomásokra,még nem biztos,hogy elég hosszan világít a 2 impulzushoz,tehát ezért volna jó a 4017 15-ös lábára menő 1 impulzust megalkotni,az biztosan müxik.
Már hajlok affelé,végül is csak 1 trafo és graetz híd+kondi kell és megy is.
Minden rendes háznál van egy fekete kosárral dugasztápokból, megmihájlott teló töltője, egyéb dugasztáp.
Úgyse hiszem, hogy nem rejtegetsz, vagy 20-at magad is...
az érzékelőt amúgy is fekete szigszalaggal ragasztanám a ledre,így nem kap fényt,és elegánsabb lenne,de ha nem megy másképp akkor csinálok tápot nekije.
Már értem mire gondolsz,de ahhoz mégegy konnektor is kéne,a hely meg elég szűk a dobozban,de megoldható.Hej!
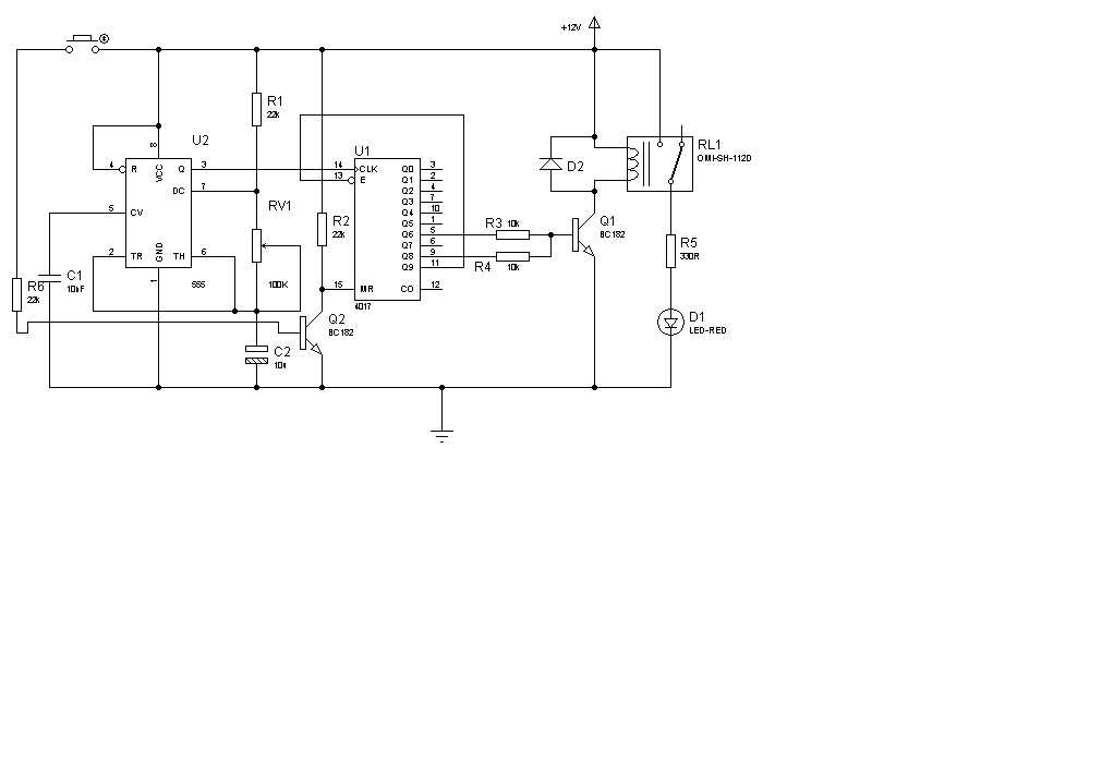
Csináld meg ilyenre a tranyó bázisára kell adni a jel feszt a kapcsoló nem kell. ha ráadod a feszt akkor fogja csak engedni a futást.
Mivel mára már úgysincs semmi haszon...mindenki kapja be a maradék vacsoráját.
Köszi a tanácsokat,egyelőre marad a dugasztáp,de azért izgat a többi megoldás is,ha jutok valamire majd jelentkezem.
Ezt tegnap nem láttam,csak ma jött meg,de tetszik a megoldásod,ma kipróbálom.
Jelentem a tudomány mai állása szerint kokozo lett a befutó,a 2 impulzusb.jpg alapján megépítve és kipróbálva (több 10 ki-be) működik a dolog.A töltőtől jövő led lábról kivezetett jelre megindul a kütyü és csak 1x adott túl korán jelet,de lehet,hogy én dugtam vissza túl hamar a konnektort.
A kapcsolót kihagytam az instrukció szerint,úgysincs aki kapcsolgassa. ![]() Köszi mindenkinek az ötleteket.
Szerintem lezárhatjuk a témát,ma egész nap teszteltem,még mindig működik.
Nem kell lezárni lehet, hogy másnak is jól jöhet egy ilyen és akkor nem kell újra kitalálni.
|
Bejelentkezés
Hirdetés |





