Fórum témák
» Több friss téma |
Mielőtt kérdezel, a következő két dolgot ellenőrizd!
I. A helyes tápfeszültségek megléte.
II. A kimeneten van-e egyenfeszültség.
Élesztés.
Na igen ... en az ellenallasok ertekeit nem is neztem.
Pedig valoban ugy tunik mintha azok a zener elotet ellenallasok kisebb ertekuek lennenek a szuksegesnel. Eleg gyenge a fenykep, de nekem ugy tunik mintha sarga-lila-fekete-arany lenne a szinkod (az utolso szin most nem erdekes), tehat 47ohm ... de lehet hogy tevedek. Viszont ha az a bizonyos 4. szinsav (ami a szorzot jelenti) tenyleg arany szinu, akkor a BC tranyok emitterellenallasai sem jo ertekuek, mert azok pedig piros-piros-fekete-arany szinunek tunnek nekem ami 22ohmot jelent ... messze az elvart 2.2kohmtol! Ha az ellenallasertekek megis helyesek, akkor elnezest, de tenyleg nagyon nehez megallapitani a fenykeprol.
hellósztok
épített már valaki tip tranyós erősítőt? vagy van valakinek valami tapasztalata róla?
Sokfele TIP tranzisztor letezik, de ha csak annyi a kerdes, hogy TIP tranzisztoros legyen akkor igen, en pl. epitettem, de sztem ezzel eleg sokan vannak igy ezen az oldalon
Kereső....
Bővebben: Link
az erosito egy tranzisztoros sinus 8ohm 35w..
1w on 0.01%torzittas ..ez sok????
1 tranzisztorral elég érdekes az a 35Watt...
Szerintem csinálj egy normálisat vagy inkább ic-set.
Gery! Szerintem úgy érti hogy ez egy tranzisztorokból álló (diszkrét elemes) erősítő lesz.
Egy tranyóval nem lehet 35W-os erősítőt építeni. A 0,01% torzítás nem sok, de az az adat nem minősíti az erősítőt.
helló
én arra a tip tranyós erősítőre gondoltam ami a bss elektronikán van az a 100-150wattos
Az egy végletekig leegyszerűsített kapcsolás. Hát, nem tudom, én biztos nem építeném meg. Annál sokkal jobb kapcsolástechnikák vannak, akár itt az oldalon is. Szerintem előbb alaposan nézzél körül, hisz alatta is írják, hogy a hangminősége is kifogásolható.
Igen, énse 1db tranzisztorra gonoltam hanem 1tranzisztorbol álló végfokra.
Szia.Nem tudom ragaszkodsz e a TIP tarnyókhoz,de egy nagyon jó tarnzisztoros erősítőt tudok neked: erősítő Ez 2x80wattot tud és gyakszin bemértük a suliba 3Hz-től 114KHz-ig viszi a jelet.Szerintem marha jó kapcsolás.
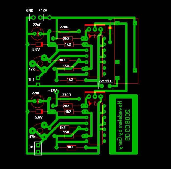
Megterveztem a nyákot a hővédelmemnek. ITT van az eredeti és itt az átalakított mert 2 felületet is kell figyelnie.
És itt van a nyákom. Nézettek már rá ti is hátha valami elkerülte a figyelmemet és nemjó. Ja meg írja a BSS-n: "Az IC fölösleges bemeneteit földre kell kapcsolni a gerjedés kiküszöbölése érdekében.". Egy csomóű lábat földre nyomtam viszont a 13, 14-es láb a rajzon szabad. Azt énis szabadon hagyjam? linkek javítva --szabi83
A 14-esre kell általában a tápot adni az ICnek.
ott a rajzon:
3-as láb 12V 12-es a gnd
Elszúrtad a rajzot, te nem a 13-as és 14-es lábat hagytad szabadon, hanem a 8 és 9esset.
3-as tápot eltaláltad ![]() Üdv
Közbe pont most találtam ezt is. Hát kicsit egyszerübb.... Két kérdés vetődött fel bennem. Érdemesebb-e azt megcsinálni? Ha maradok a sajátomnál abba nemkell induktivítás?
Ja télleg. Én a másik fele számoztam de most néztem egy pdf-et és igazad van kijavítottam. Az első hiba már megvolt
Idézet: „induktivítás” Értéke elhanyagolható, jó az is ami, pcből bontott, feladata, hogy ne halljad a venti zúgását a hangfalakból.. Üdv
Halihó!
Végre sikerült megcsinálni így a B5 végfokot! A hibák voltak Elnéztem a mínusz tápágba lévő 100u kondenzátort és fordítva tettem be. A 4,7k ohm helyett rosszat vettem le a polcról sajnos. BC tranyók felvoltak cserélve. A bc tranyók 2,2k ohmos ellenállásai kicsik voltak 22ohmossak, de nem értem miért hisz jó polcról vettem le és be is mérettem ott és színkód szerint mégis csak 22ohmos, de régi jó orosz ellenállásból tettem be helyére! Sok hiba de kezdő vagyok és még figyelmetlen, sajnos nekem ezt nem tanítják, csak infós vagyok. Mindent kijavítottam benne és megszólalt és tetszik a hangja bár még csak egy régi TV hangszóróval próbáltam ki. Később lesz mikor kibírom róbálni 50W/8ohmon nekem ennyi is elég , mert még a tip tranyókat és a bd139-et bordára kell raknom.De 2 kérdésem lenne még, most nekem egy BD245B és egy BD246C tranyóm van végként benne. A 245-ös hamarabb felmelegszik, az lehet azért mert B-s? A 2. kérdéem az Offset beállítás mire is jó, mert nem nagyon értettem meg :no: . Én azt most közép állásba használom, így pont jó. És nagyon köszönöm Lamalas és KD Mester segítségét!
A tranzisztort a rajta eső villamos teljesítmény melegíti, nem a betűjel. A betű a feszültségtűrését jelzi.
Az offset a kimeneten mérhető egyenfeszültség, amit a potival minimumra (nullára) kell állítani, mert ez feleslegesen folyik át a hangszórón. (Ez is oka lehet a tranzisztorok eltérő melegedésének.)
Hát ha az offset 25Kra(22 kilósat nem volt boltba) van tekerve akkor, nem szól az erősítő csak van egy alapzaja!
Felkell tekerni kicsit, hogy szóljon bár lehet valamit rosszul csináltam nem tudom. AMúgy egy dolog van ami még zavar kicsit, hogy nagyon halk búgása van, ha nem kötök rá bármit az erősítő bemenetére vagy nem fogom meg, de lehet csak a huzalozás miatt van, de ha lesz majd doboza akkor majd jobb lesz talán.
most megköveztek ekkora láma kérdésért de a hangerő potmétert azt hova kell kötni mert sok kapcsolást láttam de azt nem láttam 1iken se, illetve azt leírva hogy azt hova hogyan kell bekötni, milyet célszerű mitől függ hogy milyen kell? stb stb
Tegyél egy voltmérőt a kimenet, és a test közé. Az offset potit addig tekerd, amíg ez a feszültség 0 nem lesz (lehet pozitív is, meg negatív is. Azt látod, hogy a poti elmozdítására merre változik a fesz a kimeneten. Ha növekszik (akár +, akár -), értelemszerűen a másik irányba.
És nem összekeverni a nyugalmi áram potival.
Tudom unalmas már ez de, megint csak attól függ.
Mibe akarod rakni. Nagy álltalánosságban a közvetlen a bemenetre. (de vannak kivételek, pl. keverőpultoknál a Master potik, vagy előerősítőknél pl.RIAA korrektoroknál a kimenetre teszik. )Az hogy hova, függ a teljes kapcsolástól, konstrukciótól. Egy normál hangerő sz,poti bekötése a rajz szerint.(de ebből is létezik fiziológiai szabályozásrsra alkalmas változat, 4-5 kivezetéssel )Hangerő szabályozásra általában logaritmikus (Bjelű) karakterisztikájú potit használjuk, mert ez illeszkedik az emberi halláshoz. (Van Ajelű lineáris, és Cjelű forditott logás is) Az értéket pedig az adott kapcsolás bemeneti ellenállása határozza meg. Mindent nem írok le, mert regény lenne, inkább szerezbe néhány alapfokú elektronikai szakkönyvet. Üdv.
köszi a segítséget tehát álltalában a bemenő jellel van sorba kötve. csak próbálom magamba gyűjteni az infókat róla hogy ha nekikezdek a megépítésnek akkor ne essek pofára már a 2. alkatrésznél
de majd ha meglessz a kiszemelt áldozat akkor úgyis előtte arról töviről hegyire megkérdezek itt mindent sok olyan rendes ember van itt mint te aki elmagyarázza az ilyen lámáknak is mint én a dolgokat
Beállítottam 8mV-ra ennyire tudtam, de sikerült és szól.
A nyugalmi áramot nehéz beállítani de gondolom azért mert még nincsenek a tip tranyók egy bordán. 2mV vagy 20/30 felettit sikerül nélküle beállítani. Holnapra meglesz a borda rajta, régi ATX-es tápnak a bordája köszönöm neked is a segítséget!
Sziasztok
Az lenne a kérdésem, hogy a TA8210AH gyári adatlapján a kapcsolás amelyiknél vannak értékek is az jó ha azt megépítem? működni fog rendesen? És az 1 és a 4 lábat ha nem kötöm be sehova akkor szólni fog? mert nekem nem kéne a mute és stand-by funkció. Előre is köszi u.i.: az adatlap:Bővebben: Link
helló
nekem egy ugyan ilyen ic volt egy asszem forst márkájú autóerősítőbe. De szerintem inkább tda icvel csinálj erősítőt mert ennek nagyon rossz a hangminősége és kegyetlenül torzít. A mute és az stby lábat egy ellenállással kösd rá a pozitív tápfeszre
az erositto 2 drb vegtranyobol all (2n3055) sinus 35w 8ohmon 0.01% torzittassal,sok ez a torzittas???
|
Bejelentkezés
Hirdetés |





, mert még a tip tranyókat és a







