Fórum témák
» Több friss téma |
Hali all ezeket a programokat már probáltátok nekem a P16PRO elsőre megirta a picet
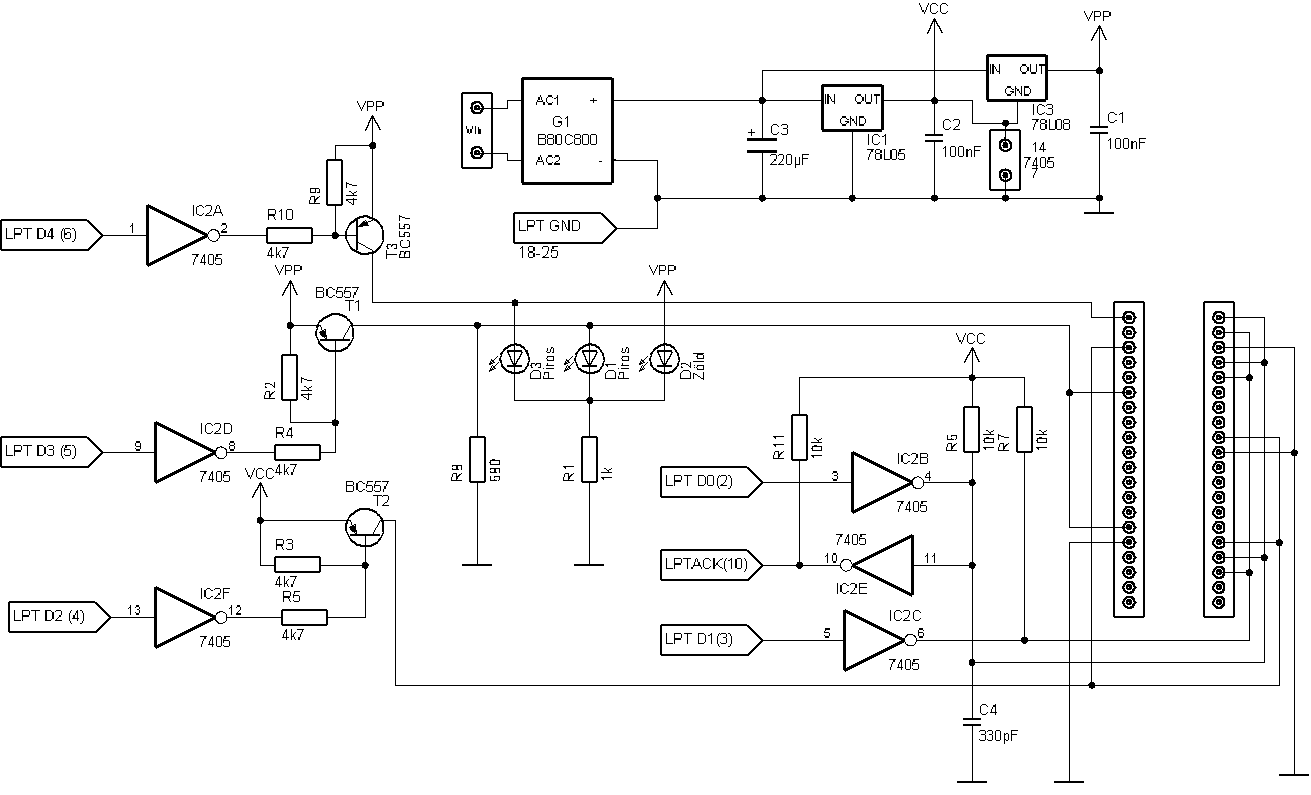
És az én égetőmről 1 kép
UI: nekem ezzel az égatővel nem kommonikált az icprog Szerintetek ez mitől lehet de a P16PRO-val elsőre sikerűlt megirnom a picket
Esetleg kapcs rajz?? És akkor talán kideríthető a hiba oka.
megnéztem a programot, de picek választékában nem bővelkedik. van benne valami 3 db F sorozatból, a többi mind C.
ez a program dos verziójú, DE legalább ELLENŐRZI, be van-e dugva az égető! nagy haladás az ICproghoz képest! valószínű neked is az lehet a problémád az ICproggal, mint nekem. azt meg lehet vele állapítani, hogy van-e benn pic, de programozni már nem lehet. ezért gyűlölöm az összes propic2 módosítványokat.
Jah, értem! A PIC nem volt bent...
Nem ismerem a párhuzamos port lelki világát, de azt tudom hogy össze szokás kötni az összes GND vezetéket.
összekötöttem.
probléma megmaradt. annyit tud megcsinálni, hogy hibaüzenetet ír ki a verify, ha nincs benn pic. ennyit haladtam előre haverommal megnézettem a programozót, és jónak találta. valószínűleg a szoftverkörnyezettel van gond. emlékszem is, hogy a multi chip programmernél kidolgoztak egy TotalIO.sys-t, ami engedi a picet megírni soros porton. Valószínűleg a briteknél is volt olyan probléma, mint ami nekem van! sajnos bármilyen programozót is építek, mindig csak olvasni tudok róla. Írni nem.
már a topic elején is ajánlották az oshonsoft termékeket.
de hülye voltam! ezzel kellett volna kezdenem! http://www.oshonsoft.com/picproghard.png nekem tetszik ez a párhuzamos kapcsolás, mert csak 1 IC van benne, és viszonylag egyszerűnek tűnik. az ICprog sztem abszolút nem ajánlott kezdőknek, mint ami én is vagyok. ennél nehezebb kapcsolásokat is építettem már, és mind működtek. ez sem fog ki rajtam! végre új erőt kaptam! hála eSDi-nek! ![]() lebontom ezt a picall kapcsolást, és megépítem helyette ezt az oshonsoft-féle verziót.
Ha olvastad akkor iraja "oshon" hogy kell mellé a PIC Simulátor nevű progi is!
Az is jó dolog ám! Nem kell assembly-be görcsölni, frankó BASIC programozó rejlik benne és még interaktívan le tudod tesztelni a PIC programját.... Csak ajánlani tudom.....
Remek!
azzal fogom tesztelni, hogy kipróbálom a helyi propeller clock Base.hex scriptjét, hogy egyáltalán működőképes-e most sietek, hogy elkészüljön a kapcsolás...
Huh! kész HEX fájlt ne nagyon tesztelj vele!!!
Azért mert az időzitéseket rövidre kell venni hogy láss valami értelmezhető dolgot. Nagyon lassú ha a valós idejű időzítéseket használod. Még nálam is pedig 3GHz-es P4-es HT-s procim van, de így is tetü lassú! Saját fejlesztésű progikhoz viszont nagyon jól használható. Tesztelés után csak át kell írni a időzítéseket és kész.
A hiba nem az ön készülékében van.....
Egszerűen az ICProg nem támogatja ezt az égetőt. de biztos át lehetne variálni hogy felismerje.
ok! kőcce!!
Nembaj a másik progival tőkéletessen műkődik!! Elsőre sikerűlt vele felprogramozni a picket!
Összeállítottam az égetőt, és ki is próbáltam az oshon paralel programmert.
nekem nagyon tetszik! csak a lényeges dolgok vannak benne, és semmi hülyeség! írni még mindig nem tudok, DE valami újat tanultam: az Oshon programmer-t sokkal jobban dolgozták ki, mint az ICprogot. Az Icprog beolvasás után NEM mutatja a PIC valódi tartalmát!!!! Oshonnal beolvastam írás után: az első regiszterben (0000h) volt adat írás után, ennek értéke: 32854. természetesen az ICprog nem írt ki semmit, mert a fejlesztői nem törődtek a program hibakezelésével. és a blank test is negatív volt, azaz a panelt hibátlanra építettem, ez már azt hiszem a hatodik Propic2 módosulat, amit építettem. nem tudom, bár a párhuzamos porton megy a scanner, de programozás idejére mindig ki szoktam húzni. a memóriában nem találtam a scannerért felelős kiterjesztést, bár a SYS fájlját lehet, hogy betöltötte a windows, és azt nem lehet lelőni az MSconfigban. bár az is előfordulhat, hogy jó ideje (talán túláram miatt) kiégett a déli hidam flopiért felelős részlege. vagy lehet, hogy csak egyszerű hardverütközésről lehet szó, ugyanis a tunerkártyám gyakran csinál ilyet más PCi slotokkal, ami gondolom kihat a déli híd teljesítőképességére. Márpedig ha hibás a déli híd, akkor az északi hidat is magával ránthatja... most már abszolút nem tudom mi a helyzet... kipróbálom egy másik gépen, az lesz a legjobb
Sajnálom hogy ez se megy...
Ezek szerint tényleg a gépnek lehet valami baja... A 0000h-nak az értéke hogy lehet 32854? Szeintem inkább 0 az értéke. Nálam az ICProg mutatja a tartalmat amit kiolvasott a PIC-ből... Idézet: „Tegnap valamit akartam még írni ehez a témához csak valahogy elmaradt és most tökre elfelejtettem, de azthiszem fontos volt.....”
tudsz írni egy programot PIC16F628A-ra?
csak annyi kéne, hogy az egyik PORTB láb adjon feszültséget egy lednek. most ismerkedem a programnyelvvel, és látom, hogy már az első két sorban definiálja a PIC processzortípusát. lehet, hogy erre igényes a PIC, és ezért nem fogadja be az adatokat
Az az igazság hogy én BASIC-ben programozok. Ha azt az ASM fájlt küldöm el amit az generál az is jó? De azt nem tudod lefordítani MPASM-el!!
vagyha ide írod le a fórumba az sem gond.
csak ügyelnem kell a tabulátorokra
A BASIC ennyi:
AllDigital 'Az összes analóg bemenet digitálisra állítása TRISA = %00000000 'PORTA mindegyik lába kimenet TRISB = %00000000 'PORTB mindegyik lába kimenet loop: PORTB.0 = 1 'RB0 láb magaszintre emelése Goto loop End
Sajnos az MPlab nem hajlandó befordítani, mert tele van szimbólumhibákkal:
AllDigital TRISA = %00000000 TRISB = %00000000 loop: PORTB.0 = 1 Goto loop End Executing: "Microchip\MPASM Suite\MPAsmWin.exe" /q /p16F628A "Untitled.asm" /l"Untitled.lst" /e"Untitled.err" Warning[207] UNTITLED.ASM 1 : Found label after column 1. (AllDigital) Warning[207] UNTITLED.ASM 2 : Found label after column 1. (TRISA) Error[128] UNTITLED.ASM 2 : Missing argument(s) Warning[207] UNTITLED.ASM 3 : Found label after column 1. (TRISB) Error[128] UNTITLED.ASM 3 : Missing argument(s) Error[122] UNTITLED.ASM 5 : Illegal opcode (PORTB.0) Error[113] UNTITLED.ASM 6 : Symbol not previously defined (loop) Error[173] UNTITLED.ASM 9 : Source file path exceeds 62 characters (UNTITLED.ASM) Halting build on first failure as requested. BUILD FAILED: Sun Apr 16 11:15:48 2006
Az MPLAB nem is fogja!! Mivel ez BASIC.
Ha ASM kell akkor azt is tudok küldeni.
Csináltam egy leírást a ProPIC2 programozóról.
Elérhető a [link=http://brejti.fw.hu]http://brejti.fw.hu[/link] oldalon. Mindenkinek jó építgetést kívánok
Köszönöm a segítséget, jó, hogy Basic-ben van, így legalább megértem.
Csak azt nem értem, hogyha nem tudom hex fájlba befordítani, akkor kiírni sem tudom Oshonnal, meg ICproggal sem. Szintén hex fájlban kell lennie, ha Oshonnal tesztelni akarom. legalább tudom már a kódot, befordítani azonban nem.
Kösz a linket, de azt hiszem, ennyit én is tudok a Propic2 programozókról, hiszen már 4 különféle változatát is megépítettem.
Most építettem újjá a tápegységemet, mert a régiben, amit fél éve építettem, csak 2 pufferkondenzátor volt. Az újban az ajánlott mennyiségű és megfelelő kondenzátorokkal (nanofahrádokkal kiegészítve) írok részletes problémát a programozás közben, hátha előbbrejutunk.
Ha föl raktad a PIC Simulator-t is! (mért ne raktad volna fel...) Akkor abba van BASIC Compiler, abba beírod a kódot és az szépen lefordítja neked ASM-be meg HEX-be is.
Oh, sikerült befirdítanom az oshonnal!
szinte alig áll valamennyi szóból hexben. most elég érdekes dolgot olvasott ki a picből írás után: valami programfoszlányok vannak benne. több újraírás után más foszlányok kerülnek bele, amiket kiolvastam belőle. Sajnos nem egyeznek ezek a foszlányok az eredeti program azonos területén levő HEX részekkel. Na, megint haladtam valamennyit! mikor fordul elő ilyen hiba?
Talán nem kap megfelelő reset-et a PIC írás közbe. De nem nagyon tudom az írási folyamatot ezért nem is mondok többet. Esetleg az LVP be van kapcsolva vagy a PIC LVP lába nincs alacson szinten tartva programozás közben.
tényleg!
nézegettem a kapcsoláson a picből kijövő LVP ágat, és csak egy 10 K volt odakötve. Nem törődtem vele, mert a PIC16F628A kézikönyvében nem szerepel semmi sem a Low Voltage Programingről, ezért kihagytam. Ha ez ennyire fontos, elárulná valaki, hogy ezt az ellenállást a PIC mejik lábára kell kötni??? |
Bejelentkezés
Hirdetés |




de a P16PRO-val elsőre sikerűlt megirnom a picket







