Fórum témák
» Több friss téma |
Mielőtt kérdezel, a következő két dolgot ellenőrizd!
I. A helyes tápfeszültségek megléte.
II. A kimeneten van-e egyenfeszültség.
Élesztés.
köszi a segítségeet arra még tudsz nekem választ adni hogy ilyen lyuggatott nyákon meglehet ezt brumm nélkül építeni? egyáltalán erősítőt
hálás köszönetem
helló!tudna valaki segiteni abban,lenne egy SABA MI212 erősitő.Müködik csak kicsit nagyobb hangerőnél a tápegység mellett egy relé kattan és lekapcsolja a hangszórókat.A gondom leginkább az hogy terhelés nélkül is ugyanezt csinálja,szépen ki-be kapcsolgat.Lenne erre valakinek ötlete,vagy tapasztalata mi okozhatja ezt?Előre is köszi
Egyen fesz jut a kimenetre ezért müködik a védelem.
nagyon köszi a rajzokat!annyira nem vagyok jártas a javitásban ezt tranzisztor vagy inkább egy kiszáradt elkó okozhatja?
A 2. képen van ,hogy hol kell mérni,milyen értéket,és hogy melyik számu trimmerrel kell beállitani ezt az értéket.A panelon feliratozva van minden.
igazad van.-0,36 v van a kimeneten amikor kezd müködni a dolog
ok,én a 2 lábon mértem.mégegyszer megnézem
Egy kis segítség.
nem lehet beállitani az értékeket amik a rajzon szerepelnek,ugy gondolom valamelyik tranyó lesz a bünös az elején.azért nagyon köszi a segitséget,holnap folytatom mert mennem kell éjszakára melózni.visszairok hogy majd hogy mire haladtam.mégegyszer nagyon köszi!!
Sziasztok!
Csak feltennék pár képet a most elkészült erősítőmről.
nagyon szépen köszönöm a segítséget emberek! sziasztok
Ha nem teszel fel kérdést akkor nem tudunk segíteni. Olvasd el ami írtál mégegyszer és rájössz, oké egy kérdésed van, jó, de mi??? Fogalmazd meg érthetően amit szeretnél úgy,hogy mindenki értse és szerintem akkor segíteni fognak. Bár ez csak az én privát véleményem.
István!
Miért akarsz 12V-ról működő erősítőt készíteni? Netán autóba akarod üzemeltetni? Mert ha szobai felhasználásra kell, akkor csak az lehet a magyarázat hogy rendelkezel egy ilyen feszültségű tápegységgel. Ha igy van, mekkora teljesítményű, ill. üresjárati feszültségű az a táp?
Hmm.... Úgy látom most sem aprózod el Béla!
hát sajnos már letekertem úgy. hogy pufferelve 12V-ot ad le teljesítmény nincs megadva combos 2.5-es vezeték a szekundere. bőven 100VA felett tud de most vissztoldhatom mert TDA7376 lesz belőle és ahogy néztem a 15V az kell hogy valamit szóljon is a 35Wból mert köbö 15w-ot ad le 12V-on és úgygondoltam hogy első erősítőnek nem olyat építek amihez nemhogy az elektronikai alkatrészek árát kockáztatom a kudarccal. de 10ezerért vehetnék egy 2x24Vos toroidot amivel utánna nem sok mindent tudnék kezdeni. hát így röviden tömören ennyi a történet
Titi pedig segített/ segít hogy elkészüljön a mű megtervezi nekem a nyákot rendes tőle ilyen próbapanelon lesz megcsinálva és mivel itt mindenkitől csak ezt hallottam hogy elsőre ne komoly erősítővel kezdjen az ember hát ez lett belőle remélem jól fog és szépen szólni ha elkészül és némileg pofás is lesz majd csinálok képet
Üdv.JÓ. A külső burkolat? Vigyázzzz a hő elvezetésére!Öreg Tom.
Heló
Vettem nemrég egy félkész erősítőt, ami elég furán szól. Kis hangerőn is torz, de leginkább a basszusoknál. Van benne rövidzár védelem, szerintem az kavar be. Linkelek egy rajzot, aminek a rövidzár védelmi része ugyanolyan, mint az enyémnek: LINK A kérdésem az lenne, hogy kivehetném-e a T5, T6 jelzésű tranzisztorokat anélkül, hogy tönkremenne valami. Mert ha jól látom, azok csak a rövidzár védelem miatt vannak ott. A másik érdekesség, hogy a T5-ös jelzésű tranzisztor mindíg meghal: C-E átmenetnél majdnem rövidzár lesz bekapcsolás után. Terhelés nélkül szkóppal nézve semmi gond, tökéletesen átviszi, erősíti a jelet, de terhelést rákötve már nem jó.
Hali!
Bátran kiemelheted ezeket a tranyókat, nem történik semmi, csak nem lesz védelmed. Ha a T5 meghal, annak oka van. Lehet, hogy szakadt az 1 Ohm R18.
Sajnos hiába vettem ki a tranzisztorokat, ugyan az a hiba... Minden tranzisztort, diódát kimértem már, és mind jó. Lehet, hogy azért kicserélem mindet, nem nagy összeg.
Ha terhelés nélkül jó, akkor miért nem nézed szkóppal terhelve. Ilyen hibákat szakadások tudnak jól produkálni. Csak a tranzisztorok B-E, B-C diódáit mérted? Ezek jósága még nem jelenti azt hogy valóban jó. Az 1 Ohm-ot nézted?
Azért, mert itthon csak szkópom van, és nincs függvény generátorom. Csak suliban néztem, de ott meg nem terheltük le, itthon derült ki, hogy mégsem jó. Nem tudsz valami egyszerű alkatrészekből összerekható szinusz generátort? Elég volna, ha fix 1kHz-et kiadna, hogy tudjam nézegetni a jelalakokat az erősítőben. PC-t nem tudok odavinni...
Hello!
Először is köszönöm,örülök hogy tetszik külső burkolat nem lessz, szeretem látni a belső részeket Meg amit kell azt elszigeteltem zsugorcsövekkel meg satöbbi.
Építs egy fázistolós oszcillátort, ahhoz nem kell semmi, csak pár ellenállás, kondi, meg 1 tranyó.
Ha terheletlenül jó, terhelve meg rossz, akor lehet szakadt valamelyik végtranyó. Mutatós műszerrel mérd, a digitműszer nem ad rendes támpontot a működéséről a tranyónak.
Heló
Kössz a tippet, tegnap este úgy mértem (trafó szinuszát kapta). Ma megyek boltba, összedobok egy fázistolós oszcillátort. (bár biztos lenne itthon is alkatrész hozzá, de kicserélek minden tranzisztort a végfokban) Csatolom az erősítő dokumentációját. A nyugalmi áramot sem tudom állítani. A poti tekergetésével a TIP147 bázisán tudom állítani a feszültséget (-0,8 tól +0,9V ig) de a TIP142 bázisán fix 1,2V van, potira nem reagál. A TIP142-t már kicseréletm, nem az volt a gond. T5 is jó, azt is cseréletem. Szerintem még T3 lehet a hibás, ahhoz már nem volt este lelki erőm, inkább elraktam mára.
Sziasztok!
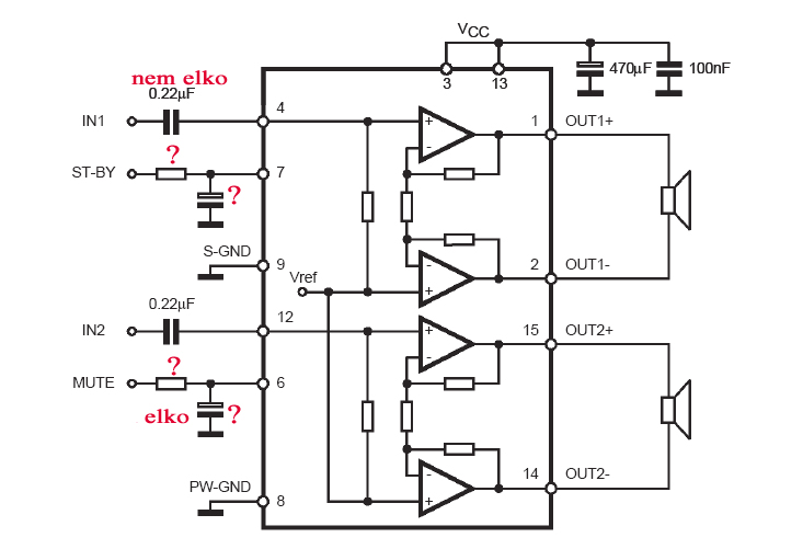
TAláltam itthon egy TV áramkörén egy TDA7266S IC-t. Utánanéztem az adatlapjának és egy 2X5W-os erőlködőt lehet belőle kihozni. Az lenne a kérdésem hogy áramkörön jól irtam-e a kondenzátorokat (elko/tantál) és néhány alaktrésznél nincs érték megadva De a pdf-ben több áramör is van bár azok szinte ugyanazok , szóval melyiket építsem meg? ugyanis kezdőcske vagyok és erőlködőt még nem építettem, ezt megakarom építeni, utána jöhet a TDA2030 ![]() Segítségeiteket előre is köszönöm!
Építsd meg az 5. oldalon található, 3a kapcsolást. Azon rajta van minden. Vcc az tápfesz. A bemenetekkel sorosan 220n-s fólia kondik vannak, a 10u és 470u az elektrolit kondi, a 100n-s meg szintén fólia. Nem tudom mennyire vagy kezdő, de trafó után egyenirányítás, pufferelés!
Sok sikert az építéshez!
ok, köszi
azért annyira kezdő nemvagyok, csináltam már tápot, IC-s kapcsit... csak amikor pl Topi munkáit meglátom kisebbség érzetem támad mégegyszer köszi |
Bejelentkezés
Hirdetés |















ha elkészül és némileg pofás is lesz majd csinálok képet
, szóval melyiket építsem meg? ugyanis kezdőcske vagyok és erőlködőt még nem építettem, ezt megakarom építeni, utána jöhet a 






