Fórum témák
» Több friss téma |
Alapvetően ez is egy RS (Set/Reset) tároló. Ahol ha azt egyszer átbillentetted, akkor azon az oldalon kedvedre nyomogathatod a gombot. Mert első megnyomásra átbillen és ebben a tárolt állapotában is marad.
Szia
Megépítettem a kapcsolást de randomszerűen váltja a LED-eket. Itt a link a videóhoz. https://goo.gl/photos/idg3UAHcgsdK6YYC9
Az IC pontos típusa 74HCT74N.
Ez nem az a kapcsolás amit én ajánlottam, mert látom hogy IC van benne.. De valamelyik bement (vagy több) "lóg a levegőben", CMOS-nál ezt nem lehet elkövetni. Valamint egy HCT maximális tápfeszültsége 6V.
Így kellet volna elkészíteni a kapcsolást..
Igazad van ezt proli007 ajánlotta.
És a hiba is meg van. Az amit mondtál, az egyik vezeték nem érintkezett rendesen. Ráadásul a kapcsolóul szolgáló vezetéket a test ponthoz érintettem, ami nem működik. Rájottem, hogy mindig a ledhez kimenő lábhoz kell érinteni. Hol az egyikhez, hol a másikhoz.
Ez a kapcsolási rajz sokkal bonyolultabb mint amit én készítettem a leírás alapján.
A te általad mellékelt képen a bemenő táp a 14-es lábra direktben megy az 1,4-es lábra pedig 10kOhm-os ellenálláson keresztül. Itt a 2,3-as láb van összekötve és nem a 2,6-os lábak. Ha jól értem a képet, akkor csak az egyik kapcsoló a SET elég, hogy váltsam a LED-eket, vagy a RESET gomb is kell, hogy visszakapcsoljam alapállapotra és feltváltva kell nyomni őket, hogy válsta a LED-eket.
Hello! Oké, azért írtam, hogy számtalan módon lehet tárolót építeni. De kissé kevered a válaszadókat.
Én nem igazán olvastam a leírást. De két különböző dologról van szó. - Ez amit rajzoltam, a tárolót RS tároló módban használja. Az RS tároló Set és Reset bemenettel vezérelhető. - Ha a 2-6 láb össze van kötve, akkor D-tároló üzemmódban működik az IC. ekkor a CLK bement minden felfutó élére átvált a tároló kimenete. Vagy si így egy nyomógombbal vezérelhető. De ebben az üzemmódban egyébként még használhatók az RS bementek is. - De egy logikai IC bemenetére határozott logikai jelek kellenek. Vagy is "L" szintű (0V) és "H" szintű (tápfeszültség). Amikor a nyomógomb nincs nyomva, az ellenálláson keresztül H szint van. Mikor meg van nyomva, akkor L szintű a bemenet.. De működéskor egyetlen "felesleges" bement sem maradhat szabadon. Vagy H vagy L szintre kell kötni, Különben csak zavarjeleket szed össze.. A hozzászólás módosítva: Dec 7, 2016
Szia
Ne haragudj. Tényleg összekevertem a válaszadókat. Az általad mutatott kapcsolást is meg fogom építeni. Azt hiszem az lesz a legjobb. A legjobb, hogy akár 4 LED-et is tud vezérelni, ami pont jó, mert amikor az egyik jelző zöldre vált, akkor a másik jelzőn lévő LED-nek pirosat kell mutatnia és fordítva is. A rajz alapján majd meg fogom tudni csinálni a másik két LED-re a többi lábakat. Lenne még egy kérdésem ami közben merült fel. Lesz majd közúti lámpa is ami 3 színű. Ahhoz milyen IC használható. Láttam kapcsolásokat, ahol 555-ös IC-vel van a 7474-es IC vezérelve, hogy mikor váltson. Nem lenne élethű de az megoldható, hogy a következőképpen váltson: piros-sárga-zöld-sárga-piros-sárga és így tovább. Szóval egy körforgás lenne. Így nem lenne talán annyira bonyolult. Köszönöm
Hello! Oké. Közúti lámpára számtalan kapcsolást látsz a hálón. A megoldás szinte mindig egy ütemadó (pld. 555), egy számláló (pld. 4017) és kapuzó dekódoló (pld. diódák). Ezzel a módszerrel ki lehet alakítani a valóshoz is hasonlító áramkört is. Pld..
Én is rajzoltam itt már pár kapcsolást "Traffic.." file név alatt, bár ott cseppet más konkrét igények voltak, pld. gyalogos átkelő is stb. Tehát cseppet komplikáltabb is ennek megfelelően. De a módszer ugyan az, ütemadó-számláló-kódoló..
Köszönöm a segítségedet.
Csak azért, hogy ne mond, hogy a" két kedvenc IC-dre" nincs megoldás..
Köszi
Elég lesz a beültetési rajzot elkészítenem.
Szia
Elkészítettem egyenlőre csak a 7474-es IC-vel a NYÁK tervét az IC mindkét oldalára, hogy 4 LED-et működtessen. Megnéznéd, hogy jó lett-e. Amit gondoltam: 8,9-es láb további 2 LED, a 10-es láb összekötve a 4-es lábbal a NYÁK másik oldalán, 1-es és 13-as láb összekötve, 11,12-es láb pedig csak mint a 2,3-as láb Köszönöm
Helo! Nem tudom mennyire érthető számodra a működése.
- Az U1 egy ütemadó. Ez tulajdonképpen generálja a sárga és a zöld jelzés idejét. Amikor 3-as kimenetének alacsony a szintje, akkor világít a sárga. Mivel az 555 kimenete maximum 200mA-ig terhelhető, ez önmagában meg is hajtja a sárga jelzéseket. - Az U2 tároló kimenetei mindig az ütemadó felfutó élére vált át. Ezzel a piros és a zöld jelzések meg cserélődnek. De mivel a CMOS kimentek nem tudnak ennyi Led-et meghajtani, így egy-egy tranyós emitterkövetővel erősítetem meg a jelet. - Ha áttekintjük egy lámpa működését, akkor a piros és a zöld jelzés között azt a különbséget lehet felfedezni, hogy amíg a sárga a piros ütem végén együtt ég, addig a zöld jelzés már sötét a sárga alatt. Így a sárga jelzés ideje alatt a zöld jelzést a Q1 a két dióda segítségével "kikapcsolja". - Ennyi az egész. Az R1 és R2 ellenállás értékével változtatható, a sárga és a zöld jelzés ideje. Természetesen a piros jelzés ideje, a kettő összege lesz, hiszen mindig a sárga jelzés végén fog átváltani a tároló. - AZ R5..R10 ellenállásokat célszerű a lámpába helyezni. Így Az egyik lámpához az R1-Y1-G1 és +táp vezetéket kell vinni, míg a másikhoz az R2-Y2-G3 és +táp vezetéket. Nyilván ha ez egy "kereszteződés", akkor ott négy lámpa van, ahol a szemköztiek működnek azonos jelleggel. De a tranyók ezt elviselik. - Az R5..R10 előtét ellenállások tényleges értékét lehet a Led színei és a kívánt fényerő (dióda típus) szerint kell megválasztani és színekhez tartozóan más-más érték lehet. - A CMOS 74HC74 nem használt felének bemeneteit itt is a GND-re célszerű kötni. - Tápfeszültség bekapcsolásakor, az első piros-zöld ütem közel kétszerese lesz a következő ütemeknek. Ennek oka, hogy a C2 kondinak ekkor 0..4V-ra kell töltődnie, míg a következő ütemeknél csak 2..4V között. (Ez az 555 sajátja, ami kivédhető, csak az ütemadót másképpen kell kialakítani.)
Jó lesz a nyák, de ha ténylegesen használni szeretnéd akkor..
- Az alkatrész lábakhoz célszerű nagyobb forrpontot tenni. A vezető sávokat szélesebbre választani. - A tápra szűrőkondit tenni (1..100uF) mert egy tároló könnyen átvált tápról érkező zajokra. De ugyan ez vonatkozik a bemenetekre is, így minimálisan a nyomógombbal párhuzamosan célszerű egy-egy 100nF-os kondit tenni. Mert a valóságban ezek is könnyen összeszednek bármi tranziens zajt és átváltanak.
Köszönöm a választ.
Igazából nem értettem a kapcsolást de most már világosabb.
Köszönöm
Akkor kicsit átalakítom és kiegészítem a kondenzátorokkal.
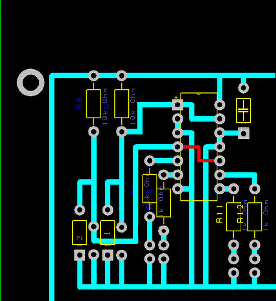
Átalakítottam a NYÁK-ot.
Az összes vezetőt kicseréltem 1 mm vastagságúra. Elhelyeztem egy LM7805-ös tranzisztort, hogy fix 5V legyen a bemenet és párhuzamosan tettem egy 100µF-os elektrolit kondenzátort a bemenethez. De ebben nem vagyok biztos, hogy párhuzamosan kell oda tenni. Megnagyobbítottam a forrasztási pontokat. Most 2mm nagyok és 1mm a belső furat átmérő. Illetve párhuzamosan egymás mellé tettem 6 db vezérlőt így most egy nagy NYÁK-on vannak. Gondolom az LM7805 elbírja. Egy-egy vezérlő nem vesz fel többet mint 100mA. Ha minden jó, akkor nemsokára nekiállok megcsinálni.
Hello! Most már sokkal jobb, bár vannak még vonalak, amik "elvékonyodnak néhol. Én kicsit összébb szedtem volna az egészet. Ha pedig több áramkör van együtt, akkor 2..3 IC-nként egy egy 100nF-os tápszűrőt célszerű tenni. (Odarajzoltam a 2a ábrára, hova) A stabilizátor ki és bemenetére közvetlen is kell 100nF-os kondit tenni, gerjedésgátlás miatt. (A legtöbb 78-as sorozat nem gerjedékeny, de a 79-esek bizony nagyon is azok.) Ha 6*100mA lesz az áramfelvétel, és a bementi táp feszültsége nem nagy (pld. 7..8V), akkor kis hűtőfelülettel elbírja a stabi. De a bementi oldali tápnál a pufferkondinak legalább 2200µF-nak kell lenni..
Apropó! Azért próbáld ki előtte az áramkört, valóban erre van-e szükséged hogy az elvárásaidnak megfelelően működik-e, mielőtt "sorozatgyártásba" kezdesz.. A hozzászólás módosítva: Dec 12, 2016
Kicsit átrajzoltam a dolgot és megrajzoltam a nyákot hozzá, hogy lendítsek kicsit a munkádon..
A dekódolás kicsit más lett. A piros-zöld váltakozva világít. És nem világíthat a zöld, ha a piros vagy a sárga világít. Így talán kissé érthetőbb a működés. A Led-ek előtét ellenállásait célszerűbb lenne a lámpáknál kialakítani. Ekkor a 220ohm-ok helyét a panelen rövidre lehet zárni és azt a lámpában kialakítani..
Köszönöm
Átalakítom az áramkört, ahogy ajánlottad. A 100nF-os kondenzátorból akkor elég csak kettő vagy nem baj, ha teszek minden egyes áramkörhöz? A bemeneti feszültség 12V lesz. Akkor tegyek majd rá egy nagyobb hűtőbordát? Vagy esetleg szedjem szét két részre az áramkört 3-3 felosztásban? Az áramkört kipróbáltam és az amire szükségem van. Ha megnyomom a gombot, akkor a váltó át fog váltani és a megfelelő sínpárnak mutatja majd a piros vagy zöld jelzést.
Köszönöm
Nekem ez sokáig tartott volna megrajzolni. Úgy néz ki, hogy majd kézzel kell megrajzolnom mindent, mert nincsen meg a felszerelésem és a lehetőségem, hogy bármi profibb módon készítsem el. Nincs lézer nyomtatom sem lézer fotó papírom . Írtam kínai NYÁK gyártónak, ha ők normális áron megcsinálják, akkor még talán velük csináltatom meg.
Igazából a normál TTL áramköröknél kell több szűrés. A CMOS nem oly érzékeny rá. Néhány kondi elég lesz.
Ha a táp 12V és a terhelőáram 600mA, akkor (12V-5V)*0,6A=4,2W a terhelése a stabinak. Ehhez egy 10K/W hőleadású (vagy enné nagyobb méretű) borda szükséges. (HeStore-nál megnézheted az mekkora.)
Köszönöm
Összehúztam az áramkört és behelyeztem a kondenzátorokat.
Oké, de most látom, hogy a stabi kimenetére tetted a 2200µF-os kondit. Én a bemenetére gondoltam pufferkondi gyanánt. De itt az a kérdés, miről táplálod majd. Mert ekkor a pufferkondi akkor kell, ha a táp egy trafó+egyenirányító híd. De ha ez egy kapcsolóüzemű táp, akkor semmi nem kell, (vagy is maximum egy 100µF-os) mert annak kimenete szűrt és benne vannak a kellő méretű kondik..
Amúgy a pufferkondit, mindig az áram "útjába" tesszük. Vagy is a táp a pufferre érkezik két "vezetékkel", és onnan megy tovább két "vezetékkel". Én azért a tápvezetékeket, még mindig megvastagítanám szélesre.
Rendben, megnagyobbítom a tápvezetékeket és áthelyezem a kondenzátort.
A táp még nem eldöntött de valószínű, hogy trafó lesz, mert akkor arról mehet majd a vonat, a váltóirányítás és a többi világítás is természetesen egyenirányító hidakkal. A vonat irányítást pedig 7V-os stab ic-vel szeretném megoldani, amit potméterrel lehet majd szabályozni.
Viszont akkor az egyenirányítót is célszerű a nyákra tenni. (Feltéve, hogy nincs "központi" egyenfeszültséged..)
A trafó valószínű, hogy ez lesz: http://uk.rs-online.com/web/p/chassis-mounting-transformers/0504016...23|cav
Az egyenirányító hidakon még gondolkozom. Lehet, hogy a trafó házában lesznek de ezt még nem sikerült eldöntenem.
Hello! Az igazság az, hogy ha a D-tárolónak csak az "RS tároló módját" alkalmazzuk, és 5V a tápfesz, akkor egy hagyományos TTL inverterből készült RS tároló alkalmazása itt sokkal célszerűbb lenne. Nem bosszantásképpen, de mutatok egy példát erre.
A TTL nyitott-kollektoros inverter, képes meghajtani két Led-et is. Nincs szükség annyi vezetékre, mert a jelzés és a vezérlés is azonos szálon fut. Csak amíg a diódák a plusztáp felől kapnak megtáplálást, addig a nyomógombok (váltók kapcsolója) a GND-re húzzák a vonalakat. Egy tárolóhoz két inverter szüksége. Mivel egy tokban 6db. inverter van, két IC-tokból kialakítható a hat tárolóelem. Mivel a két Led közül, mindig csak az egyik világít, elégséges egy előtét ellenállás a kettőhöz. Ezt célszerű a lámpánál elhelyezni, de még egy előnye is van a dolognak. A lámpák így elkészítéskor az 5V-ról tesztelhetők, de esetleges hibás bekötéstől sem sérül a Led. A kapcsolók zavarszűréséről szintén a két kondi gondoskodik. Ha feltétel, hogy tápfesz bekapcsoláskor meg legyen határozva melyik Led világít, akkor ez két különböző kapacitású kondival megoldható. Ma egyetlen szépséghibája van ennek a megoldásnak, hogy ezek a TTL IC-k már ritkán kaphatók. De bármely invertáló és nyitott kollektoros inverter megfelelő lenne hozzá..
Köszönöm
Ez tervezés szempontjából tényleg egyszerűbbnek tűnik. Ha jól értem a rajzot akkor nekem az LD4-nek az LD1-gyel és az LD2-nek az LD3-mal kellene összekötve lennie, hogy ne egyszerre mutasson 2 zöldet illetve 2 pirosat. Viszont a beszerzés az tényleg nehézkes, mert eBay-en pár van helyileg a többi Kínából jönne pár hét alatt, ami kicsit sok idő. Szerintem maradok az első változatnál, annak ellenére, hogy bonyolultabb. Már szerettem volna megkérdezni, hogy a közúti lámpa, ha négyet szeretnék, akkor azt hogyan tudnám megcsinálni, hogy összhangban legyenek egymással? |
Bejelentkezés
Hirdetés |




















