Fórum témák

» Több friss téma
Fórum » PIC16F877 égetési gond
Lapozás: OK   1 / 2
(#) NagyPeter hozzászólása Aug 23, 2007 /
 
Üdv.

Van itt olyan debreceni illető aki tud égetni PIC16F877-es mikrokontrollert? Sajnos kitöröltem belőle a letöltő hex fájlt és nem tudok UART-on újabb prgramot rátölteni! Kérem ha tud, valaki segítsen nekem, akkor sem baj ha fizetni kell érte!

Köszönöm előre is!

Üdv.: Péter
(#) lidi válasza NagyPeter hozzászólására (») Aug 23, 2007 / 4
 
Miért nem dobsz össze egy kis égetőt.

Bővebben: Link

Én ezt használom, normális soros portról mukodik. Tervezek persze epiteni majd 1x egy komolyabbat, pl icd2, de addig ez is megteszi. Égettem már vele 16f84 et, 12C509 et, meg 16f877 et is.
(#) potyo válasza NagyPeter hozzászólására (») Aug 23, 2007 /
 
Inkább ezt építsd, a jdm-el lehetnek (és vannak is) problémák: http://www.oshonsoft.com/picprog
(#) devil2006 hozzászólása Dec 17, 2007 /
 
Tudom fúj JDM!

De idáig működött... és most meg meghalt! 877A-t nem tudom égetni vele.... és hát sürget az idő! Help plz!
(#) Villám válasza devil2006 hozzászólására (») Dec 17, 2007 /
 
Nekem is működött a jdm-egészen addig, amíg meg nem döglött és nem tudtam mi a gond, fél nyáron át szívtam vele, aztán vettem PICkit2-t
(#) devil2006 válasza Villám hozzászólására (») Dec 17, 2007 /
 
Aham....
na de nekem Péntekig nem lesz PICkit2-m
És le kell adnom a vizsgamunkám! Nincs megoldás akkor JDM-re?
(#) Villám válasza (») Dec 17, 2007 /
 
Én nem találtam. Nekem behalt, hol égetett, hol nem, teljesen sztochasztikus volt. Azóta már olvastam, hogy sokan szenvedtek vele.
Hétfő van, holnap nyitásra lehet a boltba kocogni vagy égetőért vagy alkatrészekért.
(#) devil2006 válasza Villám hozzászólására (») Dec 17, 2007 /
 
szomorú!
itt az az átkozott hex file meg a pic is elöttem, de egyesíteni kéne
(#) devil2006 hozzászólása Dec 17, 2007 /
 
és amúgy hol és mennyié lehet pontossan ehez hozzájutni.... és pontossan mi is ez?
(#) potyo válasza devil2006 hozzászólására (») Dec 17, 2007 /
 
Ez ez.

Itt lehet hozzájutni. A PICkit 2 Debug Express kellene neked.


De ha van párhuzamos portod, akkor itt egy egyszerű, ám megbízható égető.
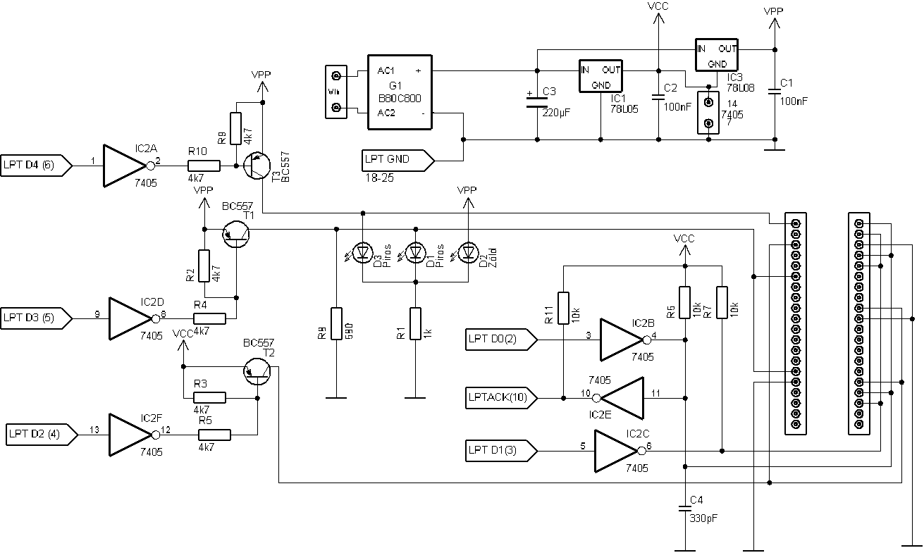
(#) sk3tch hozzászólása Dec 18, 2007 /
 
Bővebben: Link
en ezt hasznalom es semmi gondom nincsen vele merthogy kulso tapos. masreszt jo leiras van hozza'.amugy azert atkell nezni a rajzot mert nekem pic16f628 van es azt egettem de szerintem mukodne azzal is labakat nezd at jo helyre mennek e
(#) edison01 hozzászólása Feb 18, 2008 /
 
Sziasztok!
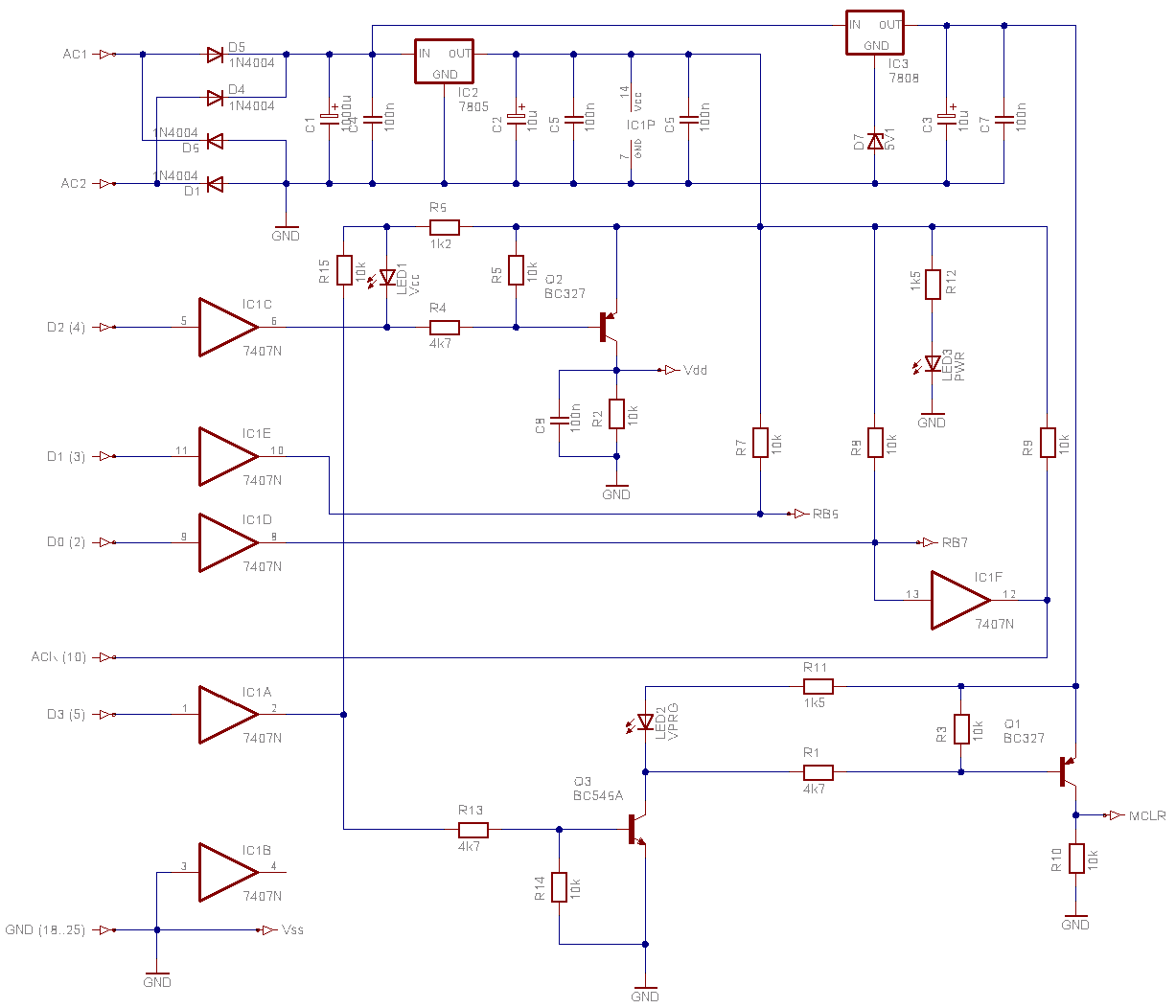
Ugyancsak 16F877 es gondom van.. már egy ideje harcolok egy égetővel, amit egy egységcsomagban vettem.Összeraktam (ez egy propic2 égető).NA ezzel még egy picet sem tudtam életre kelteni.
Hibakód:" programming failed at code address 0000h ! "
"verify failed at address 0000h ! "
Pic-proggal próbálkoztam. rajzot mellékelem...
feszültségek jók, 5v meg a 13 volt is. törjem ketté vagy van tippetek? Köszi!

p16pro.gif
    
(#) potyo válasza edison01 hozzászólására (») Feb 18, 2008 /
 
Van a hozzá adott szoftverben lehetőség a vonalak kapcsolására teszt céljából? Ha van, mérd végig az égetőt. Ha nincs, akkor szedd le az oshon vagy watt programját, és azzal ellenőrizd le a vonalakat.

Mindenesetre az órajel és adatvonalakra rakott 10k felhúzókat cseréld ki 1k-ra, vagy akár lemehetsz 470ohm-ra is (ami van a fiókban).

Másrészt a foglalatos égetés helyett inkább az áramkörön belüli égetésre koncentrálj. Ha az égető elektronikailag rendben van, a fenti két szoftverrel működni is fog.
(#) edison01 válasza potyo hozzászólására (») Feb 18, 2008 /
 
ok értem..átalakítom aztán meglátjuk. Amúgy most rakok össze egy pickkit 2 öt, de valamivel égetnem kellene a benne rejlő picket..ezért görcsölök egy másik égetővel... én is az ICSP híve vagyok,de majd ezután következik..... köszönöm a segítséget!!!
(#) kobold válasza edison01 hozzászólására (») Feb 18, 2008 /
 
Hasonló van nekem is, csak 7407-tel, hibátlanul megy vele a kiszerelt és az ICSP programozás is.
A rajzod szerintem nem a legjobb, a tok miatt. Egyrészt sosem szerettem a kollektív tokot, vagyis az olyan bekötést, ahol minden procit ugyanott programozunk fel, hacsak nem vagyunk halálbiztosak abban, mi fog a lábra menni írás közben. Inkább egymás mellé három-négy tok, a gyakoribb prociknak, és szigorúan csak az legyen bekötve, aminek kell.
Másrészt, 877-ből kiindulva, nem is értem a bekötését. 1-esre Vpp, eddig jó. 3-asra mehet Vcc, 6 és 15 lábakra megint Vpp, 16-ra GND, ezekre 877-nél semmi szükség. Nincs viszont Vcc a 11-es, és GND a 12-es lábon, ami kellene.
Szerintem próbáld ki úgy, hogy pl. vezetékeket a programozótokba dugva, egy másik tokra átviszed a Vpp (1), Vcc (11, 32), GND (12, 31), PGD (40), PGC (39) lábakat, úgy mennie kellene. Ha megy, akkor meg inkább cseréld le ezt az egy tokot a különállókra.
(#) edison01 válasza kobold hozzászólására (») Feb 18, 2008 /
 
köszi a tippet! én is furcsáltam ezt az áramköri megoldást, de gondoltam ez már működött, hamár kiadták csomagban..már építgettem rajta hasonlóan amit írtál ,de valamiért nem akar műxeni.... szerintem egy másik égetőt kipróbálok...ezt meg nyekk... háj!
(#) potyo válasza edison01 hozzászólására (») Feb 18, 2008 /
 
Nincs ezzel az égetővel semmi gond, egyedül azok a 10k ellenállások nagyok benne, azokat kell kisebbre cserélni, és csak az adott pichez szükséges jeleket vezetni rá a picre, ezt az univerzális foglalatot pedig hanyagolni.

Ott az a két szoftver, amiket linkeltem, azokkal egyenként le lehet ellenőrizni a jeleket, és meg lehet találni a hibát. Nekem is ilyen volt hardverileg az első égetőm, ma is megvan, néha használom is.
(#) edison01 válasza potyo hozzászólására (») Feb 18, 2008 /
 
Értem!Köszönöm a tippet, és még egyszer bocs!
(#) kobold válasza potyo hozzászólására (») Feb 18, 2008 /
 
Idézet:
„egyedül azok a 10k ellenállások nagyok benne”

Nincs azokkal szerintem semmi baj, a tokbekötés nem jó. Én mindenhová 10k-t raktam, mert az volt itthon, de még sosem tévesztett egy bitet sem

7407.png
    
(#) potyo válasza kobold hozzászólására (») Feb 18, 2008 /
 
A 7808 földjét köthetted volna a 7805 kimenetére, akkor nem kell a zéner
(#) edison01 válasza kobold hozzászólására (») Feb 18, 2008 /
 
hát passz... a tokot átalakítom az biztos, a bekötéseket módosítom aztán majd meglátjuk. ezt az oshon féle égetőt már nézegettem, de szerintem el jött az ideje, hogy kipróbáljam... nem hittem volna, hogy ennyit lehet bajlódni egy égetővel...
(#) potyo válasza edison01 hozzászólására (») Feb 18, 2008 /
 
Az oshon is ugyanaz elektronikailag, mint a tiéd!
(#) kobold válasza potyo hozzászólására (») Feb 18, 2008 /
 
Teljesen igazad van Csak hát... Néha nem gondolkodik az ember...
Ma is csak tanulgatom ezt a villamosságot, így ritkán sikerül optimálisat alkotnom
(#) edison01 válasza potyo hozzászólására (») Feb 18, 2008 /
 
óó már áthekkeltem a táprészt, ott már azóta egy 7812 stabil Ic figyel, középső lába két diódával a földre kötve, így a 13,2 v simán műxik..
(#) edison01 hozzászólása Feb 19, 2008 /
 
háj..ismét égetési gond... átalakítottam mindent, egy darabig eljut az égetés, aztán megint hibakód..programming failed at code address 000Ah
pic 16f870 -t olvassa, de elakad a programozás, a 16f877A -t, meg egyáltalán nem olvassa és nem is programozza.miért akadhat el a programozás?? min kéne változtatni még?
köszi!
(#) kobold válasza edison01 hozzászólására (») Feb 20, 2008 /
 
Először is ellenőrizd le, hogy nincs-e véletlenül forrasztási hiba valahol. Remélem, a közös tok helyett már csak azok a lábak vannak bekötve, amikre ténylegesen szükég is van. Ha szemre minden rendben van, valószínűleg a tápfesz nem stabil, vagy zavarja valami. Közvetlenül a toknál tegyél egy-egy 100 nF-os kondit a Vcc és a GND közé (a Vpp-re ne), illetve, ha a programozó szoftver engedi konfigurálni az írási / olvasási ciklusok idejét, vedd lassabbra ezeket.
(#) Novak válasza kobold hozzászólására (») Feb 20, 2008 /
 
Bocs, kicsit régebbi hozzászólásokra reagálok: nemtudom miért szidják annyian a JDM-et. Nekem már több 2 éve az van, és soha egyetlen egyszer sem volt semmi gondom. Ráadásul próbanyákra van megépítve, bontott alkatrészekből
Na mindegy, ezekszerint részben PC függő a dolog.
(#) vizor válasza Novak hozzászólására (») Feb 20, 2008 /
 
Idézet:
„Na mindegy, ezekszerint részben PC függő a dolog.”


Ez így van. Bizonyos pc-k portjai le tudják adni a megfelelő feszt, némelyiké nem. Azok is jól működhetnek, ha az égető külön tápról megy.
(#) potyo válasza Novak hozzászólására (») Feb 20, 2008 /
 
Nem részben, hanem teljesen. A JDM működése feltételezéseken alapul, olyasmiken, amiket az rs232 nem garantál. Sőt ha a portok tökéletesen követnék a szabványt, akkor egy gépen se működne a jdm.
(#) andrewboy999 hozzászólása Márc 30, 2008 /
 
Hali! Én arra lennék kíváncsi, hogy megépítettem ezt az áramkört, Bővebben: Link és ehhez picprog-ot ajánlanak, de ezt honnan tudom ingyenesen leszedni? És ezzel pic16f877-est is tudok égetni?
Következő: »»   1 / 2
Bejelentkezés

Belépés

Hirdetés
XDT.hu
Az oldalon sütiket használunk a helyes működéshez. Bővebb információt az adatvédelmi szabályzatban olvashatsz. Megértettem