Fórum témák
» Több friss téma |
Mielőtt kérdezel, a következő két dolgot ellenőrizd!
I. A helyes tápfeszültségek megléte.
II. A kimeneten van-e egyenfeszültség.
Élesztés.
Ezt se feledd!
A mellékelt ábra segítségével próbáld meghatározni mekkora lesz az erősítőd legnagyobb kimenő feszültsége! Ha ezzel megvagy, az eredményt emeld négyzetre és oszd el a hangsugárzód impedanciájával, megkapod a várható legnagyobb teljesítményt.
Itt van például a reloop által linkelt Hiraga. De Nelson Pass úr oldaláról koppintva a te erősítőd is módosítható. Kicsit szűkös az időm, de nem felejtelek el.
Jolvan koszonom raersz vele ha lessz elegendo idod.
Majdnem. A legjobb a semmi.
Vannak erősítők, ahol a kollektor GND-re van kötve, így nem kell szigetelni a tokot. Na ez a legjobb hőátadás. Pláne ha forrasztva van, rézre. Illetve ezüstre. Na jó, ez utóbbi már agymenés. A gyémántbetétes hűtőbordát már csak poénból említem. (10-szer jobb hővezető a gyémánt, mint a réz.)Viszont berillium-oxid szigetelő alátétet használtak szkópokban. Biztos máshol is. https://www.americanberyllia.com/beryllium-oxide#properties Csak sajna mérgező.
Sziasztok!!!
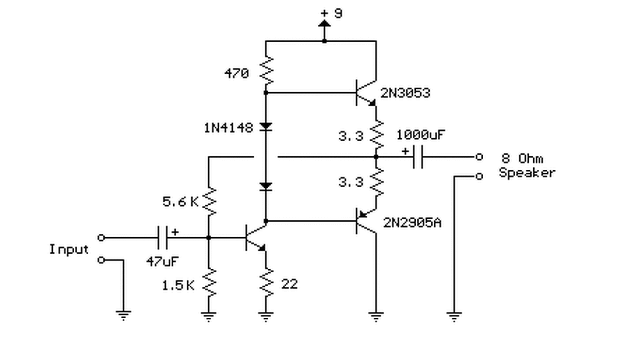
Én még kezdő vagyok. Épitettem egy nagyon egyszerű erősitőt (még most tanulok), BC182-vel. A kapcsolási rajzot mellékelem. Az lenne a bajom, hogy a kondenzátorok elektrolitok és egy szimulációs program szerint nem szabadna elektrolitok legyenek. Ez igaz? Mert megépitettem és nem működik???
Tökéletesen megfelelnek oda az elektrolit kondenzátorok.
A bemenetre a 100µF kicsit nagynak tűnik, de ettől még működnie kellene. Azt mondod hogy megépitetted és nem működik? A tranzisztor kollektora és emittere között nagyobb min 1V, de kisebb mint 12V-nak kell lenni. Mekkora értéket mérsz?
Kimértem amit mondtál és 2.4V lett, a kollektor pozitivabb. És amúgy tényleg nem működik.
Ez a rajz nem jó. Kiszámoltad mekkora áram folyhat a tranzisztoron, illetve a terhelés (fülhallgató) felé?
Én nem számoltam ki de innen többet megtudhatsz Bővebben: Link
Bocsi kattints az "Erősítők" alpontra. Ott ki van számolva pár adat a 8. oldalon.
Mi az, hogy "nem működik"? Mit kötöttél a kimenetére, és mit a bemenetére? Mert ha pl. hangszórót, akkor az lenne a csoda, ha erősítene. Ahogy látod a rajzon, 10 k terhelő ellenállásra lett méretezve.
Szia. Rájöttem hogy ha elhagyom az emitterkondenzátort akkor szépen szól. A bemenetre a telefonomat köttem a kimenetre egy rádióból kitermelt 8 ohmos hangszórót. A hangerő kicsivel gyengébb mint a telefon saját hangereje. Az lenne még a kérdésem hogy mi a terhelő ellenállá szerepe ès hogy kell meghatàrozni az èrtèkt. Köszönöm a vàlaszokat.
Akkor működik ez, csak a terhelő ellenállás nem 10KOhm, és így ennek megfelelően viselkedik
![]() Idézet: „Rájöttem hogy ha elhagyom az emitterkondenzátort akkor szépen szól.” Ezen még agyalok alvás közben...
Hogy érted hogy a terhelő ellenállá s nem 10 kohm. Nekem van egy 10 kohmos ellenállás + a hangszoró.
A terhelő ellenállás így tehát a kettő eredője, vagyis 8*10000/10008=7,99 ohm. Nyilván nem fog erősíteni így túlterhelve.
Nem vakon megépíteni kellene ezeket a kapcsolásokat, hanem az alapoktól megérteni a mennyiségi összefüggéseket. Nem csak linkelni és hivatkozni kell a tanagyagra, hanem megérteni, gyakorolni. A hozzászólás módosítva: Ápr 12, 2017
Szerinted nem tud ez az erősitő kapcsolás sokat erősiteni? Na mindegy elindulásnak ez is jó. És mit tudsz ajánlani mit gyakoroljak?
A hozzászólás módosítva: Ápr 12, 2017
Az még elindulásnak sem jó, főleg ha egy telefon a forrás, és egy hangszóró a vége. Ahhoz minimum ebből a kapcsolásból kellene elindulni.
Tegyél rá egy 10 kOhm-os fülhallgatót. Ahhoz van méretezve.
A hozzászólás módosítva: Ápr 13, 2017
Idézet: „És mit tudsz ajánlani mit gyakoroljak?” Idézet: „Én nem számoltam ki de innen többet megtudhatsz Bővebben: Link” Mondjuk próbáld meg kiszámolni! Ezt hívják elektronikának, nem a forrasztást. Először is meg kellene érteni a működést! Ide vonatkozó alapismeretek (amiknek használatát rutin szinten érdemes elsajátítani): - ohm törvény - (kirchoff törvények) - norton és thevenin generátor - szuperpozíció elve - tranzisztor működése - munkaponti linearizáció - (stb...) Ezen kívül meg kellene érteni, hogy a 10k a kimeneten nem az erősítő része, hanem a rá kötött terhelés ellenállását mutatja. Plusz még az is fontos, hogy ha te nagyjelű erősítőt szeretnél (értsd: értelmes hangerő jöjjön ki hangszóróból, elfogadható torzítással), akkor foglalkozod kellene a kapcsolás által maximális leadható árammal mind kifolyó, mind befolyó irány mellett. Azokat a tananyagokat azért tették fel, hogy megtanulhasd az egészet, nem pedig építési tanácsadásként. De pl. itt a 22. oldalon egy eléggé lényegre törő részt találsz erősítők kisjelű viselkedésére vonatkozóan (feltéve ha már érted az alapjait): http://www.puskas.hu/r_tanfolyam/felvezetok.pdf A 23. oldal tetején láthatod a fontos karakterisztikákat, és az erősítés mechanizmusát. Csak épp nálad a munkaponti áram mindössze 1 mA, ezért a bal felső negyedben látható transzfer karakterisztikának egy olyan szakaszán vagy, ahol jóval kisebb a meredekség, így persze a kollektoráram változása is kisebb. Az R ellenállás pedig a terhelés párhuzamos hatása miatt mindössze 8 ohm, ezért a munkaegyenes szinte függőlegessé szorul össze, így sokkal kisebb lesz a kimeneti feszültséged. Konkrétan Ic=1 mA mellett a meredekség jó közelítéssel S=Ic/UT, ahol UT a termikus feszültség, 26 mV, tehát 1mA/26mV=39 milliSiemens. Ezt elosztva a munkaegyenes meredekségével, G=1/R=125 milliSiemens-szel (vagy simán szorozva a munkaellenállással) kijön, hogy a feszültségerősítés Au=S/G=S*R=0,3, vagyis nem erősít, hanem csillapít. Ugyanezekből azt is ki lehet következtetni, hogy mit kellene csinálni ahhoz, hogy erősítsen: A meredekség arányos Ic-vel, tehát olyan nagy Ic munkaponti áramot kell beállítani, amekkorát csak biztonságosan elvisel a tranyó (ami persze lehetne akár egy nagyobb teljesítményű típus is). Pl. Uc=3 V mellett Ic=100 mA az 300 mW disszipáció, amit még elvisel a tranyó. Ehhez először is le kell cserélned Rc-t és Re-t. Re legyen most 0, mert ha nem, akkor a fenti számításoknál a meredekséget csökkentené. Számoljuk ki Rc-t! A tápfeszből 3 V esik a tranyón, a többi Rc-n, és az áram végig azonos, Ic, tehát Rc=(12V-3V)/100mA=90 ohm. Ez lehet 100 vagy 82 is, ha épp olyat találsz. Másodszor pedig be kell állítanod a bázisáramot. Ahhoz, hogy stabil legyen a munkapont, R1 felső végét tápfesz helyett a kollektorra kell kötni, ezzel negatív visszacsatolás alakul ki, ami stabilizálja a munkapontot. R1-en kb. 3V-0,8V=2,2V fog esni, és célszerű úgy méretezni, hogy a bázisáramnál sokkal nagyobb áram folyjon rajta, mondjuk 5-ször akkora. A bázisáram Ib=Ic/Beta= kb. 1 mA (meg kellene nézni a tranyó adatlapján az ehhez az IC áramhoz tartozó Ib-t, de most ez nem annyira fontos). Tehát R1=2,2V/5 mA=440 ohm helyett lehet egy szabványos 470 ohm. R2-n Kirchoff csomóponti törvénye alapján (házi feladat: rajzold fel előjelhelyesen az áramirányokat!) pont Ib-vel kevesebb áram folyik, tehát R2=0,8V/4mA=200 ohm. Na most ennek az erősítése elvileg kb. Au=Ic/UT*Rt=100mA/26mV*8ohm=32, de valójában ekkora áramnál a BC182 már nem viselkedik ideális tranzisztorként, csökken az erősítése, így lehet hogy csak 10-20-szoros lesz. Mindenesetre nagyon sokkal többet fog így erősíteni, mint az eredeti méretezéssel. Azonban már 10-szeres erősítés mellett is egész biztosan túl fogja tudni vezérelni a telefonod, mivel egész eddig nem foglalkoztunk a kivezérelhetőséggel, ami erősen korlátozott egy ilyen egyszerű kapcsolásban: a maximális kimeneti árama pozitív irányban megegyezik Ic-vel, ami ugye 100 mA, és ez 8 ohmon mindössze 800 mV, ami előfordulhat hogy kevesebb, mint amit a telefon ki tud adni. Negatív irányban a tranzisztor szaturációja korlátozza a kivezérelhetőséget, ami sacc/kb. Uce=1 V környékén következhet be ilyen, a BC182 számára viszonylag nagy (300 mA fölötti) Ic mellett. Tehát negatív irányban kicsit izmosabb a kapcsolás, talán még -2V csúcsfeszt is kiadhat (ez az adott tranzisztor minőségétől függ). A másik módja az erősítés növelésének (Au=Ic/UT*Rt!), hogy nem Rt=8ohm-os hangszórót kötsz rá, hanem nagyobbat. Pl. léteznek 200...600 ohmos fülhallgatók. Na ezekhez értelmes módon lehet használni ilyen egyszerű 1 tranzisztoros erősítőt is. A hozzászólás módosítva: Ápr 13, 2017
https://www.onsemi.com/pub/Collateral/BC182-D.PDF
(Figure1 jobb oldal ![]() A BC182 szaturációs feszültsége már 100 mA mellett is 0,5V, úgyhogy 300 mA-en lehet vagy 1,5 V, tehát az előző hozzászólásomban írt -2V inkább csak -1,5V. BC337 sokkal jobb lenne ide, ezzel fel lehet menni Ic=200 mA nyugalmi áramig, és az erősítése sem csökken jelentősen az elvi értékhez képest. A bemenetre egy kis soros ellenállást bekötve, mondjuk 220 ohmot, a túl nagy erősítés és ezzel együtt a torzítás csökkenthető, és egy gyakorlatilag is használható erősítőt kapunk, kb. 2-szeres erősítéssel. Természetesen ennél sokkal jobb eredményt ad egy több tranzisztoros kapcsolás, de hogyan fogja valaki azt megérteni, ha az egy tranyóst sem érti? A hozzászólás módosítva: Ápr 13, 2017
Köszönöm szépen ezt a szép levezetést és a türelmet. Igazad van elég sokat kell még tanuljak ezzel kapcsolatban. Kellemes Húsvéti ünnepeket kivánok mindenkinek.
![]()
sziasztok(!) érdeklődnék hogy tda1512Q val végfokot lehet e épiteni, és ha igen valakinek van e kapcsolási ill áramköri rajza? illetve nyáklaprajz. előre is köszönöm(.)
A mondatokat nagy kezdőbetűvel írjuk, és a mondatok közben, végén írásjeleket használunk! A hozzászólás módosítva: Ápr 13, 2017
Hello! Kedves fórumozók kérdésem az lenne hogy, sztereó jelet hogy tudok bontani mély illetve magas jelre (2.1). Előzőekben tettem említést az 5.1-emről de nekem elég lenne belőle 2.1 is. Mivel külön aux bemenet nincs az eszközön magán az erősítőt tartalmazó részen csak szétválasztva, illetve ezáltal nem magában a készülékben vannak szűrve a jelek hanem a készüléken kívül így kell beérkezzenek. Bemenetet laptopról illetve, telefonról működtetném. Ha valakinek van javaslata azt szívesen meghallgatnám. Segítségetek előre is köszönöm!!
Miért akarod bontani? A 2.1-et házilag úgy szokták (úgy érdemes) csinálni, hogy van az alap sztereó rendszer, ami ki van egészítve egy plusz hangszóróval ami csak a szub tartományban dolgozik. Ehhez kell a sztereóból egy közösítő (összegző), meg egy alul áteresztő szűrő, vagy egy olyan végfok ami csak a kívánt mély tartományt viszi át.
Persze a bóvli kategóriában ahol a 2 csatornát PC speaker kaliberű hangszórók biztosítják, lehet létjogosultsága a felül áteresztő szűrőknek is.
Maga az erősítőn a 2 front,center,és rear plusz a mény bemenet van. Maga a mély aktív mély, de én csak a 2 front ill az aktiv mélyet akarom/tudom kényelmessen kihasználni, a hely szüke miatt. Ez az oka. Sajnos elve szétválsztva van a bemenet szoval már ily modon kell megoldanom.
Sziasztok, szakvéleményezést szeretnék kérni!
Ez az áramkör működhet-e megbízhatóan magasabb, 2 x 70V helyett 2 x 82V tápfeszről? (csak ilyen trafó van kéznél, át nem tekerhető, 2 x 60V AC-t ad) Az erősítő már meg van építve, de nem az MJ 15003-004 párral, hanem 022-023-assal, többi tranyó is nagyobb fesztűrésű a rajzon szereplőnél. (eleve ilyenek voltak kéznél)
Helló.
Az MJ15022-023 200V-16A-es tranzisztor. Egy most javított ElectroVoice P1200-ba 2X90V nál biztosan működnek. Ha a csak a végtranzisztorokon múlik, és nem hamis tranyók akkor bírni fogják. Hogy a meghajtásban kell e valamit változtatni, azt a szakik megmondják. |
Bejelentkezés
Hirdetés |






Vannak erősítők, ahol a kollektor GND-re van kötve, így nem kell szigetelni a tokot. Na ez a legjobb hőátadás. Pláne ha forrasztva van, rézre. Illetve ezüstre. Na jó, ez utóbbi már agymenés. A gyémántbetétes hűtőbordát már csak poénból említem. (10-szer jobb hővezető a gyémánt, mint a réz.)









