Fórum témák
» Több friss téma |
Idézet: „Nem tudom most hogyan van kötve, mindét módszer működhet. Ha páthuzamosan vannak, akkor mehet ugyan az a Data, Clock, tárolás mindháromra, hiszen minden szín ugyanazt a ledet választja ki, így egy 0x80-at írva, majd végigléptetve sorba végigmegy mind a 8 leden. A PWM jeleknek persze különbözni kell. Mivel így alacsony lesz a ledek kitöltési tényezője, emelni kellene az áramon, de ezt ugye a 595 korlátozza (bár az adatlap a dinamikus terhelésről nem ír). Érdemes kicsit utána számolgatni mire mennyi idő maradhat, ha ezt így oldod meg.” Most sorba van kötve a shift végén lévő lább adja a DATA-t a következö lábra. Párhuzamnál arra gondoltam hogy a data lábakat külön vezérelném de minden más marad . Melyik jobb??
Akkor egyenlőre hagyd így, úgyis csak az elején egyszer kell egyszer kitolni azt a három egyest, utána ugyanúgy csak eggyel kell arrébb léptetni.
Sziasztok!
Egy LM35 hőmérsékletszenzorral (10mV/°C) szeretnék hőmérsékletet figyelni, majd ennek függvényében egy pwm-et megoldani PIC16F1825-el.A probléma a következő: beállítom a PIC ADC-ét és a referenciafeszültségét 2,048V-ra, de az ADC továbbra is Vss-hez viszonyít. Ezt kivéve minden teljesen jól működik. Mit rontottam el?
Mármint a Vdd-t akartad írni, mert amúgy a Vss az a GND illetve az áramköri nulla lenne. Attól felfelé mérne a Vref -ig. Az LM35 emlékeim szerint 5 Volt táp esetén 2,5V kimenetet ad, ez változik fokonként 10mV-ot. Így ha nem használsz valami osztót az AD bemenetén akkor betetőzik a konverzió ... De lehet, hogy tévedek.
Bocsánat, tévedek... már nem törlöm. A hozzászólás módosítva: Jún 29, 2017
Igen, jogos, Vdd.
Az LM35 (adatlap) bekötésénél semmi extrát nem követtem el, csak rákötöttem az 5 voltot meg a testet, így a kimeneten 250mV van 25 fokos hőmérsékletnél, az adatlap szerint 2 foktól 150 fokig használható ezzel a kapcsolással.Szóval 20mV-tól indul a kimenete. Egyelőre csak egy poti van bekötve az LM35 helyére. A programban a dutycycle állító lépcsős függvény első lépcsője 200-nál van, ami 400 mV-nál lenne 2,048V Vrefnél. Viszont nekem az első ugrásnál én 980 mV körüli értéket mérek az analóg bemeneten, amit ha kiszámolom, akkor a referencia még mindig a Vdd.Ettől fölfelé tök jól működik minden, csak le kellene tolni az egészet, de valamiért nem akar beállítódni a Vref A hozzászólás módosítva: Jún 29, 2017
Megvan a megoldás.MikroC fordítót használok.Az ADC értéket az ADC_Read() függvénnyel olvastam be. Átírtam ADC_Get_Sample()-re és most már úgy működik, ahogyan kell.
Egy érdekes dolgot vettem észre, vagy csak én nem ismerem okát. PIC18F46K22 ic. RA0 lábát komparátor bemenetnek használom, belső ref. a komparátor másik pontja, rendben működik.
Ez a bemenet soros 3.3K ellenállással, ezután PIC lábnál ZPD5V1 zenerrel védve. Ha a bejövő jel 0V alá megy, kb.: -4V-ot meghaladja lefelé, leáll a PIC. Pedig a zener -0.6V-nál vág, és a PIC-ben is van védődióda, ami kb. ugyanitt vág (szkóppal nézve). PIC 16MHz kvarcról 4xPLL 64MHz-en megy. Betettem még egy schottky diódát is ide védelemnek, kb.: -0.35V-nál vág, így nincs probléma. A többi digitális bemenetnél ugyanez a megoldás nem okozza a pic leállását.
A zpd5v1 az egyik irányban vág 5.1v-on, a másikban 0.6v-on. Milyen irányban kötötted be?
Pozitív irányba vág 5.1V-on, negatív irányba 0.6V-on. Ez jó is, szkóppal nézve is -0.6V alatt, és 5.1V felett van vágás. Tehát a vonallal jelzett katód a pic bemeneten, anód 0V-on.
Tényleg furcsa jelenség, de igazából csak szerencséd van, hogy nem ment tönkre a pic. Az a zéner nem tud bármennyi áramot nyelni, és így fejből nem tudom a nyitó irányú karakterisztikáját. Lejjebb is tud az menni -0.6v-nál. Ami bemeneti védelem van a pic-ben, arról nincsenek pontos részletek, csak annyi, hogy az absolute ratings is jelzi, mit szabad, és mit nem, és hogy a korlátokon kívül nincsen garantálva semmi. A beépített védelem nem a zavartalan működést hivatott biztosítani, hanem csak megvédeni a pic-et, és még azt is csak korlátok között, ne legyél telhetetlen
Például valami induktív parazita jelenség egy állapot váltásnál ledobja a bemenetet mínuszba egy nagyon rövid időre, arra biztos jó a bemeneti védődióda, de nem olyasmire, hogy izomból lehúzod valami jellel. Ha zavartalan működés kell, akkor kellenek a plusz külső alkatrészek.
A pic 3.3k keresztül kap -4V-ot, az ellenállás áramkorlátja gondolom elég lenne, vagy talán mégsem. Ez nem üzemszerű állapot, csak én teszteltem ezt a fajta védelmet. 0V és 4.5V tartományon belül van a bemenő jel, ez gépen üzemel, előfordulhatnak más hiba miatti zavarjelek. Akkor jobb védelmet kell beépítenem, eredetileg arra gondoltam, a zener jó lesz. A schottky diódánál nincs működési probléma, 0.35V-nál nyit akkor ez sem biztos védelem?
A zener picit lejjebb nyit -0.65V mint a pic védődióda -0.6V. Köszi. A hozzászólás módosítva: Júl 3, 2017
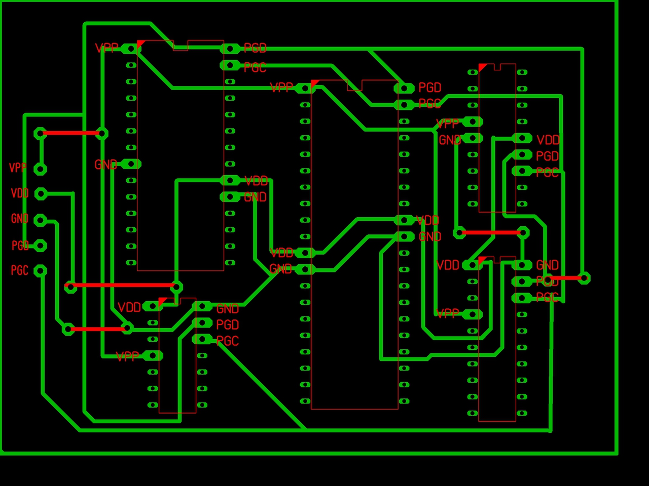
Sziasztok! A csatolt áramkör alkalmas lenne a PICKIT3 adapterének?
Teljesen felesleges ilyeneket csinálni. A legjobb ha eleve rátervezed az ICSP csatit a kész áramkörre. Ha ez nem megoldható akkor egy sima bedugós breadboard sokkal értemsebb megoldás. Ráadásul ha nem karos aljzatokat teszel bele, akkor még hátráltat is, mert a sima aljzatból többször kiszedni az IC-ket, eléggé megviseli a lábakat.
Úgy érted, hogy amit szeretnék építeni áramköröket, arra tervezzem rá az ICSP csatit? Mert ha igen, az egy jó ötlet, és köszi, eszembe se jutot volna.
Persze! Ez egy gyakran alkalmazott megoldás, de nem mindig lehetséges a kialakítása sajnos, de ha egy mód van rá érdemes azt az 5 tüskét rátenni a panelra. Én csináltam már úgy is, hogy az 5 csatlakozó nem egymás mellett volt.
A hozzászólás módosítva: Júl 3, 2017
Azért nem árt megnézni, hogy a kapcsolás lehetővé teszi-e az ICSP -t.
- van-e kapacitás az ICSP vezetékeken, van-e jelentős terhelés rajtuk, - okozhat-e problémát, hogy a MCLR vezetéken megjelenik a Vpp is, - ha a "Vpp first programming entry" -t kell használni, fogja-e tudni táplálni a PICKitx a panelt, eég gyorsan tud-e bekapcsolni a Vdd.
Az adatlapot itt találod: Bővebben: Link
A "DS40001412G-page 414" lap azt írja "Voltage on any pin with respect to VSS (except VDD, and MCLR)...................................................-0.3V to (VDD + 0.3V)". Vagyis kívül vagy a működési korlátokon a -0.35v-al is, de a gyakorlatban valószínűleg túl fogja élni a pic. Mondjuk lehet egy fáradási jelensége, gyorsabban megy majd tönkre, ezer esetből 1-2-nél misztikus hibajelenségek lehetnek, ilyesmit okozhat. De összességében elmegy. Ha azt cikinek érzed, mert kényes helyre tennéd, tervezd újra azt a kapcsolást kicsit izmosabbra, és előreszámíthatóan védd ki a negatív feszültség esetét. Még a/d-nél is meg lehet olyat csinálni, hogy jelszint korlátozol, dc feszültségre ültetsz, és kondenzátor nélkül csatolsz - még annak sem kellene kötelezően mínuszba mennie.
Az egyik gyakorlati lehetőség direkt nagyobb tokot választani, amit nem használsz el 100%-ban, maradnak rajta üres lábak is, és például az icsp lábakat pont csak égetésre használod fel. De azt vagy meg tudod csinálni, vagy nem.
Szerintem egy próbapanelre fogok rakni egy bedugós breadboard-ot. Legfeljebb csak, átalakítom a bekötést az épp használni kívánt PIC-hez.
Sziasztok!
Ha a w-ben van pl. 38 akkor azt hogy tudom beilleszteni ebbe: LFSR 0,100H hogy LFSR 0,108H legyen? Assembly-ben. A hozzászólás módosítva: Júl 6, 2017
Először a 38-ból 8-at csinálsz (kitörlöd a 3-at?). Nem tudom mi a pontos cél, de ezt pl. hozzá lehet adni az FSR regiszterekhez, vagy használhatod a PLUSW-t is.
Mit is szeretnél csinálni:
1. Az FSR0 értékét beállítani 0x100 -ra:
beállítja a W regiszter tartalmának megváltoztatása nélkül. 2. Az FSR0 értékét szeretnéd a W -ben levő értékre állítani:
beállítja a FSR0 éstékét a W aktuális értélére 3. Csak az FSR regiszter alsó 8 bitjét szeretnéd módosítani:
Pic processzort keresek, de nem találok megfelelő kereső helyet.
Ami nekem fontos lenne (amire keresni szeretnék): 5V 8 digitális input 2 digitális output 1 analóg input Pickit-2 tudja kezelni (Kapható legyen a Hestore-ban vagy a Chipcad-ben) A lehető legkevesebb lába legyen, pl egy PIC16F887-t soknak tartom. A többi nem fontos (sem a proc típus, ROM/RAM méret) Olyan keresőt keresek, ahol azt is meg lehet adni, hogy PICKIT2-vel lehessen programozni. Pl sem a http://www.microchip.com/selection-tools sem a http://eu.mouser.com/Search/ a pickit2-re nem tud keresni. Itt sem találtam erre utaló témát.
Pl. a PIC18F14K22 -es egy nagyon jól használható kontroller, viszonylag modernnek is mondató. Több munkában használtam, tudom ajánlani. Vannak régebbiek, de azok általában drágábbak is, nehezebb is hozzájuk jutni, idővel ezek csak hatványozódni fognak. A PIC16F887 kissebb lábszámú ikertestvére a PIC16F886.
Köszönöm a konkrét ajánlást. A 886 tetszik, 887-tel sokat (többet) dolgoztam.
Viszont tudsz olyan keresőt ajánlani, ahol a pickit2 használata is ellenőrizhető? Igen macerás, ha a microchip keresőjében keresel egy procit, majd máshol rákeresel, hogy pickit2 ismeri-e és végén, hogy kapsz-e és mennyiért Magyarországon...
HP41C kolléga míves fejlesztése szinte mindent lehetővé tesz PK2-vel.
Ha MPLab 8 is kell mellé, akkor mellékelek egy Excel fájlt, remélem érthető..
A régebbi típusokat tudja biztosabban a pk2. Aminek a nevében sem "K" sem "J" betűt nem látsz, az mind okés lesz, és még jó pár másik is. Konkrét keresési feltételként a pk2 support szerintem nincsen feltüntetve sehol sem. A pk2-t az mc kifutott terméknek minősítette, amire már nincsen további support. Attól függetlenül persze mindenki mindenre a pk2-t használja, mert gyorsabb, mint a pk3, de hát ilyen világot élünk
![]() Kicsit kétlem, hogy a megadott keresési feltételeidet nem fogod még újra átgondolni, de ha tényleg csak annyi kell, amennyit leírtál, te egy legalább 18 lábú pic-et keresel a pic16f családból, és olyat bőven dobálni fog a maps. A hozzászólás módosítva: Júl 11, 2017
Pedig a MAPS-nál jobbat nem nagyon találni. Egyébként egyik régi kedvencem: 18F1320
|
Bejelentkezés
Hirdetés |




! 




