Fórum témák
» Több friss téma |
Mielőtt kérdezel, a következő két dolgot ellenőrizd!
I. A helyes tápfeszültségek megléte.
II. A kimeneten van-e egyenfeszültség.
Élesztés.
Szia! A nagyobb teljesítményű nem okoz gondot, a többi viszont igen.
Lehet jó a tranzisztor és a meghajtó részen van hibás alkatrészed, vagy a nyugalmi áramod kevés.
Rosszabb esetben a meghajtók belehalnak. Mint ha az autópályán a forgalommal szemben száguldanál.
Köszönöm a válaszokat.Csak nemtudtam a végtranyó adatait leolvasni mert lekopott félig..azért nemtudom amiatt olyan e a hangzás.
Szia! Amondó vagyok próbálj meg egy fényképet beküldeni ide úgy ,hogy látszódjon a többi is , amiről nem kopott le a felirat. Illetve a másik oldal ha olyan. Általában az első kettő illetve olykor az utolsó számokból is kikereshető ,hogy milyen típusú tranyó továbbá ,ha látszik a másik típus abból könnyen lehet komplementer párt találni pl. adatlap alapján. Esetleg az eszköz típusát , adatlapját ideírhatnád ebből megtudható minden amire kíváncsiak vagyunk és tudunk segíteni.
A hozzászólás módosítva: Okt 25, 2018
Szia Béla!
Kösz a segítséget! STK- val még nem volt dolgom. Azt tervezem, (a hétvégén) pótolom a hiányzó tranzisztort, kicserélem a "füstölő" 100 ohmot és tranzi 470 ohmját aztán visszateszem az egyik IC-t aztán meglátom mi lesz. Remélem abból nem lesz baj ha a másik IC helye üres a bekapcsoláskor! Mivel a 100 ohm közös így nem tudom melyik IC füstölteti. Ha addig még sikerül IC belső kapcsolási rajzot találni akkor persze megpróbálom kimérni ellenállásmérővel. Különben marad a jó IC-vel nem füstöl - rossz IC-vel füstöl teszt. Persze nem szeretném a jó IC-t is kilőni mert utánvéttel kb. 8000 darabja de mivel csak multiméterem van muszáj "élesben" próbálni. Jó tanácsot köszönettel elfogadok! Laci
Szia Laci66!
Van egy élesztés c. fejezet itt a fórum tetején érdemes elolvasnod, elég sokszor nekem már segített. Ha nem is tartasz be mindent ami ott le van írva legalább a 60W-os izzót ami sorba kötve van az erősítővel azt rakd bele!!! Ez nekem nagyon sokszor már jól jött és megmentettem vele pár alkatrészt biztosítékot és trafót. Ha bekapcsoláskor egy pillanatra kigyullad aztán elalszik akkor valószínűleg pufferek feltöltve és nincs zárlatod, ha nagyon pislákol /fél fénnyel vagy épp teljessel világit akkor csutka zárlatod lehet, /végtranyó halott STK ic halott, drótdarabot benne felejtettél (Jártam Így ) stb.../ Nyilván ez nagyobb hibánál üt ki Pl.: zárlatnál de jó ha van
Multival sajnos nem lehet kimérni hogy jó-e az STK. Ha például egy belső tranzisztor letörési feszültsége a túlmelegedés miatt lecsökken, akkor azt nem lehet dióda vizsgálóval kimérni. A belső kapcsolás egyébként fellelhető, de egy hibás IC kimérése nem könnyű feladat. Bár nem lehetetlen megpatkolni ezeket az IC-ket, olyan mnt ha ebihalnak kellene szívátültetést csinálni. Többek közt alumíniumra kellene forrasztani. Természetesen megoldható, de utána már nem fogja tudni a gyártó által garantált alacsony torzítást. Ott sok ezer tranzisztor lapkából válogatták össze, mi meg tettünk bele valamilyen példányt.
A jelenleg kapható STK-k már nem biztos hogy eredetiek, így nem garantált hogy megéri az árát. Biztos forrásról nem tudok. Szóba jöhet még a klónozás, de azt mindenkinek magának kell eldöntenie, hogy mennyi időt szán rá. Legutóbb egy VF valahány kapcsolást tömörítettem össze egy STK méretűre, majd ezzel váltottam ki szegény megboldogult példányt. Végül is szól, de már nem az eredeti.
Sziasztok!
Adott egy ~700VA toroid transzformátor erősítés célra használva. Sajnos búg a trafó (nem csak ez, szinte az összes amit 230V-ra kötök) és ez a búgás, halkan ugyan de áthallatszik az erősitőre. Van-e valakinek véletlen egy bevált tápszűrő (230V) kapcsolása, értékekkel? Köszönöm! A hozzászólás módosítva: Okt 26, 2018
Kedves Tamás, nem ártana egy kicsit több info.
A trafó bekapcsoláskor füllel hallhatóan búg, tapintva rezeg? Mit jelentene az összes? És a többi eszköz csatlakoztatását a 230 voltra párhuzamosan értsük, elosztóra, konnektoraljra? Van-e védőföld a konnektoraidon?
Igen füllel hallhatóan zúg, valamit tapintva is rezeg nagyon kicsit ugyan.
Az összes alatt azt értem, hogy amelyik transzformátort rákötöttem a 230V-os hálózatra, a házunkon belül az zúg. (Gyári vagy házilag tekercselt esetén is). A szűrőt az erősítőn belül terveztem megvalósítani. Védőföld van (16A biztosítékkal, 0.3A FI relével)
Szia! Sajnos egyelőre szűkös az időm a válaszadásra, addig keress rá a toroidal transformer hum és a mains DC blocker kifejezésekre!
Bővebben: Link
Ez megold sokmindent
Lehet hogy DC komponens is van a trafódon és amiatt zúg. Olvasd el itt a harmadik és ötödik hozzászólást, és egy rajz hogy miről is van szó.
Kedves reloop, CIROKL, Ge Lee!
Köszönömöm a segitséget, megoldódott a probléma, jelentősen csöndösebb lett az erősítő alapzaja. 4 dióda és 2 kondenzátor csodát tett. A hozzászólás módosítva: Okt 27, 2018
Sikeres volt a füstöltetős teszt. Elsőre rögtön a füstöltetős IC-t raktam be.
Ellenállás és IC csere után a kütyü szépen muzsikál. Az IC-t át tettem a másik csatornába, ott is szépen megy. Tehát a kollégának vennie kell egy IC-t, ha sztereót akar. Kösz a segítséget!
Sziasztok!
Mi a véleményetek az alábbi erősítőkről?
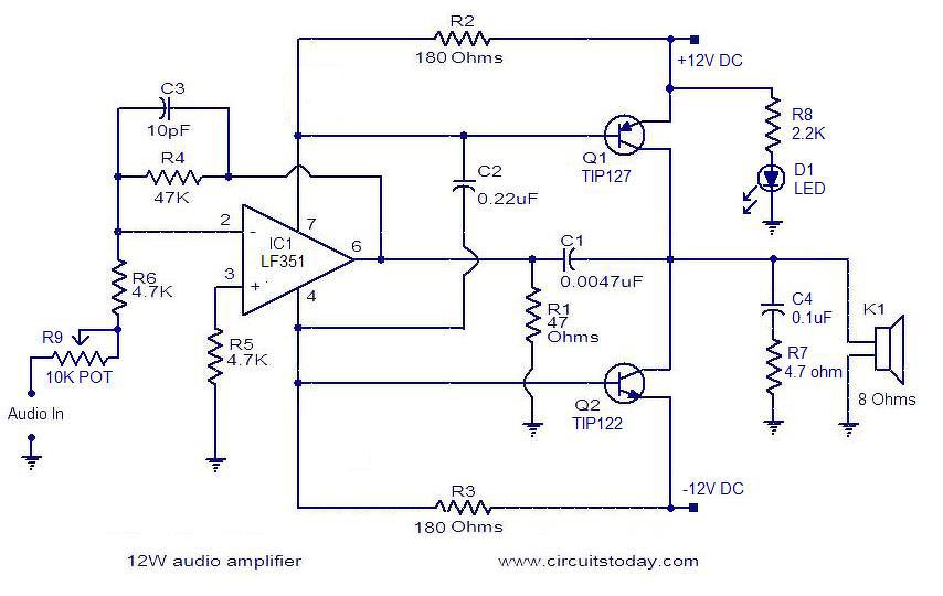
Szia! Mindaddig a pillanatig, míg nem nyitnak egymásra a végtranzisztorok szépen szól. Az élettartama kiszámíthatatlan, ezért nincs elterjedve. MOS-FET-tel kiforrottabb kapcsolásokat találsz ugyan ezen topológiából.
Itt van egyébként a bele. Kis ügyeskedéssel egy labortápról meg lehet nézni, hogy a végtranzisztorai jók-e. Az ellenállás elfüstölése mutatja hogy merre van a zárlat és mekkora. Ha csak a meghajtó rész a beteg, azt egy kis SMD panellal ki lehet váltani. Szerencsés esetben nem kell bontani a tokozást, csak a fölösleges lábakat kell levágni. A kis SMD panelt rá lehet ragasztani az IC-re.
De nem bíztatlak rá, inkább csak mint végső megoldást említettem. Csak mint érdekesség.
Sziasztok! Ma hozta meg a futár az erősítőt amit vettem Jófogásról...
Sajnos valami gond van vele, mert ha rá dugom az aux kábelt és ha adok rá hangerőt el kezd gerjedni, a jobb oldal már negyed hangerő után a bal fél hangerő után kb. Mi lehet vele a gond ? Készítettem róla videót: HIba
Szia Reloop!
Hogy tudnak egymásra nyitni?
Szia Béla!
Kosz a segítséget és a rajzot! Esetemben a 14-es és 15-ös láb között folyik túl nagy áram. Szivesen szétbogarásznám az IC-t de most nincs rá időm. Édesanyám mosógépe és a hugom TV-je elsőbbséget követel. Ráadásul egy PC-t is össze kell raknom mert az alapra és procira csak egy hónap garit kaptam és az tizedikén lejár. A kolléga meg vesz egy új IC-t.
Hello mindenki!
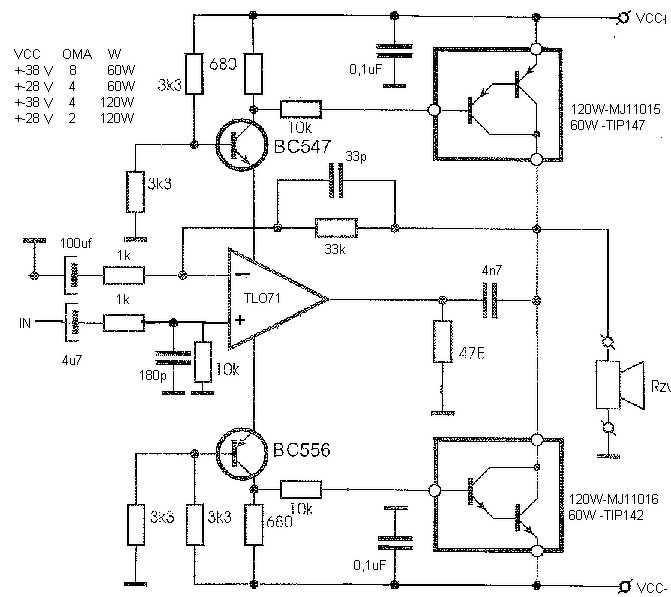
Akadna egy kis kérdésem. Adott számomra 3db JRC4558 csodám(kép mellékelve). Kérdés 1: 2.0 ás hangot hogy osztanak szét bemenet szinten 2.1-esé ? 2: 3db adott IC segítségével ezt megtudom oldani hogy 2.0 jelet át tudjam alakítani 2.1 kimenetté? 3: Tudom sokszor egyszerűbb megvenni a keleti országokból de jobb szeretem az alkotás örömét ha drágább is. Minden választ előre is köszi! A hozzászólás módosítva: Nov 2, 2018
Üdv! Ezt a kapcsolást használom, a Sub- jelű fázis-fordított mély kimenet műveleti erősítőjét elhagyod, akkor pont elég a három darab 4558-as.
Szia! Ennél a kapcsolásnál olyan értékek vannak megadva, hogy alacsony bemenő jel a kimeneten nem hoz létre változást. A műveleti erősítő kimenetén közel 90 mV amplitúdójú jel kell ahhoz, hogy R1 meg az IC nyugalmi árama (1,4 mA) az R2-őn, vagy az R3-on 0,6 V-ot ejtsen, ami küszöb érték a darlington minimális nyitásához. Ez így egy tisztán B-osztályú erősítőnek tűnik, igen tekintélyes keresztezési torzítással.
Ha a torzítást mérsékelni szeretnéd, akkor nyugalmi áramot kéne adni a végtranzisztoroknak, viszont a hőmegfutás elleni védelem teljes hiányában ebből csak egy ördögi kör lesz. A kapcsolás nem tartalmaz átfogó visszacsatolást, a darlingtonok linearitási hibája miatt elég haszontalannak nézem. Lehet nem is audio célra készült eredetileg ez a rajz. Ebben már van áramkorlátozó. Ez sokkal tisztább eset, a 10 k báziselőtét és a végtranzisztor Miller-kapacitása kellő garancia akkora fázistolásra amitől az áramkör oszcillátorrá válik és nyitva is maradnak a végtranyók. Hasonló alkatrészkészlettel dolgozik, jobban ráncba szedve a Texas néven ismert kapcsolás, de ott is előfordul teljesen kiszámíthatatlan módon a félvezetők zárlatba futása.
Szia Reloop!
Köszönöm a válaszod! Tehát instabil és gerjedékeny a kicsike. Azért érdekelt volna a kapcsolás mert van 15pár 40V 4A-es darlingtonom és egy egyszerű PC erősítőt szeretnék építeni ide a műhelybe. Több hasonló kapcsolást is találtam (lásd lent) ezért gondoltam hogy működhet. Texast már építettem néhányat és még nem csalódtam benne, tényleg jó kis erősítő. Nekem most elég egy 10W körüli kütyü (BEAG szélessávú hangszóróhoz). Van itthon TDA 2030 majd akkor azt építem meg.
A darlington tranyóból inkább HTA-t építs, hangzásra veri az összes ilyen vackot, és azt is meg lehet csinálni alacsonyabb (de akár nagyobb) tápfeszre is.
A TDA2030 messze a legjobb választás a feladatra.
Milyen típusúak a darlingtonok? |
Bejelentkezés
Hirdetés |





) stb.../ Nyilván ez nagyobb hibánál üt ki Pl.: zárlatnál de jó ha van















