Fórum témák
» Több friss téma |
Sziasztok!
olvasgattam a forumot es latom volt szo hasonlo dolgokrol viszont meg maradt nehany megvalaszolatlan kerdes szamomra. Szeretnek hazilag kesziteni egy 5.1-es hangrendszert. Vasaroltam ket IC/vegfokot egyik 4x11W ot ad ki, masik 2x22w ot. Nem egy eromu, de otthonra eleg lessz. Ugy tervezem, hogy a 4x11 es icvel az elso, meg a hatso jobb-bal hangszorokat hajtom meg, a 2x22-es vegfokkal a center ill subw hangszorokat hajtom meg. Kerdes az, hogy ha van 6 csatornas hankartyam akkor ezeket milyen eloerositovel tudom vezerelni, ha ez megvan akkor milyen modullal tudok stereo jelet 5.1-es hangzassa alakitani. Ezutan szivesen varok barmilyen otletet amivel javithatom a szerkezetet (5.1 VU meter,digitalis hangszabalyzo, taviranyito, speci hangzasok, infras fulhallgato,..stb ) Elore is koszonok minden segitseget, hozzaszolast.
Nos ez elégg összetett kérdés... Ha van 6 csatornás hangkártyád akkor már nem kell a hangzáson elektronikusan alakítanod. Mindent tudsz programból. Feltéve persze, ha csak PC-ről akarod hajtani.
Előfoknak ajánlanám a TDA1524-et, ez sztereó előfok kevés külső passzív alkatrésszel, Volume/Balance/Treble/Bass controllal, a handerő lineáris vagy logaritmikus(emberi hallásszintnek megfelelő) Három előfokkal le tudod fedni a 6 csatornát, előfokonként 4-4 potival. Mivel a szabályozása feszültségkövető (0-4Vref) ezért a csatornák vezérlését közösítheted is, áthallás nem jelentkezik. Használhatsz elektronikusan vezérelhető digitális potmétereket, I2C buszról vezérelheted őket, PC nyomtatóportról, vagy PIC-ből. Ezeket a D.Potikat felfűzheted közös buszra nyolcasával, megcímezve, aztán PC-ről tudod vezérelni a hangerőt, balanszot, meg a többit .Ha netán asztali sztereóból akarod hajtani, és 5.1-es hangzást akarsz az jóval bonyolultabb, de nem megoldhatatlan. Első körben a PC-s megoldást ajánlanám Esetleg PIC-et...Itt a HE-Katalógusban megtalálod a TDA1524 adatlapját.
Az eddig leírtak tökéletesek lesznek számodra szerintem.
De ha PC nélkül akarsz sztereó jelből 5.1-et csinálni, akkor jó nagy fába fogod vágni a fejszéd. PC-n manapság már minden hangártya képes jobb-rosszab eredménnyel sztereó->5.1 átalakításra. Még az alaplapi csodák is, de azok hangja valami szörnyű......(otthonra legjobb az SB 5.1 Live! vagy egy zacsis Audigy4)
előfok: lm1036 feszvezérelt mély/magas/hangerő és balance állítás
az előfok távírányítása: saa1250 adó és saa1251 vevő párossal meg lehet oldani ez ügyben segítség: itt subwoofernek szűrő: itt hangfalnak hangszórót tudsz venni a lomexben lomex - hangszórók lm1036: 658 Ft saa1250: 947 Ft saa1251: 776 Ft 12 db poti min 3000 Ft inkább saa1250-saa1251 páros szerintem :yes: egyenlőre ennyi
Én is pont ilyesmit építek!
Szóval én tda2030-al csinálok 5 csatornát, ez 18W, 40W-os hangfalhoz, elég szépen szól így is. A mélynyomónak még nem néztem ki az IC-t, valami 40W-ost lesz. PC-ről fog menni. A mélynyomó szűrését én egy egyszerű RC taggal gondoltam (aluláttetsző szürő) a TDA bemenetére. Szerintetek ez így elég lenne?
"A mélynyomó szűrését én egy egyszerű RC taggal gondoltam (aluláttetsző szürő) a TDA bemenetére. Szerintetek ez így elég lenne? "
ha' én/mi fogom/juk hallgatni ? izlések és pofonok.. sztem subnak tda7265 -> hídba 50W / 4 ohm +-16V
ITT van egy két szőrhang dekódoló kapcsolás, de nem tudom mennyire jól működhetnek ezek...
Szia szerintem nem kell építened mást mert nekem is 5.1 - van a hangkártyához adnak egy progit azt kell feltenni és már tudod is szabájozni a hangerejét. Mindnek külön. nekem 3-jack dugóval van a géppre kötve egy a két hátső egy a két első és egy a center meg a subvofer szerintem így egyszerűbb minthe építenél hozzá. Csak annyit kell tenned hogy ráforrasztd a 3 jack dugót az erősítőre és azt bedugod a hangkártyába és átálítod 6-hangszóróra. A hangkérta olyan mint egy előerősítő nek kell hozzá építeni. Nekem is így van egy kép rólolla
Teljesen egyetértek. Ki is próbáltam, elég csak a végfok.
Nincs valami tippetek, hogy szoftverből hogy lehet megoldani a mélynyomó szűrését? Nem próbáltam, de szerintem a hangkari sub kimenete nem szűrt. Ha mindenképpen szűrő kell, nem akarom túlbonyolítani, ezért gondoltam a legegyszerűbbre. Rontana ez a hangminőségen? (RC tag)
Nem hiszem el hogy nem volt semi lehetőség a SUB beállítására! Nálam Bass Redirection néven van és akár 10Hz-ig is vissza lehet venni a vágási küszöböt. (igaz ennek semmi értelme, 80Hz pont jó)
Bátor dolog egy 20V-40V szimetrikus táppal meghajtott végfokot rákötni a PC kimenetére... Ha sikerül megölni a végfokot, akkor ki tudja milyen feszre ül föl a bemeneti jelszint
Ha beszalad 40V-80V a PC hangkimenetre, akkor szörnyen gonosz dolgokat fog csinálni a drága hangkártyával, alaplappal...Legalább 1-1 kondit rakj be (1µF/50V) a vonali bemenetre, az talán megvédi a PC-t... Egyébként a vonali kimenet 0,7Vppm. Ami annyit takar, hogy -0,7V-tól +0,7V-ig ingadozik a kimeneti fesz, a végfokok, nem feltétlenül ezt a jelet szeretik Nem árt oda előfok, illetve jelillesztés... Már csak a zajok miatt is
Merő igaz!
Anno egy gigabyte lapomból az alaplapi AC'97-est ugy ütöttem ki, hogy a frissen épitett végfokot előfok nélkül rádugtam a hangkártyára... ....mondhatnám, külön élmény volt a repülő kondi röppályája elől kitérni, utánna meg lesni a megrepedt AC'97-es hangvezérlő chipet!!!!! De a lap használható maradt, csak hang nem volt benne... ![]() szerk.: jah, az 1µF kondi nem lesz elég, egy ilyen repült ki a lapból, ami szintén erre szolgált.. Szval egy teljes előfokot érdemes épiteni, azzal menni fog..
A kondit a bemenetre kell kötni
![]() A Jack-dugó felé a negatív, a végfok felé a pozitív
Hiszed vagy sem, igy volt, és szállt...
Redbullt nem ivott pedig...
Mi ebből a tanulság! min 100V-os kondi a bemenetre, PC-be dugás előtt ki kell próbálni a kütyüt.
Kondi nélkül meg se szabad próbálni! Ha én csinálok erősítőt akkor eléször mindíg hanggenerátorra kapcsolom és ha ott jól muzsikál akkor mehet rendesen.
Hát, a kondi konkrétan nem tom, hány voltos volt, de asszem 35.. Jah, és frekigenerátorral lett tesztelve, oszcilló társaságában, labortápról hajtva a cumó, általában 2-3 órát megy igy a cucc, és csak utánna megy a dobozába..
Utólag kiderült, valami a földelésnél ment el, baromi nagy földhurkot sikerült csinálni, és ezért begerjedt... rám...
Akkor csak a kondi meg a földhurok volt a hunyó!
+-40V-os erőlködőbe 35V kondi az sovány. A szerencsétlen elkó megkapja a 80V-ot főleg ha fordított polaritással akkor szépen el tud repülni. 100V-os polarizálatlan 1µF-os papír kindi lenne a legjobb, igaz ez jó sok helyet foglal.
hy
ajánlanám figyelmedbe a kövi topikot:[link=http://www.hobbielektronika.hu/forum/topic_1154.html]Dolby dekóder rajz (nem értem)[/link] amúgy szerény véleményem szerint akkor éri meg otthon gyártani az 5.1et ha egy picit jobb mint a gyáriak. 7eHUFért már lehet kapni 5.1es cuccot az is 5*11W-os és 30-50W sub. Ha otthon építessz akkor egy picit vihetnéd feljebb is legalább a teljesítményt... no meg a freki sávokat is kitolhatod. ajánlom figyelmedbe a TDA1554Q IC-t. 4*12.5W hídba 2*25W otthonra bőven jó ja és csak 12Vot eszik.
Hát igen.. amit én most épitek, az egy 5*80 as cucc lesz, centert kihagyom, vagy esetleg majd külön hajtom... De a Tda 1554q én nem ajánlanám.. tény hogy olcsó, meg hogy 12v-ról könnyü meghajtani, de valami eszéletlenül szarul szól.. a kocsinkba ezt tettem, és hát már komolyan sajnálom a ráköltött pénzt! (1600 Ft a 4db kondival együtt, melyekkel az egész kapcsolás értendő)!
Szval inkább egy gyengébb, de tranyós, ha már nem sok pénzt fordítassz rá..
Én már 2t összeraktam és egész jól szóltak. a titka az,h nem szabad maxra hajtani (25W-on 10% torzítás 20W-on 0,1% ha jól emléxem) és a mélyeket nem szereti... szóval házimozi hátsó 2 csatornájának szerintem nagyon jó...
Helo!
Én a tda 1554q-ból már 7-et építettem a 2 év alatt és mind szépen dinamikusan és nagyot szólt. Nincs ennek a ic-nek semmi gyíkja csak jól kell eltalálni a beállításokat. PL: a bementre nempolarizált 110V-os kondi kell 2,2mF ha fordítassz rá egy csepp időt akkor jól fog menni az tény hogy a mély hangokat és a fűrészjelet nem komálja de azt csak 80-85 %-os terhelés fölött alatta dinamikusan szól amugy megy az 50 W-on is rendesen de nem 12V-on 18-ig bírja de azt nem ajánlom énnekem 16 V-on megy egy gyök2-vel szorzott beton táppal és tuti patent Amugy a tda ic-k azok nem hi-fi-re vannak kitalálva de szépen szólnak egyes típusaik arra is. HI-FI-re az STK széria a nyerő PL: STK461 régi de bevállt és jó
ja mondjuk az is meglehet hogy nagyot dob nekem a zenei teljesítményen az a 2*250W-os zenekari Goodmeans (ma Seletion) lád amivel használom.
Jeah.. ninsc gyíkja, csak nem lehet 100% osan kihasználni..
Végül is.. mondjuk nekem kényes fülem van.. eg szeretem az olyan mély hangokat, amit már a gatyámban is megérzek! Stk télleg jó, én vmikor 496osból csináltam (ha jól emlékszem), és egy tranyos erölködő (fisher) lett átépitve vele.. Mondanom se kell, szebb hangja volt, mint újkorában.. Jelen pillanatban egy Thomson dpl4000 átépitésén dolgozok, ami meglehetősen bonyi, végfoka kiváló, tranyós, de hiányzik a mikrokontrolleres rész a vezérléshez.. Szval átépitem egyszerübbre, és utánna távirányitgatom.. Csak még nem találtam megfelelő digitpotit! És olcsót...
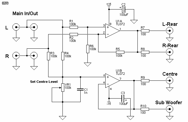
Ha valaki sztereó jelet akar átalakítani 5.1 es rendszerre, es nem tudná hogy hogyan, akkor eSDI linkje megadja a választ.
A link alatt található egészen egyszerü, és bonyolult kapcsolási rajz is. Én az alábbit választottam, remélem hamarosan megtudjuk hogy mennyire válik be.
a subw szűrő amit ajánlottál az inkább 2.1-es rendszerek építésénél lehet hesznos, de ilyet is kerestem, köszönöm.
A link alatt megtalálható a kapcsolási rajz illetve az áramköri lapka terve.
A végfokot nem lehet csak úgy minden nélkül rákötni a hangkártyára, müködne, de nem biztonságos, és azért hiába hogy software szinten lehet szabályozni a hangerőt, meg egyebet is, de kellene a szerkezetre is legalább egy hangerőszabályzó. ebben gondolom a többség egyetért velem
Sempy az első hozzászólásában említette a tda1524-es előfokot. Az is egy megoldás, de nem 12 potival...az egy kicsit sok. Említetted, hogy lehet egyszerre vezérelni, azt hogy is kell bekötni? Vagy ha esetleg valakinek lenne egyszerübb megoldása azt megköszönném
Ha megnézed a leírását(első hozzászólásomnál csatolva), megtalálod benne az ajánlott bekötési rajzot(3.oldal)... Ott látható, hogy a potik egy közös referencia feszről vannak meghajtva(17-es láb), ez 8,5V-os tápnál 3,75V(IC tápja min7,5V max16,5V). A potik kimenetei mennek vissza a tokba. Ha több IC-t használsz azonos tápról, akkor azonosak a referenciafeszültségek is. Ezért nyugodtan összekötheted a poti bemeneti lábakat, így egy potirol vezéreled minden IC hangerejét, vagy hangszinét. Én a balanszot és a két hangszint összekötöttem, a hangerőt viszont külön, hogy az első és háttsó hangfalpárt külön lehessen vezérelni.
5.1-es erősitőt épitenék pc mellé. A hangkarim SB 5.1 live. Akarok bele tenni rádiót, távirányitót, hangszinszabályzót, kikapcsolásidőzitőt, kijelzőt, meg mindenféle ketyerét. Ja meg jó lenne ha tudnék rádióból felvenni. Kösz a segitséget.
És ehhez a sok igényhez részedről mennyi tudás (elméleti és gyakorlati) tartozik? Mert ha szinte semmi, akkor neki se állj...és azt még megkérdezném, hogy miket készítettél korábban? Mert egy ilyen komplett rendszer összeállítása nem kispiskóta...
Rádiót, távirányitót, kikapcsolásidözzitöt, kijelzöt
Tudod mit? szerintem ha annyira el vagy eresztve ( vagy esetleg ha nem vagy megelégedve a gyári AV receiverekkel, csak mert amit itt felsoroltál az mindben benne van, söt több is,) Akkor essél neki |
Bejelentkezés
Hirdetés |




.
Ha beszalad 40V-80V a PC hangkimenetre, akkor szörnyen gonosz dolgokat fog csinálni a drága hangkártyával, alaplappal...
utánna meg lesni a megrepedt AC'97-es hangvezérlő chipet!!!!!


Akkor essél neki 




