Fórum témák

» Több friss téma
Fórum » Elektronikában kezdők kérdései
- Ez a felület kizárólag, az elektronikában kezdők kérdéseinek van fenntartva és nem elfelejtve, hogy hobbielektronika a fórumunk!
- Ami tehát azt jelenti, hogy a nagymama bevásárlását nem itt beszéljük meg, ill. ez nem üzenőfal!
- Kerülendő az olyan kérdés, amit egy másik meglévő (több mint 17000 van), témában kellene kitárgyalni!
- És végül büntetés terhe mellett kerülendő az MSN és egyéb szleng, a magyar helyesírás mellőzése, beleértve a mondateleji nagybetűket is!
Lapozás: OK   3192 / 4047
(#) reloop válasza Gyuszi83 hozzászólására (») Júl 12, 2018 /
 
Szia! Kezd D2, Q2-vel! Q12, Q16 és R40 táján is kell hibás alkatrésznek lennie. Ha további segítségre van szükséged válassz Kenwood-os témát, vagy az Erősítő mindig-et!
(#) Gyuszi83 válasza reloop hozzászólására (») Júl 12, 2018 /
 
Rendben, köszi a segítséget !
(#) killbill válasza pucuka hozzászólására (») Júl 12, 2018 /
 
Idézet:
„Miért kellene ugyanúgy tölteni, hol állítottam ilyet?”
Nem mondtam, hogy barmit is allitottal, de feltetelezem, hogy a porszivoban van tolto, ezert az akku csereje utan a toltessel problema lehet.
Idézet:
„Ha már itt tartunk, szerinted mi az egetverő különbség a két akku töltése között? Beállítod a töltőáramot, meg a töltési végfeszültséget, aztán ennyi.”
Ni-Mh-nal nem eleg a toltesi vegfeszultseg a toltes lekapcsolasara, mert nincs konkret ertek. Feszultseg visszaesest kell figyelni, vagy homersekletvaltozast. A savas akksit akar feszultseggeneratorral is lehet tolteni, lasd autok, a Ni-Mh-t sokkal macerasabb.
Idézet:
„Az persze meglehet, hogy az eddigi primitív töltője nem lesz jó, dehát ezt legalábbis sejtheti a kérdező.”
Mibol gondolod, hogy primitiv a toltoje? Es miert kellene a kerdezonek sejtenie barmit is? Azert kerdez, mert nem tudja.
(#) pucuka válasza killbill hozzászólására (») Júl 13, 2018 /
 
Hát igen, a ΔU töltővel lehet üzembiztosan tönkretenni a NiMh akumlátort. Ugyanis a feszültség csökkenés attól következik be, hogy a megindult gázfejlődés következtében a depolarizátor egy kissé zárlatba megy. Ennél jóval kíméletesebb a végfeszültségre való töltés, bár meglehet, hogy a töltöttség nem lesz 100 %, csak 95.
Ha már kunsztolni kell, akkor olyan töltőt érdemes használni, ami ciklikusan tölt. töltési ciklus után kis késleltetéssel megindul egy kisütési ciklus, aminek a kezdetétől késleltetve a ciklus alatt feszültség mérés (komparálás) történik. Ezek a ciklusok váltakozva addíg működnek, amíg a komparátor nem érzékeli, hogy az akku feszültsége a kisütés alatt magasabb, mint a beállított töltési végfeszültség. A kisütési áram természetesen nem nagy. A töltés kisütés váltakozása amúgy némileg regenerálja a cellákat.
Ahogy ismerem az ilyen porszívókat, abban semmiféle töltő elektronika nincs, az a fali tartóban van, amiben a porszívó használaton kívül tárolódik, és ott töltődik.
De arról volt szó, hogy a NiMh akkut cseréli savasra, az meg aztán nem annyira kényes a töltésre, csak nem szabad túltölteni.
(#) klaczy hozzászólása Júl 13, 2018 /
 
Üdv Mindenkinek!

A segítségeteket kérném. mi lehet a legjobb megoldás arra, ha van egy kis autóban használatos központizár motorom és ugye csak eg yrövid "impulzussal" kell nyittni, de egy olyan alkamazásban akarom használni ahol egy fix kapcsoló rendszeren keresztül kellene működnie.
Tehát egy sima általános kapcsoló adná az állandó 12V-ot és arra kellene nekem valami eszköz ami csak egy 1 mp-re adná tovább a központizár mototr felé.
(#) qvasz2 válasza klaczy hozzászólására (») Júl 13, 2018 /
 
Keress rá az 555-el megépített monostabil multivibrátorra.
Bővebben: Link
Utána még kell egy fet, mert az IC nem fogja a motort meghajtani
A hozzászólás módosítva: Júl 13, 2018
(#) klaczy válasza qvasz2 hozzászólására (») Júl 13, 2018 /
 
Ez a KIT jó lenne nekem?
Nem vagyok benne biztos, de úgy gondolom ezt valahogy esetleg át kellene alakítani, ahhoz a felhasznlálshoz amire nekem kell:

Bővebben: Link
(#) killbill válasza pucuka hozzászólására (») Júl 13, 2018 /
 
Érdekes, amit mondasz. Főképp azért, mert a dU és dT töltési módszereket a szakirodalom írja, de a gyártók is ezeket ajánlják az akkuikhoz. Nyilván nem véletlenül. De, ha te mégis jobban tudod náluk, akkor én nem vitázom. Én csak abból tudok kiindulni, amit a szakirodalomban olvastam, amikor egy processzoros Ni-Mh töltőhöz kellett sw-t írnom. Az speciel dT alapon ment.
(#) qvasz2 válasza klaczy hozzászólására (») Júl 13, 2018 /
 
Meg lehet oldani ezzel is, csak kell egy kicsit faragni
(#) Bell válasza pucuka hozzászólására (») Júl 13, 2018 /
 
Nem hallottam még erről:
Idézet:
„...azt érzékeli, hogy az akku feszültsége a kisütés alatt magasabb, mint a beállított töltési végfeszültség...”
Mi erre a magyarázat?
(#) orcika70 válasza klaczy hozzászólására (») Júl 13, 2018 /
 
Csak nyitásra kell azaz egy irányú motor forgás lesz, ami mondjuk egy csomagtér ajtó rugós zárszerkezetét működtetné, vagy két irányú elmozdulást kell megoldani alapesetben amit ezek általában mechanikai húzni-tolni alapelve szerint végeznek motor polaritás váltogatással. Ennek tudatában természetesen megoldható 555-el, egy kapcsoló zárásra történő 1sec ideig működtető feszültséget küldeni a motornak. Azért kell ezt tisztázni mert egy az általad említett normál kapcsolóval, és a megfelelően megalkotott elektronikával megvalósítható.
(#) qvasz2 hozzászólása Júl 13, 2018 /
 
Ez a bigyó vajon mi lehet?

ize.jpg
    
(#) tbarath válasza klaczy hozzászólására (») Júl 13, 2018 /
 
Szerintem ez pwm, ez arra nem jó
(#) qvasz2 válasza tbarath hozzászólására (») Júl 13, 2018 /
 
Így, ahogy árulják, nyilván nem jó, meg amúgy is kell még egy fet hozzá. De ha kell, át lehet faragni.
Bár lehet, hogy sokkal egyszerűbb lenne egy lukacsos próbanyákra rátenni azt az öt alkatrészt, ami kell.
(#) tbarath válasza qvasz2 hozzászólására (») Júl 13, 2018 /
 
Szerintem a kollegának az kellene, hogy megjelenik a 12V, azt ő egyszer, 1 másodpercig továbbítja, aztán többet nem. A linkelt dolog pedig - ha jól értettem - egy pwm szabályzó, ami
(#) proli007 válasza tbarath hozzászólására (») Júl 13, 2018 /
 
Hello! Ez így igaz, de egy diódát elhagyva, és egy ellenállást beépítve, "meg lehet tanítani" a monostabil üzemre. Persze az időzítő tag kondiját is cserélni kell..
De mivel egy Fet mindenképpen kell hozzá és mivel a +12V-ot szeretné kapcsolni vele, így megfontolandó egy egyszerű időzítő kialakítása egyből a Fet-el. De azt jó lenne tudni azért, hogy egy KP-zár motor induláskor és forgáskor mekkora áramot is vesz fel. Mert én nem tudom, de az öt, már jót ránt az aksin, tehát "nem kispályások"..
(#) proli007 válasza qvasz2 hozzászólására (») Júl 13, 2018 /
 
Én egy NTC-re tippelnék, meg egy csavarra a másik oldalon. (Valamikor volt ilyen, csak ALU háza volt és merőlegesen jött ki a vezeték belőle.)
(#) qvasz2 válasza proli007 hozzászólására (») Júl 13, 2018 /
 
Köszi mester, a csavar stimmel is. Én is valami hőérző háziállatnak gondolnám, csak az a műanyag tokozás zavar.
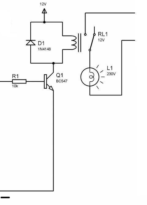
(#) jdani hozzászólása Júl 13, 2018 /
 
Üdv. Eddig relét így kapcsoltam. De most szükségem lenne a relének a + kapcsolni,a minusz pedig lenne állandó. Azt hogy kell? Le tudná valaki rajzolni?

relay.JPG
    
(#) qvasz2 válasza jdani hozzászólására (») Júl 13, 2018 /
 
Tudod mi az a PNP tranzisztor? Próbáld meg azzal felrajzolni ennek a tükörképét és készen is vagy
(#) Bakman válasza jdani hozzászólására (») Júl 13, 2018 /
 
(#) proli007 válasza qvasz2 hozzászólására (») Júl 13, 2018 /
 
Könnyű meggyőződni róla, ha méred és melegíted. A műanyag nem a legjobb hővezető, de a levegőnél szinte százszor jobban vezeti a hőt minden. De ha nem a felcsavarozott felület hőmérsékletét érzékeli, hanem pld. a környezetét, akkor nem számít, hogy miként vezeti a műanyag a hőt.
(#) qvasz2 válasza proli007 hozzászólására (») Júl 13, 2018 /
 
Sajnos csak képről van meg, ha a kezemben lenne, kérdés sem lenne . . .
Amúgy lehet, hogy valami kazán alkatrész, és a víztér hőjét nézi, az meg nem is olyan meleg, max 80 fokra saccolom, arra még a műanyag is bőven jó
(#) sonny007 hozzászólása Júl 13, 2018 /
 
Sziasztok!
Abban szeretném kérni a segítséget, hogy építettem egy erősítőt.
Bluetooth, USB MP3 lejátszó modullal plusz egy D osztályú erősítővel (TPA3118-M) a tápellátást egy toroid trafó szolgáltatja 12V-on.
A kérdésem az lenne, hogy hogyan tudom kiszűrni letekert hangerőnél, hogy miért is "zúg,sistereg" a hangszóró.Természetesen ha feljebb tekerem a hangerőt akkor is hallatszódik csak egy bizonyos szint után a zene elnyomja ezt a "zúgó,sistergő hangot". Valami gerjedés vagy nem is tudom mi ami szól belőle. Ha az erősítőn a bemenetet rövidre zárom, akkor csendben van.

Előre is köszönöm a segítségeket, tanácsokat.
(#) kiszebra válasza sonny007 hozzászólására (») Júl 13, 2018 /
 
Nem lehet, hogy a digitális modulból jön ki zaj? Mondjuk az erősítőre kötve közvetlen egy másik jelforrást is sistereg?
(#) sonny007 válasza kiszebra hozzászólására (») Júl 13, 2018 /
 
Másik jelforrással még nem próbáltam de egy ötletnek jó. Köszönöm.
(#) pucuka válasza Bell hozzászólására (») Júl 13, 2018 /
 
Boldogult BRG -ben a kézirádiók NiMh akkuinak töltésére igen komoly fejlesztés volt, a lehető leghosszabb akku élettartam, és leghosszabb üzemidő elérésére. Egy 2 - 5 W kimenőteljesítményű kézirádió számára. Ott találkoztam az ilyenfajta ciklikus töltőkkel, és én is sikeresen használom a mai napig, ólomakksi töltésére is. Akkoriban 70' évek vége, 80' évek elején még nem nagyon voltak mikrovezérlők, ill nem voltak könnyen hozzáférhetők, legalábbis a gyártás számára, ezért a szerkezet időzítő áramkörökkel volt megoldva. Mivel akiknek a használatára készültek ezek a rádiók a lekisebb gondjuk is nagyobb volt annál, hogy a rádiókra figyeljenek, faék töltőt kellett készíteni, és a pótakku beszerzése is körülményes volt.
Az eljárás igen hasonlatos a proli007 féle akkuregenerátorához.
A ciklikus dolog arról szól, hogy kicsit töltöd, kicsit kisütöd, de minden ciklusban kicsit többet töltesz. A probléma az, hogy elektromos úton nem tudod érzékelni, hogy mikor történt meg a 100 % -os töltés. Ez a ΔU -s töltés az akkuk élettartamára káros, mivel a gázfejlődés miatt a depolarizátor minden töltéskor picit tönkremegy, zárlatos lesz. Így aztán nagyon hamar amortizálódtak a pakkok.
A ciklikus töltéssel jobb eredményt lehetett elérni. Az egyik fajtánál úgy működött, ahogy leírtam, a komparátor szintjét picit alacsonyabbra állítva (lehet félreérthető voltam) mint a gyári ajánlás szerinti töltési végfeszültség, elérhető volt, hogy egy zöld LED jelezte, hogy fel van töltve az akkupakk. Meglehet nem volt 100 % a töltöttség, csak kb. 95, viszont a felhasználó számára egyértelmű jelzés volt. (a MAKITA, és WÜRTH elektromos kéziszerszámok töltője is hasonlatos, volt, csak ott még hőérzékeléssel is ki volt egészítve a töltő, az intenzív gyorstöltés miatt)
A másik fajta ciklikus töltő az nem komparált, hanem a piros zöld LED felváltva villogása jelezte a töltési kisütési ciklusok váltogatását, és a beállított végfeszültség közelében már csak rövid ideig töltött, világított a piros LED, és jóval hosszabb ideig a zöld. Amolyan csepptöltés szerűen.
Kissé babrás a dolog, de meggyőző volt. Ma már nyilvánvalóan érdemes mikrovezérlővel megoldani a feladatot.
(#) kendre256 válasza pucuka hozzászólására (») Júl 13, 2018 /
 
Idézet:
„BRG -ben a kézirádiók NiMh akkuinak töltésére igen komoly fejlesztés volt, a lehető leghosszabb akku élettartam, és leghosszabb üzemidő elérésére.”

Volt szerencsém azokhoz a töltőkhöz... A kapcsolást csak nem szalonképes jelzőkkel tudnám jellemezni...
Ezek miatt a töltők miatt kellett a BRG-nek 4 és fél digites multimétereket beszereznie, mert csak azokkal lehetett a megfelelő pontossággal beállítani a töltőket. De még úgy sem volt az igazi, mert a töltési feszültséget változtatni kell a hőmérséklet függvényében, de a hőérzékelő még véletlenül sem az akkuban volt. Az akku alá, a töltőbe tették, azt meg hideg időben inkább melegítette az áramkör, mint az akku. Aztán a töltési periódus után egy bizonyos idővel nézte a töltő az akku feszültségét. Minél később mérünk a töltés lekapcsolása után, annál kisebb feszültséget mérünk. De az időzítést analóg módon oldották meg, pedig már akkor is voltak digitális áramkörök, amelyekkel sokkal pontosabban be lehetett volna állítani az időket. Emiatt aztán a töltő vagy feltöltötte az akkut, vagy nem.
(#) reloop válasza sonny007 hozzászólására (») Júl 13, 2018 /
 
Szia! A lejátszó modulnak készíts az erősítőtől teljesen független tápot!
(#) sonny007 válasza reloop hozzászólására (») Júl 14, 2018 /
 
Szia !
Tehát 2db trafót rakjak bele, ami külön-külön hajtja a lejátszó modult és az erősítőt?!
Következő: »»   3192 / 4047
Bejelentkezés

Belépés

Hirdetés
XDT.hu
Az oldalon sütiket használunk a helyes működéshez. Bővebb információt az adatvédelmi szabályzatban olvashatsz. Megértettem