Fórum témák
» Több friss téma |
Fórum » Keverőpult építése, javítása
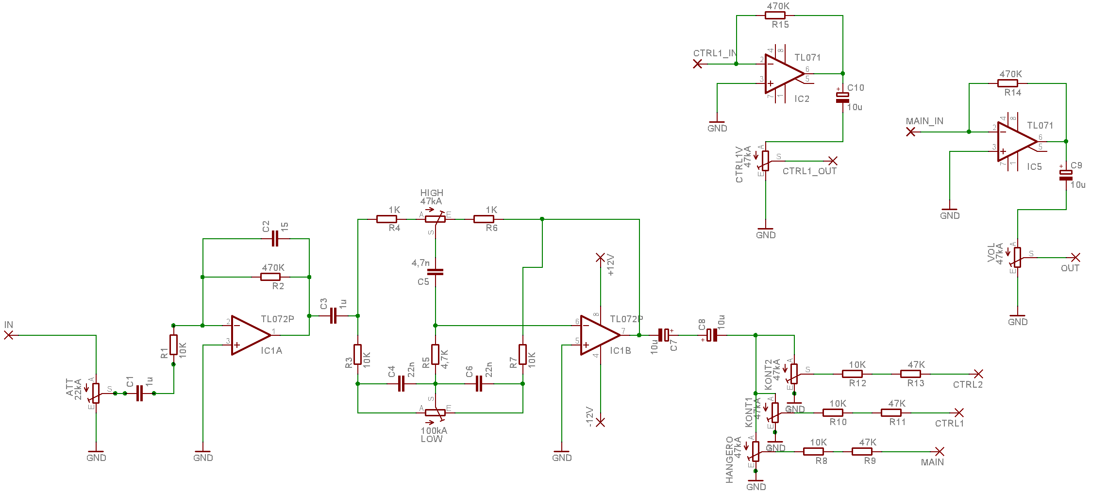
Na üdv ismét!
Lenne három kérdésem is: - Jól alakítottam-e át a rajzot - Jó-e a nyákrajz? (rossz alkatrész, rosszul kötöttem, stb...?) - Az összegző erősítőnél az ic-k lábait miért köti össze? A rajzon ugyanis nincsenek összekötve, mégis azt jelzi, hogy kéne. (Tl071) Előre is köszi! U.I.: Már egy meglévő, híres kapcsolás/nyákrajz alapján dolgoztam.
Szia!
- Jól alakítottad át, csak ha nincs "pan" poti, akkor minek van a 10kohm és 47kohm sorbakötve? Semmi értelme nincs elég egy 47kohm-os ellenállás is. - Azért köti össze a lábait, mert a TL071-eknek nincs a tápfesze bekötve, és azt jelzi. Mivel ezek az IC-nek azonos lábai (4-4, 10-10, ezért látszik úgy mint ha a gumivonal összekötné saját lábait. Amúgy a nyák rajza jó, azt kivéve, hogy a GND vezetéket sokkal vastagabbra készíteném. Ha a C7-C8 szembefordított két kondi, akkor a C10 miért nincs ugyan így kialakítva? üdv! proli007
Köszi a választ.
Összegezve: nem kell az "elejére" a 10k-s ellenállás, és be kell kötnöm a tápfeszt a tl071-es ic-k hez. Még valamit észrevettem, ami az eredeti nyákon is így van (én azthiszem végig trimert használtam... (?)) Az "att" poti az fordítva van, mint az összes többi. Ez mechanikailag nem jelent problémát? (pl. a másik irányba kell tekerni a kívánt eredményért.) Melyik a helyes állás? Melyiknél van bal oldalt a cut...? Előre is köszi!
nos, azthiszem készen van. Még a táp hiányzik róla, hamarosan az is elkészül, és ott lesz a jobb felső sarokban.
Nos az elgondolásom a következő. Lesz egy külső, fém doboza, ami belülről fa lesz (felesleges érintkezéseket ===> zárlatokat elkerülvén.) A gyűjtősíneket (4 is van: GND, Hangerő, Kontroll1, Kontroll2), pedig egy jó kis fémből lennének a fára szerelve - mivel egy vonalban vannak. Az egész panel az aljától kb 1-1,5cm-re lenne, és a gyűjtő (szószerint) sínekre rövid árnyékolt vezetékeken keresztül vezetném a sávokból. Mint látható a sávokat külön modulokként szerelem, tehát külön kivehető mindegyik. ennyi lenne a tervem, ha valami nem stimmel, kérlek titeket még most szóljatok! Köszi előre is, üdv: Ádám
Kicsit még bővült a rajz.
Itt egy csúnya paint-es rajz. (csak a lényegét mutatja be) A piros négyzetek maguk a sínek, a piros pontok pedig azok a helyek, ahol azt a bizonyos forrszemet rákötöm a sínre. (vagy mi... )Még egy kicsit ezekkel a potikkal/v. trimmerekkel (nemtudom mit tettem be, Eagle-t nem ismerem annyira) van gond... Várom az észrevételeket.
Hello!
- Szóval a potik, tényleg trimmerek, így kinézetre. Viszont úgy látom, mind fordítva szabályoz. De hogy fogod a tényleges potikat betenni a nyákba, ha nem stimmel a furat? (A mechanikába, nem nagyon tudunk beleszólni, azt magadnak kell eldönteni. Idézet: „Melyik a helyes állás? Melyiknél van bal oldalt a cut...?” - Nem értem, mit nem értesz a poti szabályozásán. A rajz, felülnézetben van. Ha a potit ballra tekered, akkor amelyik végét aléri, az lesz a GND-n. Hangszinszabályzónál, a minimum. (Tehát a műveleti erősítő kimenete felöli vég, nem pedig az előtte lévő fokozatot jelenti. Ha a potit akárhogy forgatod a nyákon, akkor is megállapíthatod, hogy melyik végét éri el a csúazka, ha a tengelyt ballra tekered. - Zavar szempontjából, a kontroll sinek lesznek az áramkör legérzékenyebb pontjai. Ezeket a sineket is árnyékolni kellene, nem csak a bekötő vezetéket. (A sín pld. egy kétoldalas nyáklemez csík, ahol az egyik oldalon a kontroll van, a másikon pedig a GND.) - A tápot is sinezném. (De ajánlatos lenne, az IC-k +-tápját, a sínről egy-egy 100ohm-al levenni, és közvetlen az IC közelében, egy-egy 100nF-os kondival hidegíteni az IC tápját a GND-hez.) üdv! proli007
sziasztok!
egy amatör kérdésem lenne: mire való a gain elnevezéső poti?
A gain a jelszint szabályzó.
Pl.: Ha csak hangerő poti lenne, és nem lehetne a gaint szabályozni, akkor ha rádugsz egy cd lejátszót, egy magnólejátszót, egy elektromos gitárt, meg egy mikrofont, akkor mindegyik más-más szintű jelet ad le. Tehát hiába húzod pl. csumára a hangerőt a magnólejátszónál, mégse fog akkora jelet leadni az összegzőre, mint pl. a mikrofon. Erre való a jelszint. Fogod fentebbhúzod, és kész. (bocsi, ha érthetetlenül magyarázok, és javítsanak ki a többiek, ha tévednék...)
számomra ezígy tök érthető volt. kösz a választ. már nyugotabban alszom
a következő kérdésem az volna, hogy ezt a kerverőt (link) még pár modullal szerintetek lehet bővíteni? pl. sztereó részével? tehát vonal szintű bemenetet lehet még bele pakolni, a sinre kötve?
Bővebben: Link
kicsit túl van bonyolítva ez a keverő, főleg a bemeneteknél.
De a kérdésedre válaszolva, igen lehet, amennyit akarsz, csak arra figyelj, h u. olyat, v. legalábbis hasonló előfokot építs, mert az összegző ehhez van tervezve. - Legalábbis szerintem, várd meg a többiek megerősítését is. - Egyébként egy stereo csatlakozási lehetőség eleve van rajta, tehát az nem kétséges, lehet bővíteni. (kicsit lentebb viszed, ottvan, hogy: "Modules for Stereo Input Channels". De szerintem már megtaláltad... Sok sikert az építéshez!
apropó. A keverőmet átterveztem, állítva lesznek beletéve a modulok. Itt van a beültetési rajz: (szintén sínekkel lesz öszzegezve... a sínek akkor 2oldalú "nyákcsíkok" lesznek, egyik oldala a föld végighúzva az összesen, másik oldala maga a sín.)
Várom az észrevételeket!
Szeva!
- összegző, nem fog működni tápnélkül - Proli007 korábban már mondta "100nF az ic táp-gnd közé (2db / ic)" sztem, rajzold le egy papírra, hogy lessz, mielött neki állsz a nyákoknak, mert most minden csatornán lesz 2 monitor kimenet(külön-külön erősítő + hangfal??) és egy main.. érdekes (mond el, hogy megértsem köszi )Üdv
Hello!
Csatlakozom, az előttem felszólóhoz! Enyhén dézsavű érzéseim vannak. A "csatorna" egységen az R1 ellenállást, nem a potinál, hanem az R2 mellé tedd. A műveleti erősítő közvetlen bemenete a legérzékenyebb pont, az legyen mindig a legrövidebb. kivétel ezalól az összaegző, ahol mást nem tehetsz. Amúgy nem értem, ha már a sast repteted, miért nem készítesz elvi rajzot is vele. Akkor jobban átlátnánk (és nem utolsó sorban Te is), hogy mit teszel. Az előző Tuxpingu keverőjéhez szólva: Én nem látom, hogy túl lenne "bonyolítva", inkább úgy mondanám, végre valami ki van dolgozva. üdv! proli007
Na ez úgy van, hogy össze lesznek kötözgetve, és lesz 3 összegző végsősoron, és így 3 kimenetem lesz. Nekiálltunk most egy kicsit áttervezni, hamarosan kiagyalunk valamit egy okos emberrel...
Kb mekkora ellenállás kell ahoz, hogy line szintű jelből mikrofon jelet kapjak?
Hello!
Ha a Line kimenetről akarod a Mikrofon bemenetre vezetni a jelet, akkor úgy 100kohm-tó1Mohm-ig. De ez függ a mikrofon bemenet bemeneti ellenállásától is. Viszont nem igazán célszerű egy nagyszintű jelet leosztani, és újra erősíteni, mert csak zajosabb lesz. üdv! proli007
Hellotok!
Tudna vki segíteni nekem abban, hogy az URBÁN féle 4 csatornás sztereokeverőben a C2, C4 stb. - nél oda van írva, hogy C2 47. De 47 mi? µF v. nF v pF? És a Nyákrajzon meg van 1 R38-as ellenállás , amit a Kapcs. rajzon nem találtam. Tehát az mekkora ellenállás? Köszi segítséget! Szabi
Szia! Azok a kondik pF nagyságrendben vannak. Az R38-ast pedig szerintem ne építsd be, mertcsak a kimenet egyik csatornájára rajzolták be, és végigolvasva a leírást, nem tértek ki rá, hogy miért így van. Szerintem ott tévedtek egyet, fölöslegesen tervezték oda.
Ahol nincs dimenzió, az kondinál pF, ellenállásnál ohm - már több helyen leírtuk...
Pár percet szántam a rajz és a nyák összevetésére, de több eltérés is van a számozásban. A kapcsolási rajz alapján kell dolgozni, az jónak néz ki.
Köszönöm nektek!
Csak épp most írom össze miből mennyi kell és akkor holnap bevásárlás! Szabi
Hellotok!
És ezek a kondik hány V-osak legyenek? c21-30-ig írta, hogy 63V. A C1 stb.- re írta , hyogy ELKO(elektrolit), de aminél csak C 47-t írt, az milyen kondi legyen(azt mondtátok, hogy 47 pF-os), és hány V-ig? Köszi szépen Szabolcs
hello!
50V-os kondik bőven megfelelnek (kisebb max.fesszel ugyse nagyon lehet kapni)
Hellotok!
Valakinek meg van ennek a cikknek a 2. oldala és a 3. oldalon a szöveg beszkenelve, vagy ujságként és be tudná nekem szkenelni?372.o megvan rendesen, a 373 egyáltalán, a 374-be pedig csak az ábra. Köszi szépen, nagy segítség lenne! Szabi
Nekem nem pont ez van meg, de ugyan ez van benne valamelyik évkönyvben. Ha kell majd du elküldöm.
Ide nem lehet csatolni, mert majd 50 mega. Elment a gmailedre.
|
Bejelentkezés
Hirdetés |









)


)







