Fórum témák

» Több friss téma
Fórum » PIC kezdőknek
 
Témaindító: Placi84, idő: Okt 3, 2005
Témakörök:
- A PIC ÖSSZES Vdd és Vss (AVdd és AVss) (tápfeszültség) lábát be kell kötni!
- A táplábak mellé a lehető legközelebb 100nF-os KERÁMIA kondenzátorokat kell elhelyezni.
- Az MCLR lábat, 10kohm-mal fel kell húzni a Vdd tápfeszültségre.
- Külső kvarc használatakor 4MHz-ig XT, a fölött pedig HS konfigurációt kell beállítani.
- Stabilizált tápegységet kell használni, a kapcsoló üzemű "telefon töltő" adapterek okozhatnak hibákat.
- Programozáshoz, használj lehetőleg PICKIT2 vagy 3 programozót. Kerülendő a JDM (soros porti) programozó.
- A PIC adatlapja (PDF), tartalmazza a lábak kiosztását és a PIC minden paraméterét. Az adatlap ingyen letölthető!
- Egyes PIC típusoknál az RA4 nyitott nyelőelektródás (Csak lefelé húz L szintre, H szintet nem ad ki!)
- Ha a PGM lábat digitális ki-/bemenetnek használod, az alacsony feszültségű programozási lehetőséget le kell tiltani.
Lapozás: OK   1084 / 1225
(#) silent15 válasza eSDi hozzászólására (») Máj 1, 2019 /
 
Ma már nem fogom tudni megnézni, de holnap kipróbálom, aztán kiderül

Köszönöm addig is a segítségeteket!
(#) Tasznka válasza silent15 hozzászólására (») Máj 1, 2019 /
 
Igen,az RSEN-re gondoltam.
Bár én nem tennék 1ik részére sem while-t ,mert megakadhat az egész,ha gubanc van.Tegyél mellé timert,akkor jó a while,így hamarabb ki tudod szűrni,ha gond lenne. A restart lényege,hogy a már zajló,megakadt folyamatokat leállítsa,így szabaddá téve a buszt,ezért írtam,hogy akkor visszaáll minden slave vételre.
(#) silent15 válasza Tasznka hozzászólására (») Máj 1, 2019 /
 
Kipróbálom holnap. Mivel egy óra szoftvere, így simán 2mp a watchdog és ha megakad újraindul, a lényeg, hogy ilyenkor szeretném a buszt biztosan alaphelyzetre állítani.
(#) eSDi válasza silent15 hozzászólására (») Máj 2, 2019 /
 
Az őrkutya alaphelyzetbe vág mindent, azzal nem lesz baj. A slave meg nem tud annyra lehalni, hogy utána ne legyen jó. Kivéve, ha valami uC a slave és nem törődik a lefagyással. No meg ha valami oknál fogva elhalálozik a portja, de akkor meg újraindulhat a master 2 másodpercenként a végtelenségig, akkor sem fog megjavulni magától.

Én teszteltem ilyen esetet, valamelyik vonalat lekötöttem GND-re egy kis időre, Master reset után vígan működött tovább.
(#) silent15 válasza eSDi hozzászólására (») Máj 2, 2019 /
 
Őrkutya resetre sem tér sajnos vissza, de elkezdtem átbújni az I2C specifikációt. Innen megnyitható. A 3.1.16 pont szerint fennállhat olyan lehetőség, hogy az SDA vonal beragad alacsony szinten (SCL-nél a PIC reset ezt megoldaná, mivel ő a mester, a szolga nem generál órajelet).

Ilyenkor az ajánlás szerint 9 órajel impulzust kell adni, ami a szolga eszközt visszaállítja alaphelyzetbe. Ez további kutakodásra megnézve akkor jöhet létre, ha a szolga küldeni szeretne, de eközben valami történt a mester eszközzel, aki ezt figyelmen kívül hagyja. Ahogy néztem, nincs konkrét timeout a specifikációban, tehát elvileg ha elkezdek olvasni az eszközből, de valamiért ezt félbeszakítom, akkor elő jöhet olyan helyzet, hogy a szolga is és a mester is küldeni szeretne.

Ezt holnap beleimplementálom a kódba majd és meglátjuk, hogy megoldja e a gondot.

UI: Ahogy lentebb írtam, elviekben nem feltétlen kell mind a 9 órajelet kiléptetni, csak figyelni kell, hogy a slave mikor engedi el a vonalat.
A hozzászólás módosítva: Máj 2, 2019
(#) Tasznka válasza silent15 hozzászólására (») Máj 3, 2019 /
 
Mindenféleképpen csak az SCL-küldés,és folyamatos SDA figyelés (elengedte -e) a megoldás.Sajna ugye a master nem tud semmi start,stop,restart küldeni,mert a folyamatosan lehúzott adatbusznál nem tudja kiküldeni.
Itt max. el kell menni 10-20 clk-ig,ha addigra sem engedi el,akkor kiállni hibára.
A hozzászólás módosítva: Máj 3, 2019
(#) pipi válasza silent15 hozzászólására (») Máj 3, 2019 /
 
Fejlesztés folyamán nekem az i2c rendszeresen befagy, pl menet közben reset/debug megállás, újríindítás stb.
Én azt csináltam hogy a programom úgy indul hogy még gpio módban jól megrángatom az scl-t,
és csak utána kapcsolom be az i2c perifériát. Menet közben már soha nem volt i2c befagyás/hiba gondom
(#) silent15 válasza pipi hozzászólására (») Máj 3, 2019 /
 
Menet közben már nekem se, szóval úgy tűnik tényleg ez a megoldás, hogy az elején lejátszom ezt a kört.
(#) spgabor hozzászólása Máj 5, 2019 /
 
Sziasztok!

Szeretnék építeni egy homogén asztalt PWM-mel vezérelt ledes világítással. A vezérlést egy PIC12F683-mal szeretném megoldani. Most csak a fizikai megvalósítás a lényeg, később a szoftveres oldala miatt is fogok valószínűleg kérdezni.
Kapcsolási rajzot nem csináltam, mert az egész nem tűnik túl bonyolultnak, de azért a nyákterv alapján szeretném megkérdezni, hogy biztos nem fejeltettem le semmit, illetve van-e olyan része, amit célszerűbb máshogy alakítanom? Vagy máshogy méretezni az alkatrészeket. (PIC és FET fix, mert az van itthon)
A működés a következőre tervezem:
Az egész eszköz 12V tápot kap. Egy 7805-ös kocka ad tápot a PIC-nek. A gomb csatlakozóra két gombot szeretnék kötni, amiket a PIC-en a 2-es és 3-as lábakat bemenetként használva a PWM kitöltést szeretném csökkenteni illetve növelni. ISP csatlakozás az összeszerelés utáni programozásra kellene. Az 5-ös lábon PWM kimenetként kapcsolgatna egy N csatornás fet-et, ami a led táblátnak a 12V-ot kapcsolná. A led tábla egy A4-es lap méretű táblán sűrűn elhelyezett led-eket jelent, amelyeken hármasával sorban egy előtéten keresztül kapnák a 12V-ot a LED csatlakozón keresztül.

Jó a tervem, vagy érdemes lenne változtatnom a rajzomon?

Előre is köszönöm a tanácsokat!

Üdv:
spgabor

terv.JPG
    
(#) superuser válasza spgabor hozzászólására (») Máj 5, 2019 /
 
Hello!
- Elvi rajzot osszál meg, a rajzolat másodlagos (bár nem mellékes)
- Én a 100nF-al nem spórolnék (bár valószínű működik így is, de raknék a 7805-re még kettőt; betáp oldalra és +5V oldalra)
- Nem tudom hány Hz PWM frekit számoltál, de 1-2 kHz alatt zavaró lehet a szemnek.
(#) spgabor válasza superuser hozzászólására (») Máj 5, 2019 /
 
Szia!

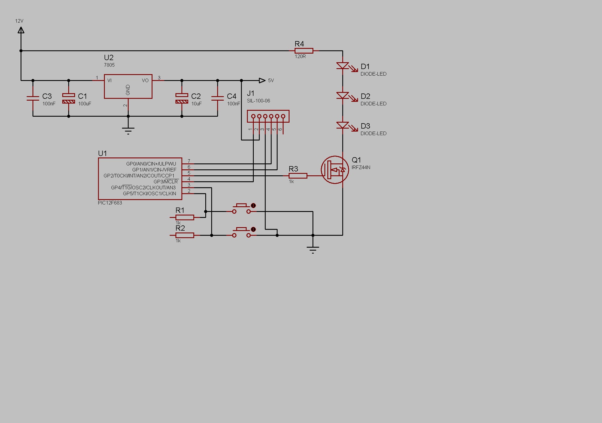
Csináltam gyorsan egy kapcsolási rajz vázlatot is. Mellékeltem. Ebbe már raktam 100nF-os kondit a stabkocka bemeneti oldalára is. A kimenetin ott van egy, a pic mellett közvetlenül.
PWM frekivel kapcsolatban még nem számoltam semmit, ez a része teljesen új lesz. Kicsit a tanulás miatt is akarom így csinálni az egészet. A PIC-et anno úgy választottam ki, hogy melyik támogatja a PWM-et, illetve minél kevesebb lába legyen, mivel nincs szükségem sok be és kimenetre. Amikor erre rátaláltam, néztem több példa rajzot is hasonló célra. De konkrétan a szoftveres megoldásba még nem merültem bele, csak ha meglesz a teszt áramköröm. Ezért az utolsó észrevételed most nem is tiszta. Ezt kifejtenéd?
Illetve a rajzon valami további észrevétel, amitől stabilabb/jobb lehet?
A hozzászólás módosítva: Máj 5, 2019

kapcsterv.jpg
    
(#) Tasznka válasza spgabor hozzászólására (») Máj 5, 2019 /
 
Szerintem nem lesz elég az a pic a fet vezérléséhez(pwm) ,dobd meg tranyóval,vagy logikai fettel,..És lehúzás sem ártana, hogy ne lebegjen a kimenet,ameddig el nem indul a progi.
A hozzászólás módosítva: Máj 5, 2019
(#) proli007 válasza spgabor hozzászólására (») Máj 5, 2019 /
 
Hello! Cseppet slampos a dolog. Ha az ISP csatlakozót nem oda teszed, szépen sorba kijönnek a lábak, és nem kell balettezni a lábak között. Rendezd meg cseppet..

PIC-12683.png
    
(#) superuser válasza spgabor hozzászólására (») Máj 5, 2019 /
 
Lényegi észrevételem nincsen. Tasznka írta a meghajtó tranyót, az lehet, hogy kelleni fog.

- az elvi rajzon R1,R2 bal oldala lemaradt (nyák rajzon ok)
- ami az elvi rajzon két nyomógomb, az a nyák alapján egy kétállású kapcsolónak tűnik
- az mclr lábat IO lábnak kell konfiguráld, mert nincsen rajta felhúzó ellenállás
- Láttam, hogy van már egy 100nF. Gondolom működik így is, de igazság szerint az közvetlenül az IC lábára kell a PIC és a 7805 esetében is, ezért úgy tekintem, hogy a 7805-ön nincsen.

Mivel van hardware PWM blokkja a PIC-nek, ezért gondolom 10kHz környékéig fel tudod vinni a PWM frekvenciát, korábbi kérdésemnek így nincsen jelentősége. Arra utaltam, ha 100-200 Hz környékén járatod a LED-eket, szemmel látható lesz a fényükben a vibrálás, ami zavaró a szemnek. Némelyik fejlámpa fénye emiatt a megoldás miatt zavaró.
(#) sonajkniz válasza spgabor hozzászólására (») Máj 5, 2019 /
 
Szia!
FET-nek mindenképp logikai használj!
Én az IRLZ540-est ajánlanám.
Egy ilyen kisfogyasztású áramkörnek még stab IC sem kell. 1K előtét, 5,1V zéner, 100nF kondi bőven jó. Ha a PIC-et foglalatba teszed, hogy programozáshoz ki tudd venni, még az icsp sem kell a panelra.
A nyomógombok felhúzására 2,2k-t javasolnék.
(#) spgabor válasza sonajkniz hozzászólására (») Máj 6, 2019 /
 
Sziasztok!

Köszönöm a tanácsokat. Akkor a választott FET nem a legmegfelelőbb? Nyomógombnak azért 1k-t írtam, mert az első projektem pár éve egy ledes nyák levilágítónak a vezérlését is 1k-val csináltam. Az egy pár éves projekt volt, így az egészet megint kb nulláról kell kezdenem. Ha a szerinted az kevés, akkor 2,2k lesz.

superuser: Bocsi, az tényleg lemaradt. Kicsit már fáradtan és kapkodva dobtam össze. Illetve újra is kellett csinálnom, mert nem mentettem, a program meg ledöglött a felénél.
A nyákon nem nyomógomb van, hanem egy három tüskéjű csatlakozó a gombok kivezetéseihez. MCLR lábra vagy teszek egy ellenállást, vagy szoftveresen I/O lábként kell konfigolnom akkor, ha jól értem. Illetve a 100nF-ból akkor kettőt javasolsz a 7805 és a pic közé. Az elkó két oldalára egyet-egyet, ha jól értem.
PWM szempontjából mindenképp magasabb frekvenciával szeretném megvalósítani a belső vezérlővel, minél szélesebb fényerő állítási lehetőséggel.

proli007: Köszönöm az észrevételt. A rajzom amúgy nekem nem tetszik, így biztos fogok rajta alakítani még. Mindenképpen szeretnék rá ICSP csatit, mert jobban szeretem fixre forrasztani az IC-t, mint kiszedegetni, ha próbálgatom rajta a programot.

Tasznka: Teszek elé egy tranyót, abból melyiket érdemes. Illetve a lebegtetés megakadályozására egy elenállással a fogyasztóval párhuzamosan húzzam fel a betápra? Ezt a tranyónál is úgyanúgy? Mekkora ellenállással és milyen tranyót célszerű használni? Jól értem amit írtál?
(#) sonajkniz válasza spgabor hozzászólására (») Máj 6, 2019 /
 
Idézet:
„Akkor a választott FET nem a legmegfelelőbb?”

Idézet:
„Teszek elé egy tranyót, abból melyiket érdemes. Illetve a lebegtetés megakadályozására egy elenállással a fogyasztóval párhuzamosan húzzam fel a betápra? Ezt a tranyónál is úgyanúgy?”

Úgy látom, túl sok volt az információ és belekeveredtél.
Tegyük tisztába.
Te az IRFZ44-es fetet választottad. A mellékelt képen láthatod, hogy ennek a fetnek 10V kell a teljes nyitáshoz. Ezért kell elé a tranzisztor, mert a PIC ekora feszültséget nem bír el. Tehát a FET-nek a +12V-ról kell egy ellenállás a gate lábára, és ezt az ellenállást kell testre húzni a tranzisztorral. Ilyenkor persze megváltozik a PWM logikája, de ez a PIC PWM beállításával könnyen korrigálható. A tranzisztor bázisát 1-10K-val kösd a PIC-re és 5-10K-val testre! Nem kényes túlzottan az értékekre, csak az ellenállás nagysága befolyásolja az alapáramkőr fogyasztását.
Logikai FET esetében a teljes nyitás 5V-al történik. Mivel áramigény nincs, így ezt a PIC közvetlenül tudja biztosítani. Persze azért nem árt a PIC és a FET gateja közé legalább 200 ohm. A FET gatejét 5-10K ellenállással húzd le testre!
Ugyanez a helyzet a nyomógomb ellenállásával. Ha a gomb a panelon van, közel a PIC-hez, akkor elég a PIC belső felhúzó ellenállása is. Minél messzebb viszed a gombot, annál kisebb értékű legyen a felhúzó ellenállás. Így nagyban csökken a zavarokból eredő téves kapcsolás esélye. Persze valamilyen szoftveres, vagy hardveres pergésmentesítés mindenképpen kell!
Amúgy ha a célod PWM-es szabályzás építése, tudnám ajánlani erre a célre a PIC10F320 vagy a PIC10F322-es kontrollert. Egyszerűbb a programozása és két függetlenül szabályozható PWM kimenettel rendelkezik.
(#) spgabor válasza sonajkniz hozzászólására (») Máj 6, 2019 /
 
Szia!

Így már világos, köszönöm a tanácsot. Megnézem otthon, hogy van-e bontott, vagy új logikai fet-em, mert akkor azzal. Ha nem, akkor maradok az eredetinél egy plusz tranzisztorral, mert az biztos van "készleten".
PIC-en sem szeretnék változtatni, mert akkor abból is újat kellene vennem. De legközelebb megfogadom a tanácsodat. A következő projektem amit szeretnék egyszer, az PWM-es motorvezérlés lesz, de a célját még nem tudom. Akár oda is jó lehet majd...
A nyomógombok vezetéken fognak lógni. A doboz egy HP ScanJet 2400 lesz, a gyári panel helyén az új, de a gyári gombokra kötve. Így kb 30cm vezetéken fog lógni. A pergésmentesítést ezelőtt szoftveresen oldottam meg, most is így tervezem.
Fogok csinálni új rajzokat és megosztom további véleményezésre. Addig is köszönöm a segítséget!
(#) usane válasza spgabor hozzászólására (») Máj 6, 2019 /
 
Ami a frekit illeti 300 Hz-en simán folyamatos. Igencsak szupermennek kell lenned, hogy érzékeld a 300Hz-et. De hogy ne legyünk kisstílűek és másnak is igazat adjunk felmehetsz 1kHz-re és akkor talán még szupermen sem látja a vibrálást. Persze kérdés, hogy mire akarod használni, valamint a PIC-nek lesz -e egyéb feladata, mert ha csak PWM-et kel szolgáltatnia azt egy 555-ös áramkör is megtenné. Igaz azt gombbal dimmelni macerás, de potipal sima ügy lenne. Valamint az sem elfelejtendő (bár egy LED dimmernél nincs nay jelentősége), hogy mivel a uC sebessége adott a PWM frekvencia növelése a felbontás csökkenését eredményezi.
Egy beltéri világításnál lehet értelme kilohertzhenk, de az az A4-es lap mi célt szolgál?
(#) superuser válasza usane hozzászólására (») Máj 6, 2019 /
 
Nem álltam neki szkóppal méregetni a fejlámpámat aminél az alacsony PWM frekvencia problémát jelent. Lehet, hogy nem 300Hz, csak 200, de 100-nál biztosan több. Nem direktben érzékeli az emberi szem ezt a frekvenciát, hanem az ún. stroboszkóp hatáson keresztül. A megvilágított tárgyak mozgása nem folyamatos. Megfigyelheted az ujjaidat mozgatva a fényforrás előtt, vagy egy bringa kerekét forgatva. Fejlámpa esetén pl. szitáló esőben meglehetősen zavaró tud lenni, hogy a csillogó cseppek esése nem folyamatos. Persze mindenkinek mások az igényei.
(#) spgabor válasza usane hozzászólására (») Máj 6, 2019 /
 
A cél kicsit bohóckodás, de néha van értelme. Elsőre akkor merült fel a dolog, amikor smd panelt gyártottam. Írásvetítő fóliára szoktam nyomtatni és azt előhívni. Három réteget használok és sima fehér papíron nem bírtam rendesen fedésbe összerakni. Akkor találtam ki hogy a munkalap megvilágítása kontrasztosabbá teszi az egészet és könnyebb lenne.
De máskor is felmerült apró dolgoknál, hogy alulról világítva könnyebb lenne. Nem feltétlenül elektronika területén.
Volt egy üres szkenner házam, két gombbal, így az ötlet adott volt, hogy ebbe a ledes uv levilágító mintájára csinálok egy homogén asztalt. Az üvegen egy lcd kijelző mögötti derítő fólia biztosítja majd, hogy a fényelosztás egységes legyen.
A pic pedig a pwm és a gombkezelés egyuttese miatt jött. Illetve mindig érdekelt a dolog, így nem feltétlenül a legegyszerűbb megoldásra törekedtem.
(#) spgabor válasza sonajkniz hozzászólására (») Máj 6, 2019 /
 
Szia!

Nem találtam itthon logikai fet-et, így marad a pic lábára a közvetett csatlakoztatás tranzisztoron keresztül. Ennek megfelelően, a javaslatokat szem előtt tartva újra rajzoltam a kapcsolási tervemet. Ezt mellékeltem is. A tranzisztor egy 2N3904 lesz, mert abból szintén van itthon pár darab. Így megfelelő lesz? Remélem nem rontottam el semmit, vagy felejtettem le. Amivel még hadilábon állok, az az ellenállások méretezése. Bár írtad, hogy az R3, R6 és R7 sem érzékeny az értékekre, de azért jó lenne tudni, hogy kell ezeket számolni. Még régen tanulta, de az nagyon rég volt... Illetve ez nem is tartozik ide.
Valamint javasoltad, hogy a stabkocka helyett egy ellenállással és egy zenerrel is megoldható a pic táplálása. Ezen még gondolkodom, mert akkor nem használok el feleslegesen egy stabkockát is. Ezt azért így terveztem, mert úgy tudtam, tudtam, hogy a pic azért érzékeny a folyamatos és stabil tápra.
(#) pipi válasza spgabor hozzászólására (») Máj 6, 2019 /
 
Én nem spórolnék egy stabkockán meg a szűrőkondijain...
A zéneres cuccot meg alaposan ki kell számolni, mekkora a min és a max zénerdióda áram, a kettő különbsége lehet a többi áramkör fogyasztása.
(#) sonajkniz válasza spgabor hozzászólására (») Máj 6, 2019 /
 
Idézet:
„úgy tudtam, tudtam, hogy a pic azért érzékeny a folyamatos és stabil tápra.”

Álltalában igen. De a korábban említett PIC10F322-essel és a PIC12F1840-essel én már minden csúfságot elkövettem amitől még kellett volna semmisülniük, vagy minimum meggárgyulniuk, de csak alig pár darabot sikerült tönkre tegyek. Szívós kis mütyürök. PIC 18-ból jóval többet kiírtottam már.
Persze ezzel nem azt akarom mondani, hogy az én balf....om a követendő példa. Ha a stab kockát érzed biztonságosabbnak, akkor inkább azt használd!
(#) vilmosd válasza spgabor hozzászólására (») Máj 7, 2019 /
 
A Fet meghajtasat erdemes jol megcsinalni, mert a nem megfelelo meghajtas igen komoly plusz disszipaciot eredmenyez. A mellekelt kapcsolas egy megoldas a Fet megfelelo meghajtasara. Fontos hogy a Fet bemeneti kapacitasat (nF tartomany) megfelelo arammal toltsuk es kisussuk, a gyors be-ki kapcsolas erdekeben. Mellette itt meg a meghajtas fazisa megegyezik a PIC PWM kimenet fazisaval. A Q2-Q4 paros emitterkoveto meghajtas biztositja a kis impedancias meghajtast. A Q3 illeszti a PIC kimenetet azonos fazisban. A Q5 elvileg a rovidzarvedelmet biztositja, de ha nem kell hagyd ki. A D2 segit a feltoltott G-S kapacitas gyors kisutesehez, amivel a FET lezarasa meggyorsul (megint az atmeneti disszipacio csokkentes). A 15 Volt meghajtas szinten segit a Fet gyors kapcsolasahoz, es a kicsi D-S ellenallashoz. De mar 12 V fesz is megfelelo.
Ja a X4-1 kapocs a Start/Stop kapcsolo, a X3-2 a poti a PWM allitasahoz. Szukseg eseten van hozza C forras.
Csinaltam belole egy par 10-et es jol teljesitenek.
Bocs az ekezet nelkuli hsz-hoz, de nekem itt csak En, ESP KB all rendelkezesre. Magyar KB kb 10.000 km korzetben nem igen talalhato.
(#) Bakman válasza vilmosd hozzászólására (») Máj 7, 2019 /
 
Nem lenne egyszerűbb egy FET meghajtó IC használata? Pl. TC4420.
(#) spgabor válasza vilmosd hozzászólására (») Máj 7, 2019 /
 
Sziasztok!

Most látom, hogy este lemaradt az utolsó verziós rajzom. BMP kiterjesztést nem csatolja be az oldal. Az egész posztomnak nincs is értelme nélküle. Bocsánat.

Az általad küldött FET meghajtás áramkört próbálom értelmezni. Kicsit elsőre nekem bonyolultnak tűnik az én tudásommal, de a lényegét értem. A kapcsolás az én FET-emmel is működik? Két adatlap között minimális különbséget látok csak. Ha érdemesebb így építeni, akkor a tegnapi rajzomat módosítom a melegedés elkerülése érdekében.
Potméternek mekkorát használsz a kész kapcsolásban, illetve a C6, D4 és C7 miért kell?
A forrását ha megosztod, azt megköszönöm, mert én is C-ben programozok és segítségnek nagyon hasznos lehet, illetve akár utánépítés esetében is. Megkérdezhetem még, hogy mire használod?

sonajkniz: Szerintem maradok a stabkockánál akkor. Az bitos, hogy megfelelően fog működni és nem ölöm meg a pic-et sem.

kapcsterv.jpg
    
(#) Tasznka válasza spgabor hozzászólására (») Máj 7, 2019 /
 
Az R5 lehetne magasabb(ha az lenne az mclr felhúzója) 4-10k környéki.
Az isp csatinál mintha gubanc lenne az 1-2 lábánál .
Ennél a vezérlésnél a Q2 bázisát ne le,hanem az 5V-ra húzd fel.
A többit majd a többiek írják .
(#) vilmosd válasza Bakman hozzászólására (») Máj 7, 2019 /
 
Ha van igen.
(#) vilmosd válasza spgabor hozzászólására (») Máj 7, 2019 /
 
Idézet:
„Potméternek mekkorát használsz a kész kapcsolásban, illetve a C6, D4 és C7 miért kell?”

4k7.

duropwm.c
    
Következő: »»   1084 / 1225
Bejelentkezés

Belépés

Hirdetés
XDT.hu
Az oldalon sütiket használunk a helyes működéshez. Bővebb információt az adatvédelmi szabályzatban olvashatsz. Megértettem