Fórum témák

» Több friss téma
Fórum » 5 W LED-es (izzók) kiégésének jelzése Arduinoval
Lapozás: OK   3 / 5
(#) kaqkk válasza fodisoft hozzászólására (») Márc 13, 2020 /
 
Idézet:
„230VAC Hálózati feszültségről üzemelnek a ledlámpák.”
Ezt írtad az elején , ha led van előtét is van annak az értékét kell jól kiszámolni, de nem lehetne egy kapcsolási rajzot feltenni a ledlámpáról amit használni akarsz ? Szerintem nagy segítség lenne mindenkinek , nem kéne találgatni ...
A hozzászólás módosítva: Márc 13, 2020
(#) fodisoft válasza kaqkk hozzászólására (») Márc 13, 2020 /
 
Nem szeretném szétszedni őket, ezeket nem én cserélgetem, mikor tönkremennek.
(#) Massawa válasza fodisoft hozzászólására (») Márc 13, 2020 /
 
Ebben egy kondi van. Nem biztos, hogy észreveszed mert olyan csekély a fogyasztásuk.
(#) kaqkk válasza fodisoft hozzászólására (») Márc 13, 2020 /
 
Végre valami kiindulási alap .. Így tényleg csak az áram érzékelés az egyetlen lehetőség , marad az áramváltó tekercs vagy a hall elemes áramérzékelő ic ..
(#) fodisoft válasza Massawa hozzászólására (») Márc 13, 2020 /
 
Szétszedtem egyet.
Igen, van benne egy mini dc táp.
(#) fodisoft válasza kaqkk hozzászólására (») Márc 13, 2020 /
 
A hall elemes érzékelőt sajnos nem tudtam úgy mérni, hogy biztosan mutassa az állapotot a túl kicsi felbontás miatt. A tekercses még jó lehet, csak mvalószínűleg módosítani kell rajta, mert nagyon későn kapcsol ki.
Esetleg nem tudnám valahogy növelni az ACS712 előtt az áramot?
(#) kaqkk válasza fodisoft hozzászólására (») Márc 13, 2020 /
 
Tudnád , + terhelést kell kötni (párhuzamosan) a lámpával .
(#) Massawa válasza fodisoft hozzászólására (») Márc 13, 2020 /
 
Meg a relé is késöbb kapcsol vissza. Ráadásul igen kis áramkülönbségeket akarsz mérni ezért az érzékenységet is a max-hoz közeli állapotba kell tekerni, ami tovább lassitja a dolgot.

Egy más megoldás talán gyorsabb lenne. A csütörtöki rajzodon egy optokoplerrel le kell választani a tranzisztoros fokozatot az graetz diodárol. A hálozati oldalon csak a kondi meg az R1 ellenállás maradna. Azzal páhuzamosan kötheted az optokopler diodáját. A másik oldalon az optokopler tranzisztora már kezelheti a relés fokozatot. Ez elvben nagyon gyorsan reagál hiszen az optokopler LEDje sorba van kötve a LED világitással. Azaz ha az kialszik az optokoppler LEDje sem világit.
A hozzászólás módosítva: Márc 13, 2020
(#) Spaten válasza fodisoft hozzászólására (») Márc 13, 2020 /
 
Ezt nem értem. Mi a probléma a néhány másodperces érzékeléssel? Ha elromlik a LED lámpa, akkor millisecundumonkon belül ugrik valaki, és kicseréli?
(#) proba válasza fodisoft hozzászólására (») Márc 13, 2020 /
 
Ez így egy komplett egység, arra azért kíváncsi vagyok, ha elromlottak, akkor az egyes példányok mennyi áramot fogyasztanak, mekkora különbség van közöttük, mindegyik egyformán megy tönkre....Esetleg némelyek rossz állapotban is feltöltik a pufferkondenzátorukat, némi kezdeti áramlökést okozva, tönkremenéskor esetleges zárlat esetén mekkora áram folyik. Ez túl sok kérdés, arra jutottam egyszerű eszközökkel lehet erre nem tudsz megoldást, marad a kap feszültséget vagy nem mérése. Ha kiéget valaki majd szól visszacsatolás.
B variáns egy 5V os RY jelfogó (169 ohm) és 6W led égő sorbakötve, hogy az előbbiek fényében mennyire korrekt az eredmény nem tudom, ideális esetben talán működik. Lehet többféle jelfogóval kísérletezni. Lényeg, a húzató áram egyezzen meg a led névleges áramával.
(#) pucuka válasza kaqkk hozzászólására (») Márc 13, 2020 /
 
Mivel váltóáramú táplálásról van szó, az áramváltó teljesen jó megoldás. Le is választja az érzékelőt, a kimenete lineárisan arányos az átfolyó árammal. A LED lámpa zárlatos, és szakadt is lehet, (zárlatnál az üzemi áramnál nagyobb, szakadásnál kisebb árammal arányos feszültséget kell indikálni) egyik esetben sem világít, a hibajelzéshez akár szoftveres, akár hardveres ablak komparátort használ, megfelelő eredmény lesz. A komparálási szinteket kell jól beállítani.
Szerintem a Hall generátoros megoldásra egyenáram esetén lenne szükség, de ezesetben szerencsére váltóáram van.
(#) fodisoft válasza Spaten hozzászólására (») Márc 13, 2020 /
 
Nem.
Amint írtam is már, ez egyben működési visszajelzője is egy közlekedési, piros, zöld lámpának.
Az elég fura eset, mikor "mindkettő világít" visszajelzést kapok.
(#) Spaten válasza fodisoft hozzászólására (») Márc 13, 2020 / 1
 
Ez esetben, ha biztonsági berendezésről van szó, akkor bízd szakemberre! Nem érdemes ilyesmiben kontárkodni, könnyen visszaüthet.
(#) pucuka válasza fodisoft hozzászólására (») Márc 13, 2020 /
 
Akkor most váltófeszültséről, vagy egyenfeszültségről működnek a LED lámpáid? Mert ha közlekedési jelzőlámpa, akkor azok többnyire (hacsak nem házi készítésűek) szünetmentesen kell működjenek, többnyire akkuról.
(#) fodisoft válasza pucuka hozzászólására (») Márc 13, 2020 /
 
Amint írtam párszor, váltó áramról.
Van fotó is a fényforrásról.
Nincs akku.
(#) fodisoft válasza Massawa hozzászólására (») Márc 13, 2020 /
 
Tudnál esetleg egy típust ajanlani?
(#) Massawa válasza fodisoft hozzászólására (») Márc 14, 2020 /
 
Elvben bármilyen jo amit kapsz.
(#) Massawa válasza Massawa hozzászólására (») Márc 14, 2020 /
 
Ha van választék akkor a fizikai méretek szerint a nagyobbat válaszd ( nagyobb távolságok jobb biztonságot adnak.)
A hozzászólás módosítva: Márc 14, 2020
(#) fodisoft válasza pucuka hozzászólására (») Márc 14, 2020 /
 
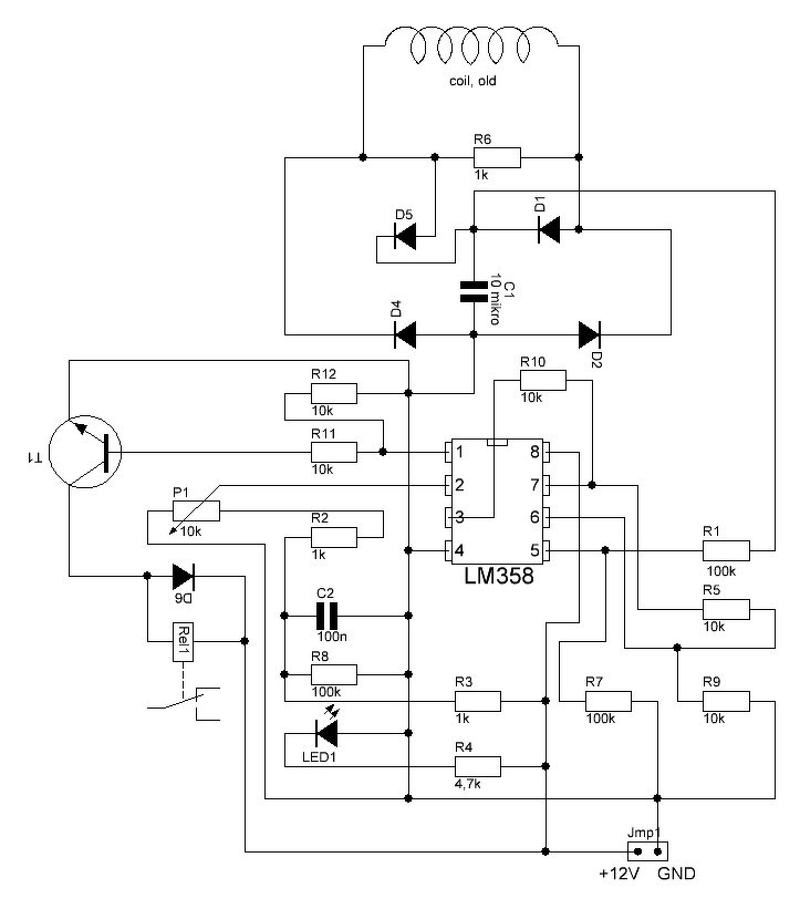
Megpróbáltam lerajzolni a tekercses áramkört, remélem nem hibáztam sokat.
" R6 szerepe"
(#) fodisoft válasza Massawa hozzászólására (») Márc 14, 2020 /
 
Ha esetleg ezt kötném velük sorba?
És ráakasztok egy relét?
(#) Massawa válasza fodisoft hozzászólására (») Márc 14, 2020 / 1
 
Kb igy képzeltem én is ( csak a kapcsolás valamivel részletesebb mint amit látsz a képen, de elvben ugyanaz. Ez egyböl tudja a 24 V-s relét hajtani. Ilyen cuccal még nem volt dolgom, de arra van amit te is akarsz.
A hozzászólás módosítva: Márc 14, 2020
(#) fodisoft válasza Massawa hozzászólására (») Márc 14, 2020 /
 
Tehát, ezt köthetem velük sorba, és biztosan jelezni fog, ha nem folyik áram?
Nem tudtam kivenni, milyenek a paraméterei, én úgy gondolom, hogy 0,6 mA -tól kapcsol, ez szerinted is így igaz?
(#) fodisoft válasza Massawa hozzászólására (») Márc 14, 2020 /
 
De gondolom 230 voltos legyen ugye?
(#) pucuka válasza fodisoft hozzászólására (») Márc 14, 2020 /
 
Az optocsatolós dobozkád feszültség érzékelő, neked áramot kéne érzékelned.
Ha az optocsatolós áramkörödet sorba kötöd, csak az optocsatoló árama fog átfolyni, ami kevés lesz a LED lámpádnak.
A trafós (áramváltós) megoldás a jó, mert áramot kell érzékelned, lényegében ugyanaz, amit rajzoltak neked. Annyi a különbség, hogy van benne egy további áramköri részlet, ami egy műveleti erősítőből álló komparátor, egyetlen szerepe, hogy meghajtson egy LED -et, ami valamit jelez, vagy hibát, vagy üzemet. Nem néztem komolyabban utána, de lényegében mindegy.
(#) fodisoft válasza pucuka hozzászólására (») Márc 14, 2020 /
 
Megkérhetlek, hogy rajzold le nekem, mert már elvesztettem a fonalat!
(#) Joe_001 válasza pucuka hozzászólására (») Márc 14, 2020 /
 
Üdv!
Az autókban nem áramot érzékel a CANBUS. Egy 0,5- 1 ohmos ellenálláson folyik keresztül az áram a fogyasztó felé. Ha a fogyasztó rendben működik akkor X feszültség van. Ha a fogyasztó szakadt, akkor tápfesz az ellenállás után mérve megemelkedik. Az autóelektronika ezt a feszültségemelkedést veszi hibának. Ezért van az, ha a halogén 4-5 W normál izzó helyére ledes izzót raknak be a CAN-BUS üvölti a hibát. Megoldás szoftver csere, vagy "átverő" párhuzamos ellenállás. Az ardinonak van fesz érzékelő bemenete, még nem számoltam ki válóra, dióda után.
(#) orcika70 válasza fodisoft hozzászólására (») Márc 14, 2020 /
 
Csak egy kósza ötlet. Mi van a master-slave áramköri kapcsolása esetleges átdolgozása, talán szóba jöhetne.
(#) pucuka válasza Joe_001 hozzászólására (») Márc 14, 2020 /
 
Eddigi információk szerint egy közlekedési jelzőlámpa világító lámpáinak 230 V / 5 W (körüli) LED lámpáinak ellenőrzéséről volt szó, kontaktus kijelzéssel. Felmerült ugyan az arduinós feldolgozás is, bár ezt fodisoft kolléga nem erősítette meg.
Eddig szó sem volt semmiféle CANBUS -ról, meg arról sem, hogy igazi, vagy játék, hobbi stb. közlekedési lámpáról van szó, de még arról sem, hogy a lámpák váltó, vagy egyenfeszültségről üzemelnének.
A nem pontos, és igencsak hiányos igénymeghatározás miatt konkrét korrekt megoldást adni nemigen lehet, és a hozzászólások útvesztőjében el is tévedt a fórumtárs.
(#) Gafly válasza Massawa hozzászólására (») Márc 14, 2020 /
 
Nem arra van, hanem arra, hogy a hálózati feszültség meglétét jelezze (lásd adatlap)...
Bár szétszedve és az ellenállást nagyon kicsire cserélve...
(#) pucuka válasza Gafly hozzászólására (») Márc 14, 2020 /
 
Gábor!
A rajzon egy áramváltó szekunder tekercse látható. Előzőleg van kép is az áramkörről, azon jól látszik.
Csak rákérdeztem az R6 szerepére, és az a rajz szerint az áramváltó szekunder tekercsének terhelése.
A hozzászólás módosítva: Márc 14, 2020
Következő: »»   3 / 5
Bejelentkezés

Belépés

Hirdetés
XDT.hu
Az oldalon sütiket használunk a helyes működéshez. Bővebb információt az adatvédelmi szabályzatban olvashatsz. Megértettem