Fórum témák
» Több friss téma |
Fórum » Földhurok, avagy mit csináljunk, mikor minden zúg
Témaindító: A Jani, idő: Ápr 17, 2006
Témakörök:
Első képen a sárga kábelek a negatív tápok.
Még egy esetleges támpont, hogy ha a poti fel van tekerve megszűnik a brumm.
Szia!
A bemenetválasztó 5V-os tápfeszültségét a jel GND-vel egy ellenállás köti össze. Érdemesebb lenne kivenni onnét, és az 5V GND-jét valahol a nagyáramú földre tenni. Egy földelési vázlat sokat segítene a hiba megtalálásában.
Elméletileg rajta van ha jól gondolom.
Tehát az 5V-nak van stabil GND-je, ez a lényeg. Nem szükséges a bemenet választón is. Azt az ellenállást (legalább az egyik lábát) vedd ki egy próbára. Egyelőre más hibát nem látok.
Próbáltam ellenállásal, üresen, átkötve. Ne hozott változást.
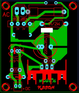
A potinak a panelje így néz ki. A hozzászólás módosítva: Jan 18, 2021
Három dolgot látok még. Az egyik, hogy a földelési csillagpont a készenléti tápra került. Talán jobb helye lenne a +/-15V-os táp közös pontján. A másik ami lehet gond, hogy a bemenet választó relés panelen elég nagy területet ölel körül a jelfólia. Harmadik pedig az , ha jól követem a jel útját, akkor így valahogy van:
Bemenetek, bemenet választó hangerő poti nutube előfok. Azt írtad, feltekert hangerőnél nem búg. Nézd meg, hogy a motoros potméter GND-je nem csatlakozik-e valahova még. Közben látom hogy feltetted a nyákterveket is. A brumm ezek szerint nem a tápon vagy annak GND-jén kering. A hozzászólás módosítva: Jan 18, 2021
igen így van a sorrend.
"+/-15V-os táp közös pontján" Esetleg Nutube 24V-os tápja, igaz az nem szimetrikus. A poti GND-je nem befojásolta a búgást bárhova kötöttem. Gondoltam esetleg a jelföldet egymástól fügetlenűl vinném a Nutubig? A hozzászólás módosítva: Jan 18, 2021
Szia! Az 5 V-os panelen mindkét elkó hibásan van huzalozva, ezért elég zajos lehet az 5 V-od. Ettől függetlenül a bemenetválasztóra is kell egy 100 µF kondi az 5 V-ra és itt sem engedhető meg, hogy az áram megkerülhesse a kondi lábát.
A panelek csillagpontra kötését fel kéne számolni! Csak a jel GND kötheti össze a független tápos áramköröket, különben földhurok keletkezik.
Meg lehet próbálni, hogy a bemenet választó kimenetéről lehúzod a potira menő kábeleket, és a kábelek végét rövidre zárod. Ekkor így épül fel a jelút:
Rövidzár hangerő poti nutube előfok. Ha így is búg, akkor hagyhatod békén a bemeneti relés panelt, nem az a beteg. Következő lépés majd a nutube panel lesz.
Szia! Azt írta a kolléga, bemenetválasztó nélkül teljes a csend.
Igen a Nutube az hibátlan.(látszik nem én csináltam)
Az 5 V-os NYÁK-ot megigazítottam. Abba a relébe, mely a bemeneti jelet kapcsolja szűrt feszültséget ildomos engedni.
Aha! Tehát a reléken keresztű keletkezhet a zavar a szüretlenség miatt!
Ez az átalakítás viszonylag könyen megoldható.
Ha jól látom a 100n kondit és a diódát is vegyem ki?
Ez az megkerülősdi eddig nekem kimaradt. De egy életre megjegyeztem!
Az 5 V-os tápot ne kösd a csillagpontra, ahogy a többi független tápot se!
A bemenetválasztón viszont össze kell kötni a tápot a jelfölddel, mert megszórja a jelet. Kérdés hogyan csendesebb, ha a nulla vagy a +5 V van a jelföldön. De tényleg bontsd a csillagponti bekötést mert a +5 V testelése zárlatot okoz!
Jelen állás szerint bontottam az öszszes földelést. A relés panel nélkül még mindig ugya olyan csend van
Utánna tudok próbálkozni!! Köszönöm!
Köszönöm!
Igaz off a téma, sorrendben 5, 3, még nem tudom. Ez csak a félévi. Május lesz a kemény. Holnap fojt köv.
Sziasztok!
Mindent megcsináltam amit reloop kolléga javasolt. Az 5Voltos táp földjét muszáj összekötni a készenlét földjével, ugyanis prellegnek a relék ha ezt nem teszem meg. Gondolom a vezérlő elektronika földjének közösnek kell lenni a relék földjével. Mostmár sokkal kellemesebb a helyzet, minimális brumm van. A poti állása szinte mindegy, ha fel van tekerve kicsit megnő a brumm. Ha kézzel megérintem bármelyik földet, (lehet ez a Yamaha burkolata) azonnal megszűnik a jelenség. A jelenlegi állapot így néz ki. A hozzászólás módosítva: Jan 19, 2021
Ez lenne a Nutube tápja. Itt is lehet szűrési probléma?
Dobozolva jó lesz ez.
A 24 V-os táp a célnak megfelel. Az 1000 µF kondiknál kicsit sérül a szabály.
Köszönöm a segítségeteket!
Igen mostmár látom, hogy fogok ezentúl tápot tervezni.
A készenléti táp csak a vezérlésre megy? Ha igen, akkor nem kell a többivel összekötni-összeföldelni.
Nem jó a közös földpont helye sem. A kimeneti ponthoz kellene a földpontot csatlakoztatni. Ahogy előrefelé megyünk a rendszerben, úgy jönnek sorba az előző fokozat vezeték bekötései. Nem csillagpontba földelünk! A relék 5V-ról mennek? Ha igen, azok tápját nem kell összeföldelni az analóg résszel. Szóval nem kötünk mindent össze mindennel. Az egész rendszer újrakábelezése szükséges. Tessék összecsavarni a vezetékeket! Ha a brumm makacs, amit a relék behúzótekercse (elektromágneses szórás!) is okozhat, akkor relék helyett más megoldás szükséges. Üdv! A hozzászólás módosítva: Jan 19, 2021
Idézet: „Ha a brumm makacs, amit a relék behúzótekercse (elektromágneses szórás!) is okozhat, akkor relék helyett más megoldás szükséges. ” Ez kizárt! Relék szűrt DC feszültséget kapnak, így nem okoznak sem 50, sem 100Hz es zavart! Közös földelési pont sem probléma, ha jól alkalmazzák. Készenléti táp GND pontja sem maradhat lebegve, földeletlenül, vezérlőáramkör működése válhat instabillá.
Szia!
A relék tápját muszáj közösíteni a készenléttel mert a vezérlő egység is azon van, gondolom mert a vezérlés a földet vezérli. A többi az külön van. Lehet-e gond, hogy a javasolt poti érték 50Kohm nekem pedig 100Kohm van a bemeneten?
Amikor Mute állásba rakom jelentősen több lesz a brumm. Ha csak a Nutube van nyitott bemenetekkel semmi zaj nincs még akkor sem ha kézzel közelítek a bemenetek felé.
Bemenetváltáskor megnő a brumm, ha nincs a bemeneten semmi. Viszont az áthallás ahogy távolodok attól a csatornától amin van jel egyre gyengül de nem lesz nulla. Lehet mégis csak a relés panellel van a gond?
Nem megfelelő huzalozás.., több minden egybeépítve okoz gondot. Meg lehet csinálni jól.
Sajnos egyedi recept nincs, tápoldalon minden tápegység közös pontban kialakított földelés alap. Táp földpontjairól megfelelő panelek huzalozása fontos, nagy előny ha tápegység trafóján minden tépfesznek külön szekunder tekercs van, vagy külön trafó. Földhurok elkerülése a lényeg, ha ez sikerül zavarmenetes lesz. Több távvezérelhető előfokot építettem, RIAA korrektorral egybeépítve, tudom, hogy megoldható. |
Bejelentkezés
Hirdetés |










