Fórum témák
» Több friss téma |
Hali mindenkinek!
A mellékelt fájban van egy távirányitó kapcsolás. Kérdésem. Valaki csinált már távitányitót? milyen kódot használt? és a vevő áramkörben milyen infra vavő van? tsop1730 jó lene? És hogy kellene megcsinálni az adó kódját? Sartbit adatbit stopbit.... Ha valaki tud valami hasonlót akor irjon. Bármilyen megoldás érdekel. előre is köszi mindenkinek
Így első ránézésre kizárólag a programon múlik hogy mit fog küldeni.
Neked kell a programban eldönteni hogy melyik gomb van lenyomva, és annak megfeleően azt küldesz ki az infrára amit akarsz, ez is program kérdése. A vevőnek szvsz bárakármilyen infra vevő jó, kérdés hogy mit akarsz vele távirányítani. A vevőben is le kell programozni a küldött kódok feldolgozását.
köszi a választ
amit irtál az minden ok. van elképzelésem is csak azért irtam hogy csinált e már valaki ilyet és hogy hogy álljak neki milyen kódolást használjak amit majd tud venni a vevő is.
Ha TSOP1730-at használsz, akkor két dologra kell figyelned a vezérlőprogram megírásánál: az egyik a 30kHz-es jelfrekvencia, a másik a csomagok közti idő.
Az átvitel ugyanis úgy történik, hogy a gombok állásából összeállítasz egy kódot, ami egyértelműen beazonosítja a lenyomott gombot; elindítasz a prociban egy timer-t, olyan periódusidővel, ami 30kHz-es négyszögjelet hozna létre, majd sorban végiglépegetve a korábban megállapított kód bitjein, kiadod a timer frekvenciáját a lábon, ha a soron következő bit 1, és nem adod ki, ha 0; valamint ügyelsz arra is, hogy a léptetések között legyen annyi idő, amennyit a TSOP két csomag között elvár, meg kell nézni az adatlapját. A fenti módszer nagy hátránya, hogy ha pl. az 1001 kódot ki akarod küldeni, a vevő oldalon is számolgatni kell az időket, aszinkron lesz a továbbítás, és ha nem jó az időzítés, elcsúsznak az egyes bitek. Ennek elkerülésére kiváló a Manchester-kódolás, ahol minden egyes bitnél van állapotváltás, függetlenül attól, hogy ugyanolyan bit következik-e vagy sem. Neten rengeteg példa van rá, és nem túl bonyolult megvalósítani, picit matekozgatni kell az időkkel, cserébe viszont szinte tévedhetetlen átvitelt, és sokkal egyszerűbb vételi / feldolgozási lehetőséget kapsz.
Én fogtam egy univerzális távirányítót kerestem egy olyan készüléket ami nincs a lakásban de a gombkiosztása jó
oszcilloszkópon dekódoltam aztán rossz dvd-ből olyan vevő ami frekiben stimmel(33khz 30khz ...) atmel procival dekodoltam (impuzusszélesség mérés, impulzus számlálás) lehet hogy nem atombiztos de hangerő,bemenetválasztónak jó .(ha téveszt na bumm de eddig nem vettem észre)
Udv!
nem tenned fel a programot amit a pic-be kell egetni a .hex-et? Kosz
hali
még nincs program ![]() még ki kellene találni és le kellene tesztelni ![]() mivel nagyon kevés szabadidőm van nagyon lassan fog elkészülni de probálkozim ![]() csak az elkezdéshez és az alapokhoz kértem egy kést istrukciót itt.
Anno írtam AVR ATtiny2313-ra C-ben egy programot. RC5 típusú távkapcsolót tud kezelni, az összes nyomógombot felismeri. Megkülönbözteti a távirányítókat cím szerint, és különbséget tesz egyszer lenyomott és nyomvatartott gomb között.
Ha valami nem megy akkor kérdezz és majd segítek. Kissé macerás volt. Leginkább a visszaverődő fény miatti interferenciák szűrése miatt, ugyanis ekkor a bitidő torzul, akár egy blokkon belül is. Az ilyen csomagokat egyszerűen eldobtam.
Én csináltam már Atmellel és PIC-kel is távirányító vevőt. Úgy gondoltam, adót nem érdemes házilag fabrikálni, mert túlzottan macerás, ezért vettem programozhatót (fix listából választható készlet, nem a tanítható fajta) a boltban. 1200Ft körül lehet kapni az UCR1 típust, nekem az vált be, elég masszív cucc. Vevő oldalon TSOP1736 és TSOP1738 voltak.
tehat vettel egy univerzalis taviranyitot es azt hasznaltad adonak?
Es a PIC-es kapcs.rajzot es a beleegetendo dolgot(.hex), ha lehetne feltenned? Koszi!
Kotrok majd valamit, de elég komplexen oldottam meg a dolgot, az infra adó által küldött impulzusokat PC-n lehetett elemezgetni meg ilyesmi, és generálni dekódoló táblázatot belőlük. A PIC-ben meg egy univerzális dekóder rutin futott, ami a táblázat alapján derítette ki a vett kódot.
Viszont már több mint egy éve volt, vissza kell emlékeznem
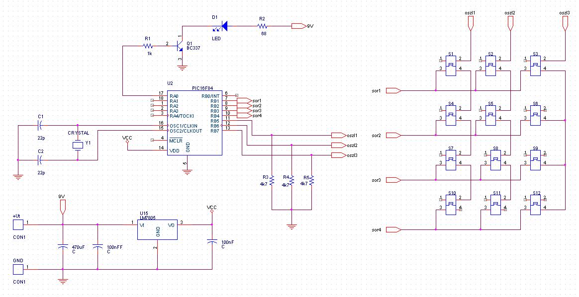
Találtam egy négycsatornás infra távirányítót: Bővebben: Link
A HT12A IC-t MC145026-al a HT12D IC-t MC145027-el lehet helyettesíteni? Ha igen valami más értékét meg kell változtatni? Az adóba milyen infra LED-et tegyek? LD274? Az adón mit csinál a J1 jumper? A quartz 455MHz-s?
Nem rossz a rajz en is meg fogom csinalni meg valahonnan utanna kell nezzek a megfleloknek, olvastam hogy az mc145026 -nak nem kell quartz eleg az RC kor.
Amugy nagyjabol egy a ketto. P.S Es eleg olcsok az ic-k
Hol lehet beszerezni őket, mert sehol nincs készleten mind2?
kell varni amig lesz
, eloszor nezz bele az mc145026 adatlapjaba es a kristaly helyett tegyel RC kort van ott pelda is, es abban be van teve(ha jol emlekszem), azert mert az mc 145026 azt irja az adatlap hogy eleg.En is minel hamarabb meg szeretnem epiteni, keves aramot vesz fel igy lehet vele egy stby-t csinalni mint a TV-nel
Hát, nem tudom. az MC145026 nem éppen infrakommunikációra van kitalálva, a HT12-esek igen.
Az infra adónál az infra LED-et egy vivőfrekvenciával szokás "villogtatni", és a "villogós" és "sötét" idők arányával kódolni az átviendő bitet. Az MC145026 ezt a villogtatást nem oldja meg, csak a bitek impulzusszélesség-modulált kódolását, illetve a párja a dekódolást. Az infra adókban az impulzusok idején az infra LED többszáz mA áramot is szokott kapni, ezt egy hosszabb, folyamatos impulzusnál lehet, hogy ki sem bírja. A másik, ami miatt a "villogtatást" alkalmazzák, az az, hogy a vevő oldalon egy erre a frekvenciára beállított szűrővel figyelik a jelet, ezzel a külső zavarást jelentős mértékben ki lehet küszöbölni. Meg lehet próbálni persze az MC145026-tal is, de valószínűleg lényegesen kisebb lesz a hatótávolsága, és nagyobb a zavarérzékenysége, ha nem a modulált, hanem az alapsávi átvitelt használjátok. Én inkább a következőt csinálnám: adó oldalon a kódoló kimenete mondjuk egy 36kHz-es oszcillátort tiltana/engedélyezne, és az oszcillátor kimenete hajtaná az IR LED-et. Vevő oldalon pedig TSOP1736-tal venném az IR jeleket, és ennek a kimenete menne a dekódolóra. Így már modulált átvitellel dolgozik az adó-vevő, a gyáriakhoz hasonló zavarvédettség és irányítási távolság érhető el.
RF ado és vevő modulokkal valahogy meglehet csinálni?
Hol lehet olcsón venni? Milyen kódolással lehet megcsinálni? Eléf ha egy kapcsolót kapcsolok a távirányítón, a vevőn meg meghúz egy relé. Mekkora a hatótáva?
Hello mindenki!!
Távirányítású autő motorját szeretnék valami infrás távirányítóval irányítani. Légyszives segítsetek vagy küldjetek kapcsolást. Köszi!!
Tetszik a megoldás! meg lehet ezt úgy csinálni h nincs dekódoló?Úgy gondolom, hogy én az adón megnyomom a gombot az ráadja a modulált jelet az infrára a vevő ezt veszi és meghúz egy relét, ja és ennek bistabilnak kellene lennie.
Lehet ilyet?
ha csak bekapcsolast es kikapcsolast akarsz csinalni, hogy csak egy dolgot kapcsoljon csak akkor igen
No én ilyesmire gondoltam, persze nem vagyok benne biztos h ez így jó....de nekem ilyesmi az elgondolásom vki tudja javítani ha kell?
ja jut eszembe ez nem lesz bistabil....de arra jó h amíg megnyomom a gombot addig behúzza a relét?
Találtam egy jó kis kapcsolást. Meg fogom építeni,amint tudom. Az lenne a kérdésem, hogy ugyebár nincs két egyforma ellenállás és kondi működni fog ha egy kicsit más frekit nyom ki az adó?
Csak a kapcsolás maradt le Bővebben: Link
Hali van egy baj az mc 145026, stb vel az a baj hogy sorosan kuldi az adatot szval egyszerre mind a negyet.
Pl ha akarod hangositani akkor be kell adjad neki pl. azt hogy hang fel ,mute off, erosito bekapcs, stb, mert ha nem fel akarod hjangositani de a bekapcsolasra nem kap parancsot akkor kikapcsol, + meg az addresseket is kell allitgatni + meg az infrara valo alakitas az mar sok, ha kapcs ht12a/d-t vagy ht 6014 es 6034 akkor ok, de ha nem nem. Ps.Lattam kinai RC autokat 4 csatorna es nem dragabb 1000-1200 FT-nal es meg megmarad belole egy par dolog ugyhogy szerintem ezalatt te sem tudod megcsinalni
Nekem az jutott eszembe, hogy ki kellene próbálni a következőt:
Adó oldalon 2db 74148 és egy 7400, ami 16 billentyűt tudna kezelni, a billentyűkód menne az MC145026-ba adatként, ami egy 555-tel megépített 36kHz-es oszcillátort kapuz, ennek a kimenete vezérli az IR diódát. Vevőoldalon egy TSOP1736-tal venném az IR jelet, ez menne az MC145027-re, aminek az adatkimenetein mindig az adóoldalon megnyomott billentyű kódja jelenik meg. Ebből a kódból és az "adat érvényes" kimenetből egy 74259-cel lehet csinálni 8, egymástól függetlenül kapcsolgatható digitális kimenetet. Ez a 8 digitális kimenet már elég sok dologra felhasználható lenne, bár pl. hangerőnöveléshez ez sem igen alkalmas. Arra valószínűleg a programozott megoldások (pl. PIC) lennének a legegyszerűbbek.
Sziasztok!
Van nekem 2 db kínai dvd lejátszóhoz való IR távirányítóm, és ezeket szeretném felhasználni saját fejlesztésekhez, viszont nem nagyon tudom, hogy hogyan működnek. Szétszedtem az egyiket, de a benne található IC-ről nem nagyon hallott a google. (RA554 Z17) Igazából először arra gondoltam, hogy építek egy AVR-es "bemérő" készüléket amivel az egyes gombok lenyomásakor küldött kódot veszem, és ezt megjelenítem mondjuk egy kijelzőn. Ezután ha megvan minden gombnak a kódja akkor már nincs gond. Viszont a kérdés az, hogy milyen kódolást használhat a távirányító, hány bitet küld no meg milyen frekvencián működhet? Mellékeltem pár képet róla (egyszerű, mint egy faék, csak az IC-ről kéne megtudni valamit) , hátha van valakinek ötlete, hogy hogyan induljak el. Előre is köszönöm!
Szerintem teljesen felesleges IC típusszámok után kotorászni, nem hinném, hogy érdemi infót fogsz találni róluk. Venni kell egy TSOP1738-at, és egy olyan bemérővel megvizsgálni őket, amiről írtál is.
Ha a chip mellett van valahol 455kHz-es vagy 465kHz-es kerámia rezonátor, akkor szinte 100%, hogy 38kHz-es vivőt használ (12-vel szoktak osztani). A 36kHz-es TSOP1736 is jó lehet, akkora csillapítása nincs még 38kHz-en, hogy ne legyen jó, én sokszor olyat használok, mert azt tudtam venni egy marékkal akciósan. Ha Te AVR-ben jobban otthon vagy, akkor azt használd, én PIC-kel csináltam ilyen bemérőt. A bemérés lényege, hogy a jelváltások közti időt mérd és logold le valahol, hogy utólag ki tudd értékelni. Az én bemérős kütyüm PC-re küldi soros porton az időket, amit egy sima terminálprogival logolok, és egy kis VB-ben megírt alkalmazással még "oszcillogramot" is tudok rajzolni belőle. Az a tapasztalatom, hogy vizuálisan hamarabb rájön az ember a szabályosságokra, mint ha csak a számhalmazt látja.
Esetleg ez az oldal segíthet a "visszafejtésben", ha a típust megtalálod a listában.
Köszi a gyors választ!
A 455 kHz-es rezonátort megtaláltam rajta, úgyhogy akkor a 38 kHz lesz a nyerő. Aztr elfelejtettem mondani, hogy vevőm van hozzá (mert ez autós dvd lejátszóhoz volt és ahhoz van külön infra szem). Azt viszont nem teljesen értem, hogy miért az időt mérjem? Én úgy gondoltam, hogy 26,3 us-onként (38 kHz) vizsgálnám a uC-re kötött infra jeladó állapotát. Aztán elképzelhető, hogy nem ilyen egyszerű a dolog |
Bejelentkezés
Hirdetés |






, eloszor nezz bele az mc145026 adatlapjaba es a kristaly helyett tegyel RC kort van ott pelda is, es abban be van teve(ha jol emlekszem), azert mert az mc 145026 azt irja az adatlap hogy eleg.










