Fórum témák
» Több friss téma |
Neked is köszi!
Az tuti, hogy nem lesz a listában, mert nagyon kínai. Viszont ahhoz jónak tűnik az oldal, hogy megértsem, hogy hogyan működnek ezek a távkütyük... Mindjárt át is nyálazom
Vedd elő a TSOP1738 adatlapját és tanulmányozd kicsit! A 38kHz-es vivő azért kell, hogy egy erre hangolt szűrővel a zavarokat elég jól ki lehessen szűrni. A TSOP kimenete akkor fog aktívra váltani, ha valamennyi impulzus bejön a 38kHz-es jelből. Magyarul az a digitális jel, amit a rendszer kimenetén látnod kell, sokkal lassabb, mint a 38kHz-es vivő. Tipikusan párszáz bit per secundum.
Az adó egy vivőfrekis, 100% mélységű amplitúdómodulációt állít elő a digitális bemeneti jel (ami a megnyomott gombot kódolja) alapján. A vevőoldalon a vivő "burst"-jei alapján kódolt szélességű impulzusokat és impulzusszüneteket kell demodulálni. Ezek az impulzusok és impulzusszünetek fogják a kódot jelenteni, ezért javasoltam, hogy ezeknek a hosszát mérd meg. Amúgy a TSOP1738 (van még egy csomó hasonló cucc, más típusszámmal) azért jó, mert kell neki egy tápfeszültség, és ad egy kimenetet, ami már a vivőről leválasztott, demodulált digitális jelet szolgáltatja. Tehát semmi más tennivaló nincs, mint az ezen a kimeneten megjelenő impulzussorozatot értelmezni, a vivőt, a sávszűrőt, az automatikus erősítésszabályozást az infravevő erősítőjében mind el lehet felejteni, mert az már benne van a tokban.
Köszönöm, így fogok tenni. Kezdem kapisgálni a dolgot!
Azt kell h mondjam, h nekem ez ***************nem működik. az előzőleg általam linkelt oldalon található kapcsolást megépítettem frankón megy csak az a baj h mindenféle infra jelre reagál a tsop1730asom. de télleg napfényre is- egyértelműen
bármelyik tvtáviránító meg a saját 555ös adóm is vezérli. most nekem az a nagy bajom h mért reagál a napfényre??????? meg egyáltalán más frekijű fényre hát nem azért árulják 30 khz-esként mert a 30 khz-es fényre reagál????????
Sajnos így van, még a napfényre is reagál. Sőt még a villamos zavarjelekre is. Ezért használnak bonyolult kódolásokat,hibajavítás és mikrovezérlőt.
de nekem pont az volt a célom h elkerüljem a pic-et, mert nincsenek nagy igényeim, csak távolról szeretnék vmi kapcsolgatni ami a szabadban van, egyetlen fontos dolog h ne zavarja se nap se semmi.....
most azt fontolgatom h csinálok egy felülátersztőszűrőt, sorosan egy kondi föld fele pedig egy ellenállás és a kondi jó kicsi lesz h csak a nagy frekit engedje át
Az IR szerintem a szabadban sokkal bajosabb, mint zárt térben. Amúgy az a BSS elektronikás kapcsolás nem csinál semmifél kódolást, minden zavarjelre lök egyet a számlálón. Valami kódot kell mindenképp elküldeni, és azt dekódolni a vevőoldalon, ha a vétel rossz, vagy zavarjelből ered, akkor csak ilyen módszerekkel lehet kiszűrni.
Ezért írtam egy korábbi hozzászólásomban, hogy meg lehetne próbálni az MC145026-MC145027 adó-vevő párt modulálva átzavarni az infrán. Ott jóknak kell lenniük a vételi oldalon megérkező biteknek ahhoz, hogy a vevő IC elfogadja. Ez nem tartalmaz PIC-et, de minden más megoldás tulajdonképpen abba az irányba mutat, hogy programmal kellene dekódolni a vett jelet. Én egy sima, programozható távirányítót használok (URC1), és TSOP1736-os a vevőm, a dekódolást Atmel vagy PIC végzi. Elég jó felállás, jó (beltéri) hatótávolsággal és nem tévesztős vétellel. De sajnos a vételi oldalra mindenképpen progit kell írni hozzá.
Hali!
Nemtudtam hova írjam, sztm ide jó lesz! A kérdés az lenne, hogy az infrás távirányítót hogyan lehet "megtuningolni"? Mert ugye van ami akár 3 falról visszaverődve is tökéletesen működik msáik meg szinte csak ha az irányítandó készülék fele néz! Utóbbin hogy lehet javítani?
egyszerű: vagy kicseréleg a infraledet vmi erősebbre, csak nemtudni, hogy az elektronika meg tudja e hajtani, vagy belenyomsz egy tranyót és arra a ledet/ledeket. úgy már elbírja. Azért így a végén megkérdezem, hogy elemcserével próbálkoztál már?
Sajna az esetek nagyrészében a tápfesz kevés. Egyébként én a BS170 fetet javasolnám a ledek kapcsolgatására. Új elemek esetén pedig lehet a vevő is érzéketlen, ezen már nehezebb segíteni.
Amiről szó van az egy Pioneer kormány távirányító! PIONEER CD-SR100Ebben két IR LED van, de nem sorban hanem párhuzamosan, mert kölön kölün is működnek!
Sajna hely hiányában nemtudok tranyót beteni! Az elem nem gond, mert több mint 3 volt a mért fesz, meg másikkal is próbáltam! Elég érdekesen működik ez a kormánytáv az tuti! Amúgy az IR LED-ek 3mm-esek és víztiszták! Egy 2532-es gombelem a tápja!
Estét!
Lenne egy oylan kérdésem még az IR távval kapcsolatban, hogy a napfényt hogy lehet kiszűrni, mert amikor közvetlen süti a nap a rádió előlapját akkor enm működik a táv! Erre van megoldás vagy ez ilyen?
Az előleapon lenni kellene egy sötétvörös fedlapnak, a vevő fölött, a szűrés egyik felét az végzi. A másik fele nem is annyira szűrés, hanem a vivőjel frekvenciájára való érzékenység, és a többi frekvencia elnyomása, figyelmen kívül hagyása. Ezt maga a vevő szokta végrehajtani, lásd TSOP sorozat.
Valószínűleg gyenge az adó teljesítménye, és erős napfényben a forró előlapon nem jut át az infra, vagy csak erősen zavartan, én ilyesmire tippelnék.
Helló!
Valaki tudja, hogy honnan lehet rendelni ht12a és ht12d ic-ket? Én találtam egy oldalt, (Bővebben: Link) de valahogy nem szívesen rendelnék tőlük. Ha tud valaki ilyen eladó ic-kről, akkor írjon. Köszi
Four channel RF remote control:
Bővebben: Link Itt is van valami: Bővebben: Link Infra Red circuits: Bővebben: Link
Nem kimondottan IR oldal de erdemes korbenezni:
Bővebben: Link Infrared based schematics: Bővebben: Link Infrared Circuits: Bővebben: Link Infrared Transmitter and Receiver schematic diagrams: Bővebben: Link Infrared circuits for remote control: Bővebben: Link Infrared Related Schematic Diagrams: Bővebben: Link
sziasztok!
van egy olympus e410-es fényképezőm, és szeretnék hozzá infrás kioldót. egyelőre csak külföldön láttam, ezért keresgélek itt is. a legegyszerűbb megoldás az lenne, ha tudna valaki egy boltot mondani, ahol lehet is kapni, de ha ez nem megy, és van valakinek, akkor örülnék neki, ha lekoppintaná az infra jeleket úgy, hogy a pda-mról mehessen a dolog. (tvremote programom van rajta)
Sziasztok!
Megépítettem ezt a kapcsolást amit csatoltam. Ehhez szeretnék készíteni egy távirányítót amivel tudom szabályozni a hangerőt, a basszust, a magasat és hogy az erősítőt ki-be lehessen kapcsolni. Ha tudnátok ehhez nekem valami kapcs rajzot adni az nagyon jó lenne. Előre is köszi!!!
Akkor most a nyomógombokat akarod kiváltani infra távirányítóval?
Nem hanem a nyomógombok is működjenek és külön még lehessen vezérelni távirányítóval.
Értem, akkor úgy szeretnéd, hogy a nyomógombok megmaradjanak és ugyanazon nyomógombok infrával is működjenek?
Aha + még hogy a be-ki kapcs is, de ha azt nem lehet akkor mind1 elég a gomokat is. Mert a be-ki kapcs gomd az 220V-ot kapcsol.
A kapcsolásban menüből lehet vezérelni a hangszínszabályzót, azért a 3 gomb?
Csináltam egy ilyen infra kapcsolót, de csak a philips tv távirányítójára tudom felprogramozni. A kódon még dolgozom, lehet lesz belőle valami. A kapcsolást megnézhetni még valaki, hogy mindent jól kötöttem e be.
Ma végre megjött a HE store-ból a tiny13 és sikerült letesztelni a kódot.
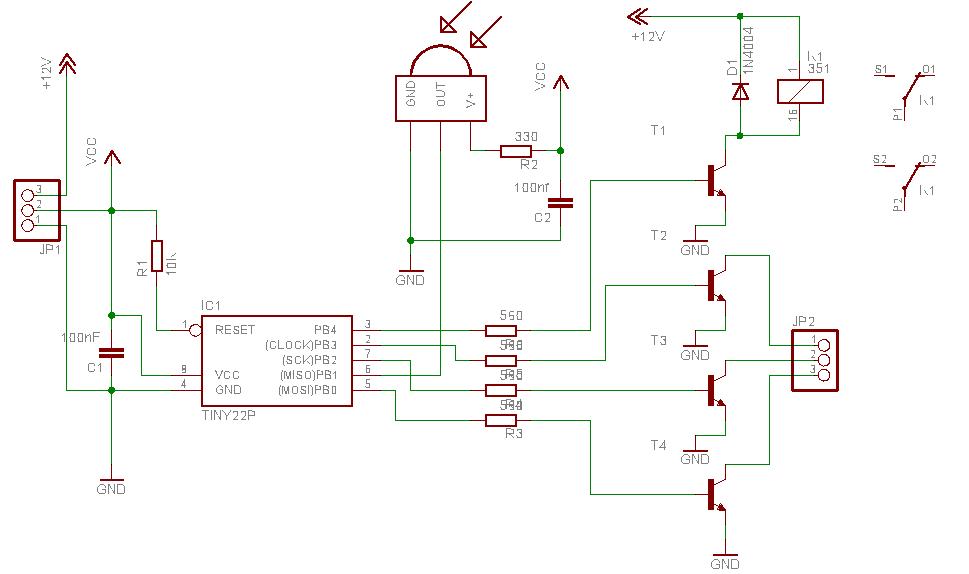
Működése: A Távirányítón a VCR gomb nyomva tartásával és a "KI" gomb megnyomásával lehet aktiválni az áramkört( A relé meghúz, erősítő bekapcsol ). Ezután a távirányító MENU gombjával és a fel-le nyilakkal lehet további parancsokat bevinni az eredeti kapcsolásodnak. Végezetül a "KI" gombot megnyomva a relé elenged. ilyenkor a többi nyomógomb is hatástalan (menü és nyilak). Ha nem akarsz relét akkor ne ültesd be és a másik hex-et progizd fel. A rajzban Tiny22 van, de azt nem lehet kapni és bele fér egy tiny13-ba is a program.Alant a program rajz stb.
kapcsolási és nyákrajz.
Van egy Ir. vevőm TSOP1736 egységgel. Erre kellene nekem egy adó, lehetőleg nem programos.
Köszi
Sziasztok!
egy távirányítót szeretnék, kapu nyitáshoz! az adóm már megvan! Szerintem ezzel amúgy gond lesz, mert az oké, hogy a kaput kinyitom vele! De azt majd be is kellene zárni ezzel az áramkörrel! Segítségeteket kérem, ezügyben, hogy hogyan tudom megoldani azt, hogy eggyetlen távirányítóval (2 gombbal) két irányba tudjam mozgatni a motort! |
Bejelentkezés
Hirdetés |




Viszont ahhoz jónak tűnik az oldal, hogy megértsem, hogy hogyan működnek ezek a távkütyük... Mindjárt át is nyálazom










