Fórum témák
» Több friss téma |
Mielőtt kérdezel, a következő két dolgot ellenőrizd!
I. A helyes tápfeszültségek megléte.
II. A kimeneten van-e egyenfeszültség.
Élesztés.
Én is későn pillantottam tegnap bele, de a kábelgyártók szemfényvesztései és az "akármilyen gazdag vagy, segítünk elkölteni" szemléletüket említi...Amiben azoknak a gyártóknak teljesen igaza van. Sok mindent sok pénzűek azért vesznek meg, mert megtehetik. Nincs nekem ezzel bajom...
AZ erősítését én is benéztem, mert így most 9.5dB. Én R5-öt és R6-ot kicserélném 10k-ra.
Ránéztem és én is ezt gondoltam magamban, hogy ez egy szimpla szervó. Aztán tovább néztem és már majdnem megírtam Ódenkának, hogy azért R5-öt megnövelném legalább 100k-ra. Aztán még tovább néztem és azt gondoltam, hogy most ez vagy valami, vagy megy valahová. Nem merem csak így vaktában kritizálgatni a National Semiconductor mérnökeinek "gyári" adatlapján leközölt ajánlást - hátha kitaláltak valamit, csak még nem látom mit - előtte inkább megszimulálom.
Így most legalább meg tudom mutatni, hogy nem találtak ki semmit - inkább csak rutinból rajzoltak valamit, hogy aki megcsinálja úgy kell neki, cserébe viszont szólni fog így is. Az első szimuláción azonnal látszik, ha még tovább nézem a kapcsolási rajzot észre vehettem volna, hogy nem kétszeresen erősít, hanem háromszorosan. A DC szervó kimenete egy virtuális földpont. Mivel a DC szervó gyakorlatilag egy sima integrátor, teszi a dolgát és tol a fázison -90 fokot. Ebből aztán valami kikeveredik a kimeneten. Állandósult szinusznál szinusz, még négyszöggel is négyszög, de zenével már nem zene. Ha hirtelen felindulásból meg merem javasolni az ellenálláscserét, valamelyest javul a helyzet. Az erősítés lecsökken kétszeresre, a szervó kevésbé rondítja el a hangképet, de megmarad annak a szervónak amit nem szeretünk. Mindjárt folytatom, csak lassan és megfontoltan gépelek...
Ezt eléggé egyszerre hoztuk össze. Részemről kikukáznám a szervót. A visszacsatolásba betennék egy 100-220µF-os -mondjuk- ELNA Silmic II-t. Sokkal szebb hangot ad.
Csak kíváncsiságból kérdezem, (és mert nem építettem még szervós erősítőt audio célra): mi a gond vele? Miért nem szeretitek, vagy mit módosít a paramétereken vagy a hangképen?
Velem az a legnagyobb gond, hogy hajlamos vagyok mindent túlbonyolítani. Képes vagyok napokig elmélkedni azon, hogy lehetne a zsiráfot három mozdulattal betenni a hűtőbe. A végén azt szoktam csinálni, hogy felvetem a problémát Tóth Bélának és ő azonnal elvezet a helyes megoldás felé. Kinyitom az ajtót, beteszem a zsiráfot, becsukom az ajtót.
Ilyenkor a homlokomra csapok, hogy - a francba... tényleg! Ugyanígy zajlott le egyszer Karesz 50 esete a DC szervóval. Már a szervó szervóját is meghibajelerősítettem, de egyre rosszabb lett. Már ott tartottam, hogy inkább beteszek egy 100 mikrós elkót a visszacsatolókörbe, oszt kész. Valahogy szóba került és leírtam Bélának mi miatt forgolódok álmatlanul éjszakákon át, már enni sem tudok, annyira fel vagyok zaklatódva. Béla meg csak úgy rávágta, hogy: a DC szervókkal az a baj, hogy a földponthoz, mint referenciaponthoz viszonyítanak. De nem kell ám ennek mindig így lennie, mert lehet a bemenetet is referenciapontnak tekinteni. És kapásból küldött egy szimulációt, hogy csinálják ezt az oroszok a szkópjukban. Következett, hogy a homlokomra csaptam, hogy - nahát... tényleg! Most megmutatom, hogy csinálják az oroszok, ha nem a National Semiconductornál dolgoznak. (Előzetesen nagyon illett volna ehhez Béla engedélyét kérnem, de mivel nem írtam alá titokvédelmi nyilatkozatot, de főképpen meg amiatt talán nem, hogy egyikünk sem használja ezt a kapcsolást, harmadrészt meg szeretek más tudásával villogni, negyedrészt meg teljesen átfaragtam az eredeti kapcsolást... és még folytathatnám a tizedrészéig a sort.) Tehát... ha a szervó bemenetét a földről áttesszük a bemenetre, feszültségkövető lesz belőle és mindenki mindenkivel azonos fázisban fog lengedezni. 2. szimuláció: Ha az előző fokozat DC összetevőt is tartalmaz, úgy áll be a szervó kimenete, hogy egyenáramúlag egyszeres lesz az erősítés. De hangfrekvenciában ez NEM üzemszerű működés, csak megemlítem, hogy ez van. 3. Ha a kimeneten valami miatt offset drift jelenne meg (egyenfeszültség), akkor a szervó kinullázza kimenetet. Ez kicsit bonyolultabb, de ez a lényege. 4. A Bode (majdnem) szépen mutatja, hogy a szervó "nem piszkál bele" a hangfrekvenciás sávba. A hozzászólás módosítva: Márc 12, 2022
Próbáltam leírni a lényeget mi miatt rossz az "eredeti" szervó és mit lehet tenni ez ellen például.
Sok érdekes dolog van ezen a weboldalon amit Ódenka megosztott velünk.
https://www-tubecad-com.translate.goog/2022/03/blog0554.htm?_x_tr_sl=en&_x_tr_tl=hu&_x_tr_hl=hu&_x_tr_pto=sc Ha még egy kicsit forgatja Nelson Pass a végtranzisztorokat, eljutott volna a földelt kimenetűig. A cikk végén pedig - az előző végfokomhoz hasonló - John Broskie-nál ciklotronnak, nálam pedig félhullámúnak elkeresztelt kapcsolást elemez.
Csak nem a kérdésre... 46 soron keresztül mondtad a semmit. Próbáld újra.
A hozzászólás módosítva: Márc 13, 2022
Sziasztok! Videoton RA6386s erősítő FM1-FM2 switch lábkiosztására lenne szükségem. Sajnos úgy került hozzám, hogy hiányzik a kapcsolóház teteje. 6 pin van, de nem tudom mit kellene zárnia nyugati FM sáv használata esetén. Kapcsolási rajzon nem térnek ki rá. Köszi.
A hozzászólás módosítva: Márc 14, 2022
Üdvözletem. Egy olyan kéréssel fordulnák a fórumtársakhoz hogy van nekem 10 pát 2SA1695 2SC4468 tranzisztorom és sehol nem találok hozzá kapcsolási rajzot/nyáktervet. Ha volna valakinek elfekvőbe működőképes nyákterve és megosztaná azt meg köszönném.
Nincs is ezzel semmi baj addig, amíg ezek a tehetős arcok ki nem állnak a porondra és azt nem kezdik hangoztatni, hogy annyit érsz, amennyid van.
Na ilyenkor azért már legszívesebben pofán vágnám a szónokot szívlapáttal.
Szerintem van Neked önbecsülésed szívlapát nélkül is.....
Ó, nincs nekem azokkal semmi bajom, csupán sajnálom őket.
Főleg, aki lenézi azt, akinek kevés, vagy kevesebbje van. Tudni kell örülni annak, amink van. Egy példa a pénz és a boldogság viszonylatára, máig az első tízben sorolják dráma osztályban, pedig 1941-ben készült és nincsenek tömegjelenetek és nem is színes. Aranypolgár
Kösz a tippet. Fenn van Videán. Ezt most megnézem.
A hozzászólás módosítva: Márc 16, 2022
Köszönöm. Van is itthon egy félkész példány.
Sziasztok!
Mennyire lenne rossz ötlet rákötni az LM3886-os IC 2-es (NC) lábára a negatív tápfeszt? Ha átkötném rajta, egyerűbb lenne a paneltervem, csak félek, nem-e okoz valami gerjedést, vagy akármit.
Szia! Az NC lábra bármit köthetsz, nincs kapcsolatban az IC áramkörével.
Nem értem, miért van az útba, nyugodtan ki lehet kerülni. Ha mégis átmész rajta, csinálj szélesebb forrpontot oda, és süllyeszd meg a réz oldalt úgy nem ér hozzá a lába, és be se kell forrasztani.
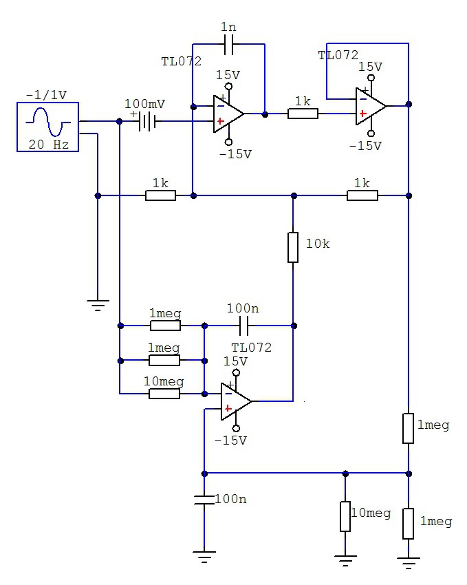
Összekóficoltam egy szervót a szimuláció erejéig. Én nem tudok rajzolni 120dB-es, meg 0 dB-es műveletiket, ezért ilyen parasztos TL072-vel kreáltam egy jelképesen hasonló valamit.
A sok párhuzamos ellenállásnak csak az az értelme, hogy szemléltesse a lényeget. A szervó figyeli a be, és a kimeneti alacsonyfrekvenciás szinteket. A be, és a kimeneti jelet is integrálja, és ezeknek kell fázisban lenniük. Ezért is van párhuzamosan sok ellenállás. Természetesen ezeket a gyakorlatban ki kell váltani fix értékre. Tettem a bemenetre egy soros feszültségforrást, ami az ofszethibát modellezi. Jelenleg a szervó működési tartománya -26dB (nem számoltam, csak hirtelen odalestem) körüli értéken van, tehát a fő erősítő ofszethibája huszadrésze lehet a teljes kivezérlési tartománynak. Ha biztosan kisebb a maximális ofszet, akkor lehet lazább hurkot is csinálni, aminél az integrátorok együttfutási hibája is kevésbé lesz hatással az átvitelre. Ha pontosítani akarok, akkor ki kell trimmelni oszt kész.
Itt van az átvitel. Ha a szervó visszacsatoló körében lévő 10M-ás ellenálást 10,013M-ra módosítom, akkor már nem is látok fázistolódást. De ez már szőrözés.
A hozzászólás módosítva: Márc 18, 2022
Majd megszimulálom délután ezeket is.
Itt lehet átpötyögni az erősítést, vagy pl. a művonal késleltetését. Minden alkatrészt tetszés szerint lehet szerkeszteni (de némelyiknél nem árt elmenteni előtte az eredeti paramétereket).
Köszönöm, akkor ma is tanultam. Csak azért nem tettem fel a CM filét, mert nem tudtam ezt az opciót mrgcsinálni.
Egy kis lazac filé azért jöhetett volna!
Jött is. Vadászom folyton. Egyébként nem áll messze a topiktól, mert engem erősít a lazac. Tehát a lazac, az erősítő mindig. Ma vadásztam akciósan majd 2 kilót féláron.
De bocsi, ezt nem osztom meg.
Köszönöm a segítséget.
1E5 ezek szerint azt jelenti, hogy 100000. 120dB-hez 1E6 a paraméter, egységnyi erősítés pedig egy sima 1 jelent. Nem tudom hogy érdekel e valakit, de itt egy egyszerűsített rajz, ahol próbáltam simára vasalni az átvitelt. Ígérem, nem foglalkozok vele többet.
Persze, engem nagyon is érdekel csak most beleástam magam valami egészen másba.
De elmentettem a "Béla" mappába a CKT-t és meg fogom nézni, mert biztos, hogy nagyon szuper. 2E0 = 2 1E1 = 10 Nálam is gyakran vannak "rövidzárlatok".
Akkor a tanulságot remélve, a pcb-n a szervó bemenetét ne a testre, hanem a bemenetre kössem nyilván? Szerencsére nem smd-k az ellenállások a nyákon, így azt az ellenállást át tudom igazoltatni a bemenetre. Nem mondom, hogy nem tudok mérni dolgokat, de azok igen egyszerű paraméterek lehetnek csak, no meg a látvány, szkóp. Aztán ráakasztok a kimenetre 10m koaxot és meglátom, mi jut át és görbül-e.
Azért nem ennyire egyszerű a történet. Nem köthetjük csak úgy bárhova egy szervó referenciapontját, ez összetettebb ettől. Én egy olyan kapcsolást rajzoltam, ami akkor előnyös, ha valaki DC-től szeretne átvinni hangfrekis jelet.
Már maga a DC szervó is sok esetben megkérdőjelezhető, mivel több variáns van, mint a Covid 19-nek. Többnyire olyan variánst használnak, ahol az átvitelben van egy töréspont, azaz kvázi egy soros kondenzátort szimulál. Mindössze (most nem mélyednék bele miért) nem kell drága kis veszteségű soros bemeneti kondenzátor, hanem csupán egy integrátor segít a DC hibák eltüntetésére. Az én opcióm arra jó, hogy hogy egyesíti a gyors, valamint kis ofszetű műveleti erősítők előnyeit. Szeretem az OP07 50uV-os ofszetét, de nagyon lassú lenne fő erősítőnek. Ezért szervónak jól szerepel például egy diszkrét Hiraga erősítőhöz, ahol 50-100mV ofszethibával kell számolnunk. Ja, és persze nem akarok tízezreket adni egy 10µF-os kondenzátorért, vagy nem akarok válogatni termikusan együttfutó komplementer párok között ha DC átvitel kívánok. |
Bejelentkezés
Hirdetés |























