Fórum témák
» Több friss téma |
Sziasztok!
A lakasomban regi radiatorok vannak, regi szabalyozassal. Azaz folyamatosan allitgatnom kell, hogy mennyire nyitom ki, mennyire legyen meleg, de ez meg fugg attol is, hogy a tarsashaz kazanjai mennyire mennek epp. A legjobb dolog ezellen az automatikus termosztatikus szelep lenne a radiatorokhoz, de a rendszer megbontasara nincs lehetoseg. Ezert szeretnek egy olyan vezerlest epiteni, ami homerseklet fuggvenyeben nyitja-zarja a radiator szelepeit. Minnel egyszerubb megoldasra gondoltam. Pl audio motor hajtaslanccal adott homerseklet felett nekiall hajtani egy iranyba, amig el nem akad, stb, ugyanigy masik iranyba is. Hogy kezdjenk neki? Csinalt mar valaki valami hasonlo vezerlest? Egy audiomotor (magnoba valo) hajtaslanccal, valamilyen eroatvitellel el fogja tudni forgatni a szabalyzo gombot? Mezei termosztattal lehetne egy ilyen megoldast vezerelni? (elegans lenne) Szoval osszefoglalva: merre induljak el? Kellemes Unnepeket! Brazsik
Lehet kapni a szerelvény boltokban hőfokszabályzós csapot! Beállítod 3,4,5-ös állásba és tartani fogja a számokhoz tartozó hőmérsékletet. Áruk sem drága, sokkal többe kerül bármilyen elektronikával megbolondítani az egész rendszert! Az már nagy baj, ha a rendszert nem lehet megbontani!
Sziasztok!
Hát kár, hogy nem lehet megbontani a rendszert, mert a termosztátos csap lenne a legéletrevalóbb megoldás. Rumcájsznak üzenem, hogy elektromechanikus szelepet nem kell feltétlenül drágáért venni, éppen ki lehetne belezni automata mosógépből is... A kérdésre válaszolva: Az elektronika nem lenne egy nagy durranás. A hajtást megoldani viszont nem kis feladat. Ugye a mechanika rögzítése is MÁR önmaga komoly feladat. Esetleg falhoz tudnád korrektül rögzíteni. Audió motor biztos hogy nem jó a feladatra, nagyon kicsi a nyomatéka. Én inkjetből kiszedett motorra szavazok. Esetleg lehetne léptetőmotor is. Azt lehetne kalibrálni úgy is, hogy mindig adott szögben forogjon el. Így elég belőni egyszer, hogy hány lépést kell megtennie. A hagyományos DC motor viszont a hajtás szempontjából lenne jobb, mert itt az erőátvitelre -szerintem- csak ékszíj jöhet szóba, és ha ez valamennyit csúszik, akkor a ugye 1-2 lépés mindjárt a semmibe menne (léptetőmotor használatánál) A DC motort pedig ha lefogod, akkor -úgy tudom- megnő az áramfelvétele. Ez könnyen mérhető. A hőmérsékletet lehetne érzékeltetni hagyományos fali termosztáttal, de akár építhetsz is termosztátot, az sem egy nagy feladat. Csak azt gondold még át, hogy az egész megoldás "csak" arra lenne jó, hogy a hőmérséklet felső határát korlátozd.
Sajnos a sima termosztatikus szelepek nem jok! Azok ugy mukodnek, hogy be-kinyomjak a radiator szelepet, de nem forgatjak a csonkot! Ez sokkal regebbi dolog!
Persze ha osszejon, kicsereltetem a szelepeket, de jo esellyel ez nehez ut lenne, ezert otletelek..
Igazad van, ki lehet belezni ilyen szelepeket, de nem hinném hogy gyárilag stimmel a csatlakozás. Mint előzőleg írtam, a hőfokszabályzós csap a megoldás!
Persze azt nem most fűtésidénybe kell beszerelni hanem amikor a rendszert le lehet engedni... Boldog karácsonyt mindenkinek!
Nem muszáj leüríteni a rendszert, ha van mód szerezni egy csőfagyasztó készüléket. De azt is akkor lehet alkalmazni, mikor nincs a fűtővíznek áramlása..
Azért ez durva móka
Meg nem mertem volna álmodni, hogy létezik csőfagyasztó. Mekkora szakaszt kell lefagyasztani vele? Vissza kell menni 1-1 kanyarig? Mert ugye ha nem, akkor a hidrosztatikai nyomás is kinyomja a "dugót". Ha meg nagyon megfagy a víz, akkor szétnyomja a csövet. Vagy nem?
Pedig létezik, van elektromos ( hűtőkompresszor) és széndioxid palackos (a halmazállapot változás során hőelvonás jön létre) ám ez a széndioxid a levegőbe kerül, szóval jó szellőzés kell. A cserélendő szeleptől kb 40cm-re elég lefagyasztani. Egy ilyen jég dugó akár 200BAR-t is kibír
Valamint hogy még fokozzam a kedélyeket, a lefagyasztott csőszakasztól 40cm-re akár még hegeszteni is lehet. Attól ne félj, hogy a cső szétfagy. Nem szükséges irányváltoztatásig "visszamenni" ugyanis a jég dugó "belefeszül" a csőbe.
Ismerős mesélte ,dolgozott egy ilyen berendezéssel ,és jött az áramszünet....
Az egészet a csőhöz is lehet rögzíteni ,szerintem az a legkorrektebb. A hajtást viszont valami áttételes motorral fogaskerékkel oldanám meg.A szabályzás már nehezebb dió.A sima nyit zár szerintem nagyon igénybe veszi a szelepet ,másképp pedig igen nehéz jó algoritmust találni a folyamatosan változó bejövő vízhőmérséklet mellett a szoba hőmérséklet fixen tartásához
Hű de kellemetlen lehetett! Bár az a dugó sem pár mádosperc alatt olvad el, tehát valamit lehet csinálni.. Főleg egy szelep cserénél meg bőven belefér még az időbe.
Régi mofémes szelepe átalakításához lehet kapni javító kit-et /felsőrészt/,amiket ezekkel termosztatikussá tehetők a csőrendszer bontása nélkül.ezeket az átalakításokat csak füttésiszezonon kívül javasolt elvégezni.A SZABÁLYZÁS TERVEZÉSÉNÉL RENDSZERBE GONDOLKOZZATOK MERT CSAK ÚGY MŰKÖDIK !!
Köszönöm a sok tippet, marad az egyszerű és logikus út: nyáron vagy fagyasztás vagy amikor rendszerleeresztés lesz (jóban vagyok az üzemeltetőkkel, tudni fogok róla), akkor kicseréltetem e szelepeket. Rendszerszinten ez jobb lenne, de ezt csak úgy 3 év múlva tudom itt elképzetni a fűtési felújítási terv részeként. Ha a két nagyobb szobában már valamennyire ezzel szabályozottabb lesz a hőmérséklet, már rengeteget nyerünk vele. Talán fogok venni német ebay-ről egy egységcsomagot, ami rádióval központosan vezérli a szelepeket...ezt még meglátom, azaz lesz egy kvázi központi termosztát..stb.
Nagyon érdekes amit írtál! Nem értek a fűtésszereléshez, de ez a megoldás nagyon érdekes! Én amikor készítettem a fűtés rendszeremet, ilyen hőfok szabályzós csapokat vettem, azok működnek mint ahogy legelőször írtam.
Áruk sem veszett drága és kicsit spórolni is lehet a fűtésszámlán is. Nem tartom jónak az elektronikus szabályozást radiátoronként, mert egyrészt tökéletes sosem lesz, másrészt valamilyen tápfeszültséget oda kell kábelezni. Ami esetenként érintésvédelmileg nehezen megoldható.
Léteznek ilyen programmvezérlésű höfokszabályzós radiátor szelepek, elemmel működnek. Sőt, rádiótávvezérlésű szelepek, amit aztán a legbonyolultabb programm szerint vezérelhetők központi termosztátról. Van ablaknyitás érzékelővel felszerelt változatok is.
Bővebben: Link Csak itt nézz körül a lehetőségekben
Sziasztok!
Én is hasonló problémával küzdök, hagyományos szeleppel rendelkező radiátor (tehát nem termosztatikus szeleppel rendelkezőt, ahol egy pöcköt kell ki-be nyomogatni, hanem olyat ahol a csonkot kell csavargatni) automatikus szabályzását szeretném megoldani. Létezik ilyen szelepekhez motoros termosztát? Az a baj, hogy igazság szerint azt se tudom, hogy ezeket a hagyományos csonkos szelepeket pontosan hogyan hívják és így keresni se tudok hozzájuk termosztátot... todi2 említette, hogy léteznek átalakító kit-ek, melyekkel a csonk csavargatós szelep átalakítható pöcök nyomkodósra és erre már nyugodtan vehetek ezekhez szánt termosztátot. Tudja esetleg valaki, hogy hol tudnék ezeknek az átalakítóknak utána nézni?Köszi előre is!
Üdv!
Nekem a feltöltött képen lévő szelepeim vannak. Ezeket nem lehetne valahogy átalakítani elektromos vezérlésűre? Ezek hogyan tudják magukat ki, illetve be kapcsolni?
Például egyes Oventropokhoz létezik általakító kit...beszélgettem a cégük képviselőjével, de én is azért keresnék egyfajta másk megoldást, mert nálam annyira régi (de nem rossz állapotú), hogy nem megy az átalakító kittel se.
A csavaros szelepet mindenképpen le kell cserélni a "nyomkodós" szelepre. Az átalakító kitek, csak az eltérő fejek felszerelésére használhatók.
Sziasztok! A hideg beköszöntével gondolom nem vagyok egyedül azzal a problémával, hogy a konvektort egyszerűen lehetetlen ideális hőmérsékletre beállítani! Félreértés ne essék, nem szeretném szétszedni a gáz szabályozót. Nem hiányzik, hogy rám robbanjon a ház! Azon gondolkodtam, hogy felteszek egy digitális szobatermosztátot + egy szervomotor a konvektor gombjára! Szerintetek ez járható út, vagy alapból hülyeség?
Esetleg elmondod miért? Vagy hogy mit tehetek? A Gáz szerelő szerint ez van.. nem tud mit tenni! Van gyári elektronikus szabályozás 70.000-ért de arra valahogy most nincs pénz.. Inkább csinálok valamit. Bocsánat a témanyitásért, olvastam ezt a témát is, de Azért a forróvíz és a gáz között van némi különbség, főleg ha szivárog
![]()
Viszont a hosszas keresgélés közben találtam valamit ami nem rossz dolog.. Szerintem ez olcsóbban megépíthető mint amibe kerül! Gondolom úgy működhet, hogy amikor a termosztát reléje "fűtésre" kapcsol akkor a csőtermosztátot a szoba hőmérséklete éri.. mikor elérte a kívánt hőmérsékletet akkor valamivel felmelegíti a termosztátot, hogy ne fűtsön tovább a konvektor! Erre esetleg ötletek?
Bővebben: Link
Nem tudom milyen gázkonvektorod van, de amikkel eddig találkoztam, abban mindegyikben volt gyárilag hőfokszabályzó (parapetes) Egy hosszú vékony rézcső (?) végén egy vastagabb. A konvektor mögött, a fal mellett szokott lenni. Lehet, hogy csak be kell állítani. Ha óvatosan lehúzod a forgató gombot, és leveszed a gázszabályzó egység házát, láthatóvá válik a szabályzó csavar. Nálunk a konvektort fűtésszezon elején bekapcsoltuk, beállítottuk, aztán csak a szezon végén kapcsoltuk ki, néha néha arrébb tekertük egy kicsit.
De ha nem vagy biztos a dolgodban, hívj szerelőt, mert nemcsak a villany, a gáz sem játék.
Szia! Ezen is van a hőfokszabályozó! De a lampart konvektorok messze földön híresek a csodálatos szabályozó rendszerükről ami nem a legjobb! (a szerelő szerint) Azt is mondta, hogy ennél ne várjak jobb eredményt. Szerinte a FÉG gyártmányúak a legjobbak! Vagy cseréljek konvektort, vagy szabályozót! Ezért gondolkodom azon a kütyün, vagy a megépítésén.
Kíbicnek semmi sem drága, Nálam 30 évig üzemeltek gond nélkül, és csak azért kellett cserélni, mert már semmi javítóanyag nem volt hozzá. (az alu csövecskék elporladtak, és tisztításkor szétmáltak). Igaz nemvolt olyan kényelmi funkciójuk, hogy szellőztetéskor nem kapcsoltak be, vagy nappali, éjszakai, hétvégi üzem. Na bumm.
Csak tudnám, hogy mi kerül ezen a kütyün 12.000.-Ft-ba Csatoltam a leírást ha valakit érdekel! -igazából egy hőérzékelő ami 30foknál kikapcsol meg egy fűtőbetét.. ehhez még kell venni egy szobatermosztátot ami végül is a lelke az egésznek ha elérte a szoba a hőt akkor a termosztát kapcsol, a cucc meg elkezdi fűteni a konvektor hőérzékelőjét. Ha a szoba lehűlt akkor a szobatermosztát ismét kapcsol.. a fűtés leáll a konvektor elkezd fűteni.
Megcsináltam! 2 napja tökéletesen működik! Élek, nem robbantam fel!
Már miért robbantál volna? Gázt nem kellett szerelned.
Egyébként gratulálok.
Szia!
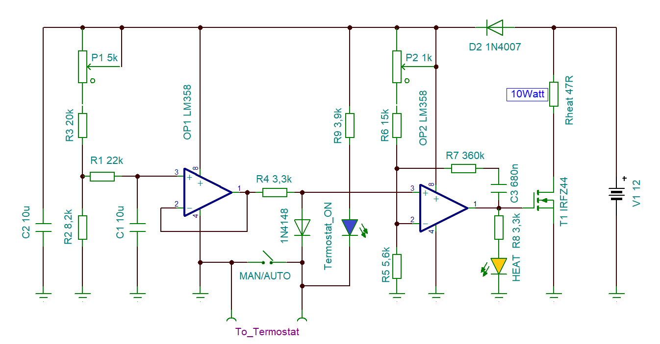
Én is nagyon drágállom. Szétszedted az eszközt? Én láttam képet a belsejéről. Főleg most, a magasabb rezsiárak mellett nagyon nyomják ezeket az intelligens vezérlőket. Lényegében nem csinál mást, csak van benne egy termisztorral ellátott hiszterézises komparátor, ami egy 10W-os ellenálláson folyat át áramot. És mikor ez elérte a hőmérsékletet (30 fok), akkor lekapcsol. Az Auto/Man kapcsolóval tudod lényegében kiiktatni a komparátort, így a konvektor továbbra is manuálisan működik. Illetve lényegében ezzel a kapcsolóval párhuzamosan kapcsolgat a termosztát is egy relét. Ezért én is sokallom a 9-10k-t. Így most én is átrajzoltam magamnak Proli007 rajzából egy saját rajzot. Azt tudom, hogy 12V 500mA-es tápegység jár hozzá, illetve hogy a ketyere 3W-ot fogyaszt maximum. Ebből gondoltam, hogy nagyjából 250mA folyhat az ellenálláson, az 47R. Teszek fel egy rajzot, a héten pedig megpróbálom megépíteni. A hozzászólás módosítva: Jan 8, 2023
Csak egy kérdés, ha a konvektort a lakás maximális hőmérséklete fölé tekeri az ember egy kicsivel, akkor mindig működik, ha elkezdem fűteni a hőelemet, akkor egy idő után felmelegszik a hőmérő, és leáll a konvektor. Akkor a dobozkába bőven elég egy fűtőelem meg egy jelfogó, amit a szobatermosztát vezérel. ( ha kicsi a fűtőelem, akár a termosztát saját kimenete is elég lehet.) Miért kell plusz elektronika? Ettől pontosabb lesz a szabályzás? Vagy csak azért kell, hogy az eltérő hőigényeket minden termosztáthoz be lehessen állítani? ( ha igen, akkor a saját célra olcsóbb/egyszerűbb, ha megfelelően méretezett fűtőszálat tekerek az érzékelőre.)
|
Bejelentkezés
Hirdetés |




Meg nem mertem volna álmodni, hogy létezik csőfagyasztó. Mekkora szakaszt kell lefagyasztani vele? Vissza kell menni 1-1 kanyarig? Mert ugye ha nem, akkor a hidrosztatikai nyomás is kinyomja a "dugót". Ha meg nagyon megfagy a víz, akkor szétnyomja a csövet. Vagy nem?
Valamint hogy még fokozzam a kedélyeket, a lefagyasztott csőszakasztól 40cm-re akár még hegeszteni is lehet. Attól ne félj, hogy a cső szétfagy. Nem szükséges irányváltoztatásig "visszamenni" ugyanis a jég dugó "belefeszül" a csőbe.
és erre már nyugodtan vehetek ezekhez szánt termosztátot. Tudja esetleg valaki, hogy hol tudnék ezeknek az átalakítóknak utána nézni?


