Fórum témák
» Több friss téma |
A klónok CH340 Soros-USB illesztőjének drivere (Letöltés)
Nem értem teljesen mire van szükséged, esetleg erre?
Közben töröltem a hozzászólást, mert az oldal ahol néztem a távirányító leírását nem jól írta a működési frekvenciát.
Egy transmitterre van szükségem, 433,42-n, de így már meg lesz, köszönöm.
Lényegében még nincs meg a wifi mert még csak most játszok a gondolattal. Az ardus hőmérőnek az adatait szeretném látni egy böngészőn keresztül.
Akkor lehetséges. Nekem elég ennyi is. Köszi. A nem biztonságos mit jelent? Kártékony hozzáférés vagy maga az eszközre nem biztonságos?
Ha a kód wifin keresztűli eszközre feltöltésére gondolsz akkor az ArduinoOTA könyvtárat keresd.
Idézet: Akkor is láthatod az adatokat ha feltöltöd például a ThingSpeak-re. „Az ardus hőmérőnek az adatait szeretném látni egy böngészőn keresztül.”
Az arduino kóddal nem lesz baj, csak a pc-k összekapcsolása távoli kapcsolaton nagyon sebezhető, én nem ajánlom ezt a módszert.
Sziasztok
Az lenne a kérdésem hogy a 2.1.0 verzió miért írja ellenőrzésnél ezt: In file included f:\Elektronika\Arduino sketch\libraries\MD_MAX72XX-main\src\MD_MAX72xx_pix.cpp:29:0: f:\Elektronika\Arduino sketch\libraries\MD_MAX72XX-main\src\MD_MAX72xx.h:14:2: warning: #warning "INFO: ARDUINO SPI interface selected." [-Wcpp] #warning "INFO: ARDUINO SPI interface selected. A régebbi verziónál nincs ilyen. Köszönöm a válaszokat. A hozzászólás módosítva: Dec 4, 2023
ThingSpeak-en láthatod bárhol az adataid.
Honnan lehet tudni, ha egy meglévő ino fájt akarok újra fordítani, ahhoz milyen könyvtárakat kell telepíteni az arduino ide alá?
Reklamál a fordító hogy nem találja a #include <valami.h> -t ... ok, telepíteni kell a könyvtárat ... de melyiket? Rákeresek a "valami"-re és van 3-4 találat... A hozzászólás módosítva: Dec 5, 2023
Röviden sehogy. Az ino fájl nincs összerendelve a használt libekkel. (Vannak olyan build rendszerek, például CMake, ahol a forrás pontosan össze van kötve a megfelelő könyvtár megfelelő verziójával. Az Arduino sajnos nem ilyen.)
Ezért aztán a precíz programozók beleírják az ino fájlban egy kommentbe, hogy milyen libeket használnak, honnan tölthetőek le, mi a verziószámuk. stb. Mit tehetsz? Megnézed, mit hiányol. Mondjuk egy joystick libet. Találsz a neten 3-4 ilyet. Elkezded kipróbálni, hogy melyikkel fordul. Megnézed a függvényhívásokat, név, paraméterek, stb. És kipróbálod, hogy amelyikekkel lefordul, azok közül melyikkel működik is jól.
Ez a TTL - RS485 konverter kompatibilis az aruino soros portjával ismeri valaki?
igen, az szimpatikus, ha jól látom hogy van túlfesz védelem az rs485 oldalon, de az nem szimpatikus ennél, hogy a MAX engedélyező lába nincs kivezetve, hanem valami automata időzítős meghajtást csináltak rajta...
Ezen kinn van az engedélyező jel, de nincs védelem... https://www.hestore.hu/prod_10035508.html?gross_price_view=1&so...Lw_wcB
Apropó... Az a 3V táp vagy igaz vagy nem, attól függ milyen chip van rajta, a sima MAX485 csak 5V-ra speckózott, ha jól emlékszem
Hát ha nagyon kellene, szerintem egy darab dróttal talán kivitelezhető. Vajon melyik lib kell hozzá?
Alapesetben semmilyen lib nem kell, rákötöd a soros portra, engedélyezed az adást, és amit rá"printelsz", az kimegy az 485-re. Az más kérdés hogy illik valami szoftveres protokolt/hibadetektálást tenni rá, és figyelni, ugye "ütközés" van ha egyszerre ketten beszélnek...
Nálam lekérdezős módi van, egy kinevezett mester van és több szolga (bár a hw ugyanaz). A mester megmondja ki pofázhat a következő időben, a többiek meg kussolnak, ill. hallgatnak ha van rá szükségük (nem arduinós projekt)
Úgy mégjobb.
Nem nagy projekthez kell, egy töltésvezérlő lesz rajta annak az adatait kell megjeleníteni egy kijelzőn. A hozzászólás módosítva: Dec 10, 2023
Sziasztok, segítséget szeretnék kérni az alábbi problémával kapcsolatban: egy motoros potmétert (hangerőszabályzó) szeretnék távirányítóval vezérelni. Az elv és a program nagyjából megvan, működik is, viszont jó lenne úgy megoldani az áramkört, hogy amikor elindul a program, leellenőrzi a potméter állását és ha nem "alaphelyzetben" van akkor visszatekeri egy minimum állásba. Az Arduino ADC-vel tudnám figyelni a potmétert, de attól tartok, hogy ez belezvarna a hangfrekvenciás részbe. Valakinek lenne ötlete, hogyan lehetne ezt kivitelezni?
Előre is köszönöm!
Mondjuk az sokat segített volna, ha megadod a konkrét kapcsolástechnikát, hogy a potira valóban a hangjel megy, vagy elektronikusan szabályozott IC -vel van megoldva. Előbbi esetben aggódhatsz, utóbbiban könnyebb dolgod lesz, feltéve ha nem földfüggetlen a szabályozó potméter.
Azt se említed, hogy egy vagy kétpályás potiról van e szó. Legegyszerűbb talán az, ha kicseréled a potit (ha van rá hely), hogy legyen egy szabad pálya amin mérni tudod az aktuális állásszöget. Az úgy mindentől független és galvanikusan leválasztott is. A hozzászólás módosítva: Dec 11, 2023
Konkrét kapcsolásom még nincs, csak ötletelek... A potira hangjel megy, ami nem földfüggetlen. A poti kétpályás és a mechanikai beavatkozás nem valósítható meg.
Letekered a motort teljes véghelyzetnyit, figyeled a motor áramát, amikor megnő az áram, akkor a minimumon koppant fel - stop...
Szerintem még az sem kell, amiket én használtam, azok "kuplungosak", hogy kézzel is lehessen tekergetni, 3 másodperc alatt lafordul nullára, aztán csúszik. Persze ha valami szoros a hajtás, akkor maximálisan igazad van. (csak jelzem, volt ilyen feladat, előbb kb 20%-on zárunk, ha nagy az áram, akkor kicsit nyitunk, aztán vissza..mert nem akarunk beszorítani még jobban cuccokat, de egy egyszerű végálláskapcsoló mindent megold).
Sziasztok!
Szeretnék készíteni egy csengőt. (Tudom, hogy lehet kapni, de az nem olyan, mert ebben ugye ott a hobbi meg a kihívás. )Szóval a kapcsolás a következő: - Arduino Nano - SD kártya - nyomógomb - FET az LM386 táp kapcsolásához - LM386-ra épülő erősítő (Mellékelem a kapcsolási rajzot) A programot sikerült összeraknom (természetesen nem magam találtam ki. Google a barátom. )Működik is, ha megnyomom a gombot, akkor lejátssza a wav fájlt. Eddig jó, de szeretném úgy módosítani a programot, hogy az Ardu-t szeretném elaltatni, majd ha a nyomógombot megnyomom, akkor feléledve játssza le a wav fájlt, majd ha vége, akkor ismét menjen aludni. Na itt kezdődik a problémám. A kódot módosítva el is megy alvásba a CPU, majd a gomb megnyomására csak zúgást lehet hallani a hangszóróból. Végig próbáltam már egy csomó példakódot, természetesen a doksit is elolvastam, és abból is próbáltam információt szerezni, de a helyzet nem változott. A kérdésem az lenne, hogy miként tudnám a CPU-t elaltatni, majd a gomb megnyomására lejátszani a wav fájlt? Ebben kérnék segítséget. Előre is köszönöm. Íme a működő kód:
A hozzászólás módosítva: Dec 11, 2023
Idézet: „Na itt kezdődik a problémám. A kódot módosítva el is megy alvásba a CPU, majd a gomb megnyomására csak zúgást lehet hallani a hangszóróból.” De pontosan mit csináltál? Azt is beírhatnád, úgy könnyebb lenne tippelni. Amit csinálni kell: * Beállítani egy interruptot arra, ha a bemeneti pinen változás van. Azért kell ez, mert interruptra tud felkelni a processzor. * Az interruptnak kell csinálni egy handlert, ami viszont üres lehet, mert a pint továbbra is pollozással kezeljük. (Lásd adatlap: a pin change interrupt úgy tudom, hogy az IRQ lefutáskor magától törlődik, tehát nem kell törölni sem.) * A loop-ban a buttonState if-nek kell egy else ágat csinálni, és ott kell alvó állapotba menni. * Lehetséges, hogy az SD kezelésnek van valami állapota, amit alvás közben elfelejt a rendszer? Elvileg nem kellene, hogy legyen, de azért a biztonság kedvéért megpróbálnám, hogy az SD-t újrainicializálom minden lejátszáskor. (Azt mondod, hogy hang jön, csak zene helyett zaj: azt gondolná az ember, hogy az SD kártya olvasással van baj. Az eredeti mintából bármi felismerhető? A hang hossza egyezik?)
Sziasztok!
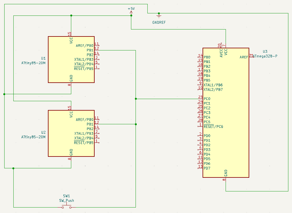
Olyat csinálhatok, hogy több mcu input lábát összekötöm és egy nyomógombbal vezérlem őket? A pull-up ellenállás mindben be van állítva. A hozzászólás módosítva: Dec 12, 2023
Igen, csinálhatsz. Jobb, ha ellenállással (1 kΩ) felhúzod a bemeneteket tápfeszültségre és a nyomógomb a GND-re húzza le a lábakat.
Esetleg a fejlesztés idejére én raknék a bemenetekre soros ellenállást, nehogy valamelyik véletlenül kimenetnek legyen programozva, és H szintet adjon ki, amikor a nyomógomb épp testet ad.
Sziasztok,
Megoldható arduinoval (nano) hogy beolvasunk egy nyomásértéket (BMP180), ezt eltároljuk, majd 10 perc múlva újra beolvasunk egy nyomásértéket. Ha az utolsó érték nagyobb, mint az előző, akkor meghúz egy relét. Ha ugyanakkora, akkor nem történik semmi és 10 perc múlva újra mér. Mindig csak a legutolsó értéket tároljuk, hogy össze tudja hasonlítani a következő értékkel. A segítségeteket előre is köszönöm.
Nem próbáltam, nézd meg! Gondolatot ébreszteni..
A hozzászólás módosítva: Dec 13, 2023
|
Bejelentkezés
Hirdetés |






)






