Fórum témák

» Több friss téma
Fórum » Elektronikában kezdők kérdései
- Ez a felület kizárólag, az elektronikában kezdők kérdéseinek van fenntartva és nem elfelejtve, hogy hobbielektronika a fórumunk!
- Ami tehát azt jelenti, hogy a nagymama bevásárlását nem itt beszéljük meg, ill. ez nem üzenőfal!
- Kerülendő az olyan kérdés, amit egy másik meglévő (több mint 17000 van), témában kellene kitárgyalni!
- És végül büntetés terhe mellett kerülendő az MSN és egyéb szleng, a magyar helyesírás mellőzése, beleértve a mondateleji nagybetűket is!
Lapozás: OK   264 / 4047
(#) proli007 válasza sziszkaRE hozzászólására (») Aug 3, 2008 /
 
Hello!

- A háló, most tényleg nem zavar, de még így is elég rosszul látom a számokat. Egy fórumtárs ajánlására, már PNG-re konverálom a rajzot, így sokkal élesebb lett. (nem tudom ez nálad lehetséges-e)
- Egy bináris számláló, a kettő hatványai szerint számol. 1-2-4-8 tehát a frekvenciát, mindig felezi. Itt valószinüleg az a probléma, hogy az IC CLK bemnetén a tárolók előtt egy inverter van. Így az IC felfutó élre billen, míg a belső tárolók lefutóra. Ha invertálod a következő számláló bemnetét, akkor a problémának meg kellene szűnni. (Persze jó így is ahogy van)
- A kapcsolással már csak az a gondom, hogy tápfeszültség bekepcsolásakor nincs "reset" jel. Azaz bekapcsoláskor, a számlálók elvileg tetszőleges állapotot vehetnek fel. Vagy is, nem biztos, hogy az első osztás 4 lesz, illetve a kijelző bekapcsoláskor nullát fog mutatni. (Előfordul, hogy a számlálók-tárolók úgy vannak kialakítva, hogy még is rendelkeznek alapállapottal. Pld. CD4013-nál, bekapcsolás után, Q kimenet mindig nulla, de sehol nincs deklarálva. A 191-et még/már nem használtam sehol.) Én a helyedben 192-őt használnék, az dekádikus számlánc, és Clear bemenete is van.

Gondolom, ez üzemóra v. munkadarab számláló lesz valahol, és ott talán probléma lehet.

üdv! proli007
(#) proli007 válasza wg_kezdo hozzászólására (») Aug 3, 2008 /
 
Hello!

Hát ez tényleg nem bonyorult.

üdv! proli007

LPT-Input.png
    
(#) butaanyu hozzászólása Aug 3, 2008 /
 
sziasztok!
hatalmas szívességet szeretnék tőletek kérni. a hegesztőtrafó működési elve után kutatok két napja a neten, de sehol egy épkézláb leírás. lehet, gagyi kérdés, de én buta vok az ilyen műszaki izékhez :zavart2:. no, de nem is nekem kell, hanem a nagyfiamnak (14), aki elment nyaralni, eszébe jutott, h vm nem tiszta neki ezzel kapcsban (sem), és mivel ott se net, se könyvtár, most engem zaklat minden nap. én meg hozzátok fordulnék, mert innen úgy tűnik, hasonlóan meg vagytok ti is szállva, mint ő. légyszi, légyszi segítseteeek. előre is köszönök mindent: egy buta anyu
(#) Medve válasza butaanyu hozzászólására (») Aug 3, 2008 /
 
Szia! Keress rá csak simán a transzformátor működésére. Egy heggesztőtrafó csak annyiban "speciális", hogy nagyobb a teljesítménye, mint általában egy háztartásban található trafónak...ennyi csak...
(#) butaanyu válasza Medve hozzászólására (») Aug 3, 2008 /
 
köszi, medve! :worship:
megnéztem, igazad van. most jól felhívom a kölköt, és végre egyszer okos anyu leszek. tényleg köszi
(#) Imi65 válasza Medve hozzászólására (») Aug 3, 2008 /
 
Idézet:
„Egy heggesztőtrafó csak annyiban "speciális", hogy nagyobb a teljesítménye, mint általában egy háztartásban található trafónak...ennyi csak...”

Akkor próbálj rövidre zárni egy 2-4 kW-os "normál" trafót, és máris láthatod, hogy azért nemcsak teljesítménybeli különbségek vannak.
(#) sziszkaRE válasza proli007 hozzászólására (») Aug 3, 2008 /
 
Hello!

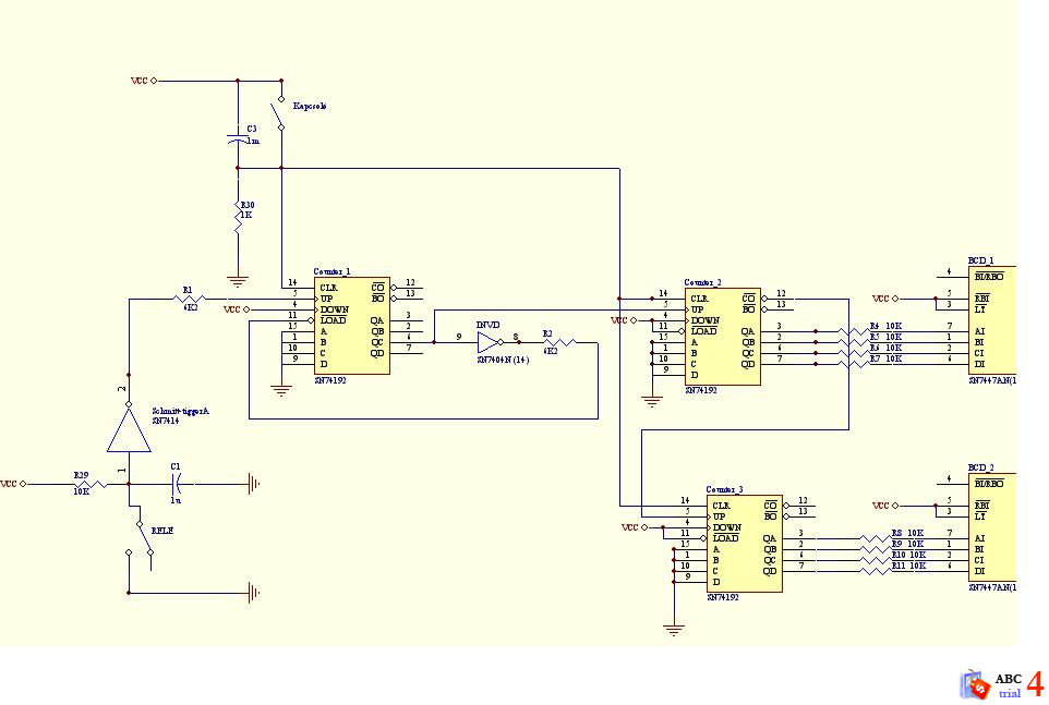
Köszönöm ismételten a választ. A tanácsod megfogadom és 192-t fogok használni. Tinába berajzoltam 192-vel a kapcsolást tesztelésre de nem akar működni. Sőt ha csak egy sima 192-t rakok be és csak simán számoltatni akarok vele az sem. Én a bekötését a következő képen értelmeztem:
Bemenetek:Up-órajel,down-üresen/vagy föld, a,b,c,d-föld,Load-táp,clear-föld
Kimenetek:Co és Bo-üresen,Qa-Qd-ig kimenetek.
Az ic-ről amit tudok: Ez egy szinkron up/down BCD számláló(lehet 193-at kéne használni az bináris, bár azzal em akar működni).Ha előre akarok számolni up-ra, ha háta akkor értelemszerűen a downra kötöm a számlálandó órajelet vagy jelen esetben a relé változásait.A-B és Load funkciójuka tekintve megegyeznek a 191-el.Co előre számolásnál mikor eléri maximális értéket vált 1-re Bo pedig háta számlásnál. Nem érem miért nem akar működni a szimuláció. Proli007 -biztosan megint én vagyok a tájékozatlan- ezért, ismételten kérném a segítséged, hogy hogyan is kéne bekötni a 192-t. Válaszod előre is köszönöm.
üdv
(#) wg_kezdo válasza proli007 hozzászólására (») Aug 3, 2008 /
 
Köszönöm, megnyugtatott, hogy hasonlóra gondoltunk, de azért jobb, ha egy tapasztalttól kapok egy rajzot.
Így most már minden esetben csak az opto csatolót kell (felprogramoznom) vagyis az egyes szenzorokat ki kell kísérleteznem, hogy az optot működtessék és kész is akár egy fényérzékelő akár egy sima gomb vagy billentyűzet.
Érzésem szerint ez már bőven elég lesz szegény Bobek ketrecéhez, hogy reggel kiengedje este pedig becsalogassa és bezárja mielőtt Vuk megérkezik
(#) Dudus válasza Medve hozzászólására (») Aug 3, 2008 /
 
Meg attól, hogy emberes szórása van. Ha nem lenne , mint pl. a háztartásban általában használt trafóknak nincs, ívet fogni sem tudsz és a pálca leragadása pillanatában lemegy az összes biztosítékod. ( Pakson meg lelassul a generátor )
(#) levii válasza Dudus hozzászólására (») Aug 3, 2008 /
 
No akkor még egy kis info a hegesztő trafókról:
Ezek a trafók a trafón kivül általában egy vezérlő részt is tartalmaznak az áram beállításhoz.
Üresjárati fesz.: max.70V.
A trafónak bírnia kell az ív gyújtáskor keletkező rövidzárat ezért a trafó kimeneti oldala után egy fojtó tekercs van sorosan bekötve vagy a trafó szórótrafó..
A lehetőségkhez mérten a trafónak meredek feszültség-áram karakterisztikájunak kell lenni méghozzá azért hogy a hegesztő áram az ív hosszának változásakor ne változzon jelentősen.
A hegesztő áram beállítása:
Ha megváltozik a feszültség megváltozik az áram is.
Az áram fokozat kapcsolóval állítható be.
A fokozat kapcsoló meneteket kapcsolgat le vagy fel.

Ez a hozzászolás nem konkrétan Dudusnak szólt inkább olyan ismertterjesztőnek szántam.

Üdv!
(#) mex válasza levii hozzászólására (») Aug 3, 2008 /
 
Tennék hozzá én is: a jobbfajtákon nem fokozatkapcsolót használnak,hanem mágneses söntöt,ezzel állitva az áramerősséget,igy megspórolható a fojtótekercs is.
(#) Dudus válasza levii hozzászólására (») Aug 3, 2008 /
 
Kösz!

Én eddig olyan megoldást láttam trafóban:

- Fojtó nincs
- A vezérlés nem más, mint a középső oszlopban a vasmagban egy betétet húzol ki vagy tolsz be egy menetes orsóval és egy kurblival.
- Megcsapolás a tekercsen nincs.

Hetra gyárotta a 70-es évek végén és a mai napig tökéletes.

SOK kínai csodában:

- Alu tekercselés van
- Hamar túlmelegszik, folyamatosan dolgozni nem lehet

Vigyázni kell mit veszel, mert az újratekercselés drágább, mint egy új.
(#) levii válasza Dudus hozzászólására (») Aug 3, 2008 /
 
Idézet:
„A vezérlés nem más, mint a középső oszlopban a vasmagban egy betétet húzol ki vagy tolsz be egy menetes orsóval és egy kurblival.”

Ez nem az állítható járom?
(#) Dudus válasza levii hozzászólására (») Aug 3, 2008 /
 
Ilyen névvel még nem hallottam.
(#) huba válasza Dudus hozzászólására (») Aug 3, 2008 /
 
Teljesíményt szoktak szabályozni primer csapolásokkal, és kimeneten esetleg soros mozdonyellenállással. Házilag.
(#) Dudus hozzászólása Aug 3, 2008 /
 
Összefoglalva: Sokféle jó megoldás létezik és mindegyikkel megoldható a feladat.
(#) mex válasza levii hozzászólására (») Aug 3, 2008 /
 
Idézet:
„„A vezérlés nem más, mint a középső oszlopban a vasmagban egy betétet húzol ki vagy tolsz be egy menetes orsóval és egy kurblival. ”
Ez nem az állítható járom?”

Erről irtam az előbb,ez a mágnessönt.
(#) zoly15 válasza Dudus hozzászólására (») Aug 3, 2008 /
 
Itt van egy kis "estimese" hogy jobban értsd a dolgot
Szerk.: az egyes kép a legelső csak a rendszer így rakta be!
(#) proli007 válasza sziszkaRE hozzászólására (») Aug 3, 2008 /
 
Hello!

Az adatlap szerint:
- Előre számláláskor, Load és Down bemeneteket magas szinten, míg CLR bemenetet alacsony szinten kell tartani. Alaphelyzetben az UP bemenet is magas szinten van, majd számláláskor lemegy, de majd csak, a felfutó élre fog számolni. (Vissza számlálásnál is ugyan ez a helyzet, csak Down-al lép és ott az UP bemenetnek kell magas szinten lenni.)
- A CLR magas szintjére nullázódik a számláló. Tápfesz megjelenésekor, ide egy "H" impulzus kell alaphelyzetbe állításhoz, azaz a törléshez.
- A LOAD alacsony szintjére, beíródik az ABCD adat, a Qabcd kimenetekre.
- A Carry és Borrow kimenetek alapban magas szinten vannak, és átvitelkor (amíg az UP/DOWN bemenet alacsony szinten van) képződik rajtuk egy alacsony szintű impulzus. (Alkalmazkodnak az UP/DOWN bemenetekhez) Előlre számlálásnál a Carry kimenetet kötjük, a következő számláló UP bemenetére.

üdv! proli007
(#) Dudus válasza zoly15 hozzászólására (») Aug 3, 2008 /
 
Én, értem
(#) zoly15 válasza Dudus hozzászólására (») Aug 3, 2008 /
 
de így szemléletesebb törölni már nem tudom... hátha még vkinek hasznára lesz...
(#) Dudus válasza zoly15 hozzászólására (») Aug 3, 2008 /
 
Ok.

Hasznos, mert az ábrák szépen szemléltetnek, a megfogalmazott kritériumok ma is igazak.

Azonban egyrészt a hozzávalók világpiaci ára miatt másrészt a hegesztéstechnológiák változásai miatt nem éri meg trafós megoldást csinálni. Ma már az Inverteres megoldások amik korszerűnek és olcsónak számítanak. AC hegesztés állítható balance-szal pl. ALU-hoz, nagyfeszültségű ívgyújtás, letapadásgátlás....stb. -> ezekhez inverter kell.

Én még hegesztődinamóval tanultam az ívhegesztést bevonatos elektródával. Otthonra a mai napig megfelelő lenne a ház körül, ha nem lenne olyan böszme nagy.
(#) iherbak hozzászólása Aug 3, 2008 /
 
Sziasztok!

Nem értek az elektronikához úgyhogy inkább kérdezek. Van egy dokkoló eszközöm ami egy akkumlátort tölt fel és 6 db AA elemmel vagy adapterrel működtethető. Ha adapterrel akarom azt írják egy 7.5V 450mA belülről pozitív adapter kell hozzá. (Ahová be kell dugni kerek, mint a Nokia telefonoknak), Kérdés, honnan tudom, hogy a belső rész a pozitív, a másik ,pedig milyen gondot okozhat ha mondjuk egy 7.5V 500mA-s adapterrel használnám? Köszönöm a segítséget.
(#) potyo válasza iherbak hozzászólására (») Aug 3, 2008 /
 
1. Pl. egy műszerrel leméred. Igazából sok módszer van rá, de mindegyik igényel némi elektronikai ismeretet, úgyhogy kb. annyira bonyolultak, mint lemérni.

2. Semilyet. A 450mA azért van odaírva, hogy legalább akkora terhelhetőségű adaptert használj. Az 500mA meg azt jelenti, hogy maximum annyival terhelhető. Mivel az 500mA nagyobb, mint a 450, így a feltételek teljesültek, működnie kell.
(#) Frankye válasza wg_kezdo hozzászólására (») Aug 4, 2008 /
 
Idézet:
„Érzésem szerint ez már bőven elég lesz szegény Bobek ketrecéhez, hogy reggel kiengedje este pedig becsalogassa és bezárja mielőtt Vuk megérkezik”

Nem mondod, hogy van egy Bobek nevű nyufid?!
(#) wg_kezdo válasza Frankye hozzászólására (») Aug 4, 2008 /
 
Bár off, de azért:
Volt egy Bobek nevű nyuszija a kislányomnak aki szabadon járkált az udvaron így amolyan családtag lett. Estére be lett téve a ketrecbe, hogy a rókák és egyéb ragadozók el ne vigyék.
Egyszer elfelejtettük az esti teendőnket.....
És most új nyulat várunk. Már megvan csak még növekednie kell.
(#) sziszkaRE válasza proli007 hozzászólására (») Aug 4, 2008 /
 
Hello!

Köszönöm a segítséget. Berajzoltam így Tinába és tökéletesen működik. A kapcsolási rajzban ki is cseréltem a számlálókat 192-re, és a nullázást is megoldottam, valamint egy kapcsolót is beraktam, hogy kézzel is lehessen nullázni. Remélem most már tényleg minden jó. És mivel 191 helyett 192 őket használok, ezért a kapuzást is elhagytam (ahogy korábban javasoltad is)és az első számláló Co kimenetét kötöttem a másik számláló up bemenetére.Kapcsolási rajzot png formátumban csatoltam, remélem jobban látszik így.
üdv
(#) Crea hozzászólása Aug 4, 2008 /
 
Hello!
Mint kezdő PIC-fan szeretnék pár kérdést feltenni ezzel a témával kapcsolatban. Nagyon sok ötletem van, hogy pic-el mit szeretnék megvalósítani, csak az a gondom, hogy néha az áramköri ismereteim nem éppen a legmegfelelőbbek. Ilyen tisztázatlan dolog, például a legtöbb kapcsolásban a GND azaz földpont. Persze tudom mit jelent és miaz csak szeretnék csinálni pickel egy sebességmérőt ami elemmel működik, csak a probléma az, hogy hát hogy lesz az elem (-)-ból GND? Vagy ha simán rákötöm a (-)-t a jó helyre akkor nem lesz semmi baja a picknek illetve más IC-nek? Illetve 9v-os elemről táplálást mennyire egyszerűen lehetne megoldani? gondolom fesz stabilizátor IC-vel nem lesz nehéz a dolog, de a PRO-k remélem többet tudnak mondani, hogy mit és hogyan
Másik ilyen kérdésem, hogy LCD vezérlést mennyire nehéz megírni picre és mit kell figyelembe venni (meghajtók illesztés stb.)?
A segítségeteket előre is köszönöm!
(#) Frankye válasza Crea hozzászólására (») Aug 4, 2008 /
 
Idézet:
„néha az áramköri ismereteim nem éppen a legmegfelelőbbek.”

Bizony, jól látod, de emiatt ne keseredj el!
A telepek negatív pólusa a GND, azaz a föld. (Nagyon kisarkítva, természetesen, a tényleges helyzetet.) A 9V-os telepből egy fesz. stabilizátorral könnyedén lehet 5V-ot varázsolni, de ez nem a leginkább energiatakarékos megoldás. Kísérletezni viszont kiváló! Maguk a PIC-ek nem sokat esznek, gondot inkább a környezeti hardware táplálása jelent majd, azonban arra légy tekintettel, hogy - amint azt már a fórumban oly sokszor, sok helyen leírtuk - a PIC nem programozói felület, hanem hardware! A PIC programozása sem a program megírásával kezdődik, hanem a környezeti eszközök megtervezésével, és csak ez után lehet rá programot írni...

Sok sikert!
(#) proli007 válasza sziszkaRE hozzászólására (») Aug 4, 2008 /
 
Hello!

Sokkal jobban látszik!
A RESET áramkörbe, betennék egy 7414-es invertert (van belőle bőven és akkor persze a kondi/ellenállást is meg kell fordítani) Sokkal szebb, ha az RC tag egy schmittes bemenetre csatlakozik, és korrektebb, ha az inverter hajtja meg a három bemenetet.

Egyébként nem tudom mi a célod ezzel az áramkörrel, de én mivel csak előlre számlálsz, (mert ha visszafelé számlálnál, egy előre beállítható számtól akkor nem) szükségtelen az előre feltölthetős oda-vissza számláló áramkör. Én biztos valami CMOS használnék, pld. 4518-at és 4511-eket. De másik topikban (valami festékpuskához) már átrágtuk magunkat egy számlálón, ami MC14553 és MC14543 IC-vel készült. Ez három digites, és megoldja a kijelző multiplexálását is. Szerintem sokkal egyszerűbb, és talán még olcsóbb is. (Mikrocontrollert nem számítva)

Persze gyakorlásnak kitünő, amivel itt végig nyáladzunk.

üdv! proli007
Következő: »»   264 / 4047
Bejelentkezés

Belépés

Hirdetés
XDT.hu
Az oldalon sütiket használunk a helyes működéshez. Bővebb információt az adatvédelmi szabályzatban olvashatsz. Megértettem