Fórum témák

» Több friss téma
Fórum » Napelem alkalmazása a lakás energia ellátásában
Lapozás: OK   238 / 268
(#) kendre256 válasza Zaji hozzászólására (») Jún 30, 2024 /
 
Nem tudom, hogy ő mire írta, de én nem javaslom az ólomakkut napelemes rendszerhez . Egy horgászladikban nem ugyanaz a használat módja, mint egy napkollektoros rendszerben, ahol naponta van töltve, kisütve az akku.
Nálam ugyan nem AGM, hanem "sima munkaakkumulátor" volt, de kb. fél év alatt a 100Ah-s akku kapacitása 35Ah körülire csökkent. (Most van 6 db 30Ah körüli akkumulátorom feleslegben... )
Helyettük LiFePo-t vettem, 280Ah-nyi LiFePo akku kb. ugyanannyiba került, mint a 300Ah-nyi "sima munkaakkumulátor". Teljesen más a karakterisztikája, jobban fogadja a töltést, jobban bírja a nagy áramú kisütést.
Most vettem hozzájuk plusz egyet, azzal ki tudok venni egyet-egyet és le tudom tesztelni, hol tartanak éppen a kapacitás csökkenésben. Van hozzájuk 1A-es balancer, azzal töltés és kisütés közben is 0,05V alatt van a különbség.
(#) Atis57 válasza Zaji hozzászólására (») Jún 30, 2024 /
 
Szia!
Igen--olcsón.még olcsóbban...

De ez lakóhajó, lakó kocsi , vadász, horgász házra is igaz.

Bár egy elektromos csónak "toló motorja " azért rendes terhelés.Néhány 10W-tól --a 3kWig sokféle lehet.
A hozzászólás módosítva: Jún 30, 2024
(#) antikzsolt válasza kendre256 hozzászólására (») Jún 30, 2024 /
 
Ha nő lennél most megcsokolnálak. Nekem is van egy elfekvő lifepo4 aksi. Honnan szereztél hozzá tesztert?
(#) kendre256 válasza antikzsolt hozzászólására (») Jún 30, 2024 /
 
Vettem egy ilyet.
Ez csak 10A-rel tud terhelni (a C/20 14A lenne) de közelítőleg jó ez is.
Egyelőre azt sem néztem meg, hogy a "tartalék" hány Ah-s (elvileg az is 280Ah-s), nem volt rá időm...
(#) kendre256 válasza kendre256 hozzászólására (») Jún 30, 2024 /
 
Az egy cella töltésére meg ilyet vettem. Ezzel nem vagyok megelégedve, mert elvileg minden ellen védett, mégis egy fordított polaritás kinyírta...
(#) antikzsolt válasza kendre256 hozzászólására (») Jún 30, 2024 /
 
Köszi. Na csak érjék oda és meg is rendelem. Naponta 1 cella. Jó sokáig fog tartani a 48v rendszer tesztelése
(#) Atis57 válasza antikzsolt hozzászólására (») Jún 30, 2024 /
 
Szia!
1) lehetne azt 5-10 vel is végezni. S a rossz sort megbontani, mig az egyhez nem érsz.
Erre a napkelte , napnyugta alkalmas..
2)lemez ellenállás 0,5C áramhoz,voltmérővel? ( max 5-10 sec)S a legrosszabb feszültségűt kivenni?

48Vnál 1-2 db cella hiánya még elviselhető.
A hozzászólás módosítva: Jún 30, 2024
(#) tothtechnika2 hozzászólása Jún 30, 2024 / 2
 
Én most készültem el kb 4 éve felszerelt napelemek beüzemelésével. Mivel a készülő MPPT konverter soha nem fog elkszülni előreláthatólag, támadt egy másik ötletem. Fűtök egy bojlert a DC fesszel és sorbakötöm a rendes bojlerünkkel. Skori barátom felvetette, hogy nem túl optimális simán a fűtőtestet rákötni a napelemre, mivel áramgenerátoros. Megkértem, hogy dobjon össze egy szimulációt, míg én nyaralok. Az áramkör elkészült. Tökéletesen működik. Íme pár adat.

Szikrázó napsütésbe kb 7-800W-ot termel, elektronikával és anlkül is.
Viszont borongós időben pl. elektronikával 250-300W esetén elektronika nélkül csak 50-60W-ot.

Teszek fel fotókat is.
(#) kendre256 válasza antikzsolt hozzászólására (») Jún 30, 2024 /
 
Egy nap alatt nem tudod letesztelni ezzel, mert 10A-rel kisütve elvileg 28 óra lenne a kisütési idő. Lehetne még plusz terhelést tenni rá, csak akkor korrigálni kell a mutatott Ah értéket, és biztosítani annak a lekapcsolását is a kisülés végén.
És utána vissza is kell tölteni, hogy vissza tudd tenni a sorba. A töltés pedig az előbb linkelt töltőm 15 Amperével is 20 óra lenne, kisebb árammal pedig több. Nem tudom, te mivel tudod tölteni, de figyelni kell, hogy 3,65V fölé ne menjen a feszültség.
(#) dara válasza antikzsolt hozzászólására (») Jún 30, 2024 /
 
Miért akarod teszteni?Mostanában vetted és van kékfogas balanszered amin mindent látsz.Én a mult hónapban bontottam szét egy 14-s 18650 7Kw pakkomat ellenörzés céljából a pakk Kb őt éves volt de miután átálltam 48V renszerre a kapacitások nem voltak egyformák,egy egy cella hamarabb lemerült miatta.Szerszám akuk vannak benne,és mérésre a cellák 95% még ugyan azt a kapacitát adta mint őt éve.Összehangoltam a pakkot azóta le tudnék menni 42V ig amit még nem értem el van nap és van még Kb 8-10Kw akksim össz alsó hangon 15Kw.Április óta nemhasználtam hálózatot pedig van két bojlerem és ápriliba még fűtöttem a hőszivattyúval.A hálózati áram csak a hőszivattyúra ment a télen is.
(#) kendre256 válasza Atis57 hozzászólására (») Jún 30, 2024 /
 
Idézet:
„48Vnál 1-2 db cella hiánya még elviselhető.”

Ez jó ötlet, nyilván az inverter feszültségének beállításait változtatni kellene, de így nem kell plusz akku a teszteléshez.
Lehet, hogy még 24V-nál is elgondolkodom rajta, csak az a balanceremet zavarná meg, vagy le kellene szerelni.
(#) antikzsolt válasza dara hozzászólására (») Júl 1, 2024 /
 
Mert jó lenne figyelemmel kísérni az akksik állapotát. Ahhoz meg kell egy mérési pont. Amit pár évente ellehet végezni.
(#) vyky válasza tothtechnika2 hozzászólására (») Júl 1, 2024 /
 
Szia. Ha publikus erről az áramkörről, van valami dokumentáció?
(#) Ge Lee válasza antikzsolt hozzászólására (») Júl 1, 2024 /
 
A cellák állapotát a BMS-ed folyamatosan figyeli, ki is jelzi neked a telefonodra. Nekem nincs BMS-em, én egy 1500Ft-os multiméterrel végzem az ellenőrzésüket havonta (egy század volton belül vannak). Meg van egy műszerem, amivel meg tudom mérni akár az egész pakk belső ellenállását, az a lényegesebb adat, azt nem tudja se a BMS mérni se az akkukapacitás mérő, ráadásul pár pillanat, sokkal gyorsabb mint töltögetni meg merítgetni egy kapacitás méréshez.
(#) antikzsolt válasza Ge Lee hozzászólására (») Júl 1, 2024 /
 
Igen figyeli az állapotát és méri az ellenállást is a celláknak. Az a Multimeter engem vert át nem rendesen. Túl nagy a szórás már a tizednél is nem hogy a századnál. A másik dolog hogy jó lenne tudni hogy ténylegesen mekkora az eltérés minden egyes cella esetén a kapacitás terén. 40v ig lehet elvileg 0% meríteni de nekem a bms 44v inverter meg 46v esetén már megáll a meritésnél. Mert tervezem egy nagyobb bővítést kapacitás terén. Akkor még szeretném minél jobban összeválogatni az aksikat. Sajnos van hogy a 15kwh termelés kevés volt. Ezért napelem és akksi is fejlesztésre kerül. +3 a 7 mellé és még 7 darab egy mmpt töltés vezérlő segítségével közvetlenül az aksit tölti majd.
(#) Villanymozdony hozzászólása Júl 4, 2024 /
 
Sziasztok!
Nézegettem rendszerengedélyes invertereket. 1 fázisra max 2.5 kW mehet, de vannak rendszerengedélyes inverterek között olyan is, ami nagyobb mint 2.5 kW. Ezt hogyan fogadja el a szolgáltató? Gondolom, szoftveresen van leszabályozva túlpanelezés esetén.
(#) SKY válasza Villanymozdony hozzászólására (») Júl 4, 2024 / 1
 
Évekkel ezelőtt még 5kVA volt az egyfázisú rendszerből a max. Elsődlegesen ennek az az oka, hogy tudtommal jelenleg sem zárja ki semmi, hogy egy 15kW-os rendszert három egyfázisú inverterrel építs. Ilyen volt féláron vagy 6 különböző tájolás van, az ok mindegy, a szolgáltatót csak az érdekli hogy az inverter megfelel-e a szabályainak ill. a fázisok közötti névleges AC teljesítményben ne legyen meg az előírtnál nagyobb eltérés.

Nem tudom, hogy van-e jelenleg más korlátozás, vagy a konkrét terveket ilyen részletességgel ellenőrzik-e, mert így nem kizárt, hogy az egyik inverter hiba miatt kiesik vagy eleve úgy tervezik a rendszert, hogy az engedélyeztetés miatt ugyan szimmetrikus lesz, de az egyik inverterre csak a későbbi bővítésnél és napelem-telepítéskor kerül modul. Működik így is probléma nélkül, csak nem olyan kellemesek az üzemi viszonyok a szolgáltatónak. Szerintem ez a minimális fázisaszimmetria tartása sokkal inkább a kiesések és kártérítések miatt van, kisebb a valószínűsége, hogy a 253V túllépése miatt leáll az egész, ha az a 4kW is három fázisra van elosztva inkább.
(#) Atis57 válasza Villanymozdony hozzászólására (») Júl 4, 2024 /
 
Szia!
S egy ilyen összeállitás , hogy tetszene? 7,5kW+5kW+5kW.
(#) Villanymozdony válasza SKY hozzászólására (») Júl 4, 2024 /
 
Még arra gondoltam, hogy akinek 3F van, beépíthet mondjuk 3*5 kW rendszert fázisonkénti inverterekkel. Ennek persze nem sok értelme van a gyakorlatban, mert sokkal drágábbra jön ki, mint akár egy több MPPT-s 3F inverter.
Én egyébként 1F rendszert akarok, 2.5 kW teljesítménnyel, de több MPPT-vel. (Nincs behozva a három fázis, de nem is kell nagyobb rendszer.)
A hozzászólás módosítva: Júl 4, 2024
(#) SKY válasza Villanymozdony hozzászólására (») Júl 4, 2024 / 1
 
Idézet:
„Gondolom, szoftveresen van leszabályozva túlpanelezés esetén.”

Ez bármikor visszaállítható lenne és nincs kapacitása a szolgáltatónak a folyamatos ellenőrzésre.

Már megjelentek olyan feltételek, hogy lépcsős teljesítményszabályozással és modbus kommunikációval is rendelkezniük kell 2,5kVA felett. Elég gyanús, hogy egyszer visszamenőleg is elő lesz írva egy otthoni vissz-watt védelem, jól járhat az a cég, amelyik majd - természetesen szolgáltatói jóváhagyással - adná ezeket az eszközöket.

Idézet:
„nem sok értelme van a gyakorlatban, mert sokkal drágábbra jön ki”

Ha azonos gyártótól nézed, akkor legtöbbször igen. De 3db legolcsóbb 1 MMPT-s 2,5kW kínai inverter lehet hogy olcsóbb, mint 1db 7kW-os minőségibb inverter, és ott az előny hogy máris 3 MPPT-d van.

Szerintem le tudod engedélyeztetni a rendszered több inverterrel pl. 1x1kVA + 1x1,5KVA, vagy 2x0,75kVA + 1x1kVA, Growattnál vannak ilyen kis teljesítményűek, de az SMA 1.5-ös invertere sem volt annyira drága.
(#) Skori válasza vyky hozzászólására (») Júl 4, 2024 / 3
 
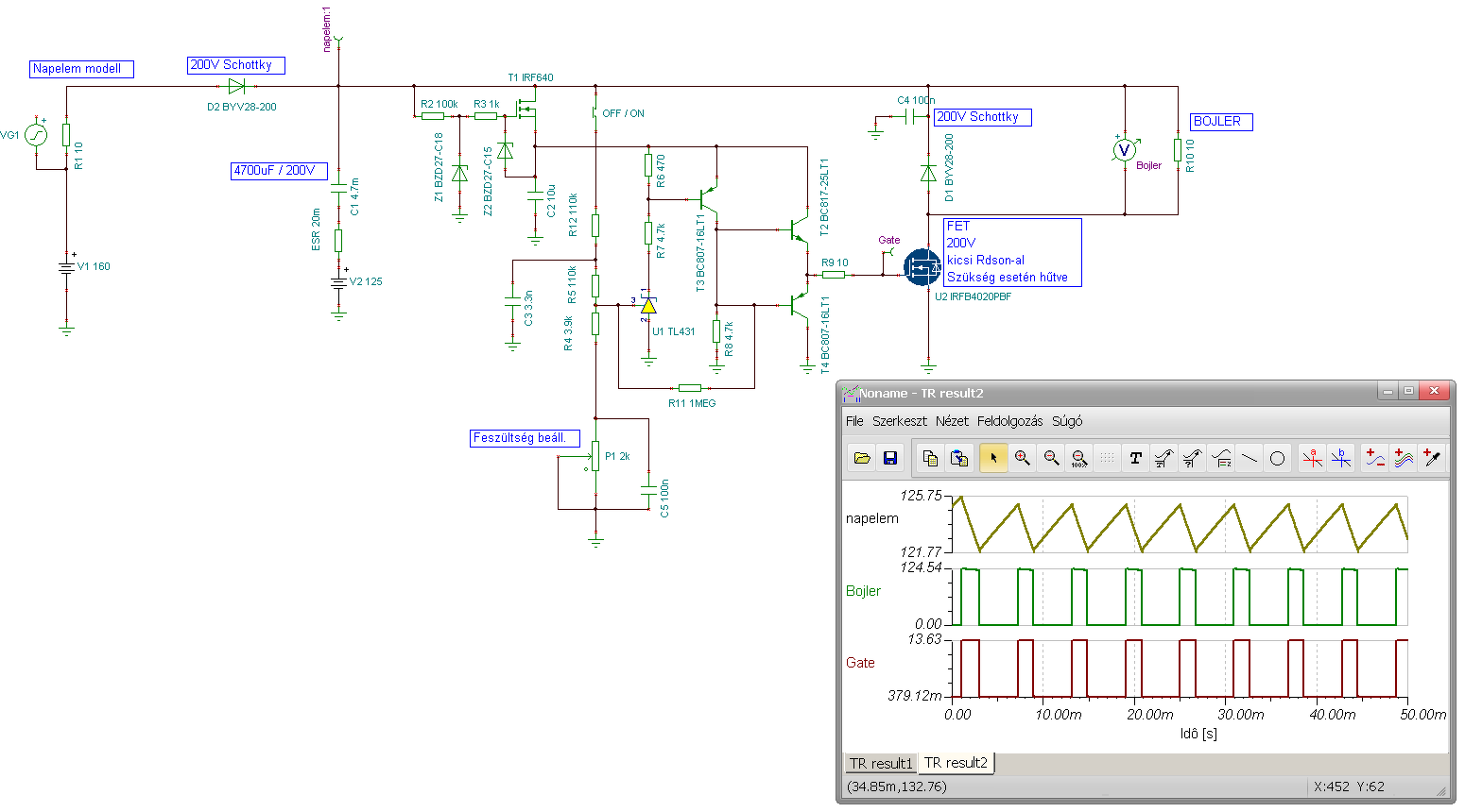
Ez volt a szimuláció. Annyi a lényeg, hogy ne terheljük a napelemet a kb. optimális munkaponti feszültsége alá, mert akkor sokkal kisebb lesz a kivehető teljesítmény. Így a napelem egy puffert tölt, és az elektronika csak akkora időközökre kapcsolja rá a fűtőbetétet a pufferekre, hogy puffer feszültséget adott határértékek között tartsa. Gyakorlatilag így automatikusan kialakul egy alacsony frekvenciás PWM szabályzás a fűtőtest felé, ami kb optimális kitöltési tényezővel tud menni. A PWM gyakorlatilag 0...100% között tud változni. Az áramkör már üzemel pár napja, és úgy tudom teszi a dolgát ahogy kell. A gyakorlati tapasztalatokról, megvalósításról tothtecnika2 tud többet mondani.

Más munkaponti feszültségű napelemhez esetleg másképp kell méretezni az áramkört, a szimuláció inkább a működési elvet mutatja (pl. a puffer szimulációjánál ott az ESR és a kezdeti töltést szimuláló telep, a gyorsabb szimuláció kedvéért - de ezeket nyilván nem tesszük bele az áramkörbe )
A hozzászólás módosítva: Júl 4, 2024

Image2.png
    
(#) Villanymozdony válasza SKY hozzászólására (») Júl 5, 2024 /
 
Idézet:
„Elég gyanús, hogy egyszer visszamenőleg is elő lesz írva egy otthoni vissz-watt védelem.”


Volt már ilyesmi, de szerencsére csak ideiglenesen. Elvileg emiatt kell leszabályozhatónak lennie az inverternek.
(#) vyky válasza Skori hozzászólására (») Júl 5, 2024 /
 
Hálásan köszönöm!
(#) gaspa válasza Skori hozzászólására (») Júl 5, 2024 /
 
Én is a felesleges napenergiát hőmennyiség formában próbálom felhasználni.Nekem mindhárom fázison külön inverter van,egy hibrid akkuval és két visszatápláló,mindnek külön napelem paneljai vannak.Kiraktak a szaldóból 12 év után,más lehetőség nincs.Én is inkább a DC oldalt terhelném,jobb ha ez nem megy keresztül az invertereken.Viszont az inverterekből veszem ki a vezérléshez szükséges adatokat RS485 Modbus RTU-val.Itt minden szükséges adat megtalálható és az inverterek MPPT-je is rendelkezézre áll.
(#) elektromos válasza Skori hozzászólására (») Júl 7, 2024 /
 
Szia!
Hogyan véded meg az áramkört a D1 dióda zárlat esetében?
Mi történik, ha nem tesszük be a D1 diódát?
A D1 dióda nélkül mit mutat a szimuláció?
(#) Skori válasza elektromos hozzászólására (») Júl 7, 2024 /
 
Sehogy, elég kicsi az esélye, hogy a D1 zárlatossá váljon. Elméletileg D1 nélkül is működik az áramkör, gyakorlatilag viszont a vezetékeknek és a fűtőszálnak is van induktivitása. Ha ez az induktivitás nem jelentős, akkor (D1 nélkül) csak annyit okoz, hogy kicsit megnöveli a FET disszipációját (csökken a hatásfok). Ha jelentős nagyságú az induktivitás, akkor (D1 nélkül) a FET tönkremegy. A szimulációban ez az induktivitás nincs benne (a gyakorlatban viszont ott van), ezért csak akkor látszana a dióda hatása ha a szimulációba is betettem volna a fűtőszál/vezetékek induktivitását. Azért nem tettem bele ezt a szimulációba, mert számomra egyértelmű volt a hatása, és mivel ott a D1, ezért nem fog problémát sem okozni. De ekkora áramkör elfér a Tina ingyenes verziójában is, vagy bármelyik más áramkör-szimulátorban, rajzold be és próbáld ki. Vagy akár élesben is....
(#) elektromos válasza Skori hozzászólására (») Júl 7, 2024 /
 
Köszi!
Mi történik, ha mégis zárlatos lesz a D1 ? A FET is rövidzárba kerülhet.
Ez a rész jobban érdekelne, hogy mivel lehetne megvédeni az áramkört. Mi történik ha akkor kerül zárlatba a dióda mikor a napelem például 80% teljesítményen van? A nagy áramok miatt a FET is meghal, a biztosíték nem tud kiolvadni. Már próbáltam a bemenetet vezérelni P-FET-el, ami szépen működött addig ameddig a félhíd meghajtó egyik FET-je zárlatba nem került, és zárlatba vitte a félhíd másik FET-jét is. A védelemnek be épített P-FET is sajnos elhalálozott. Tehát, hogyan lehetne egy biztos megoldást készíteni? Nem egyszerű feladat az állandóan változó egyenáram miatt. Amit megépítettem az a fűtőbetétre menő PWM jelet figyelte, és ha megszünt a pwm akkor le kapcsolta a bemenetre tett P-FET-et. Kicsi zárlati áramoknál szépen működött, de a 14Amper 70V már sok volt neki(sajnos zárlatos lett, így égett a nyák lemezem).
(#) tothtechnika2 válasza elektromos hozzászólására (») Júl 8, 2024 /
 
Ez a teljsen felesleges "fingreszelés" már bocs. Mi történik??? Miért lenne zárlatos? Jó nyákterv, jó méretezés, és soha az életbe nem lesz zárlatos a dióda. Nálam már 1 hete működik az áramkör, kb tök hideg az egész. A napelem nem tud adott teljesítménynél többet még nagyon rövid időkre sem. A dióda helyére kb egy fél A-es 200V-os vagy 1A-es ES1J is bőségesen elég, mert csak a parazitainduktivátosok miatti túlfeszütséget kell a fettől elvezetni. Én betettem oda egy MBR20200-at. De csak az elmélkedés kedvéért: Ha a dióda tönkremegy, akkor meghal a fet is, és akkor mi van? Zárlatba megy a napelem: semmi baj nem történik, csak nem működik az áramkör. Tehát a következtetésem ugyanaz, ez felesleges fingreszelés. Jó méretezéssel ennek az élettartama örökélet + 1 év.

Nyilván a te áramkörödben más a helyzet, ott valami nagyon el lett szúrva, hogy tönkrement bármi is. De kapcsolás és nyákterv hiányába nem lehet megmondani mi a hiba.
A hozzászólás módosítva: Júl 8, 2024
(#) Villanymozdony hozzászólása Júl 8, 2024 /
 
Sziasztok!
Akinek visszatáplálásos rendszere van, ki kellett építeni egy külön áramkört az inverter és a mérőszekrény között, vagy elegendő volt bekötni a ház elosztójába?
Arra az esetre gondolok, amikor a mérőszekrény kinn van a házon kívül, és egy kábelen megy be a házba a mért vezeték.
A hozzászólás módosítva: Júl 8, 2024
(#) Kastler válasza Villanymozdony hozzászólására (») Júl 8, 2024 /
 
Nem kell "külön áramkör" csak egy megfelelő "fővezetéki sorkapocs"a mért fővezetékedre.
Következő: »»   238 / 268
Bejelentkezés

Belépés

Hirdetés
XDT.hu
Az oldalon sütiket használunk a helyes működéshez. Bővebb információt az adatvédelmi szabályzatban olvashatsz. Megértettem