Fórum témák
» Több friss téma |
A klónok CH340 Soros-USB illesztőjének drivere (Letöltés)
Lehet. Ebben benne van a DS3231. Az előzőben is benne volt. A GitHubon találtam ezt, és ez tetszik neki. Lehet egy másik fordításnál meg erre fog hibát adni. Nemhiába, az elektronika bitek bájtok útjai kifürkészhetetlenek.
arduino C++ to MicroPython konvertálásHello!rp2040 MicroPythonra szeretnék egy kódrészletet átírni arduino c++ rol eben van meg a kész rész!
Az ilyen feladatokat az AI (magyarul MI) többnyire meg tudja oldani. Néha figyelmezetetni kell, ha kifelejt vagy rosszul tud valamit. Én nem használok MicroPythont, de remélem, kiindulásnak jó lesz:
jaj az AI ...
![]() A teljes kod MicroPython van irva azt ujra kezdeni nagy feladat csak egy szenzort kell cserélnem benne! Köszi hogy megnézted!
Nem gondolom, hogy emiatt újra kellene írni a meglevő programodat, csak a lenti main() függvényt felejtsd el és a benne levő dolgokat dolgozd bele a programodba - ahol kell.
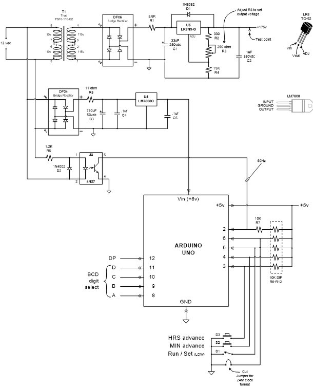
ArduinoSziasztok,az alábbi óra kapcsán lenne az a kérdésem, hogy eredetileg 60 Hz-es órajelről működik. 50 Hz esetén mit kell változtatni a kódban? (255, 286 sor?) Köszönöm az ötleteket. Bővebben: Link
Első ránézésre nekem úgy tűnik a 283. sornál kell az 59-et 49-re cserélni.
arduino alapokÜdv!Arduino ide milyen program nyelvet használ?
köszönöm
rádios kapcsolat kettő UNO között ,programhibaEz most egy felhívás a " NAP HŐSE " címére !Régen sikerült nRF24 rádión 2 integer változót küldeni, csak már elfelejtettem programját. A rádió beállítása biztosan rendben , mert a " Hello Világ " text üzenet megy .
Azt megköszönöm , ha a hibás sorokat kijavítjátok . Nem kell az egész programot leírni. Lehet , hogy - string-é kell alakítanom ? Úgy magyarázzátok , hogy a nagymamátok is értse. A hozzászólás módosítva: Jan 13, 2025
Moderátor által szerkesztve
Az első hiba mindketőben, hogy ez 1 elemű tömb, a második elem írásakor felülírod az utána következő változót:
legyen inkább:
Moderátornak köszönöm , hogy áttekinthetővé tette a program részeket.
Igazad van, a deklarációt valóban elfuseráltam. Amatőr vagyok , de ezt még nekem is tudnom kellett volna Ezeken a pontokon nyúltam bele:
A hibás sorokat átírtam de nem javult a helyzet . Ha az adón megnyomom a resetgombot , akkor hébe-hóba 5/1 arányban veszi a vevő és jó értékkel. Régebben egy vízmelegítő tartályban mértem a nyomást és töltöttséget és működött . A hozzászólás módosítva: Jan 13, 2025
Moderátor által szerkesztve
Szívesen. Nem nagy kunszt, a "Kód" gomb megnyomásával a szükséges "tag"-ek beszúrhatóak. (Szögletes zárójelek között a "code" és "/code" tag-ek.)
Nekem az &adatok gyanúsnak tűnik. A write és read első paraméternek egy memótiacímet vár el, az adatok már önmagában egy cím, az &adatok a cím címét jelenti.
Én ezt programot innen koppintottam , van benne magyarázat is.
https://howtomechatronics.com/tutorials/arduino/arduino-wireless-co...orial/ Három program van benne - Hello Világ - potis ledes - rekord.-os Az első kettő ment gond nélkül ez a rekor.-os csak minden 5. - 6. reset gomb nyomásra , ha resetelem az adót akkor jól átviszi az adatokat. Ezt a rekordos programot ahogy kimásoltam , lefordította a fordító , de jól nem ment soha. Az adatok helyén egy rekordnak kell lenni - ahogy én gondolom és nem memóriának. // Amatőr vagyok . Ez a példaprogram deklarációja:
Én ezt akartam 2db integer változóra alakítani, mégpedig így .
Vagy itt hibás a deklaráció , vagy a következő sor az adás. radio.write(&adatok, sizeof(adatok)); Én szerintem az adatok az változó, amit én integernek határoztam meg az elején. Ha ezt a két sort ki tudnád gyomlálni annak örülnék. A hozzászólás módosítva: Jan 20, 2025
Moderátor által szerkesztve
Flote e valtozot kivetted ?
Akkor mar nem lesz sehol se egesz valtozo eredmeny benne ha hadznalod ... avagy tizedesek elvesznek az eredmenybol. De ugy remlik a arduino ide fordito mar forditaskor valtozo tipus hibaval megallna.
Valóban kivettem a rekordból pár sort, de a fordító ennek ellenére lefordítja.
Az eredeti / rekord / típusú volt. Nekem még nem volt dolgom " rekord "típussal . Nekem bőven elég ha 2 integer típust átküldök. Ha valaki ezt a pár sort helyesen leírja :
Ami biztosan jó : - rádió kapcsolat // ha az adó oldalon nyomkodom a reset gombot , akkor helyes számokat olvasok le a vevő oldalon de csak minden 5. 6. nyomásra megy át adat. Valamint a " Hello Világ" szintén átmegy természetesen , ha text .-re van deklarálva. - van egy potenciométeres program is , vevő oldalon pedig egy led ez is működik. Tehát a rádió hibát én kizárnám. Továbbá van 4 db arduino UNO.-m 4db nRF24 rádióm , mindent lepróbáltam. - a tömb típust a TurboPascal .-ból ismerem és a változó típusokat is. - rekordról is olvastam , de még nem használtam. Ami nagyon zavaros : - rádió adás sora. Régen már csináltam ilyent : - töltöttem az autó akkumulátorát és a szobában leolvastam a feszültségét - vagy néztem egy fotoellenállással a napsütést és mértem a víz hőmérsékletét . Pluszban még SD kártyára vettem az adatait amit exel táblán grafikonra alakítottam. Tökéletesen működött . Valójában csak hobbiból csinálom, csak régen jobban mentek ezek a dolgok. A hozzászólás módosítva: Jan 20, 2025
Moderátor által szerkesztve
0,96 OLED I2C to 0,96 OLED SPISziasztok !0,96 I2C kijelzőre írt programot át lehet-e írni SPI kommunikációs változatú kijelzőre ? (vagy vegyek egy I2C-s változatot) Konkrétan ERRŐL lenne szó.
Meg van rá az esély. De ezt most nem én fogom megoldani neked, csak várd meg amíg valaki megnézi a forrást is. A lényeg, hogy a kijelződhöz kell igazítani a programot, és min általában ezer meg egy féle kijelző közül lehet választani. Bár, hogy valaki meg csinálja e neked, arra nem esküszöm, mert ahogy elnéztem, több képernyő felület van, szóval nem csak 1-2 órás feladat lenne.
Arról nem is beszélve, hogy az új képernyőn tesztelni is kellene mi hogyan jelenik meg. Mindenesetre kemény dió lesz...
A programban használt U8glib képes szoftverSPI, hardverSPI és I2C periférián is kommunikálni a kijelzővel, csak annyit kell módosítani, hogy más paraméterezésű konstruktort kell használni.
Jelenleg a harmadik szerint van paraméterezve, ha szabadok az SPI lábak a másodikat (hardver SPI) célszerű választani.
Köszi ! Én nem tudok programozni. Mivel nem csak pár sor átírásáról van szó, inkáb veszek egy I2C felületű OLED-et.
No épp most válaszoltam Régi motorosnak..
A Te javaslatod nem tűnik olyan nagyon időigényesnek. Visszatérünk rá rövidesen. Köszi !
Erről nekem az jut csak eszembe, hogy típus nélküli tömbdeklarációt látok, meg egy hiányzó pontosvesszőt. Én így írnám:
A & (addressof operator) használata normális a C alapú nyelvekben, mert ezzel egy címet adunk át (a tömb kezdőcímét), illetve a címtől kezdődő memóriarész (azaz a teljes tömb) hosszát. A Visual Basic volt olyan, hogy alapból mindent értékkel adott át egy hívásnál, vagyis pakolgatta a stack-be a paramétereket, ha nem használtuk a ByRef előtagot; a C nyelv alapból nem pazarol stack-et ilyesmire, hanem átad egy pointert, a hosszt, és a tömb típusa alapján a fordító már tudni fogja, hogy mennyi byte-ot hogyan olvasva hogyan értelmezzen, illetve mindezt hol találja meg. Pl. ha karakterlánc volna a paraméter, akkor nagyon látványos, hogy nem egy éppen ezerhatszáznégy karakteres kisverset másolunk át egy hívott függvényhez karakterről karakterre zabálva a stack-et, hanem csak odaadjuk, hogy itt kezdődik, meg ezerhatszáznégy karakter hosszú, aztán a függvény már azt kezd vele, amit akar.
Igazad van. Ide a fórumba rosszul másoltam , de a programban jól.
Máskülönben, nem is fordítaná le programot. Most kicsit elbizonytalanodtam , mert a Hello Vilag sem akar lefutni. Adj 2-3 napot , hogy összeszedjem magam és precízen tudjak kérdezni . Légy szíves 2 naponta nézz rá , és én jelentkezni fogok. Megpróbálok képet is feltenni. A hozzászólás módosítva: Jan 22, 2025
Szia!
Nem vagyok benne az Arduino programozásában és a radio.write fv-t nem néztem meg, de az jutott eszembe, hogy az eredeti struktúrában az utolsó helyen string volt, amit tárolásnál '0'-val zárnak le...Ha a radio.write függvény eetleg ezt a nullát figyeli, akkor a te tömbödnél ez gondot okozhat...Próbáld már ki 3 eleműnek deklarálni a tömböt, utolsó helyen 0-val! Elnézést kérek, ha nem jön be!
A hozzászólás módosítva: Jan 23, 2025
Én nagyon amatőr vagyok.
https://howtomechatronics.com/tutorials/arduino/arduino-wireless-co...gnette Innen kezdtem lekoppintani ,ahol 3 példaprogram van. - első a Hello Világ.-os // először ment , most nem megy - poti adó , led vevő // ez megy - strukturált , ez nagyon átvágott struct Data_Package { byte a = 0; byte b = 125; byte c = 255; int d = 1024; float e = 3.141592; String f = "Test"; }; Ezt akartam szétszálazni . Nekem csak 2 integer.-re van szükségem, esetleg float. A vevő a " loop " -ban ezeket szépen kiírta a soros monitorra , de az volt az átverés , hogy nem a rádión vette az adatokat hanem úgy írták meg a programot , hogy a deklarációt másolgatta. Most kicsit rátanulok és utána azt szeretném ha a meghatározó sorokat leellenőriznétek. 2-3 nap és jelentkezem. A képen van a tananyag , csak na tömbben segít , de rNF24-ről nincs benne semmi. A hozzászólás módosítva: Jan 23, 2025
LGT8F328P programozása Ardino-valÜdvözlet!LGT8F328P mikrokontrollert szeretnék programozni Arduino panellel, ami ATmega mikrokontrollert tartalmaz. Tehát, rá szeretném tölteni a "LarduinoISP" programot. Ha olyan alaplapot választok ki, amin LGT8F328P van, akkor egy menüpontban be tudom állítani a "[To burn an ISP] SERIAL_RX_BUFFER_SIZE to 250" opciót és arra gond nélkül föltöltöm a programot és ezúttal az programozóvá alakul. Ezt a programot miként lehetne föltölteni egy ATmega mikrokontrolleres alaplapra? Mert ha erre szeretném föltölteni, akkor a következő hibaüzenetet kapom: #error : Please change the macro SERIAL_RX_BUFFER_SIZE to 250 (In the menu: Tools/Arduino as ISP/SERIAL_RX_BUFFER_SIZE) A hozzászólás módosítva: Jan 25, 2025
VezérlésSziasztokGondolkodtam hogyan oldjam meg egy egyfázisú töltő megtáplálását az éppen rendelkezésre álló három fázis valamelyikéről. Amit szeretnék priorizálnék illetve időben is vezérelni. Van egy fázis ami naponta csak kb 7 órát van 1 van egy fázis ami csak télen kedvezményes 2 (H) és van egy fázis ami alapesetben mindig van 3. A célom az lenne, hogy ha megvan mindhárom fázis akkor az általam kiválasztottat kapcsolná a töltőre, ha az nincs akkor kapcsolná a következőt ha az sincs akkor az utolsót. Ha belejönnék vagy megérteném a programozását akkor időzíteném illetve fogyasztás alapján változna a prioritás is. Fázis figyelésre sima reléket gondoltam ami vagy 0 vagy 1. Jól gondolom, hogy egy r3 uno és egy 4 es 12v relémodul kezdésnek elegendő ? Valaki tudna linkelni egy kis olvasni valót merre induljak el. Köszönöm előre is a válaszokat.
Amit tervezel, az szerződésszegés. Ha rájön a szolgáltató, akkor elég magas díjat fogsz fizetni. Igen, jogos, mert aláírtad a szerződésben. H tarifáról csak hőszivattyú mehet, vezéreltről pedig csak fixen bekötött hőtermelő készülékek, mint bojler meg hőtárolós kályha.
|
Bejelentkezés
Hirdetés |










van egy fázis ami csak télen kedvezményes 2 (H) és van egy fázis ami alapesetben mindig van 3. A célom az lenne, hogy ha megvan mindhárom fázis akkor az általam kiválasztottat kapcsolná a töltőre, ha az nincs akkor kapcsolná a következőt ha az sincs akkor az utolsót. Ha belejönnék vagy megérteném a programozását akkor időzíteném illetve fogyasztás alapján változna a prioritás is. Fázis figyelésre sima reléket gondoltam ami vagy 0 vagy 1. 




