Fórum témák
» Több friss téma |
Mielőtt kérdezel, a következő két dolgot ellenőrizd!
I. A helyes tápfeszültségek megléte.
II. A kimeneten van-e egyenfeszültség.
Élesztés.
Bocs elnéztem, tehát itt tartunk.
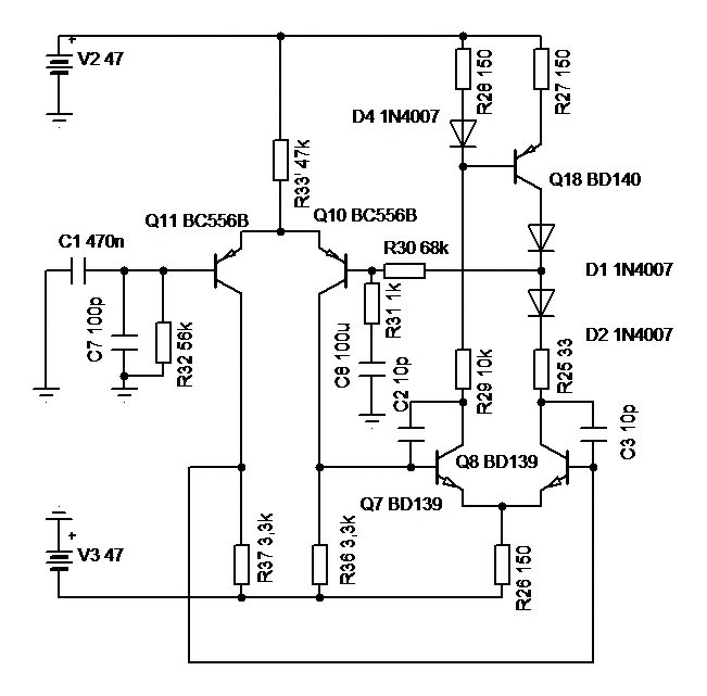
A C8 kaphatott egy kis fordított polaritást az előbbi kalamajkában, lehet némi szivárgó árama. Ezt vagy megvárod míg elmúlik, vagy cseréled a kondit.
Ezt a mérést végeztem el újra a leírtak alapján!
Semmi gond! Okés , kicserélem egy újra.
Csere után ugyan az mérhető
Mérj rá R30 mindkét végére testhez képest! A diódáknál - 0,3 V van?
Q11 és Q10 bázisán (utóbbin van az R30 másik vége) közel azonos pozitív feszültséget várunk pár 10 mV értékben.
R30 Q10 felőli oldala -0.076V , a diódák közé kötött oldala -0.276V
Q11 bázis 0.005V , Q10 pedig a fent említett -0.076V
A Q10 elég rosszul fest, ha ilyen nagy bázisáramot követel meg.
Q11 bázisárama 5 mV/56k=0,09 uA, Q10-é 200 mV/68k=2,9 uA. Még a cseréje előtt mérd meg kérlek az R36 és R37 ellenállásokon eső feszültségeket. Ha azok közel azonosak, akkor a Q10 sajnos meghibásodott.
42.6V R36-37 mindkét felén
Ezt pontosítsuk, nincs feszültségesés egyik ellenálláson sem vagy 47-42,6=4,4V esik mindkettőn? Mármint ha -47 V a negatív tápod mint a korábbi mérésnél?
Szerk.: az R36 és R37 ellenállások 1,8V feszültségesés lenne a kívánatos. A hozzászólás módosítva: Jan 26, 2025
A negatív oldali tápfesz -46.6V a bejövő elágazásnál , az R36 - R37 mindkét oldalán pedig -42.6V mérhető
Tehát kijelenthetjük úgy az R36, mint az R37 ellenálláson 4 V esik. Ennek mérésére irányult a korábbi kérésem. Ha ezen ellenállások valóban 3k3 értékűek, akkor rajtuk 4/3300= 1,2 mA folyik egyenként, ami összesen 2,4 mA, melynek kizárólagos forrása az R33 ellenállás lehet. A uA nagyságrendű bázisáramokat mint láthatod tényleg elhanyagolhatjuk.
Az igazi gond most következik. Az R33 ellenálláson a 24 V-os Zener dióda miatt 24 V körüli a feszültségesés, ami csak úgy alakulhat ki ha R33 valós ellenállása 10k. Úgy emlékszem ennek az értéknek több mint kétszeresét állítottad be az R33 módosítása során. Amennyiben helyesen mérted a feszültségeket, akkor az előbbi felsorolásban szereplő ellenállások valamelyike eltér a feltételezett értéktől, vagy gerjed az áramkör és abból származnak az anomáliák. A gerjedés vizsgálatára az oszcilloszkóp az alkalmas eszköz. Rendelkezel vele, vagy tudsz esetleg kölcsönkérni? Amennyiben nélkülöznünk kell a szkópot, magát a gerjedést úgy is diagnosztizálhatjuk, hogy a kimeneti feszültség folyamatos mérése mellett a vezetékeket megérinted, zárlat okozását elkerülve, megmozgatod őket. Ha ettől megváltozik a kimeneti egyenfeszültség értéke, netán beugrik a korábbi 0 V körüli állapot, akkor jó eséllyel a probléma a gerjedésre vezethető vissza. Stabil kimeneti feszültségnél mindössze a Q10 csere az egyetlen lépési lehetőségünk, annak garanciája nélkül, hogy a hiba ettől megoldódik.
Igen , 4V esik! R33-nál 24k / 470k az értékünk. Megvan a 24 volt , viszont a 1015-ökre csak 500mV körüli fesz jut. Korábban ez is megvolt a 700. Az ellenállásokat kimértem , jók az értékek , az összes tranzisztort kicseréltem. Skópom nincs és sajnos kérni sem tudok senkitől. Próbáltam mozgatni / megérinteni a kábeleket de nem változott a kiment feszültsége , ami : -220mV
A bemenetet vissza kötötted a testre?
Igen
Még mindig nem értem. Itt egy nagyon hasonló erősítő. Hogyan lehet, hogy a 2 sorba kapcsolt dióda D1-D2 (D3-D4) + 33 Ohm és mindkét végén 0.7 V van odaírva. Ennyi erővel drót lehetne a 3 alkatrész helyett.
A hozzászólás módosítva: Jan 27, 2025
Úgy, hogy a D4-en nem 0,7, hanem mínusz 0,7V van. Ha ez az elrendezés helyesen működik, akkor a kimeneten kb. 0V van vezérlés nélkül. Kb. ugyanekkora feszültség van a két dióda közös pontján. Vagyis ez olyan, mint a GND.
Magam is így tudtam volna értelmezni, ha ezt az egész kutyulmányt komolyan venném.
Ezt az első hangszóró szénné égésnél az amatőr is megtapasztalhatja...De ne legyen igazam.
Nem lenne az rossz, csak ezzel a huzalozással biztosan gerjedni fog, amit még csak nem is lát. Szkóp nélkül ez nem fog menni. A másik meg, hogy 2 x 30V-nál többet nem szabad ráadni.
A próbaáramkört ebben a formában már ne nyúzzuk tovább. Ha ki is javítanánk a kapcsolás elejét, nem lenne alkalmas a teljesítményfokozat meghajtására.
Javaslom szedd szét és helyezd egymás mellé az alkatrészeket a mellékelt ábra szerint. Az alkatrészek között csak annyi helyet hagyjál, hogy a lábak forrasztása kényelmes legyen. Mint korábban írtam, a Q18-at leveheted a hűtőtönkről. A Zenert és környezetét hagyjuk el, a próba szempontjából nincs jelentősége. Helyette a pozitív tápra kösd az R33 ellenállást és az értéke legyen 47k! A rajzon ezt R33'-vel jelöltem. Míg nem volt breadboard, épp ilyen drótgubanc volt a próbakapcsolás
Aki erősítőre vágyik, megy és vesz egyet.
Aki tanulni és kísérletezni szeretne remélhetőleg számol a járulékos veszteséggel. Az oldal fejlécében található "Élesztés" link záró mondta az alábbi: "Az erősítő panelünket egészítsük ki hangsugárzó-védő áramkörrel, ha a hangszórónk bármi értéket is képvisel számunkra." A dupla darlingtonos magassugárzó-védelemért kicsit böngészni kell a fórumban, de ahogy időm engedi annak is kerítek könnyen elérhető helyet.
Hangszórója válogatja, melyik bírja ki a menet közbeni gátszakadást. Vagyis nem a bekapcsolás pillanatában levő koppanást, hanem a gyorsan létrejövő 100%-os tápra kiülést menet közben.
Így van, kevésbé értek hozzá, valószínű azért mondom, aki erre egy néhány tízezrestől felfelé, mondjuk százezres feletti nagyságrendű hangdobozt rábíz, megérdemli a tanulópénzt. Az igaz védelemnek az a triakosat tekintem, ami pl. a Quad405 eredetijében van, Ott a félvezetők mehetnek pokolra, de a hangsugárzó megmarad. Ahogy lesz, úgy lesz, ha saját hibáján akar valaki okulni, módja van rá...Kezdőknek ez a kapcsolás különösen csábító, sok-sok wattok. Kinek a wattok, kinek a hifi... ![]() Ui: Azt gondolom, aki jól ismered a buktatókat és ránézésre ezt az erősítőt gondolod, hogy jó lesz mókolni egy kezdőnek vele? Én azon lennék, hogy a fokozatosság és tapasztalatszerzésben egy kezesebb és bevált kapcsolást ajánlanék. Ennyi. A hozzászólás módosítva: Jan 27, 2025
Ha már a Quad405 szóbajött, említésre méltó a Quad606 nagytesó, ahol a kimenetre nem is tud kiülni a DC, lévén Csak virtuális GND-je van. Ezt a topológiát érdemesnek tartom követni. Persze más sebből is vérzenek ezek az egyszerűnek látszó kapcsolások, például ott van az átviteli szávszélesség. Persze lehet olvasni audiofil fórumon, hogy DC-10MHz az kell. Ezt nem vitatom sőt, de csak szakértő kezekbe szabad ilyet adni. Olyan ez mint egy Lamborghini. Kontrolálatlan kezekbe nem való. Nagy teljesítményű erősítő esetében mint például hangosításra készült végfoknál, erős kompromisszumot kell hozni. Basszusgitár erősítő sem visz át 5 Hz-től, lévén 41Hz a legmélyebb húr alaphangja. Persze ez a standard hangolás, mert van alternatív is, de az más tészta. Felfelé meg csak addig érdemes, amíg az szükséges.
Ha jól gondolom, akkor a 606-osnál muszáj egy bemeneti csatolókondit használni, mert ha a bemenet DC-t kap, akkor a pufferkondik egyirányba feltöltődnek. És ezért az alsó frekvenciahatárt sem lehet túl alacsonyra választani.
Még annyit, amit első pillantásra hiányolok a 300W-oson, nyugalmi áram beállítás, hőkompenzált munkapont beállítás lehetősége, túláram védelem... Én megértem a kezdőket, én is 8000 sávos equalizer, meg hasonló (kezdőknek abszolút) butaságokkal voltam elbűvölve, aztán még 3 sávost se csináltam, ma meg már semmilyent...Azt is értem, jószándék, szakértelem, de, ha igazán jót szeretnénk, miért ne? - akkor valami biztonságosabban megépíthetőt ajánlanék. Remélem, senkit nem bántottam meg, nem célom.
Üdv! Már azért is kell bemeneti csatoló, mert ide van kötve a DC-szervó.
Van benne töltéskiegyenlítő, ennek tápfesz/2k2 a maximális árama. Akkor van gond, ha a kimeneti off-szet hibából keletkező hangszóróáram ezt meghaladja. Az elődjét, a 405-öt joggal kritizálták az aszimmetrikus klippelése miatt. Ez a topológia azon hibájából eredt, hogy a pozitív oldal maradékfeszültsége duplája a negatívnak. A 606 kb. 10:9 arányban nagyobb pozitív tápfeszültséget állít be. Klippeléskor pedig kényszerből jön létre a szimmetria.
Minden kezdet nehéz. Hát még a folytatás...
A többit nem írom le, mert csak "elhamarkodott" vélemény lenne...
A földelt kimenetű végfokokra gondoltam. Jó lenne ott is az egy darab szekunder tekercses táp trafó.
Arra nem jöttem rá, hogy a mesterséges GND képzésnél miért 10k/9,1K a felező. Szellemes.
Valószínűleg nem kizárólag a Quad606 esetében van ez így, hanem minden hasonló virtuális GND-vel rendelkező erősítő esetén. Nekem személy szerint nem tetszik ez a két tranzisztoros kisáramú tápfelező kapcsolás, mert szerintem van ennél jobb megoldás. De működik, így nyugalmi állapotban pontosan felezni a tápfeszültséget.
Amit viszont érdemes megfigyelni, a topológia előnyösen használható félhíd PWM végfoknál, mivel a kapcsolásból eredően a bus pumping effektus nem tud érvényesülni, a pozitív és negatív tápsín között nem növekedett meg a feszültség, csak a GND billenhet el.
Ezt alkalmasint megnézem Multisim-ben.
Volt olyan, amikor olyan végerősítőt terveztem, amit összerakunk és szól. A gyakorlatban is működött, semmit nem kellett rajta állítani. Amolyan összerakomosztjó. Mondjuk talán elriasztott volna sok mindenkit a monó létére 4 mosfet, 8 tranzisztor, egy duál opamp, 4 nagyáramú schottky dióda és tizen valahány darab ellenállás.
|
Bejelentkezés
Hirdetés |









