Fórum témák
» Több friss téma |
- Ez a felület kizárólag, az elektronikában kezdők kérdéseinek van fenntartva és nem elfelejtve, hogy hobbielektronika a fórumunk!
- Ami tehát azt jelenti, hogy a nagymama bevásárlását nem itt beszéljük meg, ill. ez nem üzenőfal! - Kerülendő az olyan kérdés, amit egy másik meglévő (több mint 17000 van), témában kellene kitárgyalni! - És végül büntetés terhe mellett kerülendő az MSN és egyéb szleng, a magyar helyesírás mellőzése, beleértve a mondateleji nagybetűket is!
Sziasztok! Azt meg tudnátok mondani hogy hogyan lehet kapcsolásolást írni. Mert lenne nekem egy alkony kapcsolom meg egy led villogom! Tudom ez nem nagyon kapcsologik a témához csak ezt nem nagyon tudtam volna máshova irni. Evo
Hello!
Ha arra gondolsz, hogy saját cikket írsz a kapcsolások rovathoz, akkor a baloldalon "Saját menü/Tartalom szerkesztés" fülön megtalálod a lehetőséget. De ha írsz, akkor már nem ártana, ha magyar nyelven tennéd! :yes: üdv! proli007
Hello!
Még nem próbáltam, de nem látom okát, miért ne menne. (Csak gondolom polaritáshelyesen kell bekötni.) üdv! proli007
Szia! Én is valahogy így képzeltem el, de gondoltam, hogy először megkérdezem a nálamnál jobbakat, hogy ők mit gondolnak róla. Köszi a megnyugtató választ, azt hiszem, hogy belevágok az építésbe.
Csak még egy kérdés : az érintéskapcsoló áramkör működne így a billentyűzet 5V járól, vagy nem lenne benne elég delej az 5-7 opto meg az 5 érintéskapcsoló áramkör meghajtásához? Járassam inkább külön tápról? De pl ha 12V nál kevesebbről hajtom akkor változtatni kell az értékeken? Mert ha igen akkor hajtom inkább 12 v ról, és az opto elé még kötök egy 1.2K-t? Segitene valaki egy egyszeru Zener diodas feszkostabhoz kiszamitani mekkora ellenallast tegyek es kell-e ellanallas? Sajna szamitasokban nemvagyok egy eszleny ;( 5volt kimenore van szuksegem (minimum 4.8V max 5.1Volt) atlag 200mA terhelessel, de ez lehet akar 0-20mA is es ekkor sem szabad, hogy 5.1Volt fole menjen a feszko. Egy 5.1Voltos Zener diodaval szeretnem megoldani, az aramforrasom 4db 1.5Voltos alkali cerkaelem lenne tehat 6Volt max a bemeno, es ugy szeretnem megoldani, hogy ha mar kezdenek merulni az elemek akkor is kijojjon 4.8volt 200mA-en ezert inkabb Zehnereset hasznalnek es nem lowdrop stabot (olyanom mar van, de annak legalabb 5.5Volt bemeno kell es meretben is nagyobb mint egy Zehner meg egy ellenallas.) Amit neten talaltam calkulatornal mind azt irja, hogy legalabb 2-3 volttal tobb kell legyen abejovo feszko es a kiszamitott ellenallas itt erosen fugg a maxterhelestol ezert jolenne tudni hogy lojem be ha a bemenom csak max 1 volttal tobb es a kimeno karakterisztika minden esetben megfeleljen 4.8-5.1voltnak. 5leteket elore is koszi! (Ha lehet 4ceruzaelemrol szeretnemmegoldani, mivel akupakk meg kiszereles is 4esevel van altalaban, es a lenyeg cska annyi, hogy ne engedje 5.1volt fole a kimeno feszkot, a max bemeno meg 6volt legyen.)
Hello!
Szerintem nyugodtan használhatod a billentyű tápfeszét. Ha a procit elviszi, akkor ezt is röhögve. De azért javaslom, próbáld ki egy billentyűt, egy kis deszkamodellel, hogy működik. Idézet: „Az áramkör az emberi test nagyon alacsony töltésének hatására működik.” Mert ez enyhén szólva badarság. Ugyan is a Fet tranyót a testünk által a hálózatról kapacitívan összeszedett 50Hz-es váltófeszültség fogja működtetni. Aztán, hogy ezzel a "krepegős jellel" mint fog kezdeni a proci, és az neked megfelel-e, az majd csak ez után fog kiderülni. Amúgy gyanítom, hogy ha ez így működik, akkor egy CD4066-os analóg kapcsolóval is megoldható a dolog, opto nélkül. De még egyszer mondom én nem próbáltam, csak belebeszéltem! ui. Az opto elé mindenképen kell ellenállás, meg az eredeti áramkörben a 12V mellett a Led-nek a 100ohm kissé "durva dolog". üdv! proli007
Hello!
Itt a Te problémád azért összeteetebb, mint egy zéneres stabilizátor méretezése. Idézet: „Segitene valaki egy egyszeru Zener diodas feszkostabhoz kiszamitani mekkora ellenallast tegyek es kell-e ellanallas?” - A zénerrrel sorban mindenképpen kell ellenállás, mert akkor annak annyi, ha a könyökfeszültségnél nagyobb feszültséget kap. - A minimális zéneráramnak (tehát maximális terhelésen is) minimum 5mA-nak kell lenni (ez típusfüggő azért) Viszont ha nincs terhelés, akkor az összes áram a zéneren folyik át. Nálad ez 200mA lenne. Az 5,1V-os zéner esetén több mint 1W fejlődne a zénerben. - De ha Te pld. 5,5V mellett is ki szeretnéd adni a 200mA-t, akkor az előtét ellenállás értéke (5,5V-5,1V)/200mA=2ohm. De ha ez az ellanállás mellett, a feszültséged 6V, akkor (6V-5,1V)/2ohm=450mA lenne terheletlenül a zéner árama. Ez a zénerben már 2,3W hőt jelentene. - Nos, ez az áramkör még mindíg nem lenne jobb, mint a LowDrop stabi, és ráadásul, bármit fogyasztana a megtáplált áramköröd, a stabilizátor 200..450mA áramot venne fel, a telepfeszültségtől függően. Egyszóval az egyszerű zéneres shunt stabilizátor felejthető számodra. Én inkább egy TL431-es feszültség stabilizátort terveznék, Fet áteresztő tranzisztorral, földelt Source kapcsolással. Annak minimális lehetne a drop feszültsége. üdv! proli007
Tehát akkor azt sem díjazná az áramkör ha hosszabb árnyékolatlan vezetéket kötnék rá? És ha pl árnyékolt vezetéket kötök rá, amit a géphez testelek, akkor csak a kábel végének az érintésére fog működésbe lépni? Amúgy nem tudom, hogy jó-e a bill nek a szaggatott jel. MUSZÁLY neki jónak lenni
Mert nagyon úgy néz ki, hogy a vezérlő "elektronika" nem a gitárban lessz, hanem külön dobozba, de ezt még meglátjuk. Azért nagyon remélem, hogy sikerül majd belepréselnem.
Sziasztok !
Nekem egy olyan kérdésem lenne hogy hol találok olyan transzformátort ami 25 wattos neoncsőhöz jó ? Ez egy UVC szűrőhöz lenne tehát valami hasonló kellene mint a telónak a töltője vagy valami nyomtató trafó stb . Adjatok ötleteket hogy mi ad le 25 wattot ami hasonló felépítésű????? Üdv: Kurcy
Már mondták neked 1-2 szer hogy nem trafó kell hanem Fénycső Fojtó (ez nem trafó!!) amit bármilyen villamossági boltban kapsz 7-800Ft -ért csak mondjad hogy 25W-os fénycsőhöz kell, és ezt sorosan kell kötni a csővel! Ennek köze nincs a trafóhoz (felhasználás), ez csak egy bazi nagy nagyjából 5H-s induktivitás.
Sziasztok, jó reggelt!
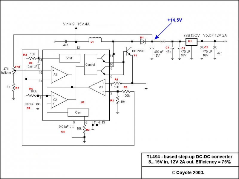
Az alábbi kapcsolásba milyen schottky diódát és mekkora induktivitást ajánlotok? Bővebben: Link
Nekem 403-as hibát ír ki, vagyis "Az oldal megtekintése nem engedélyezett"...
Akkor van benne kis okosság, hogy nem engedi a direkt linket.Táblázat után, bal oldali kép. Bővebben: Link
Elfelejtettem említeni hogy max 5A fog rajta átfolyni.
Már lekéstem a szerkesztésről
Nabakker! Most meg a tűzfal (céges) nem enged át arra a szerverre!
:gun: :violent: :bummafejbe: Miért van az, hogy a világ legrövidebb könyve az "Eberséges rendszergazdák felsorolás" című?!
Tessék itt az általam pozíciószámozott verziója.
30uH? Ez fura, 100-ast vagy afölöttit mond a kapcsolás közzétevője, de nem tudja pontosan megmondani induktivitásmérő híján. Akkor most melyiket vegyem?
Bővebben: Link Bővebben: Link Schottkyból innen melyiket ajánlod? Bővebben: Link Köszi a segítséget!
Köszi
Most épp ott tartok hogy széttörök mindent...kb. 3,5órája dolgozok egy nyákterven folyamatosan, mérgetek meg minden, erre most mikor meg akarom nyitni azt mondja illegal verzióval volt szerkesztve. Most ne törjem széét?
koszi a kimerito valaszt!
Ezek szerint nemjo az egyszeru Zeneres, a kovetkezot fogom alkalmazni: Amikor a 4alkalielem meg friss es 6voltot ad, akkor a lowdrop stabon keresztul hasznalom (aminek minimum 5.5volt bemeno fesz kell.) Ha mar visszautasitja a fogyaszto keszulek a tapot, mert erzekeli, hogy 4.8Volt ala esett a stab kimenoje, akkor a stabot kicserelem egy egyszeru Si vagy Sckottky diodara, hogy egy minimalis feszkoeses azert legyen. Ha mar ugy sem megy akkor direktbe kotom mert 5volt ala eshetett a a feszko. Remelem ez egy biztonsagos megoldas, nehogy megsussem a keszuleket. (Az atdugogatas nem nagy ugy mert RCA dugokkal toldozom ossze az elemtartot a stabot meg a vezeteket, tehat barmikor cserelheto a 'stab", vagy az is lehet, hogy egy kapcsolot iktatok be a dobozkajaba esnem kell dugogatni csak allitani a fokozatokat. Meg azon is gondolkodom, hogy egy panelmuszert is beepitek feszko ellenorzesre, de akkor mar tul sok folos cucc lenne a stabban.) Ennel jobbat most nem tudok, hisz nincs gazdasagos (kisfogyasztasu meg konnyen osszerakhato) tobblepcsos stab ami meri a felszt tudtommal.
Hello!
Hát ez az eljárás, kissé macerás lenne. Közben összekalapáltam részedre egy kis áramkört. Ha megfelel, használd egészséggel. Ez tényleg egy kis maradék feszültségű stabilizátor. Plusz "szolgáltatásként" akár ki-be kapcsolhatod vele az áramkörödet. A bekapcsolást egy Led jelzi, ha látni is szeretnéd, akkor kisáramú típust alkalmazz hozzá. Kikapcsolt állapotban az önfogyasztása kisebb, mint 2uA. Bekapcsolva kb. 8mA. Terhelés, akár 0..500mA is lehet. Ha a tápfeszültség 4,5V alá esik, akkor a kimeneti feszültség megszűnik, mert már nincs elég nyitó feszültsége a Fet-nek. 6V/200mA mellett az IRFZ-nekmég nem kell hűtés. (0,2W) Ha túl nagynak találod, akkor kisseb méretben felületszerelten is megvalósíthatod, ezt már rád bízom. Ilyenkor LR24N Fet-et érdemes használni. üdv! proli007
Sziasztok! Épiteni szeretnék egy IC-s végfokot! Szükségem lenne egy kapcsolásra, ami 50-70V közötti feszültségre lett tervezve! Egyébként 4x200W-os végfokot szeretnék 8 Ohm-os hangfalaknak! Az sem gáz, ha a hapcsolás csak 2x200-as, vagy a körüli, mert akkor építek belőle kettőt! Esetleg, ha 2X400-as kapcsolást tudtok, akkor az 4, vagy 16 Ohm-ra kellene, mert akkor sorba, illetve párhuzamosan kötném a hangfalakat! Előre is köszönöm a segítségeteket!
Üdv: Fodor
Hello!
Bocs, de nem értem, miért nem az "Erősítő mindig és mindig" v. a "Kapcsolási rajzot keresek!" topikban tetted fel ezt a kérdést? üdv! proli007
Szia! Ekkora teljesítményre ne akarj IC-set építeni, mert nem igazán fog menni. Vagy csak csillagászati áron. Tranyókkal, FEt-ekkel pár ezres nagyságrendű összegbl ki lehet hozni egész jót. Egyébként ekkorában nem fogsz találni olyat, hogy 2X, vagy 4X valahány watt. Csak olyat, hogy 1X valamennyi. És ebből építesz 2-öt, vagy 4-et. Bár nem igazán van értelme 4-et építeni, hacsak nem többutas rendszert, vagy valamilyen térhatású rendszret használsz. Lassan 25 éve építek erősítőket (többek közt) tehát van párezer rajzom. Írj egy e-mailt, és válaszlevélben küldök rajzokat. üdv tibi
Talán a megrögzött erősitőépitőknek is tudnál újat mutatni.... Ugyanis ez egy fórum,aholis általában megosztják a tagok az ismereteiket,igy segitve egymást nem pedig priviben (de lehet,hogy tévedek).
Szóval ha publikus a dolog akkor inkább ide tedd fel...
Szia!
LM4702 Magyarországon én még csak a LM4702C-set láttam a HQVideo-ban 2000-pár pénzért, illetve vettem is, de még nem volt időm megépíteni! A LM4702C +-75V-ig működik.
Sziasztok!
Volt egy hibás PA hangsugárzóm! Elvittem szervízbe, két hétig ott volt, megcsinálták! Tegnap hoztam haza, beszereltem a dobozába. Adtam neki jelet és arra lettem figyelmes hogy zizeg de nem is kicsit! :no: Ma gondoltam kipróbálom ismét hátha csak rosszat álmodtam! Hát sajnos nem! De viszont mikor feltekerem a hangerőt egy bizonyos szint fölé (közel teljes hangerő) a zizegés megszűnik és normális hangja van! hozzá teszem csak egy szobai sony erősítővel próbáltam ki, ami csatornánként 50W (a szub 300W-os)!Most akkor mi lehet a probléma? Üdv
Hali!
Nekem teljesen laikusként csak annyi ötletem van, hogy valamit nem csavaroztak rendesen a helyére, vagy kivettek valami szigetelést a hangsugárzó és a láda fala közül. És teljes hangerőn már nyilván nem hallod... ![]() Nem lehet, hogy ez a gond? Bocs, ha teljesen hülyeséget beszélek. Üdv
Vagy a tekercset nem centirozák vissza szépen és surolja a mágnes falát.
Szia! Szerintem a tekercs nincs középen. Van olyan pont, ahol beleér a vasba. Lassan 20 éve javítok, tekercselek hangszrókat (tekercs, mebrán, membránszegéj csere stb) . Ha kérdésed van, és persze ha tudok szívesen segítek. üdv tibi
|
Bejelentkezés
Hirdetés |




: az
Mert nagyon úgy néz ki, hogy a vezérlő "elektronika" nem a gitárban lessz, hanem külön dobozba, de ezt még meglátjuk. Azért nagyon remélem, hogy sikerül majd belepréselnem.
:gun: :violent: :bummafejbe:



De viszont mikor feltekerem a hangerőt egy bizonyos szint fölé (közel teljes hangerő) a zizegés megszűnik és normális hangja van! hozzá teszem csak egy szobai sony erősítővel próbáltam ki, ami csatornánként 50W (a szub 300W-os)!




