Fórum témák
» Több friss téma |
Mester-szolga elosztó is jó erre ha a szgép. leáll a zene végén!
Helló!
Szaretnék egy olyan egyszerű áramkört csinálni a sub erősítőmhöz (ami egy TDA7294 icén alapszik) ha van hang bemeneti jel akor bekapcsól ha nincs akkor mondjuk 5 min után kikapcsolja a tápomat, hogy ne fogyasszon feleslegesen! Próbáltam keresni ilyen témt de nem igazán találtam ha mégis lenne akkor sorry! Gábor
Szia!
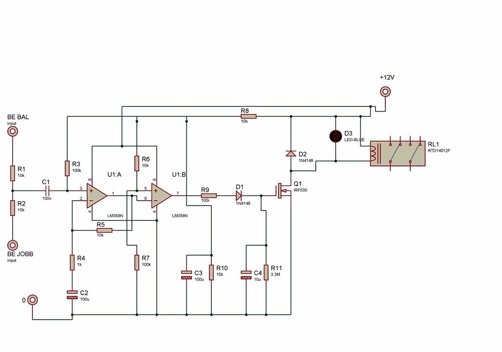
A bemenet ennél kapcsolásnál olyan, hogy a meglévő Panasonic erősítőm subkimenetére csatlakozik. Ha neked nincs ilyen kimeneted akkor egy egyszerű ellenállásos osztón keresztül akár a hangfalkimenetre is kapcsolhatod. Ekkor a bemeneten lévő 1ľF-os kondival sorbakapcsolva bekerül egy 220KΩ-os ellenállás is. Az automatikus ki-be kapcsoló áramkör lényege az, hogy amíg van bemenő hangfrekis jel, az elektronika bekapcsolva tartja a végfokot. Ha nem érkezik jel a bemenetre, rövid időn belül az áramkör kikapcsol. A műveleti erősítő kisjelet fogad, szintilleszt és az R9+D1 soros tagon keresztül impulzusszerűen tölti a C4 kondit. A kondiba tárolt fesz. tartja nyitva a IRF540 FET-et, ami egy (RL1) 12V-os relét húz meg ( a relé addig van behúzva amíg elegendő töltés van a kondiba. Ha az egy szint alá sül ki, a relé bont. A kondi értékének növelésével megnövelhető az időtartam.) A relé kapcsolja ki-be a végfok trafójának a feszültségét. Tehát ebben az esetben kell egy segédtrafó (kb. +12V-os táppal) ami állandó feszültséggel látja el ezt az elektronikát. Én megépítettem tökéletesen működik! |
Bejelentkezés
Hirdetés |











