Fórum témák

» Több friss téma
Fórum » Hang érzékeny LED fény hangszóróba
Lapozás: OK   1 / 2
(#) parag hozzászólása Jún 15, 2009 /
 
Sziasztok,
Egy újjabb, egyszerű kérdéssel fordulok Hozzátok:
Nekem egy olcsó, pár W-os 'no-name' PC hangszóróm van, és erre még 4 másik hangszórót kötöttem.Nem azt mondom, hogy diszkó hangerőt produkál, de szerintem egész jó, nem is recseg nagyon.
Mellékeltem képet is.
A lényeg: szeretnék egy fali hangszórót csinálni az egyikből, de úgy, hogy lenne hozzá hang érzékeny fényhatás (úgy villogna a LED, ahogy a zene szól)
Már több angol nyelvű oldalt néztem, valahol azt mondják, hogy kell ellenállás, valahol azt, hogy nem, minden esetre nekem nem jött össze csak úgy.
Milyen LED kell hozzá?
Hova kell forrasztani a LEDet?
Egyelőre talán ennyi,
Köszönöm előre is a segítséget,
János

he.JPG
    
(#) martin96 válasza parag hozzászólására (») Jún 15, 2009 1 /
 
Szia!
Tedd az erősítő kimenetére a ledet és a hangszórót nekem is ottvan.
(#) aderka válasza parag hozzászólására (») Jún 15, 2009 / 1
 
Szia!

Építs egy 12 LED-es kivezérlésjelzőt. Egyszerű kis helyen elfér, és szebb mint 1 LED .
Mellékelek kapcsolást és egy videot a működésről.
video

üdv: Dávid
(#) martin96 válasza aderka hozzászólására (») Jún 15, 2009 /
 
Ami van a bemeneten az 1n4007 azt ki kell hagyni, mert akkor a magas hangokra reagál.
(#) aderka válasza martin96 hozzászólására (») Jún 15, 2009 /
 
Igaz. Azt én sem tettem bele. Már régen csináltam. Csak emlékeztem, hogy ez egy működő kapcsolás.
Érdemes megépíteni.

üdv: Dávid
(#) Joshua hozzászólása Jún 15, 2009 /
 
De valaki rakjon már fel egy olyan kapcsi rajzot amelyen 1 LED (vagy több LED párhuzamosan kötve). Az a lényeg, hogy a LED a mély hangra villanjon fel. Ilyet tesznek pl.: a LED-es plexis hangfalakba.
Előre is köszönöm ha vki illyet feltölt.
(#) parag válasza aderka hozzászólására (») Jún 15, 2009 /
 
Szia,
megnéztem a videót, és tényleg nagyon jól néz ki!
Viszont úgy gondoltam, hogy egy kottákból kimozaikozott lap lesz a hangfal előlapja (csatolt kép) és ahhoz szerintem nem az ilyen stílusú fény illik, hanem pl. négy egyforma színű LED a hangszóró négy sarkánál, ami ugyanolyan ritmusban villog.
De ez most felkeltette az érdeklődésemet, ezt is lehet megépítem, köszi!
A lényeg, hogy most ezt a projectet szeretném megcsinálni, ha sikerül mindenképeen küldök videót a működéséről!

DSC00864.JPG
    
(#) aderka válasza Joshua hozzászólására (») Jún 15, 2009 /
 
A kimenetre teszel egy aluláteresztő szűrőt, és a szűrő kimenetére egy tranyot ami meghajt egy led-et.
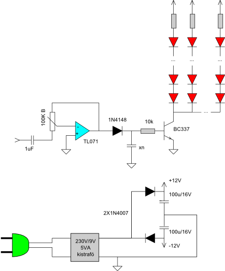
(#) varttina válasza parag hozzászólására (») Jún 15, 2009 /
 
Talán így a legegyszerűbb. Így kis hangerőnél is villoghat(nak) a LED(ek). Természetesen 2db 9V-os elemről is működik. Ha csak egy LED-et akarsz villogtatni, még tranzisztor sem kell hozzá.

villogo.png
    
(#) vikipapa hozzászólása Jún 22, 2009 /
 
helló mindenkinek! lenne egy kérdésem ami naggyából ide passzol. Szóval mi történik a leddel ha párhuzamosan bekötöm a hangszóróval? (villog, folyamatosan világít stb...) köszönöm a segítséget.
(#) 06smici válasza parag hozzászólására (») Aug 8, 2009 /
 
Helló
Én is most pont egy ilyen kapcsolást tervezek. De én az aluláteresző szűrő után kötnék bele egy schmitt-triggert és csak annak a kimenetére rakom a tranyót és a ledet. Ebben a témában már volt róla szó:Bővebben: Link
(#) 06smici válasza aderka hozzászólására (») Aug 8, 2009 /
 
de ez a kivetérlésjelző tetszik. Úgyis van két uaa180-as IC-m. Ennek a kjapcsolásnak mindegy hogy hány wattos erősítőre kötöm??
(#) paradmat hozzászólása Aug 10, 2009 /
 
Sziasztok!
Szeretnék a hangszórómhoz ilyen hangérzékeny ledet de nem tudom h hová kössem be.Itt van olyan megoldás h napelemes lámpával köti össze h hangszórót de nekem ez nem sikerült .
Aki tud segítsen

Egy pár kép:
(#) 06smici válasza paradmat hozzászólására (») Aug 11, 2009 /
 
Az erősítő kimenetére kell rákötni ( a hangszóróra) a napelemes lámpát. A lámpából kikötöd a fotodiódát és annak a helyére kötöd az erősítő kimenetét a hangszóróval párhuzamosan.

A képen ez az erősítő?? Mellékeltem egy képet. Ha ez az erősítő akkor oda kjell rákötni a lámpát!

Dok1.doc
    
(#) paradmat válasza 06smici hozzászólására (») Aug 11, 2009 /
 
Pc hangszóró de nem akar összejönni !
összekötöm és nem csinál semmit
kép a lámpáról + a hangszóró
(#) bendoroland válasza paradmat hozzászólására (») Aug 11, 2009 /
 
Talán azért nem jön össze mert az egy fotoellenálás (szerintem)
(#) 06smici válasza bendoroland hozzászólására (») Aug 12, 2009 /
 
Szerez a lámpáról egy kapcsolási rajzot, vagy rajzolj róla egyet. Úgy talán tudok segíteni, de annyira én se vágom a témát
Ui: a lámpáról készült képet feltudnád rakni még egyszer, mert azt valamiért nem tudom megnyitni...
(#) 06smici válasza bendoroland hozzászólására (») Aug 12, 2009 /
 
Itt van egy ilyen fotellenállásos alkonykapcsoló:Bővebben: Link
Ahogy itt is írják a fotoellenállás helyett lehet használni tranzisztort is. Csak te nem fototranztisztort raksz be hanem egy hagyományos npn tranzisztort és annak a bázisára kötöd rá a zenét. csak ez azon múlik hogy mekkora jel van a hangszórón. mert ha túl nagy akkor még a végén elszáll a tranzisztor.
(#) paradmat válasza 06smici hozzászólására (») Aug 12, 2009 /
 
rajzolni nemtok de csináltam képet jobbat talán jó lessz
(#) paradmat válasza 06smici hozzászólására (») Aug 12, 2009 /
 
Azt hogy csináljam meg hogyha nem akarok bele potméter?
(#) 06smici válasza paradmat hozzászólására (») Aug 12, 2009 /
 
A poti helyett beraksz egy ellenállást.
(#) Czeffer hozzászólása Szept 28, 2009 /
 
Sziasztok.

Kérdés:

Elemről működő kapcsolás kellene, mely kicsi. Lényege, hogy hang hatására felvillan egy led, (nagy fényerejű), egyszer villan hang hatására, de ha lehet, gyorsan reagáljon, egymás után többször is.

Kösz a választ előre is.
Erre kérhetem ha van vkinek ötlete:
czefi1@gmail.com

Sziasztok
(#) bazsamasza válasza Czeffer hozzászólására (») Szept 9, 2010 /
 
szia itt az alkatrész lista:

1db lm358-as ic
1db 2n2222
4 db 10k-ellenálás
1db 100 ohmos ellenálás
1db 2,2k ellenálás
1 db 470k ellenálás ezzel álíthatod az érzékenységet ha cserélgeted más értékekre
1db 47k-ellenálás
3 db nagyfényű led
1 db mikrofon
1db 1 mf-os kondi
1 db 100n kondi

sok sikert az összerakáshoz
(#) senmyres hozzászólása Nov 24, 2010 /
 
Hali mindenkinek! Egy kérdésem lenne:valami egyszerű bekötés kellene egy hangra reagáló led-hez.Lécc írjátok le hogy mi kell és mit hogyan kössek vagy egy rajzot de lécc érthetően mert még nem vagyok ebben profi!
Előre is köszönöm minden kedves válaszotokat!
Ha valami ötlet lenne esetleg e-mail-ra is küldhettek ***
Köszi mindenkinek!
Üdv.:István
(#) senmyres válasza (Felhasználó 13571) hozzászólására (») Nov 24, 2010 /
 
Hát köszi! de nem tudnál valami könnyeb rajzot? hülye vagyok a bonyi rajzokhoz mert nem tudom mi micsoda rajt
(#) senmyres válasza (Felhasználó 13571) hozzászólására (») Nov 24, 2010 /
 
te figyi ugy nem lehet ugy megcsinálni hogy a hangszóróra rákötöm és kész? de valahogy tenni kellene a led és a handszóró közé ledet. nemjó?
(#) senmyres válasza senmyres hozzászólására (») Nov 24, 2010 /
 
megvan a könnyű de lenne hozzá pár kérdésem:
-mi az a tip31? és miért kell oda?
(#) senmyres válasza (Felhasználó 13571) hozzászólására (») Nov 24, 2010 /
 
összeált minden de azt szeretném kérdezni hogy tip 31-es tranzi kell vagy jöhet más is? és hol találok tip31-es tranzit? rádióban? tévében?
(#) senmyres válasza (Felhasználó 13571) hozzászólására (») Nov 27, 2010 /
 
sziasztok! aszt szeretném kérdezni hogy tip 31 es tranzisztort lehet helyettesíteni olyannal ami van DVD lejátszóba?
(#) senmyres hozzászólása Nov 27, 2010 /
 
ffigyuzzatok olyan gondom lenne hogy itt van ez a kapcsolási rajz (http://www.niqro.3x.ro/miniorga/miniorga.htm) de nemnagyon tudom hogy mi kell hozzá és hogy csináljam! valaki nem tudna nekem segíteni egy egyszerű rajz kellene és az alkatrészeket legyetek szivesek irjátok le nekem! nagyon kellene nekem ez a rajz! Előre is köszönöm!
Üdv:Isti
Következő: »»   1 / 2
Bejelentkezés

Belépés

Hirdetés
XDT.hu
Az oldalon sütiket használunk a helyes működéshez. Bővebb információt az adatvédelmi szabályzatban olvashatsz. Megértettem