Fórum témák
» Több friss téma |
Hello, a PIC órajelével mindenképp baj lehet, esetleg az LCD-vel is, próbálj meg egy másik tipust.
Hali, vadiúj 4 MHz-es kvarcot használtam, ezek is rosszak lehetnek? A PIC is 4 MHz-es. 1,5 cm-re van a 15-16 lábtól, az csak nem sok? Kb. 2x akkora a panelom, mint a Vicsys által közzétett, mert csak filcem volt. Most megpróbálom IC-prog-gal az égetést.
Szerintem nézd meg, hogy a TTL kapuk és a PIC között minden összeköttetés rendben van-e. Nekem akkor produkált ilyet, amikor breadboardon összerakva nem volt rendes összeköttetés a kapukkal. Ha a Vicsys... felirat megjelenik akkor a program már elindult, tehát az égetés és az órajel is rendben van, mivel ezek nélkül biztosan nem indulna el egyáltalán.
Köszönöm az eddigi válaszokat, Medvének a múltkor nem köszöntem meg, elnézést. Egy IDE-kábellel is megpróbáltam rátenni a kijelzőt, ugyanaz. Az első sor teljesen sötét, ennyi. Akkor is, ha a PIC nincs benne. A TTL rendesen rákötve. A múltkor szó volt róla, hogy lemaradt egy átkötés a nyák-tervről, remélem, a kapcsolásról nem maradt le, mert ez saját nyák-terv...Mitől lehet full fekete az első sor az LCD-n?
A trimmert ide-oda tekergettem többször (teljesen), sajnos nem ez a baj
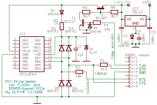
Jut eszembe, a kvarc burkolatát le kell földelni, vagy esetleg volna meghatározott bekötési iránya (eddig az utóbbiról nem tudok, de már nem zárok ki semmit) ?
Nálam akkor lett teljesen fekete az első sor, amikor sikerült hazavágni a PIC órajelgenerátorát. Ki akartam cserélni a kvarc melletti trimmert, mert egy vacak műanyagot vettem bele (soha többet), és "okosan" úgy forrasztgattam, hogy benne volt az PIC a foglalatban és rá volt kötve a tápra is a cucc. Ez nagyon megviselte a lelkivilágát szegénynek.
Egy PIC csere után simán ment megint a műszer. Szerintem nézd meg szkóppal, hogy megy-e az óragenerátor! Az érdekessége a dolognak, hogy a PIC amúgy teljesen jól működik, tehát az égetőprogram felismeri és programozza is, csak a kvarccal nem hajlandó működni.
Nem tudom, hogy kell-e, de én például leföldeltem (szerintem kevesebb zavarsugárzása lesz). Bekötési iránya nincs neki, nem számít hogy hogyan kötöd be.
Nagyon köszönöm, ezt meg is próbálom, remélem még ma sikerül kicserélni a PIC-et! Úgy gondolod, hogy a külső kvarcnál mérjek rá szkóppal, igaz? Ha ott van 4 MHz, akkor nem a PIC baj?
Igen. (Csak lehetőleg rendes, kis kapacitású leosztós mérőfejjel mérj, mert könnyen leállhat a rezgés, ha túl nagy a terhelés az oszcillátoron). Bár ha "sima" madzaggal mérve van órajel, akkor biztosan jónak lehet nyilvánítani...
Mondjuk ezt tényleg nem hittem volna, hogy az égető rendben találja, és mégsem megy...
Köszönöm, mindjárt meg is próbálom (bár mondjuk évek óta nem ment a szkóp
)
Gondolom az órajel oszcillátornál sikerült valamit kiégetni, a többi rész meg ép maradt. A belső órajel-generátoráról meg simán elindul, ha kell.
![]() Tulajdonképpen kalibrálni szerettem volna, de nem lehetett egy bizonyos pontnál lejjebb hangolni az oszcillátort mert az a műanyag vacak trimmer átment rövidzárlatba. Ezentúl csak kerámia vagy légtrimmert fogok venni. Kiszedtem, de akkorra már hazament a PIC oszcija. Amint sikerült újra feléleszteni, már nem mertem tovább piszkálni a műszert, úgy ahogy volt, trimmer nélkül visszaraktam a dobozába. Most ugyan nem pontos, de legalább megy.... Mai fejjel már kész kvarcoszcillátort tennék bele, nem bajlódnék a hangolgatással.
A szkópnál nem volt semmi, a hangolgatásnál jelezte az 50 Hz brummot, a többinél néma csend. A PIC csomó lába 5V-on van, az adatlábak mind. Csak azon gondolkodok, hogy amikor kiírta azt az üdvözlősort, akkor sem ment tovább. Hm, lehet, új kvarcot is vennem kell. Nekem kerámia trimmerem van hála Istennek, most megnéztem...
Nem hiszem, hogy a kvarc elfüstölt volna, elvileg nem egy érzékeny alkatrész, én speciel még olyat nem is láttam, hogy egy kvarc elégett vagy elromlott volna... Már ha nem verték kalapáccsal...
Nem is arra gondoltam, hanem hogy pechemre gyárilag sem volt jó esetleg... Köszönöm a segítséget, akkor még reménykedek...
Ha eleve nem lett volna jó, akkor a Vicsys... szövegig sem jutott volna el.
Igazad lehet. Hát, most vettünk egy teljesen új 16f84-et, igaz, csak 20MHz-es volt, de az csak elmegy 4-gyel is. Felprogramoztam, kicseréltem a 74hc132-t, a bf961-et, a bf240-et, a rezgőkvarcnál a kondikat, és még mindig ugyanaz. Még megpróbálom egy új kijelzővel, és ha nem megy, akkor azt hiszem befejeztem ezzel. Most találtam neten egy műszert, UT 60 H azt hiszem, ami 0,01% pontossággal mér frekvenciát, és 4 3/4 digites, 20000 körül. Ez már lassan a felében van, és még semmit sem csinált effektíve
Lehet, hogy az égetővel nem jól csinálom. Először bedugom a soros portra, aztán beteszem a PIC-et, aztán rárakom a táp földet, és a 12,7V-ot. Mikor beégette, akkor leveszem a 12,7V-ot, aztán kiveszem a PIC-et, de a táp földje rajta van közben. Ez így jó lehet?
Mivel programozod fel? Az étegéskor vissza tudja ellenőrizni a beégetett kódot?
WinPIC-kel (2008. aug. 8-i változat), és a benne javasolt égetővel (Schottky-diódás, bár nem a kapcsoláson szereplő, hanem 1N5819 van nekem), soros porton. De próbáltam már erősített COM84-gyel is. Inicializálja az áramkört, égeti (CTRL-P, de már parancssorból is csináltam), ellenőrzi, mindent rendben talál. A tegnap esti próbálkozásom sem jött össze. Most még megpróbálok egy új kijelzőt, a jelenlegi BC1602AYPLEH, KS0066-tal, elvileg HD kompatibilis. Esetleg mégsem jó ez az égető, vagy a sorrend, ahogy csinálom?
Most gondolkodok, mi van, ha valamiért az oszcillátor a legelején elindult, majd az üdvözlősor kiírása után meg is állt, és azóta sem indult el többet, és sem a PIC, sem a kijelző nem rossz? A PIC RB1...RB7 lábain 5V van multiméterrel mérve. Lehet egy külső kész oszcillátor kellene...megpróbálok utánanézni.
Azt tapasztaltam, hogy ha nagyon nagy a bemenő jel frekvenciája, vagy ha a trimmerkondit nagyon eltekergetem, képes leállni a PIC, és az Általad leírt hibajelenséget produkálni. Egy újraégetés segített, de éppen megadta magát az ICD2-m, így most azt sem tudom kipróbálni...
Hali, köszönöm a választ! A trimmert próbáltam nagyon lassan is körbeforgatni, de semmi. Tutira áll a PIC. Most néztem a WinPIC dokumentációját, és beadtam neki a PIC16F84A.dev-et tartalmazó könyvtárat, be is olvasta, de most sem megy. Ráadásul fordított tápfeszt adtam az égetőre
, belefáradtam biztos, most azt mértem át. Remélem a soros port bírta. De az első próbálkozásnál nem adtam meg a .dev könyvtárat, mégis próbált indulni. Most pihenek kicsit azt hiszem.
Én már kezdem feladni ezt a kapcsolást... Háromszor építettem meg, mert először nem lett jó a NYÁK. Másodjára az első verziós NYÁK-kal készült. Átforrasztottam, javítottam, nem ment. Harmadszorra jó lett a NYÁK, több próbálkozásra elindult, ment, de rettentően ugrált a frekvencia-mérés, és "véletlenszerű" volt. Próbáltam állítgatni, kihagyni a tranyót-FET-et, ahopgy Vic a cikk végén írja (tuti TTL feszekkel), de nem javult, majd egyszer egy nagyobb freki mérése után "kockázott" egyet az első sorba, és onnantól se kép, se hang...
Beleőszülök lassan!
Kedves Fórumozók! Nagy kérésem van. Megtenné valaki, akinek jól megy ez a kapcsolás, hogy leírná, milyen égetőt használt, milyen égetőprogramot, milyen lépésekben égetett, stb., ha már ilyen béna vagyok. A nyákot ketten néztük át, az jó. Át is mértem, még az IC-ket is, a kontaktusok jók. Még egy PIC-et veszek, meg egy LCD-t, és azt hiszem, többet nem éri meg költeni rá. Én is beleőszülök, Frankye-hez hasonlóan
Én PicKit2-vel csináltam. Összekötöttem egy breadboardon egy foglalatot egy 5 pólusú tüskesorral, ahogy a PIC doksijában meg van adva az ICSP programozáshoz. A szoftver "PICkit 2 v2.61" volt, vagyis a gyárilag a PicKit2-höz adott progi (bár frissítve volt a netről). Ezzel csont nélkül működött.
Köszi, ezt a Pickit2-t javasolta Vicsys is. Ez képes valamiféle ellenőrzésre is (hogy a PIC többi részegysége jól megy-e) ? Mert a WinPic is ellenőriz, de persze csak amit beleírt. Mert ha már kiadok tizenpárezret ezért az íróért, legyen már biztosabb, mint ami most van...
|
Bejelentkezés
Hirdetés |




Köszönöm a segítséget, akkor még reménykedek... 





