Fórum témák

» Több friss téma
Fórum » Telefonra riasztás
 
Témaindító: nagysusu, idő: Nov 6, 2006
Témakörök:
Lapozás: OK   1 / 5
(#) (Felhasználó 2863) hozzászólása Nov 6, 2006 /
 
Sziasztok.
szeretnék egy olyan riasztot késziteni ami engem hiv ha megszolal ill én is tudom telefonon vezérelni valami ilyesmit: http://www.vatera.hu/item/view/index.php?cod=13868352 tudnátok segiteni rajzban vagy vmi 5letekkel?

köszönettel:Zsiráfka
(#) Balu válasza (Felhasználó 2863) hozzászólására (») Nov 6, 2006 /
 
Hát a rádiótechnika vmelyik számában van benne, egy ilyen, ami 3310 (és az ehhez hasonlóakkal) működik. Ha érdekel megkeresem.
(#) (Felhasználó 2863) válasza Balu hozzászólására (») Nov 6, 2006 /
 
Szia balu nem tudom hogy rt.-s vagy nem ha tudod keresd meg légyszi
(#) Balu válasza (Felhasználó 2863) hozzászólására (») Nov 6, 2006 /
 
ok! majd bescannelem
(#) Balu válasza Balu hozzászólására (») Nov 6, 2006 /
 
Hát már látom elmentél, de azé itt van
(#) Balu hozzászólása Nov 6, 2006 /
 
Hopp.. hát, hogy-hogy nem, de hibás a melléklet.. asszem javítva
(#) (Felhasználó 2863) válasza Balu hozzászólására (») Nov 6, 2006 /
 
Köszönöm a segitséget ez jo lenne de sajna nincs kapcsrajz de igy már tudom mit keressek
(#) MPi-c válasza (Felhasználó 2863) hozzászólására (») Nov 7, 2006 /
 
Erről a címről indulva láthatsz egy pár megoldást PIC-re. Ha teljesen magad akarod megoldani a kérdést nem át ha tisztában vagy a GSM telefon vezérlésével - AT parancsok, meg SMS-hez PDU kódolás! - Ezekről volt már több topikban és más fórumokon is szó, akár magyarul is. Google
(#) MPi-c válasza MPi-c hozzászólására (») Nov 7, 2006 /
 
Még egy link, ha készen akarod. Letölthető dokumentumban a kapcsolási rajza is meg van, de programot meg kell venni( ügyesebbek meg is írhatják).
(#) (Felhasználó 2863) válasza MPi-c hozzászólására (») Nov 7, 2006 /
 
Köszi megnéztem meg is tudnám épiteni de sajnos nem vagyok olyan ügyes hogy irjak hozzá egy progit. Tudna valaki ebben segiteni?
(#) MPi-c válasza (Felhasználó 2863) hozzászólására (») Nov 7, 2006 /
 
Az első hozzászólásomban lévő linken több projekt is van. Mindegyikhez letölthető a működtető program, a kapcsolási rajz, és a NYÁK terv Eagle-ben !!!
(#) (Felhasználó 2863) hozzászólása Nov 11, 2006 /
 
Megépitettem az egyik riasztot de nem komunikál a mobillal
(#) Tomee válasza (Felhasználó 2863) hozzászólására (») Nov 11, 2006 /
 
Honnan tudod, hogy nem komunikál?
A mikrovezérlőbe a progit is bele raktad?
(#) (Felhasználó 2863) válasza Tomee hozzászólására (») Nov 11, 2006 /
 
Beirtam a progit a pic-be a riaszto funkcio müködik csak a telo nem csinál semmit.
(#) MPi-c válasza (Felhasználó 2863) hozzászólására (») Nov 12, 2006 /
 
Gondolom, megfelelő mobilt használsz!
A kommunikációban gond lehet a Tx vonal magas feszültség szintje, azt pl. egy zénerrel 3 V-ra kell szabályozni.
(#) Tom Lord válasza MPi-c hozzászólására (») Nov 25, 2006 /
 
Előbb is írhattad volna ezt az infót!
Egy hétig szívtam egy adatkábellel, mire rájöttem.
De már müxik! :yes:
(#) MPi-c válasza Tom Lord hozzászólására (») Nov 26, 2006 /
 
Na, most le lettem cseszve?:eek2:
Zsiráfak kérdezett és az első, november 7-ei válaszomban lévő linken megtalálható volt a megoldás, csak figyelmesen meg kellett volna nézni!
Azért szívesen! Üdv!

kabel.gif
    
(#) Tom Lord válasza MPi-c hozzászólására (») Dec 27, 2006 /
 
Ja...
Csak nekem egy másik telóval működött szintfogás nélkül is.
Azért köszi.
Holtig tanul a jó pap.
(#) remote hozzászólása Ápr 4, 2007 /
 
Sziasztok!
Nekem van egy eladó készülék 6900Ft-ért, csak sim-kártyát kell belerakni... kinek kell?
www.apronet.hu oldalon hirdetem
(#) Moderátor hozzászólása remote hozzászólására (») Ápr 4, 2007
 
Khm! Ennek inkább az apróhirdetések között volna a helye!!!
(#) Kokany82 válasza MPi-c hozzászólására (») Júl 27, 2007 /
 
Csáo!Progit honnan lehet szerezni pl.: a dsh 003-hoz ,mert nem találtam
(#) MPi-c válasza Kokany82 hozzászólására (») Júl 27, 2007 /
 
Ezt kérdezted privátban is...
Én sem látom a hivatkozott cseh lapon, csak egy linket találtam, hogy 250 koronáért megvehető...
(#) Kokany82 válasza MPi-c hozzászólására (») Júl 29, 2007 /
 
Igen, köszi Azt már tudom de előtte még csinálnom kell egy pic programozót. Most azzal ütyködök, aztán jöhet a többi.
(#) Kokany82 hozzászólása Szept 18, 2007 /
 
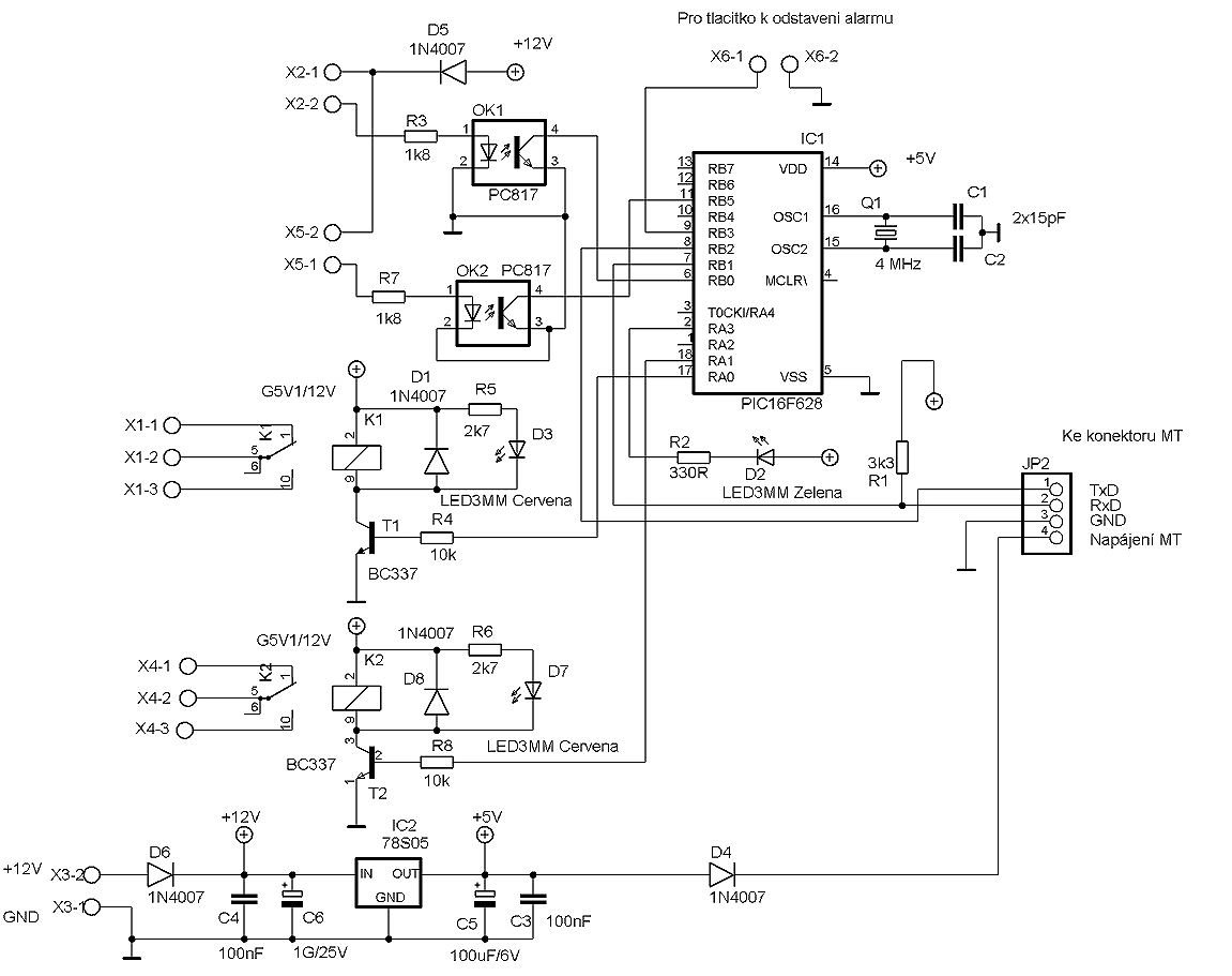
Helló megépítettem az itt látható riasztót csak segítség kéne hogy melyik kimenet mi? mert nem tudok cseh nyelven és annyira nem tudom az elnevezések jelentését. Előre is köszi
(#) nagybalazs hozzászólása Dec 18, 2008 /
 
Sziasztok! Nagyon fontos kérdésem lene,már végignéztem a google-n egy csomó oldalt,de nem találom meg ami nekem kell.
Egy kapcsolási rajzot szeretnék,mozgásérzékelőre,ami elött ha elhalad valami,akkor megcsörgeti a telefonom. Lehet bonyolult,vagy egyszerű,csak működjön! Segítségetek előre is köszönöm!
(#) Tetye válasza nagybalazs hozzászólására (») Dec 18, 2008 /
 
Hali
Szerintem használj egy kisseb riasztót... gsm modullal még smst is küld..
(#) Action2K válasza Tetye hozzászólására (») Dec 18, 2008 /
 
Szia! Nézd meg ezt, okos kütyüt, bár nem olcsó. Házilag ilyet csak mikrovezérlővel hozhatsz ki jóval olcsóbban.
Bővebben: Link
(#) Tetye válasza Action2K hozzászólására (») Dec 18, 2008 /
 
hasonlo dologgal szenvedtem én is avr proci nokia 5110 talán egy elég régi darab adat kábellel rsen avr re +lcd +sallangok de csak addig jutottam hogy ha küldtem egy smst a nokiára akkor meg nyitotta az avr és ki irta az lcdre, még nem sikerült eljutom addig hogy hivjon vagy irjon sajna.... viszont gyorsan kellett a dolog ugyhogy vettem egy Paradox központot kezelövel elejinte egy mozgással a bejáratnál és ha be volt kapcsolva akkor hivott ha mozgás volt a bejáratnál mondjuk én később toltam még rá 8db mozgást meg 1 kültéri egy beltéri szirénát is..
és az egész ugye belső akksi+ UPS
(#) bladika válasza nagybalazs hozzászólására (») Dec 18, 2008 /
 
Kész megoldást ne várj tőlünk! De ha megy a PIC akkor nem nagy feladat!

Egy telefon ami ismeri az AT parancsokat, egy PIC RS232 vel, de az sem kötelező,mert megírható szoftverből, plusz egy riasztó mozgásérzékelő.
(#) Inhouse válasza nagybalazs hozzászólására (») Dec 18, 2008 /
 
Fogsz egy 1300Ft-os 230V-os passzív infra érzékelőt. A relénél elvágod azt a fóliát, ami a fázist vezeti a relé záróérintkezőjére. Így függetleníted az érintkezőt, azt kapcsolsz vele amit akarsz. Kell egy gyorshívással rendelkező mobil. Kivezetsz egy gombot vékony lakkozott rézhuzallal és a relével zárod. Az elképzelhető, hogy hosszú vezetéknél gond lesz, akkor kellhet pl. egy optokapu és annak kapcsolsz feszültséget...

Üdv
Inhouse
Következő: »»   1 / 5
Bejelentkezés

Belépés

Hirdetés
XDT.hu
Az oldalon sütiket használunk a helyes működéshez. Bővebb információt az adatvédelmi szabályzatban olvashatsz. Megértettem