Fórum témák
» Több friss téma |
Sziasztok! Egy versenyfeladat megoldásához szeretnék segítséget kérni, melyben egy higanykapcsolós riasztó vezérlőáramkörét kell megépíteni kizárólag négy alkatrészből: Tranzisztorból, Kondenzátorból Diódából és Ellenállásból. Működés: Ha a higanykapcsoló nyitja vagy zárja az áramkört, akkor a riasztó bekapcsol és 30 mp-ig működik majd leáll és így tovább. Aktiváláskor az áramkör várja az első impulust, ami lehet nyitás vagy zárás a higanykapcsoló pillanatnyi helyzetétől függően és ha ez megtörtént zárja a riasztó főáramkörét majd 30 mp elteltevel újra nyitja azt és várja a következő impulzust. A feladat bonyolultsága az áramkör egyszerűségében rejlik, ha valakinek lenne ötlete rá nagyon hálás lennék!
Előre is köszönöm segítségeteket!
Ezzel kb 5 mp a késleltetés, de leget rajt állítani.
C1 -et nagyobbra cseréled.
A baj az hogy mikor a fél perces riasztás elindul aközben a kapcsoló nyit és zár (mivel a higanykapcsoló mozgásban is lehet ezalatt) és ez nem lehet hatással addig amég a fél perc le nem telt. Tehát a fél perc leteltéig a kapcsoló semilyen hatást sem gyakorolhat az áramkörre.
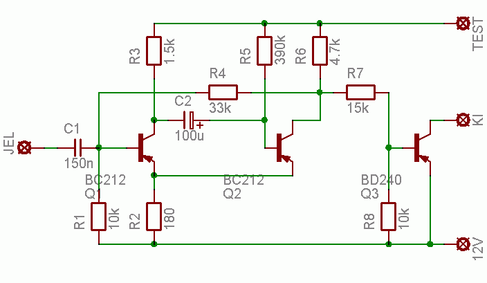
Hali!
Lenne egy kis gondom a riasztómmal. Legelőször, amikor megépítettem, tökéletesen működött: Ha a "Jel" szál testet kapott egy pillanatra, akkor 30mp-ig ment a riasztás. Most viszont úgy gondolom, hogy a gyújtás elektronika megbolondította (nagyfesz). Kicseréltem mindhárom tranzisztort, de semmi javulás. Ezután leteszteltem egy áramkörszimulálóban (EWB8), és ott sem akar működni. Már nem is merem azt kérdezni, hogy mi a hiba, hanem inkább azt, hogy először miért működött??? Krisz
Sztem így csak egyszer működőképes, mikor vadi új (töltetlen) a bemeneti 150n-s kondi, mivel ha ezt az áramkört kapcsoló indítja, akkor az teljes szakadás az indítás pillanatáig. Tegyél be egy 10k-s ellenállást a pozitív és az indítóbemenet közé, ez biztosítja a kisütést, így képes lesz indítóimpulzust generálni.Ezenkívül C2 fordítva van bekötve...
Működés: bemenet nyitott, kimenet lebeg (open kollektor), test és kimenet közti fogyasztó árammentes, mert R5-ön keresztül Q2 nyitva van, ezzel zárja Q3-at. Talajra húzva a kisütött! C1 - R1 ellenében - nyitóimpulzust ad Q1 bázisára, annak kollektora a +12V közelébe húzódik és az eddig kisütött C2-n keresztül záróimpulzus kerül Q2 bázisára, ezért kollektorát R6 testre húzza, valamint R7-en keresztül Q3 nyit (kimenet aktív). R4-en keresztül pedig biztosítva van Q1 nyitófeszültsége. Ebben az üzemállapotban (időzítés) C2 töltődik R5-ön keresztül mindaddig, míg Q2 ki nem nyit, ezzel ismét felvéve az alapállapotot.
Hát ezt nem hiszem el!
Szimulálóprogiban (EWB8) végrehajtottam a változtatásokat (C2 megfordítottam, 150n elé és a táp közé ellenállás), de nem működik így sem. Egyébként ahogy ebben a progiban méregetek, úgy mérem, hogy a Q2 bázisán pozitívabb a fesz, mint a Q1 kollektorán, tehát lehet, hogy mégse kellene megfordítani azt a kondit? Kipróbáltam úgy is, hogy C2 nincs megfordítva, a bemeneten viszont ott az ellenállás, és úgy sem működik... Köszi szépen a működéséről a leírást. (Csatolom az eredeti kapcsolást EWB Multisim 8-as formátumban, ha esetleg valaki tud kezdeni vele valamit, akkor légyszi vessen már rá egy pillantást. )
HELP!
Sziasztok! Megpróbálom rövidre fogni. Összeraktam egy egyszerű, de hatékony riasztó rendszert. Sorozatos problémákból már csak egy maradt, mégpedig az, hogy a vezérlő relét - belső világítás adja az áramot - amely egy telefont aktivál, ez az egész az állmennyezetben van felszerelve, a belső világításhoz, onnan kapja a telcsi is a töltést. A relé pedig a hangposta fiókot aktiválja melyre bármilyen szám beállítható. Szóval egyszerű a rendszer. Probléma csak 1 van, mivel nem egyből kapcsol fel a belső világítás, hanem fokozatosan erősödik, így a relé, amit vezérel, nem húz be 1szer határozottan, hanem sok kicsi behúzást csinál. Miután végleges lesz a kapcsolt állapota, ez azért nem jó, mert olyan, mintha a gyorsbillentyűt többször benyomnánk, és akkor már köztudottan nem működik ez a funkció. Arra keresem a megoldást, hogy hogyan kapcsolhatna a relé határozottan, annak ellenére, hogy a feszültség csak pár másodperc után lesz elegendő. (Autó időzítőt kikapcsolni nem szeretném. Opel Astra g) Én relé előtti kondenzátorra gondoltam, de nem tudom, ha egyáltalán jó ez az ötlet, mekkora kell? Kell-e plusz ellenállást beiktatni, hogy ne zárja rövidre a kondi a rendszert? Egy működő telefon, és kb. 2000 Ft kell a megépítéséhez. Előre is köszi mindenkinek! Üdv: Zolly
Szerintem sok lesz már a beírkálásbol nem de?
Ezért BAN járna .....
jó ez a web oldal és érdekelnek is ezek a dolgok amik itt vannak csak nemértem miért kell folyamatosan lecseszni a felhasználót hogy ez ne csináld meg azt ne csináld.
esköszöm ez az egész elrontja még két napja regisztráltam és 5 lecseszést kaptam nagybetűvel irtam HUUUUU nem tagoltan 1 nél több helyre is beirtam a érésemet miért van ez?? Teljesen felesleges ennyi ?-t tenned! Légy szíves, legközelebb fogd vissza Magad! Kösz! Moderator
Azért van, mert a fórumoknak van egy kialakult rendje. Ezen kívül van egy olyan, íratlan szabályokat összefogó "rendszer", amit "netikett"-nek neveznek.
Ahogyan az életben vannak íratlan szabályok, amiket illik betartani (pl. hogy nem túrjuk az orrunkat, mást is megkínálunk, ha kapunk valamit, stb.) így a neten is vannak ilyenek. Pl. hogy ha csupa nagybetűvel írsz egy hozzászólást, akkor az azt jelenti, hogy kiabálsz. A kiabálást pedig egyetlen fórumban sem nézik jó szemmel. (Ha nekem nem hiszel, látogass el más fórumokba, és kérdezz rá.) Az Internet némi szabadságot hozott a nyelv terén (abba most ne menjünk bele, hogy ez jó-e avagy sem), de azért némileg próbáljuk megtartani a nyelvi szabályokat. Már csak azért is, hogy a másiknak könnyebb legyen elolvasnia, és megérteni, mit szeretnénk. Ezáltal választ is hamarabb kapunk! Ennek fontos része a szöveg tagolása, vesszők, pontok, bekezdések használata. Ezen kívül - kérlek - tartózkodj mindennemű túlzásoktól! Teljesen felesleges 37 db. ?-t alkalmazni, a nyomatékosításra elég 2, vagy 3 is... Örülök, hogy tetszik a fórum, de kérlek, valamennyiünk érdekében, tartsd meg a fentieket, légy szíves! Megértésedet köszönöm! (Pm.: Ez után a kis kitérő után, térjünk vissza a topic eredeti témájához!) |
Bejelentkezés
Hirdetés |






) 