Fórum témák
» Több friss téma |
Fórum » LED mátrixos kijelző
Témaindító: Satterhand, idő: Aug 20, 2005
Témakörök:
Nem tudom, de az jónak számít??? mer ha veszel egy pirosat+zöldet+kéket, olcsóbban megúszod...
(nekem olcsóbb) ha nincs igazam javítsatok!!!
ööö izé két dolog nem tom hol veszel vörös, zöld, kék ledet 100 FT alatt :S
próbáltam és sokal többe jön ki, anno 40 FT vettem darabját 2CD körülit. és nem valmi szép a keverés + 5mm lesz az átmérője de térjünk visza a témára, meg lehet csinálni HD44780-al hogyha valmivel megspékelem a kimenetét?
nem lebeszélni akarlak hidd el , de azzal nem fogod megcsinálni....
én nem akarom megcsinálni csak tudni akartam, hogy meg lehet-e csinálni, de már tom hogy nem. a maxim IC-és ből talán megcisnálok egyet, csak az a bibi hogy elég komoly a vezérlése van (16bites :S)
nicns HEX fájl, meg szerintem meg van bonyolítva, mér kellene bele egy 18f877 szerintme egy 16f628 (egy 4017 számláló, vagy sok számláló attól függ hány karaktert ¤CLK bemenetére 1 láb, 7bit az 5X7 karakterformárumhoz (vagy nyolc, ha aláhúzást is akarsz), 8-as bit meg a RES nek)bőven megtesze főleg az olcsósága és másodszempontból kicsinsége miatt
apropó egyébként valamki írta hogy grafikus kijelző: 5x7 formátumúakat egymás mellé és alá raksz úgy hogy ne legyen köztük hézeg, az úgy fog tűnik mintha grafikus lenne vezérelni viszont úgy kell mintha kakrakteres lenne . ha sokat tévedtem szójjatok és javítsatok ne kíméljetek Idézet: „5x7 formátumúakat egymás mellé és alá raksz úgy hogy ne legyen köztük hézeg, az úgy fog tűnik mintha grafikus lenne vezérelni viszont úgy kell mintha kakrakteres lenne” Ennek így nem sok értelme van. Az 5x7 modul alapvetően grafikus (mint minden pontmátrix). Ha te csak karaktereket írsz ki rá, az a te dolgod, ez ettől még grafikus marad.
félig igazad van, de ha modjuk 64*32-es kijelzős akar az ember (csak példa mert ezt meg lehet csinálni, meg a többit is csak bonyolult), akkor egy 16f628 nicns 32 lába!
Na, ezt megint nem értem, lehet, hogy nem ugyanarról beszélünk.
Ha pontmátrix kijelzőt hajtasz, akkor nem függ a kijelzett ábra a vezérlő lábak számától. Mindenképpen mindegyik sort és oszlopot meg kell hajtani, akár karakteres módban használod, akár nem. Ha nincs elég láb a kontrolleren, akkor nagyobb kontroller, vagy portbővítő, vagy külső dekóder, vagy shift regiszter, vagy valami, de ez független a kirajzolt ábrától, csak a méretétől függ. Egyébként én az első ilyen kijelzőmet kontroller nélkül csináltam, mert nem tudtam, hogy létezik kontroller.
na jó nem egyről beszéltünk, illetve nem mondtam el a terveimet. apropó kontroller most PIC-re gondolsz? akkor mivel cisnáltad? EPROM én is gondolkodtam már, csak akkor ilyen futószöveg meg ilyenek nem lehetnek, vagyis legalább nem tom elképzelni, de van ötleted megdobhacc vele
![]() egyébként nem nekem volt problémám
Semmilyen kontroller sem volt benne, csak EPROM, meg az oszlop kijelölő logika.
Úgy kellett programozni, hogy volt egy RAM, amivel próbálgattam az állóképeket (nyomógombos léptetés, sok sok türelem), és amikor jó volt, akkor átmásoltam a RAM-ból EPROM-ba egy kis logikával (ezt is kontroller nélkül természetesen). Lehet mozgóképet csinálni, csak érteni kell a működést. A kövtkező kép mindig csak egy kicsit térhet el az előzőtől. Ha gyors a mozgás, akkor ugyanazt a képet kell kirakni még egyszer. El lehet ezzel játszani, mindenesetre (manapság) érdemesebb kontrollerrel csinálni.
na átgondoltam még1x meg lehet csinálni, csak tárhelyigényes (pl Hello szöveg, megadunk a képernyőnek 50Hz- es frisítést, és ha azt szeretnénk hogy félmásodpercenként lépjen a kiírás akkor 25X kell ugyazt a dolgot beleírni.)
(jah a többi része , Ne555 50Hz-re beállítva (de az se baj ha lehet állítani akkor csak gyorsabb vagy lasabb lesz a kiírás) 4017- ét az oszlopoknak, bináris számláló, EPROM. ) ez hellós dolog durván 400 bájtot foglal el. (512-ben van 64Kb, még bőven fér bele szöveg vagy animáció) van ithon egy 16 bites EPromom is cska azt nemtom hogy hogy programozzam fel
ROM helyett RAM-ott kellene használni
! Csak azzal az a baj, h. bekapcsolás után fel kell tölteni adatokkal . DE utána ugyanúgy kezelhető, mint a ROM (EPROM), és így nem kell az eprom pirításával bajlódni... Persze még az az előnye is megvan a RAM-nak, h. KORLÁTLANUL ÚJRAÍRHATÓ, meg nincs UV-s sütögetés. STB. Léteznek olyan FLASS RAM-ok is, amik normál üzemben az SRAM paramétereit tudja, CSAK kikapcsoláskor a cellatartalmat egy FLASS cellába menti el, és visszakapcsoláskor innen visszaírja a tartalmat és mehet tovább a munka. Aszem notebookoknál alkalmazzák vagy fogják alkalmazni... Az igán jó megoldást a KÉTPORTOS RAM hozná (videó ram). Ezeket egyszerre lehet írni és kiolvasni a két független adatkimenetén. De ezek tudtommal elég drágák :rinya: ... De ha elég gyors a kiírás, akkor egy sima SRAM vagy Dinamikus-RAM is elég lehet. Megoldás lehet még egy kis kapacitású átmeneti tár alkalmazása (pixelenként egy bites), és ebből történne a kijelés egy független címvonal segítségével, és így el lehet szeparálni a kijelzést és a RAM frissítését. Míg a kijelző az átmeneti tárból szedi ki az adatokat, addig a RAM-ot független címzésessel fel lehet tölteni a következő adattartalommal. Amikor kész az átmeneti tár helyett a feltöltött RAM kapná meg a vezérlést (ROM EMULÁCIÓ). De ez lehet, h. csak a dolgok agyonbonyolítása!?
jani amire te gondolsz az ez az IC (F el kezdődik asszem, az öcsém nem találta meg a műhelybe, nem elektrós úgyhogy fekete téglalapot keresett
) Static Ram with biult in battery, kikapcsolás után sem felejti el tartalmát, meg lehet csinálni ezzel is valóban. egy fénymásolóból szedtem ki de már többe is láttam ilyet. (DIP28 asszem vagy 32, 512 vagy 1Mbit-es)de ilyet mi is tudunk csinálni egy sima RAMból, nem? valóban nem hülyeség jani (mármint a duálportos RAM) nem is annyira bonyolítod túl most jutott eszembe, a pl gépre kötöd, akkor nem kell a gépnek csak eccer elküldeni az adatokat és nem folyamatosan (pl párhuzamos port), csak ha változtatás tölrtént akkor küldi el.videóram? ami a régi videókártyákon van az nem olyan? (10/9 hez nincs semmi leírás)
Nagyából IGEN. :yes:
Idézet: „de ilyet mi is tudunk csinálni egy sima RAMból, nem?” Ha SRAM-ot használunt és egy akuval biztosítani tudjuk neki az energiát, valamint a RAM kimeneteit is nagyimpeganciás állapotba tudjuk hozni, AKKOR IGEN. Valóban! A duálramos megoldással értékes proc.időt szeretnék megtakarítani... Azaz (ahogy írtad) egyszer kiírni és csak a változásokat átírni. Viszont dinamikus grafikai üzemnél lehetnek problémák - ütközések, mert elég sok adatot kell kilökni a ramoknak, a lehető legrövidebb idő alatt szűk keresztmetszeten... Kétportostárnak még utána kell nézni, de biztosan létezik.
én valami ilyesmire gondoltam, ugyazt a képernyőt! 20X kell beírni és a teljes frissítésnek 40Hz kell lenni így egy hello szöveg átúszása 5K memóriát foglal (elég sok, de lehet csökkenteni, a a frissítés variálásával 30hz(fps) alá nem szabad menni ugye? )
ne555 valmi kondi meg ellenálás érteket adhatnátok mert nem tom hogy kell kiszámolni
Sziasztok.
Picit elmelkedtem en is. Az en elmeletem a Topiehoz hasonlo. 5X7 -es matrixot hasznalnek.(7sor,5oszlop formaban; egyelore 5db-ot.) Az oszlopok ugyanarra a buszra lennenek kotve. A sorokat latchel hajtanam meg ugy,hogy amelyik matrixhoz tartozo latch be van kapcsolva,annak szolna a kijelzendo adat. Tovabba az oszlopokra es a sorokra is raknek BC6** vegfokot. Namost ha 5V-rol hajtom akkor aramkorlatozo ellenallas is kell. Itt elakadtam ,ugyanis minel tobb ledje aktiv a matrixnak,annal nagyobb az ellenallasra eso terheles,igy egyre nagyobb a rajta eso fesz. Ebben segitsetek legyszi! Topi: Idézet: „ Az oszlopokat 10-esével érdemes összefogni. Vagyis tulajdonképpen két modul van egybe. ” Nem ertem miert elonyos osszeofgni kettessevel? Idézet: „ Kirakod az adatot a buszra, megrántod az első latch-et, akkor a kijelzőn megjelenik (és ami fontos) úgymarad a kijelzés. Kirakod az új adatot, és megrángatod a második latch-et. És így tovább amiíg vannak modulok. Ha végeztél utánna növeled egyel az oszlop számot és kezdődik minden előről. ” Hogy bontod fel a kiirando karakternek a leirojat 5 reszre? Van erre egyszerubb megoldas,mint minden allapotot kidolgozol,eltarolod valahova,majd kiolvas/megjelenited? Koszi elore is mindenkinek. Idézet: „Tovabba az oszlopokra es a sorokra is raknek BC6** vegfokot. Namost ha 5V-rol hajtom akkor aramkorlatozo ellenallas is kell. Itt elakadtam ,ugyanis minel tobb ledje aktiv a matrixnak,annal nagyobb az ellenallasra eso terheles,igy egyre nagyobb a rajta eso fesz.” => használj a ledek meghajtására áram generátort!
pl így.
De ha rákeresel a googleban akkor elég sok találat lesz.
Ok.
Koszi! De ugyerted hogy LM317-el hajtsam meg a LED vegfokokat? A tobbivel kapcsolatosan senkinek semmi velemenye?
A legegyszerűbb megoldás ha áramgenerátoros kimenetű shift regisztert használsz, amit direkt ledmátrixhoz készítenek, van toshiba,allegro,maxim,texas stb.
constant current latched led driver néven lehet megtalálni őket. Általában 16 oszlopot tud meghajtani egy, és kaszkádolják őket...
Az 'tul egyszeru' lenne
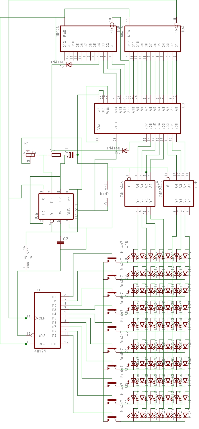
![]() Az este rajzoltam egy picit (papiron),egy 5db-bol felepitett 5X7 matrixos rendszert.A szoft idevago reszet megirtam C-ben avr-re,ami elvileg mukodne egyszeru szovegkiirasra. A matrixok meghajtasara kellene egy jo megoldas. Picit tobb annal hogy: aramgenerator .Bovebben.
Sziasztok.
A LED-MÁTRIXOT fel lehet úgy is fogni, mint egy - több párhuzamosan kötött LED-csoport-ot. Ezek a LED-csoportok oszlopokat alkotnak. Amikor az (egyik) oszlopra vezérlést adsz, akkor csak annak az oszlopnak a ledjeit tudod "egymástól függetlenül" aktív (világító) állapotba hozni. Több "LED-csoport" párhuzamos kötésénél ezeket a pontokat SOR-oknak nevezzük, és mivel ezeket a pontokat FÜGGETLENÜL vezérelhetjük ezért ide célszerű az áramkorlátozó ellenállást vagy az áramgenerátort kötni!!! Lásd példa. -V- Szándékosan kerültem az olyan kifejezést, mint ANÓD + KATÓD! Mert az 5*7 -es LED-mátrixnál léteznek közös anódos és közös katódos kivitelűek, és csak a vezérlés módjukban térnek el egymástól. Az elmélet ugyanaz...
Igen. De az 50 és 100Hz közötti képfrissítés sokkal jobb eredményt ad...
555-tel kapcsolatban nézz bele a Gyűjtemény - programok-ba, vagy a Linktár - Időzítők és oszcillátorok-ba, esetleg a Fórumkeresőbe írd be az 555-töt. Biztosan találsz megfelelő progit. Esetleg gugli Idézet: ... „555 Timer PRO”
Szerintem mindegy hogy hogyan heleyzzuk el a maitrxot,ugy,hogy fuggolegesen van tobb LED,vagy vizszintesen van tobb LED.
En pl ugy szeretnem csinalni ,hogy 7x5 matrixnak az oszlopait kotnem ugyanarra a buszra vegfokkal.Az oszlopok kozott multiplexelnek.A sorokra menne az 'adat'. Na most akkor,hova kell ez esetben aramkorlatozo ellenallas? Nyilvan nagyobb az oszlopok meghajtasara eso terheles,akkor ide kell,nem? A masik amin gondolkodom az az ,hogy az emlitettel ellentetesen epitenem fel az egeszet: Sorok kozott muxolnek,oszlopra menne az adat. Igy egy karakter leirasahoz kevesebb adatra lenne szukseg
Rajottem,hogy minegy hogy 5biten irom le egy karakter 8 allapotat,vagy 8 biten irom le egy karakter 5 allapotat
![]() Na akkor mar csak a vegfok a kerdes. Mondjuk szoveggorditeshez meg elmeletem sincs ,de a kiiras ugytunik mukodne
Ha sorokra megy az adat,es az oszlopok kozott muxolok,akkor a sorokra elegengo aramkorlatozo ellenallas,az oszlopokra meg akar BC327 is.
Ha tobb matrixot kapcsolok ossze,ugy hogy a sorokra megy latch ,akkor sztem oda is kell vegfok tranyo,bar nem tudom hogy mennyit birnak a latchek. A karakterek kozott mindig ki-be kapcsolom a hozza tartozo latchet,meg kiirom a hozza tartozo adatot.Igy a sorokra eso terheles max egy LED ,az oszlopokra max 7 led (7x5 matrix eseteben). ? Idézet: „Ha sorokra megy az adat, és az oszlopok között muxolok, akkor a sorokra elegendő áramkorlátozó ellenállás, az oszlopokra meg akár BC327 is.” Igen. :yes: Idézet: „Ha több mátrixot kapcsolok össze, úgy hogy a sorokra megy latch, akkor sztem oda is kell végfok tranyó, bár nem tudom hogy mennyit birnak a latchek.” Át kell nézni az IC adatlapját (74373)... DE érdemes tranyót tenni, mert hiba esetén csak azt a tranyót kell cserélni ami tönkrement... De ha csökkenteni kell a méreteket akkor lehet használni egytokos tranzisztorhidat is... Idézet: „A karakterek között mindig ki-be kapcsolom a hozzá tartozó latchet, meg kiírom a hozzá tartozó adatot.” :yes: Ja. Idézet: „Igy a sorokra eső terhelés max egy LED ,az oszlopokra max 7 led (7x5 mátrix esetében). ?” Igen :yes: ahogy mondod... ![]() Lehet, h. ez az adatlap többet mod mint a fenti linkelt. |
Bejelentkezés
Hirdetés |




(nekem olcsóbb) ha nincs igazam javítsatok!!!


. DE utána ugyanúgy kezelhető, mint a ROM (EPROM), és így nem kell az eprom pirításával bajlódni... Persze még az az előnye is megvan a RAM-nak, h. KORLÁTLANUL ÚJRAÍRHATÓ, meg nincs UV-s sütögetés. STB. Léteznek olyan FLASS RAM-ok is, amik normál üzemben az SRAM paramétereit tudja, CSAK kikapcsoláskor a cellatartalmat egy FLASS cellába menti el, és visszakapcsoláskor innen visszaírja a tartalmat és mehet tovább a munka. Aszem notebookoknál alkalmazzák vagy fogják alkalmazni...








