Fórum témák

» Több friss téma
Fórum » Weller hőfokszabályzó
 
Témaindító: devid, idő: Feb 28, 2006
Témakörök:
Lapozás: OK   3 / 32
(#) sirály12 válasza AtomCity hozzászólására (») Szept 8, 2006 /
 
Az a kérdésem, hogy 2n3054 helyett lehet-e bd139-est használni.

Kösz.
(#) Tom Lord válasza AtomCity hozzászólására (») Szept 8, 2006 /
 
1. : A pákádhoz egyik sem jó, nem szabad hozzá használni semmilyen szabályozót!
A pákád hegye, és a beépített kapcsoló elintéz mindent.
Csak 24V váltóról használd, lehetőleg +-1,5V-nál nagyobb eltérés ne legyen a tápfesznél, nem szereti.

2. : a tokban több műveleti erősítő van, azok amik nincsenek használva azokat jelölték (elég ritka, nem szokták jelölni).

3. : benne a nevében: erősítő

4. : a hőelem érzékelő fajta, hőmérsékletet feszültséggé alakít


Nagyon röviden, és elnagyoltan ennyi.


Ja! Ha megtanulod az "Elektrotechnikát" ezeket is tudni fogod.
(#) AtomCity válasza Tom Lord hozzászólására (») Szept 8, 2006 /
 
előszöris meg szeretném köszönni gyors válaszodat!
amúgy nem ilyen a pákám, tervezem hogy veszek 1et, de akkor szabályzó nélkülit, és megépíteném a hőfokszabiját
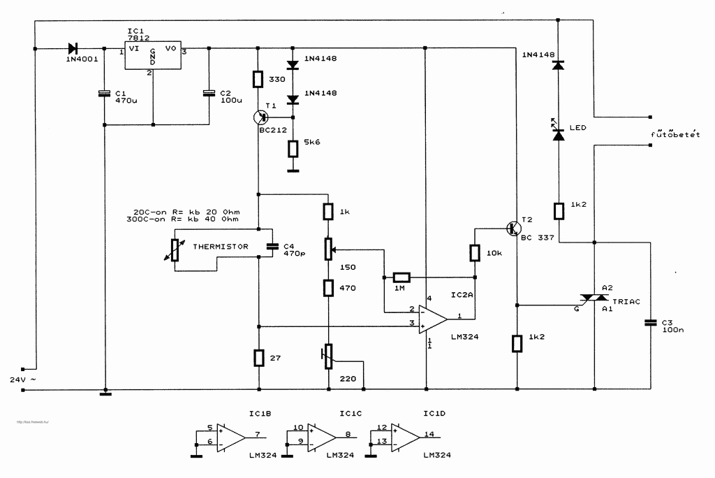
visszatérve a 2-es kérdéshez, nem értem a válaszodat, nézd meg léci az 1-es és a 2-es képeket, amiket csatoltam...én pl az 1-es képen arra a 2db IC-re gondoltam IC1b és IC1d nevűekre (középen fönt)
vagy pl a 2-es képen is IC1b és IC1d néven szerepelnek plaszban az IC-k és azokis középen fent vannak, de nem ugyanaz a 2 kapcsolás
tehát vajon miért/mivek vannak ott az IC-k???
és még 1 a műveleti erősítő mire jó, mit erősít???
előre is köszi
(#) pbalazs válasza AtomCity hozzászólására (») Szept 8, 2006 /
 
A rajzban 1 fekvő háromszög 3 lábbal = 1 műveleti erősítő (OPA = OPerational Amplifier).
Vanak olyan IC-k, amikben nem csak 1, hanem több OPA van 1 tokban. Ilyen a rajzon szereplő LM324-es típus is.
Az IC1a, IC1c, stb. csak pozíció jelek, hogy lehessen róla beszélni úgy, mint most.
Amit nem használnak, azt is lerarjolták (csak úgy...) kis X-szel a lábain.

Hogy mire jó a OPA? Hát, ezt nem lehet röviden leírni.
Pl. feszültséget erősíthetsz vele (pl. beadsz neki 1.34V-ot és kijön 9.68V), szűrőt lehet vele csinálni (pl. 30Hz alatti hangokat ne erősítsük), össze lehet hasonlítani két feszültséget és jelezni, ha egyik nagyobb, aztán oszcillátort is lehet vele csinálni, stb.
(#) isamisa válasza AtomCity hozzászólására (») Szept 8, 2006 /
 
Heló
Vegyél egy JLT-02-es pákát. itt sokan olyanal csinálták ezt a szabályzót. A másodikat. Ha még kezdő vagy akkor böven elég lesz ez a páka.

Küldök doksit ha kell amit Maserfox készitett. Nagyon kis profi szabályzót tudsz belőlle csinálni.

Az IC tartalmaz 4 müveleti erőssítőt. De ez egy tokban van benne. nekünk eből csak kettő kell. a töbit nem kötjök sehova. De ha figyelmesen megnézed látod hogy a bemenetek meg vannak számozva. 14-ig. ebből levonhatod a következtetést hogy hogy ez egy 14 lábas IC. A müveleti erősitők pedig azért vannak megbetüzve hogy tudjuk melyik kell.

A höelem pedig egy olyan fémcucc a páka végében ami kis feszt ad ki magábol. ez változik a hömérséklet hatására. Ez a fesz fogja szabályozni a müveleti erősitőn keresztül a triakkot. Azt zárja vagy nyitja attol függöen hogy kell e füteni a pákát vagy nem. Vagyis ha egy bizonyos hömérséklet kell akkor a triak kinyit a pákát felmelegiti az áram. Nö a jöelem feszültsége és ha eléri a beálított pontot akkor kikapcsolja a triakot. Ha viszahül a páka akkor a höelemnek a fesze leesik és az IC bekapcsolja a triakot. ujra felfüti. Igy játszik vele ameddig akarod.

Nem egy drága kapcsolás, jól türte ha kicsit más triakot tettem bele is.

mentem aludni.
Isa

szerkesztve:
na megelöztek
(#) AtomCity válasza isamisa hozzászólására (») Szept 9, 2006 /
 
köszi szépen, így már értem...
ja lehet előbb a JLT-02 -höz kéne csinálnom, majd utána max 1 weller-hez, ami nem magnastat, hanem sima hőfokszabályzó nélküli...
van 1 kurvajó kapcsolásom, csak annyi a gáz még hogy u 106 bs IC kéne amit nem lehet kapni vagy ha igen akkoris ritka... vmivel sztem helyettesíteni lehetne...de mivel, vki nem tudna segíteni???
[link]http://www.tar.hu/sse/paka1.pdf[/link]
(#) G-Lex válasza AtomCity hozzászólására (») Szept 9, 2006 /
 
(#) isamisa válasza AtomCity hozzászólására (») Szept 9, 2006 /
 
[off]küldtem neked doksit a szabályzóhoz. a JLT-02-es pákával szuperül megy...
Isa
(#) AtomCity válasza isamisa hozzászólására (») Szept 9, 2006 /
 
köszönöm szépen mind2töknek!!!
(#) vzoole válasza AtomCity hozzászólására (») Szept 11, 2006 /
 
Helló!

Az U106-os ic valami triakvezérlő lehet...
Én is ilyenekkel probálkoztam, de már csak helyettesítő ic van, és nekem sehogy se működött az áramkör.

ez is valam hasonló:
forrasztóállomás

Inkább azt építsd meg ami itt a fórumon van 2 "egyforma" kapcsolás, mert az nekem jó.

(csak én egy optotriac-al vezéreltem a "nagy" triac-ot)

Habár nekem teljesen másra kellett, és 230V-ot kapcsolgatok vele, de ha kell valakinek a panelrajz akkor szivesen átalakítom 24V-ra is.
Kép:

[pic]http://web.axelero.hu/vzoo/forum/circuit/hofokszab_01.jpg[/pic]

Isamisa!
nekem is elküldenéd azt a doc-ot!?
Köszi!
(#) szetty válasza vzoole hozzászólására (») Szept 11, 2006 /
 
sztem jobb lenne feltenni ide a fórumra, mint priviben küldözgetni, nem?
Üdv,
Szetty
(#) AtomCity válasza vzoole hozzászólására (») Szept 12, 2006 /
 
hello!
bocs hogy csak most írok, de nem nyitotta meg a válasz ablakot...
húúú nagyon jó ez a forrasztóállomás... ezt fogom majd megcsinálni... k***a jó, és még a kijelzője is nagyon kira, még a °C-t is kijelzi, amúgy a °C-t énis így oldattoam volna meg, hogy direktbe rákötöm, hogy az a 4 szegmens+a pont mindig világítson... szal kössz :yes:
(#) Moderátor hozzászólása AtomCity hozzászólására (») Szept 13, 2006
 
Mint azt már többször, több helyen kértem, kerüljétek a vulgáris szavak használatát. Egy darabig még kijavítom azokat, de ha elfogy a türelmem, az ilyeneket tartalmazó hozzászólásokat külön felszólítás nélkül törölni fogom!
Tessék végre mindenkinek tudomásul venni, hogy ez egy nyilávnos fórum, ahol vannak tiltott dolgok, ilyen például a káromkodás és a vulgáris szavak használata!

Tessék mindenkinek betartani a netikettet!!!!
(#) isamisa válasza szetty hozzászólására (») Szept 13, 2006 /
 
Hi szetty!

Azzal hogy ide feltegyük csak egy baj van, mégpedig hogy 3.5 mega.

Amugy annyi hogy a belinkelt kapcsolásoz van nyák benne, anyaglista, meg féyképek hogy mi hogyan csináltuk meg...

Na vzoole, bocs hogy még nem küldtem csak nem néztem fel pár napja, elfoglal a sulikezdés, sajna

megy!
(#) MaSTeRFoXX válasza isamisa hozzászólására (») Szept 13, 2006 /
 
Húú, lehet hogy nekiesek és felrakom a honlapomra ha ennyi embernek tetszik....
Isa: Szerintem küldd el nekem mailben és felrakom.
Esetleg kérd meg Topi-t hogy rakja fel a gyűjtemények közé
(#) szetty válasza MaSTeRFoXX hozzászólására (») Szept 13, 2006 /
 
igen
sztem ez lenne a legjobb dolog
előre is köszi mindenkinek.
üdv,
Szetty
(#) makos hozzászólása Nov 26, 2006 /
 
Hali!

Milyen trafot hasznaltok a Fahrenheit allomashoz??
Es hol lehet Budapesten olyat kapni?

Koszi!
(#) Dav_id hozzászólása Nov 28, 2006 /
 
Hi
Lehet venni olyan termisztort külön ami a welleres hőfokszabályzóban van? Vettem egy olcsó pákát és ahhoz akarok építeni szabályzót.
(#) MaSTeRFoXX válasza Dav_id hozzászólására (») Nov 28, 2006 /
 
Nem lehet kapni olyan termisztort, mivel nem is termisztor!
Hanem a pákába gyárilag beleintegrált hőelem. Hő hatására feszültséget szolgáltat
(#) Dav_id hozzászólása Nov 28, 2006 /
 
Én a csatolt fájlban lévő termisztorra gondoltam. Csak az azért kérdeztem mert amit néztem termisztorokat neten azok mind csak 150 fokig bírják. Vagy ezek szerint van olyan is ami bírja a 300at is?

w_paka.gif
    
(#) MaSTeRFoXX válasza Dav_id hozzászólására (») Nov 29, 2006 /
 
Milyen az az
Idézet:
„olcsó páka”
? JLT-02, solomon? Abban van alapból (hőelem...)
(#) Dav_id válasza MaSTeRFoXX hozzászólására (») Nov 29, 2006 /
 
Olcsó=1200Ft 220V/40W
(#) vzoole válasza Dav_id hozzászólására (») Dec 3, 2006 /
 
Azt a pákát szerintem ne piszkáld meg.

Inkább vegyél egy JLT02-est, az se sokkal drágább, és elég korrekt páka, mondhatni profi.

És van hozzá jól működő kapcsolási rajz itt a fórumban, és ha kell nyák rajzot is adok, habár az is van itt.
(#) csikosgabi hozzászólása Dec 3, 2006 /
 
Szisztok. Szeretnék építeni ehhez a pákához
(csatolva, 24 V - 40 W) egy hőmérséklet-szabályzó egységet tápegységgel. A ti segítségeteket kérném!

Köszi előre is :csikosgabi

JLT-03.jpg
    
(#) isamisa válasza csikosgabi hozzászólására (») Dec 3, 2006 /
 
Hi
Az nem 40Wattos hanem 48Wattpos.
Ha kell elküldöm az amit MaSTeRFoXX készített...

De lehete az lenne a legegyszerűbb ha valahonnan le lehetne tölteni...
MaSTeRFoXX?? Küldem egy privit.
Isa
(#) MaSTeRFoXX válasza isamisa hozzászólására (») Dec 3, 2006 /
 
Küzdök vele, nemsoká kész lesz. NYÁK teveket PDF-be rakom fel (mivel nem legális eagle-val csináltam)....
(#) MaSTeRFoXX válasza MaSTeRFoXX hozzászólására (») Dec 3, 2006 /
 
Kész van, le lehet tölteni

LINK
A Projectek lapon van... Igaz most egy kicsit meg van gányolva az oldal, de most nem találtam meg a frontpage telepitőjét, majd kijavítom....
(#) isamisa válasza MaSTeRFoXX hozzászólására (») Dec 3, 2006 /
 
Köszönjük szépen!!
:worship:
(#) csikosgabi válasza isamisa hozzászólására (») Dec 4, 2006 /
 
kösszi szépen
(#) hbal hozzászólása Dec 20, 2006 /
 
Sziasztok!

Osram 105VA -es 12V-os halogénekhez készült elektronikus előtétet láttam 50W 24V-os weller pákához átalakítva. Igazából szimpatikusabb, mint egy 50W-os trafót cipelni a szervíztáskában. Szétszedésre sajnos nem volt lehetőságem, éppen ezért érdekellne a konkrét megvalósítás. (gondolom a kitöltési tényező a trükk)
Várom a konkrét utánépíthető kapcsolásokat/átalakításokat

Előre is köszönöm!

osram.jpg
    
Következő: »»   3 / 32
Bejelentkezés

Belépés

Hirdetés
XDT.hu
Az oldalon sütiket használunk a helyes működéshez. Bővebb információt az adatvédelmi szabályzatban olvashatsz. Megértettem